Integração Protheus X Bridge POS - Synthesis
Produto | : | Microsiga Protheus® | Controle de Lojas |
| Versão 11 |
Chamado | : | TSBMJO | Data da publicação | : | 17/09/15 |
País(es) | : | Argentina | Banco(s) de Dados | : | SQL/ORACLE/DB2 |
Importante
Esta melhoria depende de execução dos compatibilizadores de base. Primeiramente UPDLO114 e o UPDLO143, conforme Procedimentos para Implementação.
Esta implementação consiste em efetuar a integração do TOTVS Protheus® com o Synthesis Bridge POS, para realizar a importação das movimentações relacionadas à vendas no Bridge POS e a exportação dos cadastros necessários para uma loja, realizados no Protheus®, através de serviços webservices.
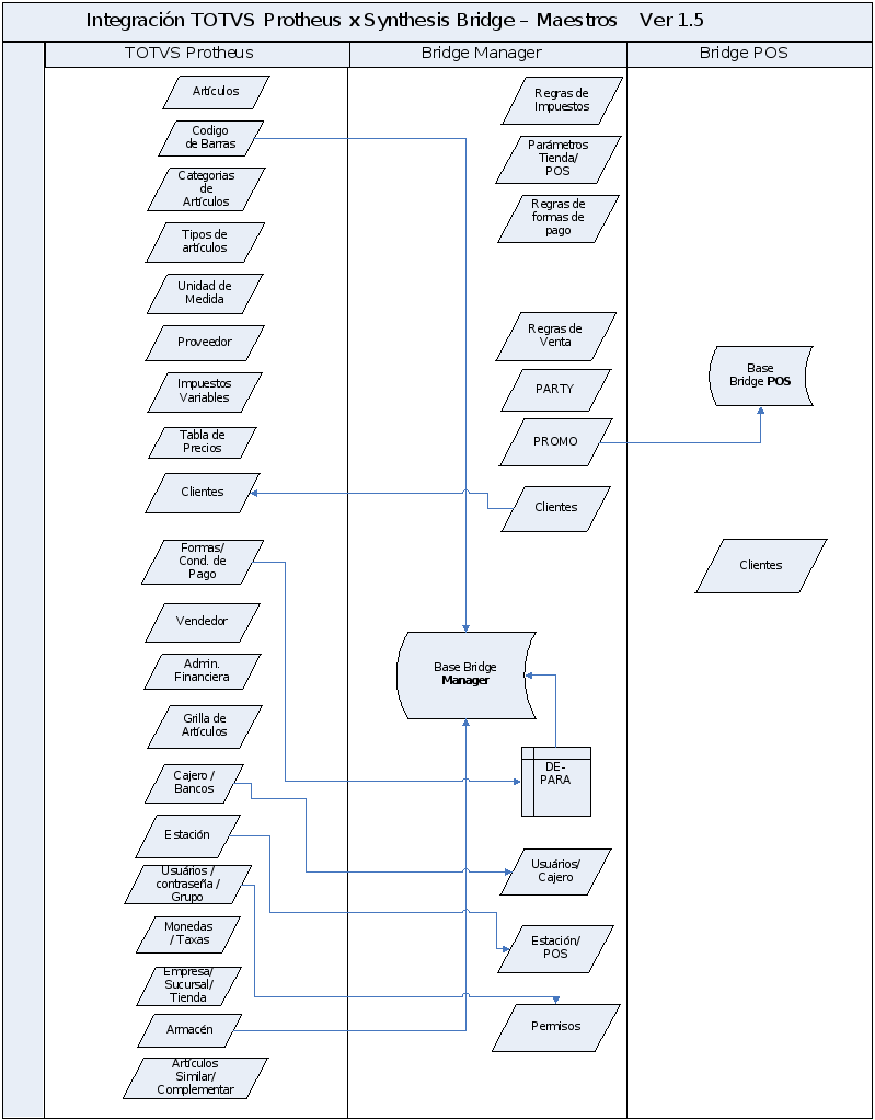
Fluxo de Importação/Exportação da Integração Microsiga Protheus® X Synthesis Bridge POS
Características da Integração:
- Os cadastros são realizados no ERP Microsiga Protheus®.
- Os Jobs de controle executam a verificação da base de dados para identificar registros que precisam ser exportados ao Bridge Manager, considerando os incluídos e alterados desde a última exportação, além de realizarem a transferência dos dados para uma tabela intermediária.
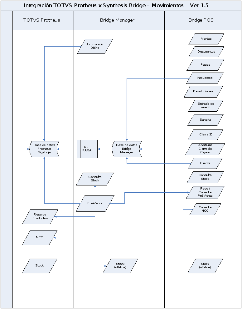
- As movimentações de venda, pré-venda, confirmação de pagamento, devolução, entrada de troco, sangria, redução Z, abertura/fechamento de caixa e inclusão de clientes são realizadas no Synthesis Bridge Pos.
- Não é possível acessar as rotinas de transferência/importação. Tudo é executado automaticamente em background pelo Job, dentro de um intervalo configurável de tempo.
- Para toda ocorrência de não importação (inconsistência) é gerado um registro na tabela de Log de Importação para futura visualização.
Motor de Integração:
Para visar flexibilidade e praticidade na integração dos cadastros e movimentos com o Bridge, existe um motor de integração entre os sistemas. Este motor é utilizado para suporte do controle da integração, que contém tabelas auxiliares para configuração e gravação dos dados, processos automáticos para exportação e/ou importação ao Protheus® e log de erros para análises.
Nos casos de exportação dos cadastros (produtos, unidades de medida, tabela de preços, entre outros) o Protheus® é o client da integração, ou seja, realiza a chamada de um WebService disponibilizado pelo Bridge.
Nos casos de importações dos movimentos (venda, consulta estoque, redução Z, entre outros) o Protheus® é o server da integração, que disponibiliza um WebService para o Bridge acessar.
Exportação - WebService Client:
- Fluxo do Processo de Cadastro dos WebServices
Na tabela de Exportação/Configuração do Webservices (MF1) são informados os WebServices, Métodos e Condição (Query) que devem ser utilizados para a exportação dos dados. Estes cadastros são previamente cadastrados após a execução da rotina LJSTSCLIE(U_LJSTSCLIE).
- Fluxo do Processo de Verificação de Novos Dados para Integração
A tabela Intermediária de Exportação (MF3) é utilizada para armazenar os registros até serem enviados definitivamente para o Bridge, além de possibilitar a verificação dos registros que estão aguardando a integração, os que foram integrados e os que ocorreram erro na integração.
Processamento da Integração:
No processamento, é realizada a leitura da tabela Intermediária (MF3), a identificação dos registros que são integrados e a realização da chamada do WebService correspondente para envio dos dados.
- Fluxo do Processamento da Integração
Neste processo a rotina realiza a leitura da tabela Intermediária (MF3), que realiza a busca dos registros que devem ser enviados para Integração (conteúdo do campo MF3_ECFLAG igual A) e para cada registro localizado verifica o WebService (MF3_ECWS) simultaneamente com o Método (MF3_ECMETO), utilizado para envio dos dados. Para preencher os atributos do Método, a rotina verifica a tabela de Configurações de Campos – Exportação (MF2) executando a regra informada no campo MF2_ECVAL.
Caso o Sistema apresente inconsistências no processo de integração, a rotina grava um Log na tabela de Exportação – Log de Erro (MF4). Este Log permite informar qualquer inconsistência decorrente da integração, para possibilitar a análise e correção através da utilização do Monitor de Logs. Após a correção da inconsistência, o registro é novamente enviado para a fila de integração.
Importação - WebService Server:
Na Importação, assim como na Exportação também há tabelas de controle para a integração, porém, na exportação é possível enviar a mensagem XML enviada pelo POS, que é armazenada em uma tabela intermediária para posterior processamento pelo Protheus®.
Processos dos Casos de Importação:
- Cadastro de WebServices e De/Para
Este processo realiza o cadastro dos Webservices, do De/Para das tags XML e os campos correspondentes do Protheus® para processamento das mensagens XML que estão armazenadas na tabela Intermediária.
Os registros das tabelas intermediarias são incluídos automaticamente após a execução da rotina de carga. As tabelas são: Importação - Configuração WS (MDY) e Importação - Configuração Camp. (MEL).
- Fluxo do Processo de Cadastro dos WebServices e do De/Para
- Recebimento da Carga nas Tabela Intermediárias (MDY) e (MEL)
Na tabela MDY são informados os WebServices disponibilizados para o Bridge realizar a integração. Nesta tabela são definidos os WebServices (MDY_ECWS), Métodos (MDY_ECMETO), Rotinas Automáticas (Execauto) para processamento (MDY_ECEXEC), entre outras informações.
Na tabela MEL é informado o De/Para utilizado no processamento do XML. Esta tabela permite informar qual campo do Protheus® corresponde a uma determinada Tag do XML, como deve ser seu tratamento para gravação e em qual condição deve ser gravado.
Importante
As tabelas MDY e MEL são previamente populadas após a execução da rotina LJSTSSRV (U_LJSTSSRV) conforme a descrição dos procedimentos de configuração.
- Gravação dos Registros na Tabela Intermediária (MEY)
Neste processo, cada WebService realiza a gravação dos dados enviados pelo Bridge na tabela Importação - Tabela Intermediária (MEY). Esta tabela armazena o XML (MEY_ECXML) enviado na integração, o WebService (MEY_ECWS) e o Método (MEY_ECMETO) executado. Estas informações são utilizadas pelo Protheus® para a gravação dos dados para o Protheus®.
- Fluxo do Processo de Gravação dos Registros
- Processamento da Importação
Neste processo, é realizada a leitura da tabela Intermediária (MEY) e identificação dos registros que são processados pelo Protheus®.
- Fluxo do Processamento de Importação
Caso o sistema apresente alguma inconsintência no processo de integração, é gravado um Log de Erro na tabela MEZ. Este Log permite informar qualquer inconsistência decorrente da integração, para possibilitar a análise e correção através da utilização do Monitor de Logs. Após a correção da inconsistência, o registro é novamente enviado para a fila de integração.
Importante
No fluxo de integração entre os sistemas Protheus® e POS, os cadastros são realizados no Protheus® e devem ser enviados para o POS através da integração via WebService utilizados na venda.
Fluxo do Envio dos Cadastros do Protheus® para o POS:
Os Cadastros Integrados do Bridge POS para o Protheus® são:
- Unidade de Medidas.
- Produtos.
- Marcas.
- Códigos de Barras.
- Categoria de Produtos.
- Produtos x Categorias.
- Produtos Similares.
- Produtos Complementares.
- Níveis e Grupos de Hierarquia.
- Grade de Produtos.
- Tabela de Preços.
- Produtos x Tabela de Preços.
- Produto x Impostos
- Armazéns.
- Formas de Pagamento.
- Parâmetros de loja.
- Parâmetros de estação.
- Planos de pagamento.
- Planos de parcelas.
- Prefixos de cartões.
- Fator de cotação moedas.
- Fornecedor.
- Lojas.
- Clientes.
- Categoria de estações.
- Estações.
- Usuários.
- Vendedores.
- Jurisdições Impositivas.
- Impostos Variáveis.
Fluxo dos Cadastros:
Tabelas Integradas - Protheus® Client:
ACU - Categoria de Produtos
ACV - Categoria x Grupo ou Produto
DA0 - Tabela de Preços
DA1 - Itens da Tabela de Preços
MGA - De-Para de integrações
MGE - Param. por loja
MGF - Param. por estação
MGG - Planos meios de Pagto Estação
MGH - Param Estação X Pagto X Parcel
MGI - Prefixos de Cartões
NNR - Locais de Estoque
SA1 - Clientes
SA2 – Fornecedores
SAH - Unidades de Medida
SB1 - Descrição Genérica do Produto
SB2 - Saldos Físico e Financeiro
SBV - Tabela Itens Grade
SLG - Estações
SLJ - Identificação de Lojas
SLK - Códigos de Barra por Produto
SX5 (Tabela OG) - Marcas - Integração Synthesis
SX5 (Tabela 24) - Formas de pagamento
Ordem/Dependência integração cadastros - Protheus® Client:
1 - Unidade de Medida
2 - Armazem
3 - Marcas
4 - Fornecedor
5 - Cliente
6 - Categoria de produtos
7 - Jurisdições impositivas
8 - Impostos Variáveis
9 - Impostos de Produto
10 - Produto
11 - Grd. Produtos - Cor
12 - Grd. Produtos - Tamanho
13 - Cod.Barras
14 - Produtos x Impostos
15 - Produtos Complementares
16 - Produtos Similares
17 - Lista de Preco
18 - Estoque
19 - Forma Pagto.
20 - Categ. de Terminal
21 - Estacao
22 - Cadastro de Loja
23 - Param. por loja
24 - Parametros por estacao x forma de pagamento
25 - Planos de pagamento x estacao
26 - Planos de pagamento x parcelas
27 - Prefixos Cartoes
28 - Usuarios
Tabelas Integradas - Protheus® Server:
SA1 - Clientes.
SL1 - Orçamento.
SL2 - Itens do Orçamento.
SL4 - Condição Negociada.
SE5 - Movimentação Bancaria.
MEI - Cabeçalho regra de desconto.
SFI - Resumo Redução Z.
SLW - Movimento Processos de Venda.
SLT - Conferencia de Caixa.
egrados do Bridge para o Protheus®:
- Vendas.
- Consulta Estoque.
- Reserva de Produtos.
- Consulta Pre-Venda/Orçamento.
- Pagamento Pré-Venda.
- Devoluções.
- Consulta NCC.
- Abertura/Fechamento de caixa.
- Entrada de troco/ Sangria.
- Conferência de caixa.
- Movimento processos de venda.
- Redução Z.
- Clientes.
Importante
Para realizar a importação dos movimentos do Bridge POS para o Protheus® é necessário utilizar os WebServices específicos para cada movimento. Para tanto, os WebServices devem estar ativos no Protheus®. Para ativar os serviços de webservices no Protheus acesse o TDN, e consulte o documento Como iniciar um servidor de WebServices no Protheus.
- Fluxo dos Movimentos:
Cadastro De-Para (LOJA758):
O Cadastro De-Para está disponível para facilitar e otimizar a integração entre os Sistemas, para realizar o relacionamento de códigos distintos entre os sistemas para integração.
Ao executar a rotina de carga de dados são criados automaticamente os seguintes de-para:
- Forma de pagamento (FPAGTO).
- Tipo de Item (ITEMTYPE).
- Moedas (MOEDA).
- Tes (TES).
O Cadastro de Categoria de Terminais é armazenado na tabela de-para. campo MGA_PROTHE é o código, o campo MGA_ORIGEM é a descrição, o campo MGA_TIPO com o conteúdo CTGTRM identifica se o registro é uma categoria de terminal e automicamente a rotina de Carga inclui quatro tipos de categorias.
Exemplo:
Este exemplo apresenta o de-para de TES(Protheus) x Imposto(Synthesis), visto que somente o Protheus® possui o conceito de TES e para uma venda no Protheus® é necessário o código de uma TES.
O Sistema Synthesis envia uma venda ao Protheus® com o(s) código(s) de imposto(s) nos itens ou no cabeçalho. No momento da importação da venda é executada a rotina de De-Para para buscar a TES(Protheus®) à partir dos impostos (Synthesis) enviados na venda. Neste exemplo, oBridgeimpostos IVA e IVB e para esta venda é necessário que a TES seja a 521, portanto, o cadastro de-para deve ser da seguinte maneira:
- Tipo De Para = TES
- Cod.Protheus = 521
- Cod.Origem = IVA/IVB
Importante
Os cadastros que possuem De-Para pré-definidos no Setup da integração são:
- Tipos de formas de pagamento x Formas de pagamento.
- TES x Impostos.
- Categoria de Terminais (Estações).
- Tipo de produto.
- Moedas
Formas de Pagamento: As formas de pagamento são cadastradas na tabela SX5, entretanto, a Synthesis possui uma necessidade diferenciada para o tratamento das formas de pagamento, ou seja, as formas de pagamento com cartão são cadastradas na tabela de Administradora Financeira (SAE). Para a Synthesis as formas de pagamento com cartão tem o mesmo conceito de Administradora Financeira no Protheus®.
Importante
Após incluir uma forma de pagamento no SX5 ou SAE, é necessário vincularao grupo equivalentea forma de pagamento, através do cadastro De-Para(MGA).
- Grupos de Formas de Pagamento
Os grupos de forma de pagamento pré-definidos pela Synthesis são:
- Cash
- Check
- Coupon
- Card
- Cash on delivery
- Nota de crédito
- Crédito
Importante
Caso exista alguma forma de pagamento cadastrada no Protheus® que não esteja relacionada no cadastro de-para com algum dos grupos acima, o registro não será integrado e gera erro de integração.
Para a Integração Parâmetros de Estação, é necessário cadastrar os registros referentes aos parâmetros de terminal na tabela DePara(MGA) utilizando o tipo do De-para (CTGTRM).
- Parâmetros de Loja
Disponibilizado o cadastro de Parâmetros de Lojas, exclusivo para utilização na Integração Synthesis. O objetivo deste cadastro é armazenar os dados no Protheus® e enviar estes dados ao Bridge para que o POS realize os tratamentos conforme o cadastro. Para acessar, no Controle de Lojas, acesse Atualizações/Integração/Param Loja.
- Parâmetros de Estação
Disponibilizado o cadastro de Parâmetros de Estação, exclusivo para utilização na Integração Synthesis. O objetivo deste cadastro é armazenar os dados no Protheus® e enviar estes dados ao Bridge para que o POS realize os tratamentos conforme o cadastro. Para acessar, no Controle de Lojas, acesse Atualizações/Integração/Param Estação x Pagto.
Importante
Tanto para Parâmetros de Loja quanto para o Parâmetro das Estações, no campo Medio Pago, informe o código da forma de pagamento, lembrando que, quando a forma de pagamento for cartão é necessário informar o código da Administradora Financeira.
Exemplo: VIS - VISA, AMX - AMEX, ou seja, pode ser informado tanto dados da tabela 24 (SX5) - Formas de Pagamento como da tabela SAE - Administradora Financeira.
- Planos de Pagamento x Parâmetros da Estação
Disponibilizado o cadastro de Planos de Pagamento x Parâmetros de Estação exclusivo para utilização na Integração Synthesis. O objetivo deste cadastro é armazenar os dados no Protheus® e enviar estes dados ao Bridge, para que o POS realize os tratamentos conforme o cadastro. Para acessar, no Controle de Lojas, acesse Atualizações/Integração/Param Estação x Plano Pagto.
Importante
No campo Cod Par Term informe o mesmo código do cadastrado nos Parâmetros de Estação.
- Planos de Parcelas x Planos de Pagamento
Disponibilizado o cadastro de planos de parcelas x planos de pagamento exclusivo para integração Synthesis. O objetivo deste cadastro é armazenar os dados no Protheus e enviar estes dados ao Bridge para que o POS realize os tratamentos conforme o cadastro. Para acessar, no Controle de Lojas, acesse Atualizações/Integração/Plano de Pagto x Parcelas.
Importante
No campo Cd Plano Pag é necessário informar o mesmo código cadastrado no Planos de Pagamento x Parâmetros de Estação.
- Prefixos
Disponibilizado o cadastro de Prefixos Exclusivo para utilização da Integração Synthesis. O objetivo deste cadastro é armazenar os dados no Protheus® e enviar estes dados ao Bridge para que o POS realize os tratamentos conforme o cadastro. Para acessar, no Controle de Lojas, acesse Atualizações/Integração/Prefixos Cartoes.
- Impostos
Para realizar a inclusão dos impostos no cadastros de Impostos Variáveis(SFB) é necessária atenção ao preenchimento dos campos Clasif.(FB_CLASSIF) e Clase Imp.(FB_CLASSE). Também foram disponibilizados campos exclusivos para integração Synthesis neste cadastro. Os campos disponíveis são: Categoria de Impostos, Uso Item, Categoria Item, Codigo Regra, Valor Bruto, Tipo Imposto e Forma de Calculo.
Importante
O preenchimento destes campos é fundamental para integração deste cadastro ao Sistema Bridge e não influênciam nas rotinas de cálculo de impostos no Protheus®. Para isso, no Fiscal acesse Atualizações/Arquivos/Impostos Variav.
Alguns impostos pré-definidos serão inclusos durante a execução das rotinas de carga de dados, contudo, o cadastro e as configurações dos impostos são de responsabilidade do reponsável pela implantação e sustentação do ambiente Fiscal no cliente.
- Tabelas Auxiliares Impostos – SX5
Disponibilizadas as tabelas auxiliares com conteúdos pré-definidos para o cadastro de impostos. Estas tabelas são armazenadas no arquivo SX5. As tabelas auxiliares disponíveis para completar o cadastro de impostos para integração com Bridge são:
- OH - Categoria de Impostos.
- OI - Tipos de Impostos por Jurisdição.
- OJ - Categoria de Itens para Impostos.
- OL - Uso do Item.
- OM - Classe de Imposto.
- ON - Regras de Impostos.
Tipos de Impostos:
- Impostos Variáveis - Percepções de IIBB ou IVA
Para efetuar a integração do cadastro de Impostos Variáveis(SFB), além do preenchimento dos campos chave para cadastro do imposto, é fundamental o preenchimento dos seguintes campos:
- O campo Clasif.(FB_CLASSIF) deve ser preenchido com o conteúdo 1 = Ingresos Brutos para percepções de IB(IIBB) ou com o conteúdo 3 = IVA para percepcões de IVA(VAT).
- O campo Clase Imp.(FB_CLASSE) deve ser preenchido com o contéudo P = Percepcion.
Para isso, o Fiscal, acesse Atualizações/Arquivos/Impostos Variav.
- Impostos Internos Itens
Para efetuar a integração do cadastro de Impostos Internos(SFB), além do preenchimento dos campos chave para cadastro do imposto, é fundamental o preenchimento dos campos abaixo:
- O campo Clasif.(FB_CLASSIF) deve ser preenchido com o conteúdo 2 = Internos.
- O campo clase Imp.(FB_CLASSE) deve ser preenchido com o contéudo I = Impuestos.
Para isso, no módulo Fiscal acesse Atualizações/Arquivos/Impostos Variav.
- Impostos IVA dos produtos
Para efetuar a integração do cadastro de Impostos IVA dos Produtos(SFB) além do preenchimento dos campos chave para cadastro do imposto, é fundamental o preenchimento dos campos abaixo:
- O campo Clasif.(FB_CLASSIF) deve ser preenchido com o conteúdo 3 = IVA.
- O campo clase Imp.(FB_CLASSE) deve ser preenchido com o contéudo I = Impuesto.
Para isso, o Fiscal, acesse Atualizações/Arquivos/Impostos Variav.
Alterações no Cadastro de Produtos
Efetuada a implementação de campos no Cadastro de Produtos para atender a Integração Protheus® X Synthesis:
- Venda?(B0_VENDA): Informa se a venda do produto é permitida.
- Digit Precio(B0_OBRGPRC): Informa se requer a digitação do preço de venda.
- Digit. Qtde(B0_OBRGQTD): Informa se requer a digitação da quantidade.
- Permit. Qtde(B0_DIGQTD): Informa se permite a digitação de quantidade.
- Restr. Hr.(B0_RESTHR): Informa se possui restrição de hora para venda.
- Aut. Superior(B0_AUTSUPR): Informa se requer autorização do supervisor para venda.
- Dig. Num.Ser(B0_OBRGNSR): Informa se o produto requer a digitação do numero de serie.
- Devolucion?(B0_DEVOLV): Informa se permite devolução.
- Codigo Marca(B0_CODMAR): Campo para informar o código da marca cadastrada na tabela OG do arquivo SX5.
- Tipo de IVA(B0_TPIVA): Campo para informar o código do imposto (VAT) vinculado ao produto. Neste selecioneapenas os impostos IVA dos produtos(campo Clasif.(FB_CLASSIF) com o conteúdo 3 = IVA e campo clase Imp.(FB_CLASSE) com o contéudo I = Impuesto.Per Qtd Frac?(B0_QTDFRAC): Permite informar quantidade fracionada.
Importante
Estes campos são exclusivos da Integração Protheus® X Synthesis e não considerados nas rotinas do Protheus®.
- Cadastro de Produtos Complementares
Para cadastrar um produto complementar para enviar ao Bridge basta acessar a rotina de sugestão de vendas no módulo de controle de lojas em Atualizações->Cenário de Vendas->Sugestão de Vendas. É necessário que a base de dados já possua movimentos de vendas para que a rotina wizard realize a devida amarração e também o parâmetro MV_LJCATPR esteja ativado conforme procedimentos de implantação.
- Cadastro de Produtos Similares
Para cadastrar um produto complementar para enviar ao Bridge basta acessar a rotina de amarração de categorias x produtos no módulo de controle de lojas em Atualizações->Cadastros->Amarração Cat.xprd. Para que a rotina de integração com Bridge entenda que se trata de um registro de produtos similares é necessário que o conteúdo do campo Sug. Venda(Sugestão de venda) seja preenchido com o conteúdo 1 e campo sequencia não esteja vazio conforme a imagem abaixo.
- Cadastro de Marcas
Disponibilizado o cadastro de Marcas, exclusivo para utilização na Integração Synthesis. O objetivo deste cadastro é armazenar os dados no Protheus®, vincular a marca ao produto e enviar estes dados ao Bridge para que o POS realize os tratamentos conforme o cadastro. Para acessar, no Controle de Lojas, acesse Atualizações/Integração/Marcas. Pelo fato deste cadastro utilizar o nosso arquivo de tabelas(SX5) é necessário que o campo Tabela sempre seja preenchido com o conteúdo OG.
Produtos x Impostos
Para o envio dos Impostos vinculados, é necessário que a TES esteja cadastrada na tabela SFC no momento do envio das informações para o Bridge. À partir da TES relacionada ao produto(TESIMPINF()), serão localizados os impostos na tabela SFC e enviados ao Bridge Manager
Cabeçalho Promo
Para armazenar o Cadastro de Promoções (Promo Bridge) a tabela MEI - Cabecalho Regra de Desconto é utilizada. Para alimentar esta tabela existe um serviço WS(Protheus Server), que a promoção é cadastrada no Bridge e enviada para o Protheus® o código, descrição e vigência.
Nas vendas que é aplicado o desconto referente a uma promoção, é informado o código da promoção e para issodisponibizou-se um campo no itens da venda do Protheus(LR\L2_IDPROMO).
Acréscimo Financeiro(Recargos)
Nas rotinas de integração Protheus x Synthesis o acréscimo financeiro é tratado através de um produto cujo seu tipo (B1_TIPO) deve ser igual a CG – Recargo.
O tipo de produto CG – Recargo é incluído automaticamente na tabela de tipos de produtos no arquivo SX5 após a execução da rotina de carga nas tabelas intermediarias LJSTSCLIE conforme informado em procedimentos de implementação.
O produto do tipo CG – Recargo é identificado ao Bridge através da TAG genericItemFlag no webservice de envio de produtos.
Este produto deve estar relacionado a uma TES que não calcula estoque (F4_ESTOQUE = N), caso o produto do tipo CG - Recargo não possua uma TES vinculada através do campo B1_TS ou a TES vinculada esteja parametrizada para calcular estoque a venda não será processada e ficara pendente na tabela intermediaria de exportação até o devido ajuste.
Pelo fato da integração funcionar somente com o cenário de vendas ativo este produto do tipo CG deve estar vinculado a uma lista de preços ativa (DA1).
Nas vendas com acréscimo financeiro o Bridge vai enviar o valor do acréscimo financeiro (recargo) da venda no produto parametrizado como acréscimo financeiro (recargo) e o Protheus vai considerar o valor enviado pelo Bridge e desconsiderar os valores parametrizados para este produto em especial. Para os produtos do tipo CG(Recargo) a tabela depara de TES é desconsiderada automaticamente e é considerada a TES do produto.
Venda de Serviços
Nas rotinas de integração Protheus x Synthesis a venda de serviços é tratada através de um produto cujo seu tipo (B1_TIPO) deve ser igual a SV – Servicos.
O tipo de produto SV – Servicos é incluído automaticamente na tabela de tipos de produtos no arquivo SX5 após a execução da rotina de carga nas tabelas intermediarias LJSTSCLIE conforme informado em procedimentos de implementação.
O produto do tipo SV – Serviços é identificado ao Bridge através da TAG genericItemFlag no webservice de envio de produtos.
Este produto deve estar relacionado a uma TES que não calcula estoque (F4_ESTOQUE = N), caso o produto do tipo SV - Serviço não possua uma TES vinculada através do campo B1_TS ou a TES vinculada esteja parametrizada para calcular estoque a venda não será processada e ficara pendente na tabela intermediaria de exportação até o devido ajuste.
Pelo fato da integração funcionar somente com o cenário de vendas ativo este produto do tipo SV deve estar vinculado a uma lista de preços ativa (DA1).
Nas vendas de produtos do tipo serviço o Bridge vai enviar o valor do serviço no produto parametrizado como serviço e o Protheus vai considerar o valor enviado pelo Bridge e desconsiderar os valores parametrizados para este produto em especial. Para os produtos do tipo SV(Serviço) a tabela depara de TES é desconsiderada automaticamente e é considerada a TES do produto.
Pagamento de vendas utilizando NCC
Para as vendas que utilizam NCC como forma de pagamento sejam gravadas corretamente nas tabelas do Protheus®, o parâmetro MV_LJCPNCC(Utilização da NCC quando a utilização for parcial) seja utilizado com o Conteúdo 2 – Alteração de Saldo.
Integração de Pré-Vendas/Orçamentos
As pré-vendas/orçamentos são realizados no Sistema Bridge(Synthesis) e enviados ao Protheus® para posterior consulta e envio como Pago. Para os casos de pré-vendas/orçamentos o campo L1_SITUA é gravado com o conteúdo AG (Aguardando Pagamento).
Código de países
Os códigos dos países utilizados na integração será a partir do padrão ISO 3166-1 alfa-3. Os principais países da América do Sul e Central são gravados na tabela SYA a partir da execução da rotina de carga de dados LJSTSCLIE com a codificação ISO 3166-1 alfa-3.
Integração Usuários
Os usuários são cadastrados no Protheus® e enviados de forma criptografada ao Bridge, que realiza a validação do hash no momento de login no Bridge POS. Para a integração com a Synthesis é obrigatório o preenchimento da data de validade do login do usuário. Após a inclusão de um usuário através do Controle de Lojas é exibida uma tela para que seja informado o perfil do usuário para o Bridge, esta informação é obrigatória para o Bridge. Existem três tipos de perfil 1, 2 ou 3. Sendo 1 = Admin, 2 = Advanc, 3 = Basic. As configurações referente a cada perfil ficam armazenadas no sistema Bridge. Após informar o perfil do usuário é chamada a tela de cadastro de vendedores afim de facilitar o cadastro de vendedor. O código do vendedor deve ser o mesmo do login do usuário. Para o Bridge um usuário (login) pode ser vendedor e caixa.
Cadastro de clientes
- A integração não aceita caracteres especial nos campos do Cadastro de Clientes.
- O campo data de nascimento é obrigatório para a integração.
- Para clientes pessoa física, é necessário preencher os campos Nome Reduzido(A1_NREDUZ) e o campo Nome(A1_NOME).
- Para clientes pessoa Jurídica é necessário preencher o campo Nome(A1_NOME).
- Caso o cliente possu ingressos brutos, preencha o campo N.Ing.Brutos(A1_NROIB).
- Caso seja preenchido o campo Telefone,os campos DDD e DDI, também devem ser preenchidos.
- Caso o cliente possu impostos para cadastrar (SFH) é obrigatório o preenchimento dos seguintes campos: FH_PERCENT - % Exencion, FH_ALIQ – Alicuota, FH_DECRETO – Decreto, FH_CATCLI – Cod Categoria.
- Pelo fato do Bridge não tratar o conceito de vigência para seus registros de impostos do cliente a integração sempre envia todos os registros da tabela SFH não considerando os campos de vigência.
- Caso o cliente possua um registro na tabela SFH com o campo de isenção(FH_ISENTO) igual a S é enviado um registro com a alíquota 0(zero).
- Caso o cliente possua um registro na tabela SFH com o campo de aliquota igual a 0(zero) é enviado um registro com a alíquota vazia para que o Bridge entenda que este será tratado da forma de calculo de imposto general.
- É obrigatório informar o CUILT para pessoa física, o DI (Documento de Identidade) para pessoa física ou o número do passaporte para os estrangeiros. Estas informações são necessárias para a geração automática do código do cliente.
- É obrigatório o preenchimento do campo Cod.Municipio(A1_COD_MUN) devido as validações internas do sistema Bridge. O campo Municipio(A1_MUN) é preenchido de forma automática após o preenchimento do código do município. Para a importação do cliente a partir do sistema Bridge o processo é o mesmo. As informações referente ao codigo, descrição e estado do município estão armazenadas na tabela CC2(Municipios). Visando facilitar a implantação esta tabela é populada de forma automática pelas rotinas de setup da integração. Caso necessária a manutenção nesta tabela disponizou-se a rotina de cadastro de municípios(FISA010) localizada em Atualizações->Integração->Municipios.
Regra para geração do código do cliente
Com o objetivo de evitar duplicidades de códigos de clientes, o campo Código do Cliente (A1_COD), terá 13 caracteres e será composto por: ipo do documento do cliente (01 – Documento Nacional de Identidade; 02 – Passaporte; 03 – CUIT) + Número do Documento e será completado com zeros a esquerda do número do documento.
Exemplo: Um cliente pessoa física que apresenta o seu DNI(Documento Nacional de Identidade) que possui o número 12345, o Código do Cliente (A1_COD) deve ser da seguinte maneira: 01000001234501. O código do cliente será revalidado e ajustado de forma automática de acordo com a regra Synthesis no momento da confirmação do cadastro do cliente. O código informado manualmente será ignorado.
Bloqueio de registros
O bloqueio dos registros através do campo (ALIAS)_MSBLQL para as ent a seguiapós o bloqueio do registro, é enviado ao Bridge o registro como bloqueado
- Fornecedores
- Clientes
- Niveis de Hierarquía
- Grupos de Hierarquía
- Unidades de Medidas
Impostos IVA dos produtos
- Tipos de impostos internos Produtos
- Meios de pagamento
- Prefixos.
Monitor de LOGS
Para facilitar a identificação e correção das inconsistências ocorridas na integração, disponibilizou-se um Monitor de Logs (LOJA743);, é possível verificar qual erro ocorreu na integração e permite alterar o status do registro para reprocessamento.Para registrar as inconsistências ocorridas no decorrer das integrações, são utilizadas tabelas específicas dependendo da natureza da integração (MF4 – Exportação e MEZ – Importação)Interface para Alteração da Tabela Intermediária de Exportação – MEZ
Interface para alteração dos registros armazenados na tabela intermediária de exportação dos dados para o Sistema Bridge. O objetivo desta interface é alterar o status dos registros da tabela intermediaria MEZ através do campo Status POS (MEZ_STFLAG). Para acessar, no Controle de Lojas, acesse Atualizações/Integração/Interface Intermediaria Exportação.
Interface para Alteração da Tabela Intermediaria de Importação – MF3
Interface para alteração dos registros armazenados na tabela intermediaria de importação dos dados para o sistema Bridge. O objetivo desta interface é alterar o status dos registros da tabela intermediaria MF3 através do campo Status POS (MF3_STFLAG). Para acessar, no Controle de Lojas, acesse Atualizações/Integração/Interface Intermediaria Importação.
Monitor de erros Integração ERP
Para facilitar a identificação e correção das inconsistências ocorridas na integração das vendas com o ERP Protheus após a gravação das tabelas do modulo de controle de lojas, disponibilizou-se um Monitor de erros Integração ERP (LOJA781).
É possível verificar qual erro ocorreu na integração com as tabelas do ERP e permite alterar o status do registro para reprocessamento;
Facilitadores de implantação e diagnóstico de possíveis inconsistências durante a integração:
• Rotina de carga para popular as tabelas do motor de integração client e server com todos os dados necessários para a integração ser executada;
• Rotina para popular a tabela de-para com os principais deparas(tipos de produtos, formas de pagamento, categorias de terminal, moedas e países já definidos entre TOTVS e Synthesis;
• Rotina para popular novas tabelas e dados necessários para os cadastros Synthesis com os dados já definidos entre TOTVS e Synthesis(Categorias del cliente ante los impuestos, Tipos de Impuesto por Jurisdiccion, Categorias de items para los impuestos, Uso del item, Clase de Impuesto, Reglas de Impuestos, Impostos IVA Produtos, formas de pagamento(NCC, Euro, Dolar), paises para seguir o padrao ISO 3166-1 alfa-3, tipo de produtos 02-SX5) e Municípios Argentina(Cidades);
• Rotina para popular a tabela SB0 com base nos dados da tabela SB1 já preenchendo todos os campos obrigatórios para integração existentes na tabela SB0. Para executar esta rotina acesse na filial que deseja criar a tabela SB0 Atualizações/Integração/Cria SB0.
• Rotina para popular uma nova loja na tabela intermediaria de exportação do Protheus e envio ao Bridge com todos os dados base já carregados para as demais lojas. Para executar esta rotina acesse Atualizações/Integração/Gera Nova Loja.
• Monitores de LOGS de integração para importação (SERVER) e exportação (CLIENT) onde consta o status do registro, o motivo da inconsistência e os dados inconsistentes tudo em uma única tela e com a opção do próprio usuário solicitar o reprocessamento após o ajuste das inconsistências de dados.
• Envio automático de alerta via e-mail ao responsável pela operação quando detectar alguma inconsistência no processo de integração dentro do Protheus para importação e exportação de dados e movimentos;
• Rotina para alteração de dados nas tabelas intermediarias de integração tanto Server como Client evitando a necessidade de acessos diretos a base de dados;
• Monitor integração ERP(GRAVABATCH) onde consta o status do registro, o motivo da inconsistência e os dados inconsistentes tudo em uma única tela e com a opção do próprio usuário solicitar o reprocessamento após o ajuste das inconsistências de dados;
Restrições Gerais:
Não estão contemplados nesta Integração os seguintes processos:
1. Estilos, envases, imagens, enlazados e serviços (produtos)
2. Formato de franqueo, Cupones e Prefijos de cupones (meios de pagamento)
3. Parâmetros de terminal (dados da loja)
4. Grupos e Papeis (usuários);
5. Acréscimo financeiro por condição de pagamento.
- A geração dos valores fiscais são de responsabilidade da Synthesis.
- Os dados relacionados a movimento ex. vendas, redução Z, movimento caixa, sangrias, entrada de troco são de responsabilidade da Synthesis.
- A integração suporta movimentos de devolução em dinheiro ou em nota de crédito (NCC).
Procedimento para Implementação
Importante
Antes de executar o compatibilizador UPDLO114 e o UPDLO143 é imprescindível:
- Realizar o backup da base de dados do produto que será executado o compatibilizador e dos dicionários de dados SXs.
- Os diretórios acima mencionados correspondem à instalação padrão do Protheus, portanto, devem ser alterados conforme o produto instalado na empresa.
- Essa rotina deve ser executada em modo exclusivo, ou seja, nenhum usuário deve estar utilizando o sistema.
- Se os dicionários de dados possuírem índices personalizados (criados pelo usuário), antes de executar o compatibilizador, certifique-se de que estão identificados pelo nickname. Caso o compatibilizador necessite criar índices, irá adicioná-los a partir da ordem original instalada pelo Protheus, o que poderá sobrescrever índices personalizados, caso não estejam identificados pelo nickname.
- O compatibilizador deve ser executado com a Integridade Referencial desativada{*}.
|
- Em TOTVS Smart Client, digite U_UPDLO114 no campo Programa Inicial.
Importante
Para a correta atualização do dicionário de dados, certifique-se que a data do compatibilizador seja igual ou superior a 22/06/2013.
- Clique em OK para continuar.
- Após a confirmação é exibida uma tela para a seleção da empresa em que o dicionário de dados será modificado.
- Ao confirmar é exibida uma mensagem de advertência sobre o backup e a necessidade de sua execução em modo exclusivo.
- Clique em Processar para iniciar o processamento. O primeiro passo da execução é a preparação dos arquivos. É apresentada uma mensagem explicativa na tela.
- Em seguida, é exibida a janela Atualização concluída com o histórico (log) de todas as atualizações processadas. Nesse log de atualização são apresentados somente os campos atualizados pelo programa. O compatibilizador cria os campos que ainda não existem no dicionário de dados.
- Clique em Gravar para salvar o histórico (log) apresentado.
- Clique em OK para encerrar o processamento.
Importante
Realize o mesmo procedimento de implementação utilizado para aplicação do UPDLO114, para o UPDLO143.
Atualizações do compatibilizador UPDLO114
Alteração de tabela no arquivo SX2– Tabelas:
Chave
Nome
Modo
PYME
ACU
Categoria de Produtos
C
S
ACV
Categoria X Grupo ou Produto
C
S
SA1
Clientes
C
S
SA2
Fornecedores
C
S
SA4
Transportadoras
C
S
SA5
Amarração Produto x Fornecedor
C
S
SAE
Administração Financeira
C
S
SB0
Dados Adicionais - Loja
E
S
SB2
Saldos Físico e Financeiro
E
S
SB5
Dados Adicionais do Produto
E
S
SC5
Pedidos de Venda
E
S
SF2
Cabeçalhos das NF de Saída
E
S
SL1
Orçamento
E
S
SL2
Itens do Orçamento
E
S
SLQ
Orçamento
E
S
SLR
Itens do Orçamento
E
S
Criação de tabela no arquivo SX2– Tabelas:
Chave
Nome
Modo
PYME
MDY
Importação – Configuração WS
C
MEL
Importação - Configuração CAMP
C
MEY
Importação – Tabela Intermédia
C
MEZ
Importação - Log de erro
C
MF1
Exportação - Configuração WS
C
MF2
Exportação - Configuração Campo
C
MF3
Exportação - Tabela Intermédia
C
MF4
Exportação - Log de erro
C
MF5
Importação – XML – E-commerce
C
MF6
Range de CEP E-commerce
C
MF9
Tipos De Filtro E-commerce
C
MFA
Conteúdos Do Filtro
C
MFB
Amarração Categoria X Filtro
C
MFC
Amarração Cat X Prod X Filt X Cont
C
- Criação de Gatilhos no arquivo SX7 – Gatilhos:
Tabela MFB - Amarração Categoria X Filtro:
Campo
MFB_ECCATE
Sequência
001
Domínio
MFB_ECDSCA
Tipo
P - Primário
Regra
ACU->ACU_DESC
Posiciona
S
Alias
ACU
Ordem
1
Chave
xFilial("ACU") + M->MFB_ECCATE
Proprietário
Sim
Campo
MFB_ECFILT
Sequência
001
Domínio
MFB_ECNMFI
Tipo
P - Primário
Regra
MF9->MF9_ECNOME
Posiciona
S
Alias
MF9
Ordem
1
Chave
xFilial("MF9") + M->MFB_ECFILT
Proprietário
Sim
Criação de Tabelas Genéricas no arquivo SX5 – Tabelas Genéricas:
Chave
TU
Descrição
RELACIONAMENTO FILIAIS X LOJAS E-COMMERCE
Chave
TV
Descrição
PAISES DO ECOMMERCE
- Alteração de Campos no arquivo SX3 – Campos:
Tabela ACU - Categoria de Produtos:
Campo
ACU_CODPAI
Tipo
C
Tamanho
6
Decimal
0
Formato
@!
Título
Cat.Superior
Descrição
Categoria superior
Nível
1
Usado
Sim
Obrigatório
Não
Browse
Sim
Val Sistema
ExistCpo("ACU")
When
Tabela ACV – Categoria x Grupo ou Produto:
Campo
ACV_CODPRO
Tipo
C
Tamanho
15
Decimal
0
Formato
@!
Título
Produto
Descrição
Código do produto
Nível
1
Usado
Sim
Obrigatório
Não
Browse
Sim
Val Sistema
ExistCpo("SB1") .AND. Ft150VPro()
Cons. Padrão
SB1PAI
Tabela SA5 – Amarração Produto x Fornecedor:
Campo
A5_PRODUTO
Tipo
C
Tamanho
15
Decimal
0
Formato
@!
Título
Produto
Descrição
Código do Produto
Nível
1
Usado
Sim
Obrigatório
Não
Browse
Sim
Val Sistema
Existcpo("SB1") .AND. A060Valid("A5_PRODUTO")
Cons. Padrão
SB1PAI
- Tabela SB5 - Dados Adicionais do Produto:
Campo | B5_COD |
Tipo | C |
Tamanho | 15 |
Decimal | 0 |
Formato | @! |
Título | Produto |
Descrição | Código do Produto |
Nível | 1 |
Usado | Sim |
Obrigatório | Sim |
Browse | Sim |
Val Sistema | existcpo("SB1") .AND. existchav("SB5") .AND. Freeforuse("SB5") |
Cons. Padrão | SB1PAI |
- Criação de Campos no arquivo SX3 – Campos:
Tabela ACU - Categoria de Produtos:
Campo
ACU_ECFLAG
Tipo
C
Tamanho
1
Decimal
0
Título
E-Commerce
Descrição
E-Commerce Status
Nível
0
Usado
Sim
Obrigatório
Não
Browse
Não
Opções
1=Ativo;2=Inativo
When
SuperGetMV("MV_LJECOMM",,.F.)
Campo
ACU_ECDTEX
Tipo
C
Tamanho
8
Decimal
0
Formato
@!
Título
Dt Exp
Descrição
Data da Exportação
Nível
0
Usado
Sim
Obrigatório
Não
Browse
Não
Campo
ACU_ECSEQ
Tipo
C
Tamanho
15
Decimal
0
Formato
@!
Título
Seq. Exp
Descrição
Seq.Exportac Intermed
Nível
0
Usado
Sim
Obrigatório
Não
Browse
Não
Tabela ACV - Categoria x Grupo ou Produto:
Campo
ACV_ECDTEX
Tipo
C
Tamanho
8
Decimal
0
Formato
@!
Título
Dt Exp
Descrição
Data de Exportação
Nível
0
Usado
Sim
Obrigatório
Não
Browse
Não
Campo
ACV_ECSEQ
Tipo
C
Tamanho
15
Decimal
0
Formato
@!
Título
Seq.Exp
Descrição
Seq.Exportac Intermed
Nível
0
Usado
Sim
Obrigatório
Não
Browse
Não
Tabela MDY – Importação – Configuração WS:
Campo
MDY_FILIAL
Tipo
C
Tamanho
8
Decimal
0
Formato
@!
Título
Filial
Descrição
Filial do Sistema
Nível
1
Usado
Não
Obrigatório
Não
Browse
Não
Campo
MDY_ECFLAG
Tipo
C
Tamanho
1
Decimal
0
Título
Status
cDescrição
Status WebService
Nível
0
Usado
Sim
Obrigatório
Não
Browse
Sim
Campo
MDY_ECTARF
Tipo
C
Tamanho
1
Decimal
0
Título
Tarefa
Descrição
Tarefa WS
Nível
0
Usado
Sim
Obrigatório
Não
Browse
Não
Campo
MDY_ECSEQ
Tipo
C
Tamanho
15
Decimal
0
Formato
@!
Título
Cod.Seq
Descrição
Código Sequencial
Nível
0
Usado
Sim
Obrigatório
Sim
Browse
Sim
When
GetSXENum("MDY", "MDY_ECSEQ")
Campo
MDY_ECNVL
Tipo
C
Tamanho
2
Decimal
0
Título
Nivel
Descrição
Nível
Nível
0
Usado
Sim
Obrigatório
Não
Browse
Não
Campo
MDY_ECWS
Tipo
C
Tamanho
30
Decimal
0
Formato
@!
Título
Nome
Descrição
Nome do WebService
Nível
0
Usado
Sim
Obrigatório
Sim
Browse
Sim
Campo
MDY_ECMETO
Tipo
C
Tamanho
30
Decimal
0
Formato
@!
Título
Metodo
Descrição
Método do WebService
Nível
0
Usado
Sim
Obrigatório
Sim
Browse
Sim
Campo
MDY_ECPARO
Tipo
M
Tamanho
10
Decimal
0
Título
Parâmetros
Descrição
Parâmetros
Nível
0
Usado
Sim
Obrigatório
Não
Browse
Não
Campo
MDY_ECCNDM
Tipo
M
Tamanho
10
Decimal
0
Título
Cond Método
Descrição
Condição do Método
Nível
0
Usado
Sim
Obrigatório
Não
Browse
Não
Campo
MDY_ECMETV
Tipo
C
Tamanho
20
Decimal
0
Formato
@!
Título
Met Validar
Descrição
Método Validar
Nível
0
Usado
Sim
Obrigatório
Não
Browse
Não
Campo
MDY_ECPARV
Tipo
M
Tamanho
10
Decimal
0
Título
Param Valid
Descrição
Parâmetros da Validação
Nível
0
Usado
Sim
Obrigatório
Não
Browse
Não
Campo
MDY_ECCOND
Tipo
M
Tamanho
10
Decimal
0
Título
Condição
Descrição
Condição de Validação
Nível
0
Usado
Sim
Obrigatório
Não
Browse
Não
Campo
MDY_ECALIA
Tipo
C
Tamanho
3
Decimal
0
Formato
@!
Título
Nome Alias
Descrição
Nome do Alias usado
Nível
0
Usado
Sim
Obrigatório
Não
Browse
Sim
Campo
MDY_ECIND
Tipo
C
Tamanho
2
Decimal
0
Formato
@!
Título
Numero Ind
Descrição
Número do índice usado.
Nível
0
Usado
Sim
Obrigatório
Sim
Browse
Sim
Campo
MDY_ECLOJA
Tipo
C
Tamanho
2
Decimal
0
Formato
@!
Título
Loja
Descrição
Loja
Nível
0
Usado
Sim
Obrigatório
Não
Browse
Não
Campo
MDY_ECEXEC
Tipo
C
Tamanho
10
Decimal
0
Título
Execauto
Descrição
Execauto
Nível
0
Usado
Sim
Obrigatório
Não
Browse
Não
Campo
MDY_ECTAGB
Tipo
C
Tamanho
30
Decimal
0
Formato
@!
Título
Tag Bloco
Descrição
Tag Bloco
Nível
0
Usado
Sim
Obrigatório
Não
Browse
Não
Campo
MDY_ECTAGU
Tipo
C
Tamanho
30
Decimal
0
Formato
@!
Título
Tag Unitária
Descrição
Tag Unitária
Nível
0
Usado
Sim
Obrigatório
Não
Browse
Não
Campo
MDY_ECESTR
Tipo
M
Tamanho
10
Decimal
0
Título
Estruturas
Descrição
Definição das Estruturas
Nível
0
Usado
Sim
Obrigatório
Não
Browse
Não
Campo
MDY_ECDTIM
Tipo
C
Tamanho
10
Decimal
0
Formato
@!
Título
Campo Import
Descrição
Campo Importação
Nível
0
Usado
Sim
Obrigatório
Não
Browse
Não
Campo
MDY_ECCHAV
Tipo
M
Tamanho
10
Decimal
0
Título
Chave
Descrição
Chave
Nível
0
Usado
Sim
Obrigatório
Não
Browse
Não
Campo
MDY_ECCNDP
Tipo
M
Tamanho
10
Decimal
0
Título
Cnd processo
Descrição
Condição para processamento
Nível
0
Usado
Sim
Obrigatório
Não
Browse
Não
Tabela MEL – Importação – Configuração Campos:
Campo
MEL_FILIAL
Tipo
C
Tamanho
8
Decimal
0
Formato
@!
Título
Filial
Descrição
Filial do Sistema
Nível
1
Usado
Não
Obrigatório
Não
Browse
Não
Campo
MEL_ECWS
Tipo
C
Tamanho
30
Decimal
0
Formato
@!
Título
Nome
Descrição
Nome do WebService
Nível
0
Usado
Sim
Obrigatório
Sim
Browse
Sim
Campo
MEL_ECMETO
Tipo
C
Tamanho
30
Decimal
0
Formato
@!
Título
Metodo
Descrição
Método do WebService
Nível
0
Usado
Sim
Obrigatório
Sim
Browse
Sim
Campo
MEL_ECALIA
Tipo
C
Tamanho
3
Decimal
0
Título
Nome Alias
Descrição
Nome do Alias usado
Nível
0
Usado
Sim
Obrigatório
Não
Browse
Sim
Campo
MEL_ECFLAG
Tipo
C
Tamanho
1
Decimal
0
Formato
@!
Título
Status
Descrição
Status do Método
Nível
0
Usado
Sim
Obrigatório
Não
Browse
Não
Campo
MEL_ECSEQ
Tipo
C
Tamanho
15
Decimal
0
Formato
@!
Título
Numero Seq
Descrição
Número Sequencial
Nível
0
Usado
Sim
Obrigatório
Não
Browse
Não
Campo
MEL_ECTIPO
Tipo
C
Tamanho
1
Decimal
0
Formato
@!
Título
Tipo
Descrição
Tipo
Nível
0
Usado
Sim
Obrigatório
Não
Browse
Não
Campo
MEL_ECESTR
Tipo
C
Tamanho
2
Decimal
0
Formato
@!
Título
Estrutura
Descrição
Estrutura de Matrizes
Nível
0
Usado
Sim
Obrigatório
Não
Browse
Não
Campo
MEL_ECOBRI
Tipo
C
Tamanho
1
Decimal
0
Título
Obrigatório
Descrição
Obrigatório
Nível
0
Usado
Sim
Obrigatório
Não
Browse
Não
Opções
1=Sim; 2=Não
Relação
"2"
Campo
MEL_ECCAMP
Tipo
C
Tamanho
10
Decimal
0
Formato
@!
Título
Campo
Descrição
Campo
Nível
0
Usado
Sim
Obrigatório
Não
Browse
Não
Campo
MEL_ECTAG
Tipo
C
Tamanho
250
Decimal
0
Formato
@!
Título
Tag
Descrição
Tag
Nível
0
Usado
Sim
Obrigatório
Não
Browse
Não
Campo
MEL_ECCOND
Tipo
M
Tamanho
10
Decimal
0
Título
Condição
Descrição
Condição
Nível
0
Usado
Sim
Obrigatório
Não
Browse
Não
Tabela MEY - Importação - Tabela Intermediária:
Campo
MEY_FILIAL
Tipo
C
Tamanho
8
Decimal
0
Formato
@!
Título
Filial
Descrição
Filial do Sistema
Nível
1
Usado
Não
Obrigatório
Não
Browse
Não
Campo
MEY_ECFLAG
Tipo
C
Tamanho
1
Decimal
0
Formato
@!
Título
Status
Descrição
Status WebService
Nível
0
Usado
Sim
Obrigatório
Não
Browse
Sim
Campo
MEY_ECNVL
Tipo
C
Tamanho
2
Decimal
0
Formato
@!
Título
Nivel
Descrição
Nível
Nível
0
Usado
Sim
Obrigatório
Não
Browse
Não
Campo
MEY_ECSEQ
Tipo
C
Tamanho
15
Decimal
0
Formato
@!
Título
Cod. Seq
Descrição
Código Sequencial
Nível
0
Usado
Sim
Obrigatório
Sim
Browse
Sim
Campo
MEY_ECWS
Tipo
C
Tamanho
30
Decimal
0
Formato
@!
Título
Nome
Descrição
Nome do WebService
Nível
0
Usado
Sim
Obrigatório
Sim
Browse
Sim
Campo
MEY_ECMETO
Tipo
C
Tamanho
30
Decimal
0
Formato
@!
Título
Metodo
Descrição
Método do WebService
Nível
0
Usado
Sim
Obrigatório
Sim
Browse
Sim
Campo
MEY_ECALIA
Tipo
C
Tamanho
3
Decimal
0
Formato
@!
Título
Nome Alias
Descrição
Nome do Alias usado
Nível
0
Usado
Sim
Obrigatório
Não
Browse
Sim
Campo
MEY_ECIND
Tipo
C
Tamanho
2
Decimal
0
Formato
@!
Título
Numero Ind
Descrição
Número do Índice usado
Nível
0
Usado
Sim
Obrigatório
Sim
Browse
Sim
Campo
MEY_ECCCHV
Tipo
C
Tamanho
150
Decimal
0
Formato
@!
Título
Chave
Descrição
Chave referente ao índice
Nível
0
Usado
Sim
Obrigatório
Não
Browse
Não
Campo
MEY_ECVCHV
Tipo
C
Tamanho
150
Decimal
0
Formato
@!
Título
Cod Chave
Descrição
Código da Chave
Nível
0
Usado
Sim
Obrigatório
Não
Browse
Não
Campo
MEY_ECXML
Tipo
M
Tamanho
10
Decimal
0
Título
XML
Descrição
XML
Nível
0
Usado
Sim
Obrigatório
Não
Browse
Não
Campo
MEY_ECDATA
Tipo
D
Tamanho
8
Decimal
0
Título
Data
Descrição
Data
Nível
0
Usado
Sim
Obrigatório
Não
Browse
Não
Campo
MEY_ECHORA
Tipo
C
Tamanho
8
Decimal
0
Formato
@R 00:00:00
Título
Hora
Descrição
Hora
Nível
0
Usado
Sim
Obrigatório
Não
Browse
Não
Campo
MEY_ECDTE
Tipo
D
Tamanho
8
Decimal
0
Título
Data Exporta
Descrição
Data Exportação
Nível
0
Usado
Sim
Obrigatório
Não
Browse
Não
Campo
MEY_ECHRE
Tipo
C
Tamanho
8
Decimal
0
Formato
@R 00:00:00
Título
Hora Exporta
Descrição
Hora da Exportação
Nível
0
Usado
Sim
Obrigatório
Não
Browse
Não
Campo
MEY_ECJOB
Tipo
C
Tamanho
30
Decimal
0
Formato
@!
Título
Desc Job
Descrição
Descrição do Job a ser ex
Usado
Sim
Obrigatório
Não
Browse
Não
Campo
MEY_NPROCE
Tipo
N
Tamanho
2
Decimal
0
Formato
99
Título
Vezes proces
Descrição
Vezes processado
Nível
0
Usado
Sim
Obrigatório
Não
Browse
Não
Campo
MEY_ECRET
Tipo
M
Tamanho
10
Decimal
0
Título
Retorno
Descrição
Retorno
Usado
Sim
Obrigatório
Não
Browse
Não
Campo
MEY_ECERRO
Tipo
C
Tamanho
15
Decimal
0
Formato
@!
Título
Erro
Descrição
Erro
Nível
0
Usado
Sim
Obrigatório
Não
Browse
Não
Tabela MEZ – Importação – Log de Erro:
Campo
MEZ_FILIAL
Tipo
C
Tamanho
8
Decimal
0
Formato
@!
Título
Filial
Descrição
Filial do Sistema
Nível
1
Usado
Não
Obrigatório
Não
Browse
Não
Campo
MEZ_ECFLAG
Tipo
C
Tamanho
1
Decimal
0
Formato
Título
Status
Descrição
Status WebService
Nível
0
Usado
Sim
Obrigatório
Não
Browse
Sim
Campo
MEZ_ECNVL
Tipo
C
Tamanho
2
Decimal
0
Formato
@!
Título
Nivel
Descrição
Nível
Nível
0
Usado
Sim
Obrigatório
Não
Browse
Não
Campo
MEZ_ECSEQ
Tipo
C
Tamanho
15
Decimal
0
Formato
@!
Título
Numero Seq
Descrição
Número Sequencial
Nível
0
Usado
Sim
Obrigatório
Não
Browse
Não
Campo
MEZ_ECREFE
Tipo
C
Tamanho
15
Decimal
0
Título
Referencia
Descrição
Referência
Nível
0
Usado
Sim
Obrigatório
Não
Browse
Não
Campo
MEZ_ECWS
Tipo
C
Tamanho
30
Decimal
0
Formato
@!
Título
Nome
Descrição
Nome do WebService
Nível
0
Usado
Sim
Obrigatório
Não
Browse
Não
Campo
MEZ_ECMETO
Tipo
C
Tamanho
30
Decimal
0
Formato
@!
Título
Método
Descrição
Método do WebService
Nível
0
Usado
Sim
Obrigatório
Sim
Browse
Sim
Campo
MEZ_ECDATA
Tipo
D
Tamanho
8
Decimal
0
Título
Data
Descrição
Data
Nível
0
Usado
Sim
Obrigatório
Não
Browse
Não
Campo
MEZ_ECMENS
Tipo
M
Tamanho
10
Decimal
0
Título
Mensagem
Descrição
Mensagem
Nível
0
Usado
Sim
Obrigatório
Não
Browse
Não
Campo
MEZ_ECJOB
Tipo
C
Tamanho
30
Decimal
0
Formato
@!
Título
Desc Job
Descrição
Descrição do Job a ser ex
Nível
0
Usado
Sim
Obrigatório
Não
Browse
Não
Campo
MEZ_ECDTS
Tipo
D
Tamanho
8
Decimal
0
Título
Data Soluc
Descrição
Data da Solução
Nível
0
Usado
Sim
Obrigatório
Não
Browse
Não
Campo
MEZ_ECHRS
Tipo
C
Tamanho
8
Decimal
0
Formato
@R 00:00:00
Título
Hora Solução
Descrição
Hora da solução
Nível
0
Usado
Sim
Obrigatório
Não
Browse
Não
Campo
MEZ_ECUSER
Tipo
C
Tamanho
20
Decimal
0
Formato
@!
Título
Usuário
Descrição
Usuário
Nível
0
Usado
Sim
Obrigatório
Não
Browse
Não
Tabela MF1 – Exportação – Configuração WS:
Campo
MF1_FILIAL
Tipo
C
Tamanho
8
Decimal
0
Formato
@!
Título
Filial
Descrição
Filial do Sistema
Nível
1
Usado
Não
Obrigatório
Não
Browse
Não
Campo
MF1_ECFLAG
Tipo
C
Tamanho
1
Decimal
0
Formato
Título
Status
Descrição
Status WebService
Nível
0
Usado
Sim
Obrigatório
Sim
Browse
Não
Relação
"A"
Campo
MF1_ECTARF
Tipo
C
Tamanho
1
Decimal
0
Título
Tarefa
Descrição
Tarefa WS
Nível
0
Usado
Sim
Obrigatório
Não
Browse
Não
Campo
MF1_ECSEQ
Tipo
C
Tamanho
4
Decimal
0
Formato
@!
Título
Sequência
Descrição
Sequência
Nível
0
Usado
Sim
Obrigatório
Sim
Browse
Sim
When
GetSXENum("MF1", "MF1_ECSEQ")
Campo
MF1_ECWS
Tipo
C
Tamanho
30
Decimal
0
Formato
@!
Título
Nome
Descrição
Nome do WebService
Nível
0
Usado
Sim
Obrigatório
Sim
Browse
Sim
Campo
MF1_ECORD
Tipo
C
Tamanho
2
Decimal
0
Título
Ordem
Descrição
Ordem
Nível
0
Usado
Sim
Obrigatório
Não
Browse
Não
Campo
MF1_ECFVAL
Tipo
C
Tamanho
15
Decimal
0
Título
Func Validar
Descrição
Função de validação
Nível
0
Usado
Sim
Obrigatório
Não
Browse
Não
Campo
MF1_ECMET1
Tipo
C
Tamanho
30
Decimal
0
Título
Metodo 1
Descrição
Método 1
Nível
0
Usado
Sim
Obrigatório
Sim
Browse
Sim
Campo
MF1_ECCND1
Tipo
M
Tamanho
10
Decimal
0
Título
Cond Método 1
Descrição
Condição do Método 1
Nível
0
Usado
Sim
Obrigatório
Não
Browse
Não
Campo
MF1_ECRET1
Tipo
M
Tamanho
10
Decimal
0
Título
Retorno 1
Descrição
Retorno 1
Nível
0
Usado
Sim
Obrigatório
Não
Browse
Não
Campo
MF1_ECMET2
Tipo
C
Tamanho
30
Decimal
0
Formato
@!
Título
Metodo 2
Descrição
Método 2
Nível
0
Usado
Sim
Obrigatório
Não
Browse
Não
Campo
MF1_ECCND2
Tipo
M
Tamanho
10
Decimal
0
Título
Cond Metodo2
Descrição
Condição do Método 2
Nível
0
Usado
Sim
Obrigatório
Não
Browse
Não
Campo
MF1_ECRET2
Tipo
M
Tamanho
10
Decimal
0
Título
Retorno 2
Descrição
Retorno do Segundo Método
Nível
0
Usado
Sim
Obrigatório
Não
Browse
Não
Campo
MF1_ECDESC
Tipo
C
Tamanho
30
Decimal
0
Formato
@!
Título
Desc Export
Descrição
Descrição da Exportação
Nível
0
Usado
Sim
Obrigatório
Não
Browse
Sim
Campo
MF1_ECFUNC
Tipo
C
Tamanho
60
Decimal
0
Título
Função final
Descrição
Função final da Exportação
Nível
0
Usado
Sim
Obrigatório
Não
Browse
Não
Campo
MF1_ECQRY
Tipo
M
Tamanho
10
Decimal
0
Título
Condição
Descrição
Condição de Filtro
Nível
0
Usado
Sim
Obrigatório
Sim
Browse
Sim
Campo
MF1_ECPARM
Tipo
C
Tamanho
100
Decimal
0
Formato
@!
Título
Parâmetros
Descrição
Parâmetros informados
Nível
0
Usado
Sim
Obrigatório
Não
Browse
Não
Campo
MF1_ECALIA
Tipo
C
Tamanho
30
Decimal
0
Título
Nome Alias
Descrição
Nome do Alias usado
Nível
0
Usado
Sim
Obrigatório
Não
Browse
Sim
Campo
MF1_ECIND
Tipo
C
Tamanho
2
Decimal
0
Formato
@!
Título
Numero indic
Descrição
Número do Índice usado
Nível
0
Usado
Sim
Obrigatório
Sim
Browse
Sim
Campo
MF1_ECDTEX
Tipo
C
Tamanho
10
Decimal
0
Título
Campo Exp
Descrição
Campo de Exportação
Nível
0
Usado
Sim
Obrigatório
Não
Browse
Não
Campo
MF1_ECCNDX
Tipo
M
Tamanho
10
Decimal
0
Título
Cond DtExp
Descrição
Condição gravar Dt Export
Nível
0
Usado
Sim
Obrigatório
Não
Browse
Não
Campo
MF1_ECINTR
Tipo
C
Tamanho
1
Decimal
0
Título
Intermed SN
Descrição
Intermediaria Sim ou Não
Nível
0
Usado
Sim
Obrigatório
Não
Browse
Não
Opções
1=Sim; 2=Não
Tabela MF2 - Exportação - Configuração Campo:
Campo
MF2_FILIAL
Tipo
C
Tamanho
8
Decimal
0
Formato
@!
Título
Filial
Descrição
Filial do Sistema
Nível
1
Usado
Não
Obrigatório
Não
Browse
Não
Campo
MF2_ECWS
Tipo
C
Tamanho
30
Decimal
0
Formato
@!
Título
Nome
Descrição
Nome do WebService
Nível
0
Usado
Sim
Obrigatório
Sim
Browse
Sim
Campo
MF2_ECMETO
Tipo
C
Tamanho
30
Decimal
0
Formato
@!
Título
Metodo
Descrição
Método do WebService
Nível
0
Usado
Sim
Obrigatório
Sim
Browse
Sim
Campo
MF2_ECFLAG
Tipo
C
Tamanho
1
Decimal
0
Formato
Título
Status
Descrição
Status do Método
Nível
0
Usado
Sim
Obrigatório
Não
Browse
Não
Campo
MF2_ECSEQ
Tipo
C
Tamanho
4
Decimal
0
Título
Sequencia
Descrição
Sequência
Nível
0
Usado
Sim
Obrigatório
Não
Browse
Não
Campo
MF2_ECOBS
Tipo
C
Tamanho
12
Decimal
0
Título
Observação
Descrição
Observação
Nível
0
Usado
Sim
Obrigatório
Não
Browse
Não
Campo
MF2_ECTAG
Tipo
C
Tamanho
150
Decimal
0
Formato
@!
Título
Nome da Tag
Descrição
Nome da Tag com dados
Nível
0
Usado
Sim
Obrigatório
Não
Browse
Não
Campo
MF2_ECVAL
Tipo
C
Tamanho
175
Decimal
0
Título
Valores
Descrição
Valores a serem enviados
Nível
0
Usado
Sim
Obrigatório
Não
Browse
Não
Campo
MF2_ECCOND
Tipo
M
Tamanho
10
Decimal
0
Título
Condição
Descrição
Condição
Nível
0
Usado
Sim
Obrigatório
Não
Browse
Não
Tabela MF3 – Exportação – Tabela Intermediária:
Campo
MF3_FILIAL
Tipo
C
Tamanho
8
Decimal
0
Formato
@!
Título
Filial
Descrição
Filial do Sistema
Nível
1
Usado
Não
Obrigatório
Não
Browse
Não
Campo
MF3_ECFLAG
Tipo
C
Tamanho
1
Decimal
0
Formato
@!
Título
Status Int
Descrição
Status da integração
Nível
0
Usado
Sim
Obrigatório
Sim
Browse
Não
Campo
MF3_ECSEQ
Tipo
C
Tamanho
15
Decimal
0
Formato
@!
Título
Numero Seq
Descrição
Número Sequencial
Nível
0
Usado
Sim
Obrigatório
Não
Browse
Não
Campo
MF3_ECWS
Tipo
C
Tamanho
30
Decimal
0
Formato
@!
Título
Nome
Descrição
Nome do WebSERVICE
ERVI
0
Usado
Sim
Obrigatório
Não
Browse
Não
Campo
MF3_ECORD
Tipo
C
Tamanho
2
Decimal
0
Título
Ordem
Descrição
Ordem
Nível
0
Usado
Sim
Obrigatório
Não
Browse
Não
Campo
MF3_ECMETO
Tipo
C
Tamanho
30
Decimal
0
Formato
@!
Título
Metodo
Descrição
Nome do Método
Nível
0
Usado
Sim
Obrigatório
Não
Browse
Não
Campo
MF3_ECALIA
Tipo
C
Tamanho
3
Decimal
0
Formato
@!
Título
Alias
Descrição
Nome do Alias
Nível
0
Usado
Sim
Obrigatório
Não
Browse
Não
Campo
MF3_ECIND
Tipo
C
Tamanho
2
Decimal
0
Formato
@!
Título
Indice
Descrição
Numero do Indice usado
Nível
0
Usado
Sim
Obrigatório
Não
Browse
Não
Campo
MF3_ECCCHV
Tipo
C
Tamanho
150
Decimal
0
Formato
@!
Título
Chave Índice
Descrição
Chave referente ao índice
Nível
0
Usado
Sim
Obrigatório
Não
Browse
Não
Campo
MF3_ECVCHV
Tipo
C
Tamanho
150
Decimal
0
Formato
@!
Título
Cod Chave
Descrição
Código da Chave
Nível
0
Usado
Sim
Obrigatório
Não
Browse
Não
Campo
MF3_ECDATA
Tipo
D
Tamanho
8
Decimal
0
Título
Data de Exp
Descrição
Data da Exportação
Nível
0
Usado
Sim
Obrigatório
Não
Browse
Não
Campo
MF3_ECHORA
Tipo
C
Tamanho
8
Decimal
0
Formato
Título
Hora Exporta
Descrição
Hora da Exportação
Nível
0
Usado
Sim
Obrigatório
Não
Browse
Não
Campo
MF3_ECDTE
Tipo
D
Tamanho
8
Decimal
0
Título
Data Exporta
Descrição
Data da Exportação
Nível
0
Usado
Sim
Obrigatório
Não
Browse
Não
Campo
MF3_ECHRE
Tipo
C
Tamanho
8
Decimal
0
Título
Hora Expo
Descrição
Hora Exportação
Nível
0
Usado
Sim
Obrigatório
Não
Browse
Não
Campo
MF3_ECJOB
Tipo
C
Tamanho
30
Decimal
0
Título
Desc Job
Descrição
Descrição do Job a ser ex
Nível
0
Usado
Sim
Obrigatório
Não
Browse
Não
Campo
MF3_ECRET
Tipo
M
Tamanho
10
Decimal
0
Título
Retorno
Descrição
Retorno da integração
Nível
0
Usado
Sim
Obrigatório
Não
Browse
Não
Campo
MF3_ECERRO
Tipo
C
Tamanho
15
Decimal
0
Formato
@!
Título
Erro Exp
Descrição
Cod Erro Exportação
Nível
0
Usado
Sim
Obrigatório
Não
Browse
Não
Campo
MF3_ECNPRO
Tipo
N
Tamanho
1
Decimal
0
Formato
9
Título
No Procesmto
Descrição
No de vezes processado
Nível
0
Usado
Sim
Obrigatório
Não
Browse
Não
Tabela MF4 - Exportação - Log de Erro:
Campo
MF4_FILIAL
Tipo
C
Tamanho
8
Decimal
0
Formato
@!
Título
Filial
Descrição
Filial do Sistema
Nível
1
Usado
Não
Obrigatório
Não
Browse
Não
Campo
MF4_ECFLAG
Tipo
C
Tamanho
1
Decimal
0
Título
Status
Descrição
Status WebService
Nível
0
Usado
Sim
Obrigatório
Não
Browse
Não
Campo
MF4_ECSEQ
Tipo
C
Tamanho
15
Decimal
0
Formato
@!
Título
Numero Seq
Descrição
Número Sequencial
Nível
0
Usado
Sim
Obrigatório
Não
Browse
Sim
Campo
MF4_ECREFE
Tipo
C
Tamanho
15
Decimal
0
Título
Referencia
Descrição
Referência
Nível
0
Usado
Sim
Obrigatório
Não
Browse
Não
Campo
MF4_ECWS
Tipo
C
Tamanho
30
Decimal
0
Formato
@!
Título
Nome
Descrição
Nome do WebService
Nível
0
Usado
Sim
Obrigatório
Não
Browse
Sim
Campo
MF4_ECORD
Tipo
C
Tamanho
2
Decimal
0
Título
Ordem
Descrição
Ordem
Nível
0
Usado
Sim
Obrigatório
Não
Browse
Não
Campo
MF4_ECCHAV
Tipo
C
Tamanho
10
Decimal
0
Título
Chave
Descrição
Chave
Nível
0
Usado
Sim
Obrigatório
Não
Browse
Não
Campo
MF4_ECMETO
Tipo
C
Tamanho
30
Decimal
0
Formato
@!
Título
Metodo
Descrição
Nome do Método
Nível
0
Usado
Sim
Obrigatório
Não
Browse
Não
Campo
MF4_ECDATA
Tipo
D
Tamanho
8
Decimal
0
Título
Data
Descrição
Data
Nível
0
Usado
Sim
Obrigatório
Não
Browse
Não
Campo
MF4_ECHORA
Tipo
C
Tamanho
8
Decimal
0
Título
Hora
Descrição
Hora
Nível
0
Usado
Sim
Obrigatório
Não
Browse
Não
Campo
MF4_ECMENS
Tipo
M
Tamanho
10
Decimal
0
Título
Mensagem
Descrição
Mensagem
Nível
0
Usado
Sim
Obrigatório
Não
Browse
Não
Campo
MF4_ECJOB
Tipo
C
Tamanho
30
Decimal
0
Título
Desc Job
Descrição
Descrição do Job a ser ex
Nível
0
Usado
Sim
Obrigatório
Não
Browse
Não
Campo
MF4_ECDTS
Tipo
D
Tamanho
8
Decimal
0
Título
Data Solução
Descrição
Data da Solução
Nível
0
Usado
Sim
Obrigatório
Não
Browse
Não
Campo
MF4_ECHRS
Tipo
C
Tamanho
8
Decimal
0
Título
Hora Solução
Descrição
Hora da solução
Nível
0
Usado
Sim
Obrigatório
Não
Browse
Não
Campo
MF4_ECUSER
Tipo
C
Tamanho
20
Decimal
0
Título
Usuário
Descrição
Usuário
Nível
0
Usado
Sim
Obrigatório
Não
Browse
Não
Tabela MF5 - Importação - XML E-commerce:
Campo
MF5_FILIAL
Tipo
C
Tamanho
8
Decimal
0
Formato
@!
Título
Filial
Descrição
Filial do Sistema
Nível
1
Usado
Não
Obrigatório
Não
Browse
Não
Campo
MF5_ECALIA
Tipo
C
Tamanho
3
Decimal
0
Título
Nome Alias
Descrição
Nome do Alias usado
Nível
0
Usado
Sim
Obrigatório
Sim
Browse
Sim
Campo
MF5_ECIND
Tipo
C
Tamanho
2
Decimal
0
Formato
@!
Título
Numero Ind
Descrição
Número do Índice usado.
Nível
0
Usado
Sim
Obrigatório
Sim
Browse
Sim
Campo
MF5_ECCCHV
Tipo
C
Tamanho
80
Decimal
0
Formato
@!
Título
Chave
Descrição
Chave referente ao índice
Nível
0
Usado
Sim
Obrigatório
Não
Browse
Não
Campo
MF5_ECVCHV
Tipo
C
Tamanho
80
Decimal
0
Formato
@!
Título
Valor Chave
Descrição
Valor Chave
Nível
0
Usado
Sim
Obrigatório
Não
Browse
Não
Campo
MF5_ECFLAG
Tipo
C
Tamanho
1
Decimal
0
Título
Flag
Descrição
Flag Ativo ou Inativo
Nível
0
Usado
Sim
Obrigatório
Não
Browse
Não
Opções
1=Ativo; 2=Inativo
Campo
MF5_ECDATA
Tipo
D
Tamanho
8
Decimal
0
Título
Data
Descrição
Data
Nível
0
Usado
Sim
Obrigatório
Não
Browse
Não
Campo
MF5_ECHORA
Tipo
C
Tamanho
8
Decimal
0
Formato
00:00:00
Título
Hora
Descrição
Hora
Nível
0
Usado
Sim
Obrigatório
Não
Browse
Não
Campo
MF5_ECXML
Tipo
M
Tamanho
10
Decimal
0
Título
XML
Descrição
XML
Nível
0
Usado
Sim
Obrigatório
Não
Browse
Não
Campo
MF5_ECPEDI
Tipo
C
Tamanho
15
Decimal
0
Título
Ped.E-commer
Descrição
Pedido E-commerce
Nível
0
Usado
Sim
Obrigatório
Não
Browse
Não
Campo
MF5_ECPEDC
Tipo
C
Tamanho
15
Decimal
0
Título
PedClie ecom
Descrição
Pedido Cliente e-Commerce
Nível
0
Usado
Sim
Obrigatório
Não
Browse
Não
Campo
MF5_ECPAGO
Tipo
C
Tamanho
1
Decimal
0
Título
Pgto E-Comme
Descrição
Pagamento de E-commerce
Nível
0
Usado
Sim
Obrigatório
Não
Browse
Não
Opções
1-Sim;2-Não
Campo
MF5_ECDTEX
Tipo
C
Tamanho
10
Decimal
0
Título
Dt Exportac
Descrição
Campo Dt de Exportação
Nível
0
Usado
Sim
Obrigatório
Não
Browse
Não
Campo
MF5_ECSEQ
Tipo
C
Tamanho
15
Decimal
0
Título
Seq Exportac
Descrição
Seq de Exportação
Nível
0
Usado
Sim
Obrigatório
Não
Browse
Não
Campo
MF5_ECPREF
Tipo
C
Tamanho
3
Decimal
0
Título
Prefixo
Descrição
Prefixo Tit eCommerce
Nível
0
Usado
Sim
Obrigatório
Não
Browse
Não
Campo
MF5_ECTITU
Tipo
C
Tamanho
9
Decimal
0
Título
Titulo ecomm
Descrição
Titulo ecommerce
Nível
0
Usado
Sim
Obrigatório
Não
Browse
Não
Campo
MF5_ECCONT
Tipo
C
Tamanho
6
Decimal
0
Título
Contato
Descrição
Contato
Nível
0
Usado
Sim
Obrigatório
Não
Browse
Não
Campo
MF5_ECENDE
Tipo
C
Tamanho
6
Decimal
0
Título
Cd End Entre
Descrição
Código Endereço Entrega
Nível
0
Usado
Sim
Obrigatório
Não
Browse
Não
Campo
MF5_ECSTAT
Tipo
C
Tamanho
3
Decimal
0
Título
Status ecomm
Descrição
Status ecommerce
Nível
0
Usado
Sim
Obrigatório
Não
Browse
Não
Campo
MF5_ECSTAX
Tipo
C
Tamanho
3
Decimal
0
Título
Status Copia
Descrição
Status Cópia
Nível
0
Usado
Sim
Obrigatório
Não
Browse
Não
Campo
MF5_CLIENT
Tipo
C
Tamanho
02
Decimal
0
Título
Cli Entr
Descrição
Cliente de Entrega
Nível
0
Usado
Sim
Obrigatório
Não
Grupo de Campos
002
Contexto
Real
Propriedade
Visualizar
Tabela MF6 – Range de CEP E-commerce:
Campo
MF6_FILIAL
Tipo
C
Tamanho
8
Decimal
0
Formato
@!
Título
Filial
Descrição
Filial do Sistema
Nível
1
Usado
Não
Obrigatório
Não
Browse
Não
Campo
MF6_CEPDE
Tipo
C
Tamanho
8
Decimal
0
Formato
@R 99999-999
Título
Cep de
Descrição
Cep de
Nível
0
Usado
Sim
Obrigatório
Sim
Browse
Sim
Campo
MF6_CEPATE
Tipo
C
Tamanho
8
Decimal
0
Formato
@R 99999-999
Título
Cep ate
Descrição
Cep ate
Nível
0
Usado
Sim
Obrigatório
Sim
Browse
Sim
Val. Sistema
(M->MF6_CEPATE >= M->MF6_CEPDE)
Campo
MF6_XFILIA
Tipo
C
Tamanho
10
Decimal
0
Formato
9999999999
Título
Filial Estoq
Descrição
Filial de reserva de estq
Nível
0
Usado
Sim
Obrigatório
Sim
Browse
Sim
Campo
MF6_LOCAL
Tipo
C
Tamanho
2
Decimal
0
Título
Local Estoq
Descrição
Local de reserva de Estoq
Nível
0
Usado
Sim
Obrigatório
Sim
Browse
Sim
Campo
MF6_DIASRE
Tipo
N
Tamanho
2
Decimal
0
Formato
99
Título
Dias Reserva
Descrição
Dias de reserva de Estoq
Nível
0
Usado
Sim
Obrigatório
Sim
Browse
Sim
Tabela MF9 – Tipos de Filtro E-Commerce:
Campo
MF9_FILIAL
Tipo
C
Tamanho
8
Decimal
0
Formato
@!
Título
Filial
Descrição
Filial do Sistema
Nível
1
Usado
Não
Obrigatório
Não
Browse
Não
Campo
MF9_ECCODI
Tipo
C
Tamanho
6
Decimal
0
Título
Código
Descrição
Código do Tipo de Filtro
Relação
GETSX8NUM("MF9", " MF9_ECCODI ")
Usado
Sim
Obrigatório
Sim
Browse
Sim
Campo
MF9_ECNOME
Tipo
C
Tamanho
24
Decimal
0
Título
Nome
Descrição
Nome do Tipo de Filtro
Usado
Sim
Obrigatório
Sim
Browse
Sim
Campo
MF9_ECSEQ
Tipo
C
Tamanho
15
Decimal
0
Formato
@!
Título
Seq.Exp
Descrição
Seq.Exportac Intermed
Nível
0
Usado
Sim
Obrigatório
Não
Browse
Não
Campo
MF9_ECDTEX
Tipo
C
Tamanho
8
Decimal
0
Título
Dt Exportac
Descrição
Dt Exportação e-Commerce
Usado
Sim
Obrigatório
Não
Browse
Não
Campo
MF9_ECFLAG
Tipo
C
Tamanho
1
Decimal
0
Título
Status
Descrição
Status e-Commerce
Usado
Sim
Obrigatório
Sim
Browse
Sim
Opções
1=Ativo e 2=Inativo
Tabela MFA – Conteúdos do Filtro:
Campo
MFA_FILIAL
Tipo
C
Tamanho
8
Decimal
0
Formato
@!
Título
Filial
Descrição
Filial do Sistema
Nível
1
Usado
Não
Obrigatório
Não
Browse
Não
Campo
MFA_ECFILT
Tipo
C
Tamanho
6
Decimal
0
Título
Tipo Filtro
Descrição
Tipo de Filtro
Usado
Não
Obrigatório
Não
Browse
Não
Campo
MFA_ECITEM
Tipo
C – Caracter
Tamanho
3
Decimal
0
Título
Sequencial
Descrição
Seq do Conteúdo do Filtro
Usado
Sim
Obrigatório
Sim
Browse
Sim
Campo
MFA_ECDESC
Tipo
C – Caracter
Tamanho
24
Decimal
0
Título
Descrição
Descrição
Desc Conteúdo do Filtro
Usado
Sim
Obrigatório
Sim
Browse
Sim
Tabela MFB - Amarração Categoria X Filtro:
Campo
MFB_FILIAL
Tipo
C
Tamanho
8
Decimal
0
Formato
@!
Título
Filial
Descrição
Filial do Sistema
Nível
1
Usado
Não
Obrigatório
Não
Browse
Não
Campo
MFB_ECCATE
Tipo
C – Caracter
Tamanho
6
Decimal
0
Título
Categoria
Descrição
Categoria
Usado
Sim
Obrigatório
Sim
Browse
Sim
Val. Sistema
LJ867Valid(1)
Cons. Padrão
ACUPAI – Categoria
Gatilhos
Sim
Campo
MFB_ECDSCA
Tipo
C – Caracter
Tamanho
30
Decimal
0
Título
Desc Categor
Descrição
Descrição da Categoria
Usado
Sim
Obrigatório
Não
Browse
Sim
Relação
If(!INCLUI, Posicione("ACU", 1, xFilial("ACU") + MFB->MFB_ECCATE, "ACU_DESC"), "")
Inic. Browse
Posicione("ACU", 1, xFilial("ACU") + MFB->MFB_ECCATE, "ACU_DESC")
Contexto
Virtual
Campo
MFB_ECFILT
Tipo
C – Caracter
Tamanho
6
Decimal
0
Título
Tipo Filtro
Descrição
Tipo de Filtro
Usado
Sim
Obrigatório
Sim
Browse
Sim
Val. Sistema
LJ867Valid(2)
Cons. Padrão
MF9 - Tipo de Filtro
Gatilhos
Sim
Campo
MFB_ECNMFI
Tipo
C – Caracter
Tamanho
24
Decimal
0
Título
Nome Filtro
Descrição
Nome do Filtro
Usado
Sim
Obrigatório
Não
Browse
Sim
Relação
IF(!INCLUI,POSICIONE("MF9",1,XFILIAL("MF9")+MFB->MFB_ECFILT,"MF9_ECDESC"),"")
Inic. Browse
Posicione("MF9",1,xFilial("MF9")+MFB->MFB_ECFILT,"MF9_ECDESC")
Contexto
Virtual
Tabela MFC - Amarração CatxProdxFiltxCont:
Campo
MFC_FILIAL
Tipo
C
Tamanho
8
Decimal
0
Formato
@!
Título
Filial
Descrição
Filial do Sistema
Nível
1
Usado
Não
Obrigatório
Não
Browse
Não
Campo
MFC_ECCATE
Tipo
C – Caracter
Tamanho
6
Decimal
0
Título
Categoria
Descrição
Categoria
Usado
Sim
Obrigatório
Sim
Browse
Sim
Campo
MFC_ECDSCA
Tipo
C – Caracter
Tamanho
30
Decimal
0
Título
Desc Categor
Descrição
Descrição da Categoria
Usado
Sim
Obrigatório
Não
Browse
Sim
Campo
MFC_ECPROD
Tipo
C – Caracter
Tamanho
15
Decimal
0
Título
Produto
Descrição
Produto
Usado
Sim
Obrigatório
Sim
Browse
Sim
Campo
MFC_ECFILT
Tipo
C – Caracter
Tamanho
6
Decimal
0
Título
Tipo Filtro
Descrição
Tipo de Filtro
Usado
Sim
Obrigatório
Sim
Browse
Sim
Campo
MFC_ECNMFI
Tipo
C – Caracter
Tamanho
24
Decimal
0
Título
Nome Filtro
Descrição
Nome do Tipo de Filtro
Usado
Sim
Obrigatório
Não
Browse
Sim
Contexto
Virtual
Campo
MFC_ECCONT
Tipo
C – Caracter
Tamanho
3
Decimal
0
Título
Conteudo
Descrição
Conteúdo do Filtro
Usado
Sim
Obrigatório
Sim
Browse
Sim
Contexto
Real
Campo
MFC_ECDSCO
Tipo
C – Caracter
Tamanho
24
Decimal
0
Título
Desc Conteud
Descrição
Descrição do Conteúdo
Usado
Sim
Obrigatório
Não
Browse
Sim
Contexto
Virtual
Campo
MFC_ECDTEX
Tipo
C – Caracter
Tamanho
8
Decimal
0
Título
Dt Exp
Descrição
Data da Exportação
Usado
Sim
Obrigatório
Não
Browse
Não
Tabela SA1 - Clientes:
Campo
A1_ECSEQ
Tipo
C
Tamanho
15
Decimal
0
Título
Cd ecommerce
Descrição
Código ecommerce
Nível
0
Usado
Sim
Obrigatório
Não
Browse
Não
Tabela SA2 - Fornecedores:
Campo
A2_ECDTEX
Tipo
C
Tamanho
8
Decimal
0
Título
Dt Exp
Descrição
Data da Exportação
Nível
0
Usado
Sim
Obrigatório
Não
Browse
Não
Campo
A2_ECSEQ
Tipo
C
Tamanho
15
Decimal
0
Título
Seq.Exp
Descrição
Seq.Exportac Intermed
Nível
0
Usado
Sim
Obrigatório
Não
Browse
Não
Campo
A2_ECFLAG
Tipo
C
Tamanho
1
Decimal
0
Título
E-Commerce
Descrição
E-Commerce Status
Nível
0
Usado
Sim
Obrigatório
Não
Browse
Não
Opções
1=Ativo;2=Inativo
When
SuperGetMV("MV_LJECOMM",,.F.)
Tabela SA4 - Transportadoras:
Campo
A4_ECSERVI
Tipo
C
Tamanho
3
Decimal
0
Título
Cod. e-Comme
Descrição
Cod. e-Commerce
Nível
0
Usado
Sim
Obrigatório
Não
Browse
Não
Val. Sistema
If(!Empty(M->A4_ECSERVI), (M->A4_ECSERVI:=StrZero(Val(M->A4_ECSERVI),3),.T.), .T.)
Tabela SA5 – Amarração Produto x Fornecedor:
Campo
A5_ECFLAG
Tipo
C
Tamanho
1
Decimal
0
Título
E-Commerce
Descrição
E-Commerce Status
Nível
0
Usado
Sim
Obrigatório
Não
Browse
Não
Opções
1=Ativo
When
SuperGetMV("MV_LJECOMM",,.F.)
Val. Sistema
A060Valid("A5_ECFLAG")
Campo
A5_ECDTEX
Tipo
C
Tamanho
8
Decimal
0
Título
Dt Exp
Descrição
Data Exportação Intermedi
Nível
0
Usado
Sim
Obrigatório
Não
Browse
Não
Campo
A5_ECSEQ
Tipo
C
Tamanho
15
Decimal
0
Título
Numero Seq
Descrição
Numero Sequencial
Nível
0
Usado
Sim
Obrigatório
Não
Browse
Não
Tabela SAE – Administração Financeira:
Campo
AE_ECCODIG
Tipo
C
Tamanho
3
Decimal
0
Título
Cod. e-Comme
Descrição
Codigo ecommerce
Usado
Sim
Obrigatório
Não
Browse
Não
Tabela SB0 – Dados Adicionais - Loja:
Campo
B0_ECFLAG
Tipo
C
Tamanho
1
Decimal
0
Título
E-Commerce
Descrição
Status e-Commerce
Nível
0
Usado
Sim
Obrigatório
Não
Browse
Não
Opções
1=Ativo; 2=Inativo
Relação
"1"
Campo
B0_ECFLAX
Tipo
C
Tamanho
1
Decimal
0
Título
E-Commerce 2
Descrição
E-Commerce Status Copia
Nível
0
Usado
Não
Obrigatório
Não
Browse
Não
Campo
B0_ECPRV
Tipo
N
Tamanho
14
Decimal
2
Formato
@E 99,999,999,999.99
Título
Prc Calculad
Descrição
Preço calculado e-Comm
Nível
0
Usado
Não
Obrigatório
Não
Browse
Não
Campo
B0_ECSEQ
Tipo
C
Tamanho
15
Decimal
0
Título
Seq. Export.
Descrição
Seq. Exportação Intermed.
Nível
0
Usado
Sim
Obrigatório
Não
Browse
Não
Tabela SB2 – Saldos Físico e Financeiro:
Campo
B2_ECSALDO
Tipo
N
Tamanho
14
Decimal
2
Formato
@E 99,999,999,999.99
Título
Saldo ecomme
Descrição
Saldo ecommerce
Nível
0
Usado
Sim
Obrigatório
Não
Browse
Não
Tabela SB5 – Dados Adicionais do Produto:
Campo
B5_ECDESCR
Tipo
M
Tamanho
10
Título
Descricao
Descrição
Descrição do Produto
Nível
0
Usado
Sim
Obrigatório
Não
Browse
Não
Campo
B5_ECCARAC
Tipo
M
Tamanho
10
Título
Caracterist.
Descrição
Caracteristicas Produto
Nível
0
Usado
Sim
Obrigatório
Não
Browse
Não
Campo
B5_ECENQUA
Tipo
C
Tamanho
20
Formato
@!
Título
Cod Int Enqu
Descrição
Cód Interno Enquadramento
Nível
0
Usado
Sim
Obrigatório
Não
Browse
Não
Campo
B5_ECPESOE
Tipo
N
Tamanho
10
Decimal
2
Formato
@E 9,999,999.99
Título
Peso Bem
Descrição
Peso da Embalagem
Nível
0
Usado
Sim
Obrigatório
Não
Browse
Não
Campo
B5_ECALTEM
Tipo
N
Tamanho
10
Decimal
2
Formato
@E 9,999,999.99
Título
Alt Bem
Descrição
Altura da Embalagem
Nível
0
Usado
Sim
Obrigatório
Não
Browse
Não
Campo
B5_ECLARGE
Tipo
N
Tamanho
10
Decimal
2
Formato
@E 9,999,999.99
Título
Largura Bem
Descrição
Largura da Embalagem
Nível
0
Usado
Sim
Obrigatório
Não
Browse
Não
Campo
B5_ECPROFU
Tipo
N
Tamanho
10
Decimal
2
Formato
@E 9,999,999.99
Título
Profundidade
Descrição
Profundidade do Produto
Nível
0
Usado
Sim
Obrigatório
Não
Browse
Não
Campo
B5_ECPROFE
Tipo
N
Tamanho
10
Decimal
2
Formato
@E 9,999,999.99
Título
Profund Bem
Descrição
Profundidade da Embalagem
Nível
0
Usado
Sim
Obrigatório
Não
Browse
Não
Campo
B5_ECENTRE
Tipo
N
Tamanho
3
Decimal
0
Formato
999
Título
Prazo Adic
Descrição
Prazo Adicional d Entrega
Nível
0
Usado
Sim
Obrigatório
Não
Browse
Não
Campo
B5_ECQTMAX
Tipo
N
Tamanho
3
Decimal
0
Formato
999
Título
Qtd Max
Descrição
Qtde Máxima por Venda
Nível
0
Usado
Sim
Obrigatório
Não
Browse
Não
Inic. Padrão
1
Campo
B5_ECTIPOP
Tipo
C
Tamanho
1
Decimal
0
Formato
@!
Título
Tipo Prod
Descrição
Tipo do Produto
Nível
0
Usado
Sim
Obrigatório
Não
Browse
Não
Opções
1=Produto; 2=Brinde; 3=Grátis; 4=Vale Presente; 5=Personalizado
Inic. Padrão
"1"
Campo
B5_ECPRESE
Tipo
C
Tamanho
1
Decimal
0
Formato
@!
Título
Fl Presente
Descrição
Flag embalagem presente
Nível
0
Usado
Sim
Obrigatório
Não
Browse
Não
Opções
1=Sim; 2=Não
Inic. Padrão
"2"
Campo
B5_ECISBN
Tipo
C
Tamanho
13
Decimal
0
Formato
@!
Título
ISBN
Descrição
ISBN10 ou ISBN13
Nível
0
Usado
Sim
Obrigatório
Não
Browse
Não
Campo
B5_ECEAN1
Tipo
C
Tamanho
20
Decimal
0
Formato
@!
Título
Cod EAN13
Descrição
Código EAN13
Nível
0
Usado
Sim
Obrigatório
Não
Browse
Não
Campo
B5_ECYOUT
Tipo
C
Tamanho
50
Decimal
0
Formato
@!
Título
Vd YouTube
Descrição
Vídeo no YouTube
Nível
0
Usado
Sim
Obrigatório
Não
Browse
Não
Campo
B5_ECTITU
Tipo
C
Tamanho
100
Decimal
0
Formato
@!
Título
Titulo
Descrição
Título do Produto
Nível
0
Usado
Sim
Obrigatório
Não
Browse
Não
Campo
B5_ECSUBT
Tipo
C
Tamanho
100
Decimal
0
Formato
@1
Título
Subtítulo
Descrição
Subtítulo
Nível
0
Usado
Sim
Obrigatório
Não
Browse
Não
Campo
B5_ECDTEX
Tipo
C
Tamanho
8
Decimal
0
Título
Dt Exportac
Descrição
Dt. Exportação Intermed.
Nível
0
Usado
Sim
Obrigatório
Não
Browse
Não
Campo
B5_ECSEQ
Tipo
C
Tamanho
15
Decimal
0
Título
Seq Export
Descrição
Seq Export Intermediaria
Nível
0
Usado
Sim
Obrigatório
Não
Browse
Não
Campo
B5_ECFLAG
Tipo
C
Tamanho
1
Decimal
0
Título
E-Commerce
Descrição
E-Commerce Status
Nível
0
Usado
Sim
Obrigatório
Não
Browse
Não
Opções
1=Ativo; 2=Inativo
When
SuperGetMV("MV_LJECOMM",,.F.)
Tabela SC5 – Pedidos de Venda:
Campo
C5_ECSEDEX
Tipo
C
Tamanho
13
Decimal
0
Formato
@!
Título
Sedex EC
Descrição
Sedex E-Commerce
Nível
0
Usado
Sim
Obrigatório
Não
Browse
Não
Campo
C5_ECPRESN
Tipo
C
Tamanho
1
Decimal
0
Formato
@!
Título
Ped.Presente
Descrição
Pedido Presente
Usado
Não
Obrigatório
Não
Browse
Não
Campo
C5_ECVINCU
Tipo
C
Tamanho
6
Decimal
0
Formato
@X
Título
Ped Vinculad
Descrição
Pedido Vinculado
Nível
0
Usado
Sim
Obrigatório
Não
Browse
Não
Tabela SF2 – Cabeçalho das NF de Saída:
Campo
F2_ECVINC1
Tipo
C
Tamanho
9
Decimal
0
Formato
Título
NF. Vincula
Descrição
Nota Fiscal Vinculada
Nível
0
Usado
Sim
Obrigatório
Não
Browse
Não
Campo
F2_ECVINC2
Tipo
C
Tamanho
3
Decimal
0
Título
Serie Vinc
Descrição
Serie NF Vinculada
Nível
0
Usado
Sim
Obrigatório
Não
Browse
Não
Tabela SL1 – Orçamento:
Campo
L1_PEDPRS
Tipo
C
Tamanho
6
Decimal
0
Título
Ped.Presente
Descrição
Pedido Presente
Nível
0
Usado
Sim
Obrigatório
Não
Browse
Não
Campo
L1_ECFLAG
Tipo
C
Tamanho
1
Decimal
0
Título
E-Commerce
Descrição
Status e-Commerce
Nível
0
Usado
Sim
Obrigatório
Não
Browse
Não
Opções
1=Ativo
Campo
L1_ECPEDC
Tipo
C
Tamanho
30
Decimal
0
Título
PedCli ECom
Descrição
Pedido Cliente ECommerce
Nível
0
Usado
Sim
Obrigatório
Não
Browse
Sim
Contexto
Virtual
Propriedade
Visual
Inic Padrão
POSICIONE("MF5",1,XFILIAL("MF5")+"SL1"+XFILIAL("SL1")+M->L1_NUM, "MF5_ECPEDC")
Inic Browse
Posicione("MF5",1,xFilial("MF5")+"SL1"+SL1->(L1_FILIAL+L1_NUM), "MF5_ECPEDC")
Tabela SL2 - Itens do Orçamento:
Campo
L2_ECPRESN
Tipo
C
Tamanho
1
Decimal
0
Título
Presente SN
Descrição
Presente SN ecommerce
Nível
0
Usado
Sim
Obrigatório
Não
Browse
Não
Campo
L2_ECSEDEX
Tipo
C
Tamanho
13
Decimal
0
Título
Sedex EC
Descrição
Sedex E-Commerce
Nível
0
Usado
Sim
Obrigatório
Não
Browse
Não
Campo
L2_PEDPRS
Tipo
C
Tamanho
6
Decimal
0
Título
Ped.Presente
Descrição
Pedido Presente
Nível
0
Usado
Sim
Obrigatório
Não
Browse
Não
Campo
L2_ECMSGPR
Tipo
M
Tamanho
10
Decimal
0
Título
Msg Presente
Descrição
Msg Presente eCommerce
Nível
0
Usado
Sim
Obrigatório
Não
Browse
Não
Tabela SLQ – Orçamento:
Campo
LQ_PEDPRS
Tipo
C
Tamanho
6
Decimal
0
Título
Ped.Presente
Descrição
Pedido Presente
Nível
0
Usado
Sim
Obrigatório
Não
Browse
Não
Campo
LQ_ECFLAG
Tipo
C
Tamanho
1
Decimal
0
Título
E-Commerce
Descrição
Status e-Commerce
Nível
0
Usado
Sim
Obrigatório
Não
Browse
Não
Opções
1=Ativo
Tabela SLR – Itens do Orçamento:
Campo
LR_ECPRESN
Tipo
C
Tamanho
1
Decimal
0
Título
Presente SN
Descrição
Presente SN ecommerce
Nível
0
Usado
Sim
Obrigatório
Não
Browse
Não
Campo
LR_ECSEDEX
Tipo
C
Tamanho
13
Decimal
0
Título
Sedex EC
Descrição
Sedex E-Commerce
Nível
0
Usado
Sim
Obrigatório
Não
Browse
Não
Campo
LR_PEDPRS
Tipo
C
Tamanho
6
Decimal
0
Título
Ped.Presente
Descrição
Pedido Presente
Nível
0
Usado
Sim
Obrigatório
Não
Browse
Não
Campo
LR_ECMSGPR
Tipo
M
Tamanho
10
Decimal
0
Título
Msg Presente
Descrição
Msg Presente eCommerce
Nível
0
Usado
Sim
Obrigatório
Não
Browse
Não
Importante
O tamanho dos campos que possuem grupo pode variar conforme ambiente em uso.
- Criação de Consulta Padrão no arquivo SXB – Consulta Padrão:
Pesquisa Produto Pai ou sem SKU:
Alias
SB1PAI
Descrição
Produto
Tabela
SB1
Índice
1
Campos Exibidos
Código, Descrição, Grupo
Filtro
Empty(SB1->B1_PRODPAI) .Or. (SB1->B1_COD == SB1->B1_PRODPAI)
Retorno
SB1->B1_COD
Pesquisa Categoria Pai:
Alias
ACUPAI
Descrição
Categoria
Tabela
ACU
Índice
1
Campos Exibidos
Código, Descrição
Filtro
Empty(ACU_CODPAI)
Retorno
ACU->ACU_COD
Pesquisa Tipo de Filtro:
Alias
MF9
Descrição
Tipo de Filtro
Tabela
MF9
Índice
1
Campos Exibidos
Código, Nome
Retorno
MF9->MF9_ ECCODI
Criação de Índices no arquivo SIX – Índices:
Índice
MDY
Ordem
1
Chave
MDY_FILIAL+MDY_ECFLAG+MDY_ECTARF+MDY_ECSEQ
Descrição
Status+Tarefa+Cod.Servico
Proprietário
U
Índice
MDY
Ordem
2
Chave
MDY_FILIAL+MDY_ECFLAG+MDY_ECWS+MDY_ECMETO
Descrição
Status+Nome+Método
Proprietário
U
Índice
MEL
Ordem
1
Chave
FILIAL+MEL_ECWS+MEL_ECMETO+MEL_ECFLAG+MEL_ECSEQ
Descrição
Nome+Método+Status+Número Seq
Proprietário
U
Índice
MEY
Ordem
1
Chave
MEY_FILIAL+MEY_ECSEQ
Descrição
Cod.Seq
Proprietário
U
Índice
MEY
Ordem
2
Chave
MEY_FILIAL+MEY_ECFLAG+MEY_ECNVL+MEY_ECSEQ
Descrição
Status+Nivel+Cód.Seq
Proprietário
U
Índice
MEY
Ordem
3
Chave
MEY_FILIAL+MEY_ECFLAG+MEY_ECWS+MEY_ECMETO+MEY_ECALIA+MEY_ECIND+MEY_ECVCHV
Descrição
Status+Nome+Método+Nome Alias+Número Ind+Cod Chave
Proprietário
U
Índice
MEY
Ordem
4
Chave
MEY_FILIAL+MEY_ECFLAG+MEY_ECWS+MEY_ECMETO+MEY_ECCCHV
Descrição
Status+Nome+Método+Chave
Proprietário
U
Índice
MEZ
Ordem
1
Chave
MEZ_FILIAL+MEZ_ECFLAG+MEZ_ECSEQ
Descrição
Status+Número Seq
Proprietário
U
Índice
MEZ
Ordem
2
Chave
MEZ_FILIAL+MEZ_ECFLAG+MEZ_ECWS+MEZ_ECMETO+MEZ_ECREFE
Descrição
Status+Nome+Método+Referencia
Proprietário
U
Índice
MEZ
Ordem
3
Chave
MEZ_FILIAL+MEZ_ECSEQ
Descrição
Número Seq
Proprietário
U
Índice
MEZ
Ordem
4
Chave
MEZ_FILIAL+MEZ_ECWS+MEZ_ECMETO+MEZ_ECREFE
Descrição
Nome+Método+Referência
Proprietário
U
Índice
MF1
Ordem
1
Chave
MF1_FILIAL+MF1_ECFLAG+MF1_ECTARF+MF1_ECSEQ
Descrição
Status+Tarefa+Cód.Service
Proprietário
U
Índice
MF1
Ordem
2
Chave
MF1_FILIAL+MF1_ECFLAG+MF1_ECWS+MF1_ECORD
Descrição
Status+Nome+Ordem
Proprietário
U
Índice
MF2
Ordem
1
Chave
MF2_FILIAL+MF2_ECWS+MF2_ECMETO+MF2_ECFLAG+MF2_ECSEQ
Descrição
Nome+Método+Status+Número Seq
Proprietário
U
Índice
MF3
Ordem
1
Chave
MF3_FILIAL+MF3_ECSEQ
Descrição
Número Seq
Proprietário
U
Índice
MF3
Ordem
2
Chave
MF3_FILIAL+MF3_ECFLAG+MF3_ECSEQ
Descrição
Status Int+Número Seq
Proprietário
U
Índice
MF3
Ordem
3
Chave
MF3_FILIAL+MF3_ECWS+MF3_ECORD+MF3_ECALIA+MF3_ECIND+MF3_ECVCHV
Descrição
Nome+Ordem+Alias+índice+Chave
Proprietário
U
Índice
MF4
Ordem
1
Chave
MF4_FILIAL+MF4_ECFLAG+MF4_ECSEQ
Descrição
Status+Código WS
Proprietário
U
Índice
MF4
Ordem
2
Chave
MF4_FILIAL+MF4_ECFLAG+MF4_ECWS+MF4_ECORD+MF4_ECCHAV
Descrição
Status WS+Nome WS+Ordem + Chave
Proprietário
U
Índice
MF4
Ordem
3
Chave
MF4_FILIAL+MF4_ECSEQ
Descrição
Codigo do WS
Proprietário
U
Índice
MF4
Ordem
4
Chave
MF4_FILIAL+MF4_ECWS+MF4_ECORD+MF4_ECCHAV
Descrição
Nome WS+ Ordem + Chave
Proprietário
U
Índice
MF4
Ordem
5
Chave
MF4_FILIAL+MF4_ECFLAG+MF4_ECWS+MF4_ECMETO+MF4_ECCHAV
Descrição
Status WS + Nome WS + Método + Chave
Proprietário
U
Índice
MF5
Ordem
1
Chave
MF5_FILIAL+MF5_ECALIA+MF5_ECVCHV
Descrição
Nome Alias+Cod Chave
Proprietário
U
Índice
MF6
Ordem
1
Chave
MF6_FILIAL+MF6_CEPDE+MF6_CEPATE
Descrição
Cep de+Cep ate
Proprietário
U
Índice
MF6
Ordem
2
Chave
MF6_FILIAL+MF6_CEPATE
Descrição
Cep ate
Proprietário
U
Índice
MF9
Ordem
1
Chave
MF9_FILIAL + MF9_ECCODI
Descrição
Código
Proprietário
U
Índice
MF9
Ordem
2
Chave
MF9_FILIAL + MF9_ECNOME
Descrição
Nome
Proprietário
U
Índice
MFA
Ordem
1
Chave
MFA_FILIAL + MFA_ECFILT + MFA_ECITEM
Descrição
Tipo Filtro+Sequencial
Proprietário
U
Índice
MFA
Ordem
2
Chave
MFA_FILIAL + MFA_ECFILT + MFA_ECDESC
Descrição
Tipo Filtro+Descrição
Proprietário
U
Índice
MFB
Ordem
1
Chave
MFB_FILIAL + MFB_ECCATE + MFB_ECFILT
Descrição
Categoria+Tipo Filtro
Proprietário
U
Índice
MFB
Ordem
2
Chave
MFB_FILIAL + MFB_ECFILT + MFB_ECCATE
Descrição
Tipo Filtro+Categoria
Proprietário
U
Índice
MFC
Ordem
1
Chave
MFC_FILIAL + MFC_ECCATE + MFC_ECPROD + MFC_ECFILT + MFC_ECCONT
Descrição
Categoria+Produto+Tipo Filtro+Conteúdo
Proprietário
U
Índice
SA4
Ordem
4
Chave
A4_FILIAL+A4_ECSERVI
Descrição
Cod. e-Comme
Proprietário
U
Criação de Parâmetros no arquivo SX6 – Parâmetros:
Nome da Variável
MV_LJECOM1
Tipo
C
Descrição
Código da Loja para a reserva do estoque do Orçamento.
Valor Padrão
Armazém do estoque do produto. Exemplo = 01
Nome da Variável
MV_LJECOM2
Tipo
N
Descrição
Número de dias para validade do Orçamento do Boleto (FI).
Nome da Variável
MV_LJECOM3
Tipo
C
Descrição
Tipo do Título. Exemplo: DP => Para DUPLICATAS.
Nome da Variável
MV_LJECOM4
Tipo
C
Descrição
Natureza do Título
Nome da Variável
MV_LJECOM5
Tipo
C
Descrição
Prefixo do Título. Configurar com o valor EC0.
Valor Padrão
EC0
Nome da Variável
MV_LJECOM6
Tipo
C
Descrição
Cod. Condição de Pagto FI (Boleto)
Nome da Variável
MV_LJECOM7
Tipo
C
Descrição
Cod. Condição de Pagto CC.
Nome da Variável
MV_LJECOM8
Tipo
C
Descrição
Cod. Condição de Pagto CD.
Nome da Variável
MV_LJECOM9
Tipo
C
Descrição
Tipo Frete (C/F) - CIF ou FOB.
Nome da Variável
MV_LJECOMA
Tipo
C
Descrição
Vendedor
Nome da Variável
MV_LJECOMB
Tipo
N
Descrição
Número de dias para validade do Orçamento do Cartão.
Nome da Variável
MV_LJECOMC
Tipo
C
Descrição
Código TES E-commerce Ped.Venda Presente.
Nome da Variável
MV_LJECOMD
Tipo
C
Descrição
Código da Formula a ser executada na NF de Pedido Presente. Criar uma TES para e-commerce que não gere Título e que movimente estoque (F4_ESTOQUE == "S").
Nome da Variável
MV_LJECOMF
Tipo
C
Descrição
Determina se ira agregar a filial ao código do Fornecedor e ao Codigo do Cliente, 1=Agregar
Nome da Variável
MV_LJECOMM
Tipo
L
Descrição
Identifica que o sistema utiliza eCommerce.
Nome da Variável
MV_LJECOMN
Tipo
C
Descrição
Nome do Usúario do eCommerce. Configurar com o valor ECOMMERCE.
Valor Padrão
ECOMMERCE
Nome da Variável
MV_LJECOMP
Tipo
C
Descrição
Produto embalagem para presente.
Nome da Variável
MV_LJECOMT
Tipo
C
Descrição
Tabela de preço padrão do eCommerce.
Valor Padrão
1
Nome da Variável
MV_LJECOMU
Tipo
C
Descrição
UserID do Usuário do eCommerce.
Nome da Variável
MV_LJECOMX
Tipo
C
Descrição
Nao executar JOB do eCommerce. ("0"==Nao excutar)
Nome da Variável
MV_LJECOMZ
Tipo
C
Descrição
Utiliza ou não Multiloja. ("1"==Multiloja).
Nome da Variável
MV_LJECOMY
Tipo
C
Descrição
Status para confirmação de pagamento do boleto
Nome da Variável
MV_RELDEST
Tipo
C
Descrição
Endereço de e-mail de solicitação de compras gerada dos pedidos cujos produtos estão sem estoque.
Atualizações do compatibilizador UPDLO143
Criação de tabelas no arquivo SX2– Tabelas:
Chave
Nome
Modo
PYME
MGA
DE-PARA DE INTEGRACAO
C
N
MGD
NIVEL DE CATEGORIA
C
N
MGE
PARAMETROS POR LOJA
E
N
MGF
PARAMETROS POR ESTAÇÃO
C
N
MGG
PLANOS DE MEIOS DE PGTO POR EST.
C
N
MGH
PARAMETROS ESTACAOXPGTOXPARC
C
N
MGI
PREFIXOS DE CARTÕES
C
N
MDY
IMPORTACAO CONFIGURACAO WS
C
N
MEY
IMPORTAÇÃO TABELA INTEMEDIARIA
C
N
MEL
IMPORTAÇÃO CONFIGURAÇÃO CAMPOS
C
N
MEZ
IMPORTAÇÃO LOG DE ERRO
C
N
Alteração de tabelas no SX2 – Tabelas:
Chave
Nome
Modo
PYME
SLQ
ORÇAMENTO
C
N
SL1
ORÇAMENTO
C
N
SLR
ITENS DO ORÇAMENTO
C
N
SL2
ITENS DO ORÇAMENTO
C
N
MF1
EXPORTAÇÃO CONFIG. WS
C
N
MF2
EXPORTAÇÃO CONFIG. DE CAMPOS
C
N
MF3
EXPORTAÇÃO TAB INTERMEDIARIA
C
N
MF4
EXPORTAÇÃO LOG DE ERROS
C
N
SB0
DADOS ADICIONAIS PRODUTOS
C
N
SLK
CODIGOS DE BARRAS POR PRODUTO
C
N
SLG
ESTAÇÕES
C
N
SA2
FORNECEDORES
C
N
SLW
MOVIMENTO PROCESSO DE VENDA
C
N
SBV
TABELA DE ITENS GRADE
C
N
ACU
CATEGORIA DE PRODUTOS
C
N
ACV
CATEGORIA X GRUPO OU PRODUTO
C
N
SLJ
IDENTIFICACAO DE LOJAS
C
N
SAH
UNIDADE DE MEDIDAS
C
N
NNR
LOCAIS DE ESTOQUE
C
N
DA0TABELA DE PREÇOS
C
N
SA1
CLIENTES
C
N
SFB
IMPOSTOS VARIAVEIS
C
N
SAE
ADMINISTRADORA FINANCEIRA
C
N
SFH
INGRESSOS BRUTOS
C
N
SB1
CADASTRO DE PRODUTOS
C
N
CC2
Municipios
C
N
5. Criação de Tabelas Genéricas no arquivo SX5–Tabelas Genéricas:
Chave | OG |
Descrição | MARCAS |
Chave | OH |
Descrição | CATEGORIA DE IMPOSTOS |
Chave | OI |
Descrição | TIPO DE IMPOSTOS POR JURISDIÇÃO |
Chave | OJ |
Descrição | CATEGORIA DE ITENS PARA IMPOSTOS |
Chave | OL |
Descrição | USO DO ITEM |
Chave | OM |
Descrição | CLASSE DE IMPOSTO |
Chave | ON |
Descrição | REGRAS DE IMPOSTO |
6. Criação de Campos no arquivo SX3 – Campos:
Tabela MDY - Importacion - Configuracion WS
Campo
MDY_STFLAG
Tipo
C
Tamanho
1
Decimal
0
Título
Status POS
Descrição
Status Integração POS
Nível
0
Usado
Sim
Obrigatório
Não
Browse
Não
Opções
A=ATIVO;I=INATIVO
Help
Informa se o registro está ativo ou inativo para a integração com POS(Point Of Sale).
Campo
MDY_DEPARA
Tipo
L
Tamanho
1
Decimal
0
Título
Faz DePara ?
Descrição
Faz De Para ?
Nível
1
Usado
Sim
Obrigatório
Não
Browse
Não
Help
Informa se faz de-para("T" ou "F")
Tabela MEL Importacion Configuracion Campos
Campo
MEL_STFLAG
Tipo
C
Tamanho
1
Decimal
0
Título
Status POS
Descrição
Status Integração POS
Nível
0
Usado
Sim
Obrigatório
Não
Browse
Não
Opções
A=ATIVO;I=INATIVO
Help
Informa se o registro está ativo ou inativo para a integração com POS(Point Of Sale).
Tabela MEY - Importacion - Tab Intermediária:
Campo
MEY_STFLAG
Tipo
C
Tamanho
1
Decimal
0
Título
Status POS
Descrição
Status Integração POS
Nível
0
Usado
Sim
Obrigatório
Não
Browse
Não
Opções
A=ATIVO;I=INATIVO
Help
Informa se o registro está ativo ou inativo para a integração com POS(Point Of Sale).
Campo
MEY_LOJA
Tipo
C
Tamanho
2
Decimal
0
Título
Loja
Descrição
Loja
Nível
0
Usado
Sim
Obrigatório
Não
Browse
Sim
Opções
Help
Loja que será exportado o dado
Tabela MEZ - Importacion - Log de Error
Campo
MEZ_STFLAG
Tipo
C
Tamanho
1
Decimal
0
Título
Status POS
Descrição
Status Integração POS
Nível
0
Usado
Sim
Obrigatório
Não
Browse
Não
Opções
A=ATIVO;I=INATIVO
Help
Informa se o registro está ativo ou inativo para a integração com POS(Point Of Sale).
Tabela MF1 - Exportacion - Configuracion WS
Campo
MF1_STFLAG
Tipo
C
Tamanho
1
Decimal
0
Título
Status POS
Descrição
Status Integração POS
Nível
0
Usado
Sim
Obrigatório
Não
Browse
Não
Opções
A=ATIVO;I=INATIVO
Help
Informa se o registro está ativo ou inativo para a integração com POS(Point Of Sale).
Campo
MF1_MVPAR
Tipo
C
Tamanho
100
Decimal
0
Título
MV Param.
Descrição
Parâmetros MV da query
Nível
0
Usado
Sim
Obrigatório
Não
Browse
Não
Help
Parâmetros MV da query.
Tabela MF2 - Exportacion- Configuracion Campos:
Campo
MF2_STFLAG
Tipo
C
Tamanho
1
Decimal
0
Título
Status POS
Descrição
Status Integração POS
Nível
0
Usado
Sim
Obrigatório
Não
Browse
Não
Opções
A=ATIVO;I=INATIVO
Help
Informa se o registro está ativo ou inativo para a integração com POS(Point Of Sale).
Campo
MF2_STRXML
Tipo
C
Tamanho
1
Decimal
0
Título
String XML
Descrição
String XML
Nível
0
Usado
Sim
Obrigatório
Não
Browse
Não
Opções
1=Sim =Não
Help
Informa se utilizará a string XML.
Campo
MF2_TPSTR
Tipo
C
Tamanho
2
Decimal
0
Título
Tp. Str. XML
Descrição
Tipo na String XML
Nível
0
Usado
Sim
Obrigatório
Não
Browse
Não
Opções
Help
Informa o tipo da string XML informada.
Campo
MF2_ECORD
Tipo
C
Tamanho
2
Decimal
0
Título
Ordem
Descrição
Ordem
Nível
0
Usado
Sim
Obrigatório
Não
Browse
Não
Help
Ordem do campo na configuração de importação.
Campo
MF2_LPMF3
Tipo
L
Tamanho
1
Decimal
0
Título
Loop MF3
Descrição
Realiza loop na MF3
Nível
0
Usado
Sim
Obrigatório
Não
Browse
Não
Help
Se verdadeiro realiza loop na MF3.
Tabela MF3 - Exportacion - Tab Intermediária
Campo
MF3_STFLAG
Tipo
C
Tamanho
1
Decimal
0
Título
Status POS
Descrição
Status Integração POS
Nível
0
Usado
Sim
Obrigatório
Não
Browse
Não
Opções
A=ATIVO I=INATIVO
Help
Informa se o registro está ativo ou inativo para a integração com POS(Point Of Sale).
Campo
MF3_ECXML
Tipo
M
Tamanho
10
Decimal
0
Título
XML
Descrição
XML
Nível
0
Usado
Sim
Obrigatório
Não
Browse
Não
Opções
Help
XML Exportação POS
Campo
MF3_LOJA
Tipo
C
Tamanho
2
Decimal
0
Título
Loja
Descrição
Loja
Nível
0
Usado
Sim
Obrigatório
Não
Browse
Sim
Opções
Help
Loja que será exportado o dado
Tabela MF4 - Exportacion - Log de error
Campo
MF4_STFLAG
Tipo
C
Tamanho
1
Decimal
0
Título
Status POS
Descrição
Status Integração POS
Nível
0
Usado
Sim
Obrigatório
Não
Browse
Não
Opções
A=ATIVO;I=INATIVO
Help
Informa se o registro está ativo ou inativo para a integração com POS.
Tabela SB0 - Dados Adicionais - Loja
Campo
B0_VENDA
Tipo
C
Tamanho
1
Decimal
0
Título
Venda?
Descrição
Produto a venda?
Nível
0
Usado
Sim
Obrigatório
Não
Browse
Não
Opções
1=Sim;2=Não
Help
Informa se o produto esta a venda.
Campo
B0_OBRGPRC
Tipo
C
Tamanho
1
Decimal
0
Título
Digit. Preco?
Descrição
Requer digitacao preco?
Nível
0
Usado
Sim
Obrigatório
Não
Browse
Não
Opções
1=Sim 2=Não
Help
Informa se o produto requer digitação de preço.
Campo
B0_OBRGQTD
Tipo
C
Tamanho
1
Decimal
0
Título
Digit. Qtde?
Descrição
Requer digitacao qtde?
Nível
0
Usado
Sim
Obrigatório
Não
Browse
Não
Opções
1=Sim 2=Não
Help
Informa se o produto requer digitação de quantidade.
Campo
B0_DIGQTD
Tipo
C
Tamanho
1
Decimal
0
Título
Permit. Qtde?
Descrição
Permite digitacao qtde?
Nível
0
Usado
Sim
Obrigatório
Não
Browse
Não
Opções
1=Sim;2=Não
Help
Informa se o produto permite digitação de quantidade.
Campo
B0_RESTHR
Tipo
C
Tamanho
1
Decimal
0
Título
Restr. Hr.?
Descrição
Restricao de hora?
Nível
0
Usado
Sim
Obrigatório
Não
Browse
Não
Opções
1=Sim;2=Não
Help
Informa se o produto possui restrição de horário para venda.
Campo
B0_AUTSUPR
Tipo
C
Tamanho
1
Decimal
0
Título
Aut.Superior?
Descrição
Autorizacao do Superior?
Nível
0
Usado
Sim
Obrigatório
Não
Browse
Não
Opções
1=Sim;2=Não
Help
Informa se o produto necessita de autorização do superior para venda.
Campo
B0_OBRGNSR
Tipo
C
Tamanho
1
Decimal
0
Título
Dig. Num.Ser?
Descrição
Requer digit. Num. Serie?
Nível
0
Usado
Sim
Obrigatório
Não
Browse
Não
Opções
1=Sim;2=Não
Help
Informa se é obrigatória a digitação do numero de serie para o produto.
Campo
B0_DEVOLV
Tipo
C
Tamanho
1
Decimal
0
Título
Devolucao?
Descrição
Permite devolucao?
Nível
0
Usado
Sim
Obrigatório
Não
Browse
Não
Opções
1=Sim;2=Não
Help
Informa se é permitida a devolução para o produto.
Campo
B0_POSFLAG
Tipo
C
Tamanho
1
Decimal
0
Título
Flag POS
Descrição
Flag integracao POS
Nível
0
Usado
Sim
Obrigatório
Não
Browse
Não
Opções
1=Sim;2=Nao
Help
Informa o flag do registro para integração com POS(Point Of Sale).
Campo
B0_CODMAR
Tipo
C
Tamanho
6
Decimal
0
Título
Codigo Marca
Descrição
Codigo Marca
Nível
0
Usado
Sim
Obrigatório
Não
Browse
Não
Help
Informa a marca relacionada ao produto a partir da tabela OG do SX5
Campo
B0_TPIVA
Tipo
C
Tamanho
3
Decimal
0
Título
Tipo de IVA
Descrição
Tipo de IVA do produto
Nível
0
Usado
Sim
Obrigatório
Não
Browse
Não
Help
Tipo de impostos IVA do produto preenchido através da SFB.
Campo
B0_ECDTEX
Tipo
C
Tamanho
8
Decimal
0
Título
Dt. Export. Pos
Descrição
Data exportação POS
Nível
0
Usado
Sim
Obrigatório
Não
Browse
Não
Help
Data exportação POS
Campo
B0_QTDFRAC
Tipo
C
Tamanho
1
Decimal
0
Título
Per Qtd Frac
Descrição
Permite qde fracionada?
Nível
0
Usado
Sim
Obrigatório
Não
Browse
Não
Help
Permite quantidade fracionada?
Campo
B0_CATIVA
Tipo
C
Tamanho
6
Decimal
0
Título
Categ. de IVA
Descrição
Categoria de IVA do produto
Nível
0
Usado
Sim
Obrigatório
Não
Browse
Não
Help
Categoria de IVA do produto
Campo
B0_OBRVEN
Tipo
C
Tamanho
1
Decimal
0
Título
Obrigatorio Vendedor?
Descrição
Obrigatorio Vendedor?
Nível
0
Usado
Sim
Obrigatório
Não
Browse
Não
Opções
1=Sim;2=Não
Help
Obrigatorio Vendedor?
Tabela DA0 – Tabela de Preços:
Campo
DA0_POSFLG
Tipo
C
Tamanho
1
Decimal
0
Título
Flag POS
Descrição
Flag Integração POS
Nível
0
Usado
Sim
Obrigatório
Não
Browse
Não
Opções
1=Sim;2=Não
Help
Informa se o registro está ativo ou inativo para a integração com POS(Point Of Sale).
Campo
DA0_POSDTE
Tipo
D
Tamanho
8
Decimal
0
Título
Dt. Exp. POS
Descrição
Data de export. POS
Nível
0
Usado
Sim
Obrigatório
Não
Browse
Não
Opções
Help
Informa a data de exportação do registro para o Bridge.
Tabela SLQ - Orçamento
Campo
LQ_ORCPOS
Tipo
C
Tamanho
20
Decimal
0
Título
Nr.Orc.POS
Descrição
Numero orcamento/venda no POS.
Nível
0
Usado
Sim
Obrigatório
Não
Browse
Não
Help
Número orçamento/venda no POS.
Campo
LQ_ERGRVBT
Tipo
M
Tamanho
10
Decimal
0
Título
Erro GrvBat
Descrição
Erro GravaBatch
Nível
0
Usado
Sim
Obrigatório
Não
Browse
Não
Help
Erro GravaBatch - Integração ERP
Tabela SL1 - Orçamento
Campo
L1_ORCPOS
Tipo
C
Tamanho
20
Decimal
0
Título
Nr.Orc.POS
Descrição
Numero orcamento/venda no POS.
Nível
0
Usado
Sim
Obrigatório
Não
Browse
Não
Help
Número orçamento/venda no POS.
Campo
L1_ERGRVBT
Tipo
M
Tamanho
10
Decimal
0
Título
Erro GrvBat
Descrição
Erro GravaBatch
Nível
0
Usado
Sim
Obrigatório
Não
Browse
Não
Help
Erro GravaBatch - Integração ERP
Tabela SLR - Itens do Orçamento
Campo
LR_IDPROMO
Tipo
C
Tamanho
30
Decimal
0
Título
Id. Promo
Descrição
Codigo Promocao(Modulo Promo – Synthesis)
Nível
0
Usado
Sim
Obrigatório
Não
Browse
Não
Help
Código Promoção(Módulo Promo – Synthesis)
Tabela SL2 - Itens do Orçamento
Campo
L2_IDPROMO
Tipo
C
Tamanho
30
Decimal
0
Título
Id. Promo
Descrição
Codigo Promocao(Modulo Promo – Synthesis)
Nível
0
Usado
Sim
Obrigatório
Não
Browse
Não
Help
Código Promoção(Módulo Promo – Synthesis)
Tabela MGA – De-Para de Integração
Campo
MGA_FILIAL
Tipo
C
Tamanho
2
Decimal
0
Título
Filial
Descrição
Filial do sistema
Nível
0
Usado
Sim
Obrigatório
Não
Browse
Não
Help
Filial do sistema
Campo
MGA_PROTHE
Tipo
C
Tamanho
20
Decimal
0
Título
Cod.Protheus
Descrição
Código do Protheus
Nível
0
Usado
Sim
Obrigatório
Não
Browse
Não
Help
Código do Protheus
Campo
MGA_ORIGEM
Tipo
C
Tamanho
30
Decimal
0
Título
Cod. Origem
Descrição
Codigo da Origem
Nível
0
Usado
Sim
Obrigatório
Não
Browse
Sim
Help
Código da Origem
Campo
MGA_TIPO
Tipo
C
Tamanho
8
Decimal
0
Título
Tipo De Para
Descrição
Tipo do De Para
Nível
0
Usado
Sim
Obrigatório
Não
Browse
Sim
Help
Tipo do De Para
Tabela SLK – Códigos de Barra por Produto
Campo
LK_POSFLAG
Tipo
C
Tamanho
1
Decimal
0
Título
Flag POS
Descrição
Flag integracao POS
Nível
0
Usado
Sim
Obrigatório
Não
Browse
Não
Opções
1=Sim 2=Não
Help
Informa se o registro está ativo ou inativo para a integração com POS.
Campo
LK_POSDTEX
Tipo
D
Tamanho
8
Decimal
0
Título
Dt. Exp. POS
Descrição
Data de export. POS
Nível
0
Usado
Sim
Obrigatório
Não
Browse
Não
Help
Data de exportação para o POS.
Tabela SLG – Estações
Campo
LG_POSFLAG
Tipo
C
Tamanho
1
Decimal
0
Título
Flag POS
Descrição
Flag integracao POS
Nível
0
Usado
Sim
Obrigatório
Não
Browse
Não
Opções
1=Sim 2=Não
Help
Informa se o registro está ativo ou inativo para a integração com POS.
Campo
LG_POSDTEX
Tipo
D
Tamanho
8
Decimal
0
Título
Dt. Exp. POS
Descrição
Data de export. POS
Nível
0
Usado
Sim
Obrigatório
Não
Browse
Não
Help
Data de exportação para o POS.
Tabela SA2 – Fornecedores
Campo
A2_POSFLAG
Tipo
C
Tamanho
1
Decimal
0
Título
Flag POS
Descrição
Flag integração POS
Nível
0
Usado
Sim
Obrigatório
Não
Browse
Não
Opções
1=Sim;2=Não
Help
Informa se o registro está ativo ou inativo para a integração com POS.
Campo
A2_MSBLQL
Tipo
C
Tamanho
1
Decimal
0
Título
Blq. De Tela
Descrição
Bloqueio de Tela
Nível
0
Usado
Sim
Obrigatório
Não
Browse
Não
Help
Bloqueio de tela
Tabela SLW – Movimento Processos de Venda
Campo
LW_FASERIE
Tipo
C
Tamanho
3
Decimal
0
Título
Serie Fat. A
Descrição
Serie Fatura A
Nível
0
Usado
Sim
Obrigatório
Não
Browse
Não
Help
Série fatura A - Argentina
Campo
LW_FANUMIN
Tipo
C
Tamanho
6
Decimal
0
Título
Num.In.Fat A
Descrição
Número inicial fatura A
Nível
0
Usado
Sim
Obrigatório
Não
Browse
Não
Help
Número inicial fatura A - Argentina
Campo
LW_FANUMFN
Tipo
C
Tamanho
6
Decimal
0
Título
Num.Fn.Fat A
Descrição
Numero final fatura A
Nível
0
Usado
Sim
Obrigatório
Não
Browse
Não
Help
Número final fatura A - Argentina
Campo
LW_FBASERI
Tipo
C
Tamanho
3
Decimal
0
Título
Serie Fat. B
Descrição
Série Fatura B
Nível
0
Usado
Sim
Obrigatório
Não
Browse
Não
Help
Serie Fatura B - Argentina
Campo
LW_FBNUMIN
Tipo
C
Tamanho
6
Decimal
0
Título
Num.In.Fat B
Descrição
Numero inicial fatura B
Nível
0
Usado
Sim
Obrigatório
Não
Browse
Não
Help
Numero inicial fatura B - Argentina
Campo
LW_FBNUMFN
Tipo
C
Tamanho
6
Decimal
0
Título
Num.Fn.Fat B
Descrição
Numero final fatura B
Nível
0
Usado
Sim
Obrigatório
Não
Browse
Não
Help
Numero final fatura B - Argentina
Tabela SBV – Tabela Itens Grade
Campo
BV_POSFLAG
Tipo
C
Tamanho
1
Decimal
0
Título
Flag POS
Descrição
Flag integracao POS
Nível
0
Usado
Sim
Obrigatório
Não
Browse
Não
Opções
1=Sim 2=Não
Help
Informa se o registro está ativo ou inativo para a integração com POS.
Campo
BV_POSDTEX
Tipo
D
Tamanho
8
Decimal
0
Título
Dt. Exp. POS
Descrição
Data de export. POS
Nível
0
Usado
Sim
Obrigatório
Não
Browse
Não
Help
Data de exportação para o POS.
Tabela SB1 – Cadastro de Produtos
Campo
B1_MSBLQL
Tipo
C
Tamanho
1
Decimal
0
Título
Blq. De Tela
Descrição
Bloqueio de Tela
Nível
0
Usado
Sim
Obrigatório
Não
Browse
Não
Help
Bloqueio de tela
Tabela SAH – Unidades de Medida
Campo
AH_QTDDEC
Tipo
N
Tamanho
9
Decimal
0
Título
Qtd Decimais
Descrição
Qtde de decimais
Nível
0
Usado
Sim
Obrigatório
Não
Browse
Não
Help
Informa a quantidade de casas decimais permitida. Synthesis.
Campo
AH_POSFLAG
Tipo
C
Tamanho
1
Decimal
0
Título
Flag POS
Descrição
Flag integracao POS
Nível
0
Usado
Sim
Obrigatório
Não
Browse
Não
Opções
1=Sim 2=Não
Help
Informa se o registro está ativo ou inativo para a integração com POS.
Campo
AH_POSDTEX
Tipo
D
Tamanho
8
Decimal
0
Título
Dt. Exp. POS
Descrição
Data de export. POS
Nível
0
Usado
Sim
Obrigatório
Não
Browse
Não
Help
Data de exportação para o POS.
Campo
AH_MSBLQL
Tipo
C
Tamanho
1
Decimal
0
Título
Blq. De Tela
Descrição
Bloqueio de Tela
Nível
0
Usado
Sim
Obrigatório
Não
Browse
Não
Help
Bloqueio de tela
Tabela SAE – Administradora Financeira
Campo
AE_POSDTE
Tipo
D
Tamanho
8
Decimal
0
Título
Dt. Exp. POS
Descrição
Data de export. POS
Nível
0
Usado
Sim
Obrigatório
Não
Browse
Não
Help
Data de exportação para o POS.
Campo
AE_POSFLG
Tipo
C
Tamanho
1
Decimal
0
Título
Flag POS
Descrição
Flag integracao POS
Nível
0
Usado
Sim
Obrigatório
Não
Browse
Não
Opções
1=Sim 2=Não
Help
Informa se o registro está ativo ou inativo para a integração com POS.
Campo
AE_MSBLQL
Tipo
C
Tamanho
1
Decimal
0
Título
Blq. De Tela
Descrição
Bloqueio de Tela
Nível
0
Usado
Sim
Obrigatório
Não
Browse
Não
Help
Bloqueio de tela
Tabela SLJ – Identificação de Lojas
Campo
LJ_IMPCAT
Tipo
C
Tamanho
6
Decimal
0
Título
Categ.Impos.
Descrição
Categoria Impostos
Nível
0
Usado
Sim
Obrigatório
Não
Browse
Não
Help
Informa a categoria de impostos conforme tabela OH do SX5.
Campo
LJ_POSFLAG
Tipo
C
Tamanho
1
Decimal
0
Título
Flag POS
Descrição
Flag integracao POS
Nível
0
Usado
Sim
Obrigatório
Não
Browse
Não
Opções
1=Sim 2=Não
Help
Informa se o registro está ativo ou inativo para a integração com POS.
Campo
LJ_POSDTEX
Tipo
D
Tamanho
8
Decimal
0
Título
Dt. Exp. POS
Descrição
Data de export. POS
Nível
0
Usado
Sim
Obrigatório
Não
Browse
Não
Help
Data de exportação para o POS.
Campo
LJ_CODSAFE
Tipo
C
Tamanho
3
Decimal
0
Título
Cod.Safe
Descrição
Codigo Safe
Nível
0
Usado
Sim
Obrigatório
Não
Browse
Não
Help
Codigo Safe da Loja
Tabela NNR – Locais de Estoque:
Campo
NNR_POSFLG
Tipo
C
Tamanho
1
Decimal
0
Título
Flag POS
Descrição
Flag integracao POS
Nível
0
Usado
Sim
Obrigatório
Não
Browse
Não
Opções
1=Sim 2=Não
Help
Informa se o registro está ativo ou inativo para a integração com POS.
Campo
NNR_POSDTE
Tipo
D
Tamanho
8
Decimal
0
Título
Dt. Exp. POS
Descrição
Data de export. POS
Nível
0
Usado
Sim
Obrigatório
Não
Browse
Não
Help
Data de exportação para o POS.
Tabela MGD – Nível de categoria
Campo
MGD_FILIAL
Tipo
C
Tamanho
2
Decimal
0
Título
Filial
Descrição
Filial do Sistema
Nível
0
Usado
Sim
Obrigatório
Não
Browse
Não
Help
Filial do sistema.
Campo
MGD_CODIGO
Tipo
C
Tamanho
3
Decimal
0
Título
Cod. Nivel
Descrição
Código do Nivel
Nível
0
Usado
Sim
Obrigatório
Não
Browse
Sim
Help
Código do Nível.
Campo
MGD_DESCR
Tipo
C
Tamanho
15
Decimal
0
Título
Descr. Nivel
Descrição
Descrição do Nível
Nível
0
Usado
Sim
Obrigatório
Não
Browse
Sim
Help
Descrição do Nível.
Campo
MGD_NIVEL
Tipo
N
Tamanho
1
Decimal
0
Título
Qtd Decimais
Descrição
Qtde de decimais
Nível
0
Usado
Sim
Obrigatório
Não
Browse
Sim
Help
Informa a quantidade de casas decimais
Tabela ACU – Categoria de Produtos
Campo
ACU_POSFLG
Tipo
C
Tamanho
1
Decimal
0
Título
Flag POS
Descrição
Flag integracao POS
Nível
0
Usado
Sim
Obrigatório
Não
Browse
Não
Opções
1=Sim;2=Não
Help
Informa se o registro está ativo ou inativo para a integração com POS.
Campo
ACU_NIVEL
Tipo
C
Tamanho
3
Decimal
0
Título
Nivel Categ.
Descrição
Nivel da categoria
Nível
0
Usado
Sim
Obrigatório
Não
Browse
Não
Help
Nível da categoria.
Campo
ACU_MSBLQL
Tipo
C
Tamanho
1
Decimal
0
Título
Blq. De Tela
Descrição
Bloqueio de Tela
Nível
0
Usado
Sim
Obrigatório
Não
Browse
Não
Help
Bloqueio de tela
Tabela ACV – Categoria x Grupo ou Produto
Campo
ACV_POSFLG
Tipo
C
Tamanho
1
Decimal
0
Título
Flag POS
Descrição
Flag integracao POS
Nível
0
Usado
Sim
Obrigatório
Não
Browse
Não
Opções
1=Sim 2=Não
Help
Informa se o registro está ativo ou inativo para a integração com POS.
Tabela MGE – Parâmetros por loja
Campo
MGE_FILIAL
Tipo
C
Tamanho
2
Decimal
0
Título
Filial
Descrição
Filial do sistema
Nível
1
Usado
Sim
Obrigatório
Não
Browse
Não
Help
Filial do sistema.
Campo
MGE_FPGTO
Tipo
C
Tamanho
15
Decimal
0
Título
Forma Pgto.
Descrição
Forma da pagamento
Nível
0
Usado
Sim
Obrigatório
Não
Browse
Sim
Val. Sistema
Help
Informe a forma de pagamento
Campo
MGE_TPFRM
Tipo
C
Tamanho
1
Decimal
0
Título
Tp. Forma
Descrição
Tipo da forma de pagto
Nível
0
Usado
Sim
Obrigatório
Não
Browse
Sim
Val. Sistema
vazio() .or. ExistCpo("MGA", "FPAGTO "+M->MGE_TPFRM)
Help
Tipo da forma de pagamento.
Campo
MGE_SUPRV
Tipo
C
Tamanho
1
Decimal
0
Título
Aut. Superv.
Descrição
Autorização Supervisor?
Nível
0
Usado
Sim
Obrigatório
Não
Browse
Sim
Opções
1=Sim 2=Não
Help
Requer autorização do supervisor?
Campo
MGE_MAXTC
Tipo
N
Tamanho
12
Decimal
2
Título
Troco Max.
Descrição
Valor máximo troco
Nível
0
Usado
Sim
Obrigatório
Não
Browse
Sim
Help
Valor máximo do troco.
Campo
MGE_MOEDA
Tipo
C
Tamanho
2
Decimal
0
Título
Moeda
Descrição
Moeda
Nível
0
Usado
Sim
Obrigatório
Não
Browse
Não
Val. Sistema
Help
Moeda
Campo
MGE_EXTG
Tipo
C
Tamanho
1
Decimal
Título
Moeda Extr.?
Descrição
Moeda extrangeira?
Nível
0
Usado
Sim
Obrigatório
Não
Browse
Sim
Opções
1=Sim;2=Não
Help
Informe se é moeda estrangeira?
Campo
MGE_COTAC
Tipo
N
Tamanho
11
Decimal
4
Título
Cotacao Moed
Descrição
Cotacao da moeda
Nível
0
Usado
Sim
Obrigatório
Não
Browse
Sim
Help
Cotação da moeda.
Campo
MGE_BANCO
Tipo
C
Tamanho
1
Decimal
Título
Banco?
Descrição
Informa banco?
Nível
0
Usado
Sim
Obrigatório
Não
Browse
Sim
Opções
1=Sim 2=Não
Help
Informa banco?
Campo
MGE_EMISS
Tipo
C
Tamanho
1
Decimal
Título
Emissão?
Descrição
Informa emissão?
Nível
0
Usado
Sim
Obrigatório
Não
Browse
Sim
Opções
1=Sim;2=Não
Help
Informa emissão?
Campo
MGE_NSER
Tipo
C
Tamanho
1
Decimal
Título
Num. Serie?
Descrição
Informa numero serie?
Nível
0
Usado
Sim
Obrigatório
Não
Browse
Sim
Opções
1=Sim;2=Não
Help
Informa numero serie?
Campo
MGE_LTBDA
Tipo
C
Tamanho
1
Decimal
Título
Leitur Banda?
Descrição
Leitura de banda?
Nível
0
Usado
Sim
Obrigatório
Não
Browse
Sim
Opções
1=Sim;2=Não
Help
Leitura de banda?
Campo
MGE_VLTOT
Tipo
C
Tamanho
1
Decimal
Título
Vlr. Total?
Descrição
Necessita vlr. total?
Nível
0
Usado
Sim
Obrigatório
Não
Browse
Não
Opções
1=Sim;2=Não
Help
Necessita valor total?
Campo
MGE_VERIF
Tipo
N
Tamanho
5
Decimal
Título
Verificacao
Descrição
Metodo de verificação
Nível
0
Usado
Sim
Obrigatório
Não
Browse
Sim
Help
Método de verificação
Campo
MGE_TBAND
Tipo
N
Tamanho
2
Decimal
Título
Tam. Band.
Descrição
Tamanho da bandeira
Nível
0
Usado
Sim
Obrigatório
Não
Browse
Sim
Help
Tamanho da bandeira
Campo
MGE_TPREF
Tipo
N
Tamanho
2
Decimal
Título
Tam. Prefixo
Descrição
Tamanho do prefixo
Nível
0
Usado
Sim
Obrigatório
Não
Browse
Sim
Help
Tamanho do prefixo
Campo
MGE_VLTMN
Tipo
N
Tamanho
12
Decimal
2
Título
Vl. Tot. Min
Descrição
Valor total mínimo
Nível
0
Usado
Sim
Obrigatório
Não
Browse
Sim
Help
Valor total mínimo
Campo
MGE_VLTMX
Tipo
N
Tamanho
16
Decimal
2
Título
Vl.Tot. Max.
Descrição
Valor total máximo
Nível
0
Usado
Sim
Obrigatório
Não
Browse
Sim
Help
Valor total máximo
Campo
MGE_OFFLN
Tipo
C
Tamanho
1
Decimal
Título
Offline?
Descrição
Permite Offline?
Nível
0
Usado
Sim
Obrigatório
Não
Browse
Sim
Opções
1=Sim 2=Não
Help
Permite Offline?
Campo
MGE_DGMAN
Tipo
C
Tamanho
1
Decimal
Título
Digt. Manual
Descrição
Digitacao Manual?
Nível
0
Usado
Sim
Obrigatório
Não
Browse
Sim
Opções
1=Sim;2=Não
Help
Digitação Manual?
Campo
MGE_CTVNC
Tipo
C
Tamanho
1
Decimal
Título
Dt. Vencto.
Descrição
Controla dt. vencto?
Nível
0
Usado
Sim
Obrigatório
Não
Browse
Sim
Opções
1=Sim 2=Não
Help
Controla data vencimento?
Campo
MGE_CTDIG
Tipo
C
Tamanho
1
Decimal
Título
Digito Verif?
Descrição
Controla digito verific.?
Nível
0
Usado
Sim
Obrigatório
Não
Browse
Sim
Opções
1=Sim 2=Não
Help
Controla digito verificador?
Campo
MGE_CVC
Tipo
C
Tamanho
1
Decimal
Título
CVC?
Descrição
Necessita CVC?
Nível
0
Usado
Sim
Obrigatório
Não
Browse
Sim
Opções
1=Sim 2=Não
Help
Necessita CVC?
Campo
MGE_TMCVC
Tipo
N
Tamanho
2
Decimal
Título
Tam. CVC
Descrição
Tamanho CVC
Nível
0
Usado
Sim
Obrigatório
Não
Browse
Sim
Help
Tamanho CVC
Campo
MGE_DTEFT
Tipo
C
Tamanho
1
Decimal
Título
Dt. Efetiva?
Descrição
Necessita de dt. efetiva?
Nível
0
Usado
Sim
Obrigatório
Não
Browse
Sim
Opções
1=Sim 2=Não
Help
Necessita de data efetiva?
Campo
MGE_ULTDG
Tipo
C
Tamanho
1
Decimal
Título
Ultimos Digt?
Descrição
Necessita ultimos dígitos?
Nível
0
Usado
Sim
Obrigatório
Não
Browse
Sim
Opções
1=Sim 2=Não
Help
Necessita dos ultimos dígitos?
Campo
MGE_PIN
Tipo
C
Tamanho
1
Decimal
Título
PIN?
Descrição
Necessita PIN?
Nível
0
Usado
Sim
Obrigatório
Não
Browse
Sim
Opções
1=Sim 2=Não
Help
Necessita PIN?
Campo
MGE_POSFLG
Tipo
C
Tamanho
1
Decimal
Título
Flag POS?
Descrição
Flag integracao POS?
Nível
0
Usado
Sim
Obrigatório
Não
Browse
Sim
Opções
1=Sim 2=Não
Help
Flag integração POS?
Campo
MGE_POSDTE
Tipo
D
Tamanho
8
Decimal
Título
Dt. Exp. POS
Descrição
Data de export. POS
Nível
0
Usado
Sim
Obrigatório
Não
Browse
Sim
Help
Data de exportação para o POS.
Campo
MGE_REQCON
Tipo
C
Tamanho
1
Decimal
Título
Requer Conta?
Descrição
Requer Conta?
Nível
0
Usado
Sim
Obrigatório
Não
Browse
Sim
Opções
1=Sim 2=Não
Help
Requer Conta?
Tabela MGF – Parâmetros por estação
Campo
MGF_FILIAL
Tipo
C
Tamanho
2
Decimal
0
Título
Filial
Descrição
Filial do sistema
Nível
0
Usado
Sim
Obrigatório
Não
Browse
Não
Help
Filial do sistema.
Campo
MGF_CDPEST
Tipo
C
Tamanho
15
Decimal
0
Título
Codigo
Descrição
Codigo da parametrização
Nível
0
Usado
Sim
Obrigatório
Não
Browse
Não
Help
Codigo da parametrização
Campo
MGF_FORMPG
Tipo
C
Tamanho
15
Decimal
0
Título
Forma Pagto
Descrição
Forma de Pagamento
Nível
0
Usado
Sim
Obrigatório
Não
Browse
Não
Help
Forma de Pagamento
Campo
MGF_DESCPG
Tipo
C
Tamanho
100
Decimal
0
Título
Desc.Pagto
Descrição
Descricao da Forma de Pag
Nível
0
Usado
Sim
Obrigatório
Não
Browse
Não
Help
Descricao da Forma de Pagamento
Campo
MGF_ACEITO
Tipo
C
Tamanho
1
Decimal
0
Título
Pgto Aceito?
Descrição
Pagamento Aceito?
Nível
0
Usado
Sim
Obrigatório
Não
Browse
Não
Help
Pagamento Aceito?
Campo
MGF_TROCO
Tipo
C
Tamanho
1
Decimal
0
Título
Troco?
Descrição
Permite Troco?
Nível
0
Usado
Sim
Obrigatório
Não
Browse
Não
Help
Permite Troco?
Campo
MGF_MAXTRC
Tipo
N
Tamanho
16
Decimal
2
Título
Max.Troco
Descrição
Val maximo troco
Nível
0
Usado
Sim
Obrigatório
Não
Browse
Não
Help
Val maximo troco
Campo
MGF_METPAG
Tipo
C
Tamanho
1
Decimal
0
Título
Metodo Pago
Descrição
Metodo de verific de pago
Nível
0
Usado
Sim
Obrigatório
Não
Browse
Não
Help
Metodo de verificacao de pagamento
Campo
MGF_ABRGAV
Tipo
C
Tamanho
1
Decimal
0
Título
Abre Gaveta?
Descrição
Abre Gaveta?
Nível
0
Usado
Sim
Obrigatório
Não
Browse
Não
Help
Abre Gaveta?
Campo
MGF_VENDAS
Tipo
C
Tamanho
1
Decimal
0
Título
Vendas?
Descrição
Permite Vendas?
Nível
0
Usado
Sim
Obrigatório
Não
Browse
Não
Help
Permite Vendas?
Campo
MGF_DEVOLU
Tipo
C
Tamanho
1
Decimal
0
Título
Devolucao?
Descrição
Permite Devolucao?
Nível
0
Usado
Sim
Obrigatório
Não
Browse
Não
Help
Permite Devolucao?
Campo
MGF_GRPEST
Tipo
C
Tamanho
3
Decimal
0
Título
Grp Estacao
Descrição
Grupo de Estacao
Nível
0
Usado
Sim
Obrigatório
Não
Browse
Não
Help
Grupo de Estacao
Campo
MGF_CODLOJ
Tipo
C
Tamanho
2
Decimal
0
Título
Loja
Descrição
Codigo da Loja
Nível
0
Usado
Sim
Obrigatório
Não
Browse
Não
Help
Codigo da Loja
Campo
MGF_CODSLG
Tipo
C
Tamanho
3
Decimal
0
Título
Cod. SLG
Descrição
Codigo SLG
Nível
0
Usado
Sim
Obrigatório
Não
Browse
Não
Help
Codigo SLG
Campo
MGF_POSFLG
Tipo
C
Tamanho
1
Decimal
0
Título
Flag POS
Descrição
Flag Integracao POS
Nível
0
Usado
Sim
Obrigatório
Não
Browse
Não
Help
Flag Integracao POS
Campo
MGF_POSDTE
Tipo
D
Tamanho
8
Decimal
0
Título
Dt. Exp. POS
Descrição
Data de exportacao POS
Nível
0
Usado
Sim
Obrigatório
Não
Browse
Não
Help
Data de exportacao POS
Tabela MGG – Planos de meios de pagamento por estação
Campo
MGG_FILIAL
Tipo
C
Tamanho
2
Decimal
0
Título
Filial
Descrição
Filial do sistema
Nível
0
Usado
Sim
Obrigatório
Não
Browse
Não
Help
Filial do sistema.
Campo
MGG_CDPLPG
Tipo
C
Tamanho
15
Decimal
0
Título
Cd Plano Pag
Descrição
Codigo do Plano de Pagame
Nível
0
Usado
Sim
Obrigatório
Não
Browse
Não
Help
Codigo do Plano de Pagamento
Campo
MGG_CDPEST
Tipo
C
Tamanho
15
Decimal
0
Título
Cod Par Esta
Descrição
Codigo Parametro Estacao
Nível
0
Usado
Sim
Obrigatório
Não
Browse
Não
Help
Codigo Parametro Estacao
Campo
MGG_IDPLPG
Tipo
C
Tamanho
15
Decimal
0
Título
Id Plano Pag
Descrição
Id do plano de pagamento
Nível
0
Usado
Sim
Obrigatório
Não
Browse
Não
Help
Id do plano de pagamento
Campo
MGG_DESPLA
Tipo
C
Tamanho
70
Decimal
0
Título
Desc Plan Pg
Descrição
Descricao Plano Pagamento
Nível
0
Usado
Sim
Obrigatório
Não
Browse
Não
Help
Descricao Plano Pagamento
Campo
MGG_CDVTOL
Tipo
C
Tamanho
1
Decimal
0
Título
Recargo ?
Descrição
Recargo ?
Nível
0
Usado
Sim
Obrigatório
Não
Browse
Não
Help
Recargo ?
Campo
MGG_CODLOJ
Tipo
C
Tamanho
2
Decimal
0
Título
Loja
Descrição
Codigo da loja
Nível
0
Usado
Sim
Obrigatório
Não
Browse
Não
Help
Codigo da loja
Campo
MGG_CODSLG
Tipo
C
Tamanho
3
Decimal
0
Título
Cod. SLG
Descrição
Codigo SLG
Nível
0
Usado
Sim
Obrigatório
Não
Browse
Não
Help
Codigo SLG
Campo
MGG_CONDPG
Tipo
C
Tamanho
3
Decimal
0
Título
Cond Pagto
Descrição
Filial do sistema
Nível
0
Usado
Sim
Obrigatório
Não
Browse
Não
Help
Condicao Pagamento
Campo
MGG_POSFLG
Tipo
C
Tamanho
1
Decimal
0
Título
Flag POS
Descrição
Flag integracao POS
Nível
0
Usado
Sim
Obrigatório
Não
Browse
Não
Help
Flag integracao POS
Campo
MGG_POSDTE
Tipo
D
Tamanho
8
Decimal
0
Título
Dt. Exp. POS
Descrição
Data de exportacao POS
Nível
0
Usado
Sim
Obrigatório
Não
Browse
Não
Help
Data de exportacao POS
Tabela MGH – Parâmetros de estação x pagamento x parcela
Campo
MGH_FILIAL
Tipo
C
Tamanho
2
Decimal
0
Título
Filial
Descrição
Filial do sistema
Nível
0
Usado
Sim
Obrigatório
Não
Browse
Não
Help
Filial do sistema.
Campo
MGH_CDPLPG
Tipo
C
Tamanho
15
Decimal
0
Título
Cd Plano Pag
Descrição
Codigo Plano de Pagamento
Nível
0
Usado
Sim
Obrigatório
Não
Browse
Não
Help
Codigo Plano de Pagamento
Campo
MGH_CDPLCT
Tipo
C
Tamanho
15
Decimal
0
Título
Cd. Plan Par
Descrição
Codigo do Plano de Cotas
Nível
0
Usado
Sim
Obrigatório
Não
Browse
Não
Help
Codigo do Plano de Cotas
Campo
MGH_QTDPAR
Tipo
N
Tamanho
3
Decimal
0
Título
Qtd Parcelas
Descrição
Quantidade de Parcelas
Nível
0
Usado
Sim
Obrigatório
Não
Browse
Não
Help
Quantidade de Parcelas
Campo
MGH_TAXA
Tipo
N
Tamanho
14
Decimal
2
Título
Encargos
Descrição
Encargos
Nível
0
Usado
Sim
Obrigatório
Não
Browse
Não
Help
Encargos
Campo
MGH_CONDPG
Tipo
C
Tamanho
3
Decimal
0
Título
Cond Pagto
Descrição
Condicao de Pagamento
Nível
0
Usado
Sim
Obrigatório
Não
Browse
Não
Help
Condicao de Pagamento
Campo
MGH_CODLOJ
Tipo
C
Tamanho
2
Decimal
0
Título
Loja
Descrição
Codigo da Loja
Nível
0
Usado
Sim
Obrigatório
Não
Browse
Não
Help
Codigo da Loja
Campo
MGH_POSDTE
Tipo
D
Tamanho
8
Decimal
0
Título
Dt. Exp. POS
Descrição
Data de Exportacao POS
Nível
0
Usado
Sim
Obrigatório
Não
Browse
Não
Help
Data de Exportacao POS
Campo
MGH_POSFLG
Tipo
C
Tamanho
1
Decimal
0
Título
Flag POS
Descrição
Flag integracao POS
Nível
0
Usado
Sim
Obrigatório
Não
Browse
Não
Help
Flag integracao POS
Tabela MGI – Prefixos dos cartões
Campo
MGI_FILIAL
Tipo
C
Tamanho
2
Decimal
0
Título
Filial
Descrição
Filial do sistema
Nível
0
Usado
Sim
Obrigatório
Não
Browse
Não
Help
Filial do sistema.
Campo
MGI_FORMPG
Tipo
C
Tamanho
15
Decimal
0
Título
Forma Pagto
Descrição
Forma de Pagamento
Nível
0
Usado
Sim
Obrigatório
Não
Browse
Não
Help
Forma de Pagamento
Campo
MGI_CDPRFX
Tipo
C
Tamanho
15
Decimal
0
Título
Cod. Prefixo
Descrição
Codigo do Prefixo
Nível
0
Usado
Sim
Obrigatório
Não
Browse
Não
Help
Codigo do Prefixo
Campo
MGI_PREDE
Tipo
C
Tamanho
25
Decimal
0
Título
Prefixo De
Descrição
Prefixo De
Nível
0
Usado
Sim
Obrigatório
Não
Browse
Não
Help
Prefixo De
Campo
MGI_PREATE
Tipo
C
Tamanho
25
Decimal
0
Título
Prefixo Ate
Descrição
Prefixo Ate
Nível
0
Usado
Sim
Obrigatório
Não
Browse
Não
Help
Prefixo Ate
Campo
MGI_TAMPRE
Tipo
N
Tamanho
2
Decimal
0
Título
Tam Prefixo
Descrição
Tamanho do Prefixo
Nível
0
Usado
Sim
Obrigatório
Não
Browse
Não
Help
Tamanho do Prefixo
Campo
MGI_TAMBIN
Tipo
N
Tamanho
2
Decimal
0
Título
Tamanho Bin
Descrição
Tamanho Bin do Cartao
Nível
0
Usado
Sim
Obrigatório
Não
Browse
Não
Help
Tamanho Bin do Cartao
Campo
MGI_ENABLE
Tipo
C
Tamanho
1
Decimal
0
Título
Habilitado
Descrição
Habilitado
Nível
0
Usado
Sim
Obrigatório
Não
Browse
Não
Help
Habilitado
Campo
MGI_TIPO
Tipo
C
Tamanho
1
Decimal
0
Título
Tipo
Descrição
Tipo do Cartao
Nível
0
Usado
Sim
Obrigatório
Não
Browse
Não
Help
Tipo do Cartao
Campo
MGI_CODSAE
Tipo
C
Tamanho
3
Decimal
0
Título
Admin Fin
Descrição
Administradora Financeira
Nível
0
Usado
Sim
Obrigatório
Não
Browse
Não
Help
Administradora Financeira
Campo
MGI_POSDTE
Tipo
D
Tamanho
8
Decimal
0
Título
Dt. Exp. POS
Descrição
Data de Exportacao POS
Nível
0
Usado
Sim
Obrigatório
Não
Browse
Não
Help
Data de Exportacao POS
Campo
MGI_POSFLG
Tipo
C
Tamanho
1
Decimal
0
Título
Flag POS
Descrição
Flag integracao POS
Nível
0
Usado
Sim
Obrigatório
Não
Browse
Não
Help
Flag integracao POS
Tabela SA1 – Clientes
Campo
A1_POSFLAG
Tipo
C
Tamanho
1
Decimal
0
Título
Flag POS
Descrição
Flag integracao POS
Nível
0
Usado
Sim
Obrigatório
Não
Browse
Não
Help
Flag integracao POS
Campo
A1_POSDTEX
Tipo
D
Tamanho
8
Decimal
0
Título
Dt. Exp. POS
Descrição
Data de export. POS
Nível
0
Usado
Sim
Obrigatório
Não
Browse
Não
Help
Data de export. POS
Tabela SFB – Impostos Variáveis
Campo
FB_IMPCAT
Tipo
C
Tamanho
6
Decimal
0
Título
Categ.Impos.
Descrição
Categoria Impostos
Nível
0
Usado
Sim
Obrigatório
Não
Browse
Não
Help
Categoria Impostos
Campo
FB_DATAINI
Tipo
D
Tamanho
8
Decimal
0
Título
Data Inicio
Descrição
Data de Inicio Vigencia
Nível
0
Usado
Sim
Obrigatório
Não
Browse
Não
Help
Data de Inicio Vigencia
Campo
FB_USOITEM
Tipo
C
Tamanho
6
Decimal
0
Título
Uso Item
Descrição
Uso Item
Nível
0
Usado
Sim
Obrigatório
Não
Browse
Não
Help
Uso Item
Campo
FB_ITEMCAT
Tipo
C
Tamanho
6
Decimal
0
Título
Categ. Item
Descrição
Categoria de Item
Nível
0
Usado
Sim
Obrigatório
Não
Browse
Não
Help
Categoria de Item
Campo
FB_CDREGRA
Tipo
C
Tamanho
6
Decimal
0
Título
Cod. Regra
Descrição
Codigo da Regra
Nível
0
Usado
Sim
Obrigatório
Não
Browse
Não
Help
Codigo da Regra
Campo
FB_VALBRUT
Tipo
C
Tamanho
1
Decimal
0
Título
Valor Bruto
Descrição
Aplica sobre valor bruto?
Nível
0
Usado
Sim
Obrigatório
Não
Browse
Não
Help
Aplica sobre valor bruto?
Campo
FB_IMPTIPO
Tipo
C
Tamanho
6
Decimal
0
Título
Tipo Imposto
Descrição
Tipo de Imposto
Nível
0
Usado
Sim
Obrigatório
Não
Browse
Não
Help
Tipo de Imposto
Campo
FB_FRMCALC
Tipo
C
Tamanho
1
Decimal
0
Título
Forma Calcul
Descrição
Forma de Calculo
Nível
0
Usado
Sim
Obrigatório
Não
Browse
Não
Help
Forma de Calculo
Campo
FB_POSDTE
Tipo
D
Tamanho
8
Decimal
0
Título
Dt. Exp. POS
Descrição
Data de Exportacao POS
Nível
0
Usado
Sim
Obrigatório
Não
Browse
Não
Help
Data de Exportacao POS
Campo
FB_POSFLG
Tipo
C
Tamanho
1
Decimal
0
Título
Flag POS
Descrição
Flag integracao POS
Nível
0
Usado
Sim
Obrigatório
Não
Browse
Não
Help
Flag integracao POS
Campo
FB_TIPCALC
Tipo
C
Tamanho
1
Decimal
0
Título
Calc Imp Sob
Descrição
Calcula Imposto Sobre
Nível
0
Usado
Sim
Obrigatório
Não
Browse
Não
Help
Calcula Imposto Sobre
Campo
FB_MSBLQL
Tipo
C
Tamanho
1
Decimal
0
Título
Blq. De Tela
Descrição
Bloqueio de Tela
Nível
0
Usado
Sim
Obrigatório
Não
Browse
Não
Help
Bloqueio de tela
Tabela SFH – Ingressos Brutos
Campo
FH_DECRETO
Tipo
C
Tamanho
12
Decimal
0
Título
Decreto
Descrição
No. Decreto
Nível
0
Usado
Sim
Obrigatório
Não
Browse
Não
Help
No. Decreto
Campo
FH_CATCLI
Tipo
C
Tamanho
6
Decimal
0
Título
Cod Categ.
Descrição
Codigo da Categoria
Nível
0
Usado
Sim
Obrigatório
Não
Browse
Não
Help
Codigo da Categoria
Campo
FH_CODTAX
Tipo
C
Tamanho
10
Decimal
0
Título
Cod. Clas Tx
Descrição
Cod Classe da Taxa
Nível
0
Usado
Sim
Obrigatório
Não
Browse
Não
Help
Cod Classe da Taxa
Tabela CC2 – Municípios
Campo
CC2_FILIAL
Tipo
C
Tamanho
2
Decimal
0
Título
Filial
Descrição
Filial do Sistema
Nível
0
Usado
Sim
Obrigatório
Não
Browse
Não
Help
Filial do Sistema
Campo
CC2_EST
Tipo
C
Tamanho
2
Decimal
0
Título
Estado
Descrição
Estado do Município
Nível
0
Usado
Sim
Obrigatório
Sim
Browse
Não
Help
Estado do Municipio
Campo
CC2_CODMUN
Tipo
C
Tamanho
5
Decimal
0
Título
Cod. Municip
Descrição
Cod. Municipio
Nível
0
Usado
Sim
Obrigatório
Sim
Browse
Não
Help
Cod. Municipio
Campo
CC2_MUN
Tipo
C
Tamanho
60
Decimal
0
Título
Municipio
Descrição
Descrição do Municipio
Nível
0
Usado
Sim
Obrigatório
Sim
Browse
Não
Help
Descrição do Municipio
- Criação de Consulta Padrão no arquivo SXB – Consulta Padrão:
Pesquisa MDG:
Alias
MDG
Tipo
1
Sequência
01
Coluna
DB
Descrição
Nivel Cat. Prd
Contém
MGD
Alias
MDG
Tipo
2
Sequência
01
Coluna
01
Descrição
Cod. do Nivel
Contém
Alias
MDG
Tipo
4
Sequência
01
Coluna
01
Descrição
Filial
Contém
MGD_FILIAL
Alias
MDG
Tipo
4
Sequência
01
Coluna
02
Descrição
Cod. do Nivel
Contém
MGD_CODIGO
Alias
MDG
Tipo
4
Sequência
01
Coluna
03
Descrição
Descr. Nivel
Contém
MGD_DESCR
Alias
MDG
Tipo
5
Sequência
01
Coluna
Descrição
Código
Contém
MGD->MGD_CODIGO
Pesquisa MGAFRM:
Alias
MGAFRM
Tipo
1
Sequência
01
Coluna
DB
Descrição
Forma Pgto.
Contém
MGA
Alias
MGAFRM
Tipo
2
Sequência
01
Coluna
02
Descrição
Tipo+Cod. Protheus
Contém
Alias
MGAFRM
Tipo
4
Sequência
01
Coluna
01
Descrição
Cod.Protheus
Contém
MGA_PROTHE
Alias
MGAFRM
Tipo
4
Sequência
01
Coluna
02
Descrição
Cod. Origem
Contém
MGA_ORIGEM
Alias
MGAFRM
Tipo
5
Sequência
01
Coluna
Descrição
Contém
MGA_ORIGEM
Alias
MGAFRM
Tipo
6
Sequência
01
Coluna
Descrição
Contém
Alltrim(MGA->MGA_TIPO) == "FPAGTO"
Pesquisa MGD:
Alias
MGD
Tipo
1
Sequência
01
Coluna
DB
Descrição
Nivel Categ. Prod.
Contém
MGD
Alias
MGD
Tipo
2
Sequência
01
Coluna
01
Descrição
Cod. do Nivel
Contém
Alias
MGD
Tipo
4
Sequência
01
Coluna
01
Descrição
Filial
Contém
MGD_FILIAL
Alias
MGD
Tipo
4
Sequência
01
Coluna
02
Descrição
Cod. Nivel
Contém
MGD_NIVEL
Alias
MGD
Tipo
4
Sequência
01
Coluna
03
Descrição
Descr. Nivel
Contém
MGD_DESCR
Alias
MGD
Tipo
5
Sequência
01
Coluna
Descrição
Contém
MGD->MGD_NIVEL
Pesquisa USRSIN:
Alias
USRSIN
Tipo
1
Sequência
01
Coluna
US
Descrição
Usuários
Contém
Alias
USRSIN
Tipo
5
Sequência
01
Coluna
Descrição
Contém
NAME
Pesquisa MGF:
Alias
MGF
Tipo
1
Sequência
01
Coluna
DB
Descrição
Parametros Estacao
Contém
MGF
Alias
MGF
Tipo
2
Sequência
01
Coluna
01
Descrição
Codigo
Contém
Alias
MGF
Tipo
4
Sequência
01
Coluna
01
Descrição
Filial
Contém
MGF_FILIAL
Alias
MGF
Tipo
4
Sequência
01
Coluna
02
Descrição
Codigo
Contém
MGF_CDPEST
Alias
MGF
Tipo
4
Sequência
01
Coluna
03
Descrição
Descr. Plano
Contém
MGF_DESCPG
Alias
MGF
Tipo
5
Sequência
01
Coluna
Descrição
Contém
MGF->MGF_CDPEST
Pesquisa MGG:
Alias
MGG
Tipo
1
Sequência
01
Coluna
DB
Descrição
Plano meio pgto est
Contém
MGG
Alias
MGG
Tipo
2
Sequência
01
Coluna
01
Descrição
Cd Plano Pag
Contém
Alias
MGG
Tipo
4
Sequência
01
Coluna
01
Descrição
Filial
Contém
MGG_FILIAL
Alias
MGG
Tipo
4
Sequência
01
Coluna
02
Descrição
Cd Plano Pag
Contém
MGG_CDPLPG
Alias
MGG
Tipo
4
Sequência
01
Coluna
03
Descrição
Descr. Plano
Contém
MGG_DESPLA
Alias
MGG
Tipo
5
Sequência
01
Coluna
Descrição
Contém
MGG->MGG_CDPLPG
Criação de Índices no arquivo SIX – Índices:
Índice
MDY
Ordem
3
Chave
MDY_FILIAL+MDY_STFLAG+MDY_ECWS+MDY_ECMETO
Descrição
Status POS+Nome+Método
Proprietário
Índice
MEL
Ordem
2
Chave
MEL_FILIAL+MEL_ECWS+MEL_ECMETO+MEL_STFLAG+MEL_ECSEQ
Descrição
Nome+Método+Status POS+Número Seq
Proprietário
Índice
MEY
Ordem
5
Chave
MEY_FILIAL+MEY_STFLAG+MEY_ECWS+MEY_ECMETO+MEY_ECCCHV
Descrição
Status POS+Nome+Método chave
Proprietário
Índice
MEY
Ordem
6
Chave
MEY_FILIAL+MEY_STFLAG+MEY_ECWS+MEY_ECMETO+MEY_ECCCHV+MEY_LOJA
Descrição
Status POS+Nome+Método+Chave+Loja
Proprietário
Índice
MEZ
Ordem
5
Chave
MEZ_FILIAL+MEZ_STFLAG+MEZ_ECWS+MEZ_ECMETO+MEZ_ECREFE
Descrição
Status POS+Nome+Método+Referência
Proprietário
Índice
MEZ
Ordem
6
Chave
MEZ_FILIAL+MEZ_ECFLAG+MEZ_ECSEQ
Descrição
Status POS+Número Seq
Proprietário
Índice
MF1
Ordem
3
Chave
MF1_FILIAL+MF1_STFLAG+MF1_ECTARF+MF1_ECSEQ
Descrição
Status POS+Tarea+Cod.Service
Proprietário
Índice
MF1
Ordem
4
Chave
MF1_FILIAL+MF1_STFLAG+MF1_ECWS+MF1_ECORD
Descrição
Status POS +WS Nome + Ordem
Proprietário
Índice
MF2
Ordem
2
Chave
MF2_FILIAL+MF2_ECWS+MF2_ECMETO+MF2_STFLAG+MF2_ECSEQ
Descrição
Nome+Método+Status POS+Número Sec
Proprietário
Índice
MF3
Ordem
4
Chave
MF3_FILIAL+MF3_ECWS+MF3_ECORD+MF3_ECALIA+MF3_ECIND+MF3_ECVCHV+MF3_LOJA
Descrição
Nome+Ordem+Alias+Indice+Chave+Loja
Proprietário
Índice
MF4
Ordem
6
Chave
MF4_FILIAL+MF4_STFLAG+MF4_ECWS+MF4_ECMETO+MF4_ECCHAV
Descrição
Status POS + Nome WS + Método + Chave
Proprietário
Índice
MGA
Ordem
1
Chave
MGA_FILIAL+MGA_TIPO+MGA_ORIGEM
Descrição
Tipo + Origem
Proprietário
Índice
MGA
Ordem
2
Chave
MGA_FILIAL+MGA_TIPO+MGA_PROTHE
Descrição
Tipo+Cod. Protheus
Proprietário
Índice
MGD
Ordem
1
Chave
MGD_FILIAL+MGD_CODIGO
Descrição
Cód. do Nivel
Proprietário
Índice
MGE
Ordem
1
Chave
MGE_FILIAL+MGE_FPGTO
Descrição
Filial + Forma Pagto.
Proprietário
Índice
MGF
Ordem
1
Chave
MGF_FILIAL+MGF_CDPEST
Descrição
Filial + Parâmetro de Estações
Proprietário
Índice
MGG
Ordem
1
Chave
MGG_FILIAL+MGG_CDPEST+MGG_CDPLPG
Descrição
Filial + Parâmetro Estação + Plano de Pagto
Proprietário
Índice
MGG
Ordem
2
Chave
MGG_FILIAL+MGG_CDPLPG
Descrição
Filial + Código Plano de Pagamento
Proprietário
Índice
MGH
Ordem
1
Chave
MGH_FILIAL+MGH_CDPLPG+MGH_CDPLCT
Descrição
Filial+Cód. Plano de Pagto+Cód. Plano de Parcelas
Proprietário
Índice
MGH
Ordem
2
Chave
MGH_FILIAL+MGH_CDPLCT
Descrição
Filial+Cód. Plano de Parcelas
Proprietário
Índice
MGI
Ordem
1
Chave
MGI_FILIAL+MGI_CDPRFX
Descrição
Filial + Código do Prefixo
Proprietário
Índice
CC2
Ordem
1
Chave
CC2_FILIAL+CC2_EST+CC2_CODMUN
Descrição
Estado + Cod. Municipio
Proprietário
Índice
CC2
Ordem
2
Chave
CC2_FILIAL+CC2_MUN
Descrição
Municipio
Proprietário
Criação de Parâmetros no arquivo SX6 – Parâmetros:
Nome da Variável
MV_LJSYNT
Tipo
C
Descrição
Informa se a integração com a Synthesis esta ativa (0=Desativada;1=Ativada)
Valor Padrão
0
Nome da Variável
MV_LJGRCOR
Tipo
C
Descrição
Informa o código da tabela de cor da grade de produtos.
Valor Padrão
01
Nome da Variável
MV_LJGRTAM
Tipo
C
Descrição
Informa o código da tabela de tamanhos da grade de produtos.
Valor Padrão
02
Nome da Variável
MV_LJSMAIL
Tipo
C
Descrição
Endereco de email do destinatio log de erro – intermediaria
Valor Padrão
Procedimento para Configuração
CONFIGURAÇÃO DE PARÂMETROS
No Configurador (SIGACFG) acesse Ambientes/Cadastros/Parâmetros (CFGX017). Crie ou configure o(s) parâmetro(s) a seguir:
Itens/Pastas
Descrição
Nome
MV_LJSYNT
Tipo
C
Cont.
1
Descrição
Informa se a integração com a Synthesis esta ativa. 0=Desativada;1=Ativada
Itens/Pastas
Descrição
Nome
MV_LJGRCOR
Tipo
C
Cont.
01
Descrição
Informa o código da tabela de cor da grade de produtos.
Itens/Pastas
Descrição
Nome
MV_LJGRTAM
Tipo
C
Cont.
01
Descrição
Informa o código da tabela de tamanho da grade de produtos.
Itens/Pastas
Descrição
Nome
MV_LJCPNCC
Tipo
C
Cont.
2
Descrição
Compensação de NCC quando a utilização for parcial.
Itens/Pastas
Descrição
Nome
MV_LJCNVDA
Tipo
L
Cont.
.T.
Descrição
Habilita a integracao entre os modulos SIGALOJA com o cenario de vendas, utilizando as regras de desconto, bonus e tabela de precos.
Itens/Pastas
Descrição
Nome
MV_DESCSAI
Tipo
C
Cont.
2
Descrição
Visualizar preco de venda com desconto no SD2 (Opcao 1), ou sem o desconto incluido no preco (Opcao 2) Exclusivo Localizacöes.
Itens/Pastas
Descrição
Nome
MV_TELAFIN
Tipo
L
Cont.
.F.
Descrição
Habilita e desabilita a tela de administradora financeira quando e utilizado a ClisiTef.
Itens/Pastas
Descrição
Nome
MV_LJCATPR
Tipo
L
Cont.
.T.
Descrição
Ativar a amarracao de um produto a mais estrutura.
Importante
Para utilização do envio de email através da rotina LOJA779 (envio de email quando existir algum registro com erro nas
tabelas intermediárias de integração MF3 e MEY) é necessária a configuração dos parâmetros abaixo. Para mais informações referente a configuração do serviço SMTP Protheus, acesse o TDN e consulte o documento Como Configurar o envio de Relatórios por e-mail.Itens/Pastas
Descrição
Nome
MV_RELFROM
Tipo
C
Cont.
Descrição
E-mail utilizado no campo FROM no envio de relatorios por e-mail
Itens/Pastas
Descrição
Nome
MV_RELSERV
Tipo
C
Cont.
Descrição
Nome do Servidor de Envio de E-mail utilizado nos relatórios.
Itens/Pastas
Descrição
Nome
MV_RELPSW
Tipo
C
Cont.
Descrição
Senha da Conta de E-Mail para envio de relatórios
Itens/Pastas
Descrição
Nome
MV_LJSMAIL
Tipo
C
Cont.
Descrição
Endereco de email do destinatio log de erro – intermediária.
CONFIGURAÇÃO DE MENUS
No Configurador (SIGACFG) acesse Ambientes/Cadastro/Menu (CFGX013). Informe a nova opção de menu do módulo de Controle de Lojas, conforme instruções a seguir:
Menu
Actualizaciones
Submenu
Integracion
Nome da Rotina
De-Para
Programa
LOJA758
Módulo
Controle de Lojas
Tipo
Função Protheus
Menu
Actualizaciones
Submenu
Integracion
Nome da Rotina
Parametros Loja
Programa
LOJA746
Módulo
Controle de Lojas
Tipo
Função Protheus
Menu
Actualizaciones
Submenu
Integracion
Nome da Rotina
Param Estacion x Pago
Programa
LOJA769
Módulo
Controle de Lojas
Tipo
Função Protheus
Menu
Actualizaciones
Submenu
Integracion
Nome da Rotina
Par Estacion x Plane Pago
Programa
LOJA770
Módulo
Controle de Lojas
Tipo
Função Protheus
Menu
Actualizaciones
Submenu
Integracion
Nome da Rotina
Plane Pago x Cuotas
Programa
LOJA771
Módulo
Controle de Lojas
Tipo
Função Protheus
Menu
Actualizaciones
Submenu
Integracion
Nome da Rotina
Prefijos Tarjetas
Programa
LOJA772
Módulo
Controle de Lojas
Tipo
Função Protheus
Menu
Actualizaciones
Submenu
Integracion
Nome da Rotina
Niveles Categorias
Programa
LOJA747
Módulo
Controle de Lojas
Tipo
Função Protheus
Menu
Actualizaciones
Submenu
Integracion
Nome da Rotina
Monitor Logs
Programa
LOJA743
Módulo
Controle de Lojas
Tipo
Função Protheus
Menu
Actualizaciones
Submenu
Integracion
Nome da Rotina
Interface Intermediaria Exportação
Programa
LOJA776
Módulo
Controle de Lojas
Tipo
Função Protheus
Menu
Actualizaciones
Submenu
Integracion
Nome da Rotina
Interface Intermediaria Importação
Programa
LOJA777
Módulo
Controle de Lojas
Tipo
Função Protheus
Menu
Actualizaciones
Submenu
Integracion
Nome da Rotina
Marcas
Programa
LOJA778
Módulo
Controle de Lojas
Tipo
Função Protheus
Menu
Actualizaciones
Submenu
Integracion
Nome da Rotina
Monitor Integração ERP
Programa
LOJA781
Módulo
Controle de Lojas
Tipo
Função Protheus
Menu
Actualizaciones
Submenu
Integracion
Nome da Rotina
Municipios
Programa
FISA010
Módulo
Controle de Lojas
Tipo
Função Protheus
Menu
Actualizaciones
Submenu
Integracion
Nome da Rotina
Cria SB0
Programa
LJSYNTSB0
Módulo
Controle de Lojas
Tipo
Função Protheus
Menu
Actualizaciones
Submenu
Integracion
Nome da Rotina
Cria Nova Loja
Programa
LJSTOREMF3
Módulo
Controle de Lojas
Tipo
Função ProtheusO E
CONFIGURAÇÃO DO GRUPO DE CAMPOS- O código dos clientes cadastrados no Protheus® e no Bridge composto por 13 posições. Para realizar a alteração do grupo de campos do Código Cliente/Fornecedor para 13 posições realize os seguintes procedimentos:
- No Configurador (SIGACFG), acesse Base de Dados/Dicionário/Base de Dados.
- Selecione o Grupo de Campos do Código do Cliente /Fornecedor.
- Clique em Alterar, para realizar a alteração do tamanho do campo para 13.
- Confirme e clique em Salvar.
Observe que todos os campos referentes ao Código do Cliente nas tabelas do Protheus® estão com 13 posições.
Procedimento para Utilização
Pré- Requisitos:
- Execute o update UPDLO114.
- Execute o update UPDLO143.
- Configure os parâmetros:
- MV_LJSYNT com a opção 1 (Ativada), para ativar a Integração com a Synthesis.
- MV_LJCPNCC informe o conteúdo 2 para que no caso de vendas utilizando NCC como forma de pagamento seja alterado o saldo quando o valor total da venda for menor que o valor total da NCC.
- MV_LJCNVDA informe .T. para habilitar o uso do cenário de vendas pois a integração de tabela de preços utiliza a estrutura do cenário de vendas(DA0 e DA1).
- MV_DESCSAI informe o conteúdo 2 para que seja tratado o arredondamento de valores na integração Synthesis.
- MV_LJCATPR informe .T. para habilitar o uso da rotina wizard de sugestão de vendas para realizar o cadastro de produtos complementares.4
4. Crie e configure o arquivo synt_bridge.ini no diretório StartPath (System) do Protheus. Este arquivo é utilizado pelo Motor de Integração para atribuir a URL do WebService do Bridge Manager. Exemplo de conteúdo do arquivo para a empresa 99 e filial 01, sendo WSLOCATION<Empresa><Filial> = <Endereco WS Bridge sem o nome do arquivo webservice>, o conteúdo do arquivo synt_bridge.ini fica da seguinte maneira: *WSLOCATION9901 = http://spod2836:8080/bridge-server-soap/services/bcservice
Importante
É recomentado que efetue uma cópia das tabelas MF1 e MF2, antes de executar a rotina LJSTSCLIE.
6. Execute a rotina LJSTSSRV para popular as tabelas de configuração do motor de integração Protheus Server. Para executá-la, acesse o TOTVS Smart Client, digite U_ LJSTSSRV no campo Programa Inicial.
Importante
É recomentado que efetue uma cópia das tabelas MDY e MEL antes de executar a rotina LJSTSSRV.
7. Configure os Jobs de Integração com o Bridge POS (Protheus Client), através do wizard do Protheus® que está na pasta Smart Client. Funções LOJA742 (Gera Intermediaria – MF3) e LJ742INT(Envia os dados para Synthesis).
Para utilizar a integração para múltiplas lojas é necessário a configuração de um JOB para cada loja/filial que se desejar integrar, tanto para exportação como para importação.
8. Configure o Job de Integração com o Bridge POS (Protheus Server), através do wizard do Protheus® que está na pasta Smart Client. Função LOJA741, processa os dados à partir da tabela Intermediária - MEY.
9. Configure o Job de Integração do saldo em estoque off-line com o Bridge POS, através do wizard do Protheus®, que está na pasta Smart Client. A função LOJA773, processa os dados à partir da função SaldoSb2(). Por definição entre a TOTVS e a Synthesis, o saldo enviado será a soma do saldo de todos os armazéns/filiais por produto performance e flexibilidade de frequência de envio do saldo em estoque, a rotina em um Job separado das demais. Recomendamos que a execução desta rotina seja configurada em um serviço separado do Protheus®, devido o volume de dados.
10. Configure o Job de Integração de usuários com o Bridge POS, através do wizard do Protheus® que está na pasta Smart Client. A função LOJA744, processa os dados dos registros na tabela intermediaria MF3 gravados após a inclusão de um usuários através do modulo controle de lojas. Visando segurança e frequência de envio a rotina ficou em um JOB separado das demais.
11. Configure o Job de Integração com o ERP(GRAVA BATCH) através do wizard do Protheus, que está na pasta Smart Client. A função LJGRVBATCH, processa os dados das vendas gravados após a execução da execauto do venda assistida e integra com as demais tabelas do ERP.
12. Configure o Job para enviar um alerta via email quando localizar algum registro nas tabelas intermediarias MF3(Exportação) e MEY(Importação) através do wizard do Protheus® que está na pasta Smart Client. A função LOJA779, localiza os dados nas tabelas intermediaria MF3 e MEY com o status de erro (MF3_STFLAG ou MEY_STFLAG) com o conteúdo E.
Para o funcionamento é necessário o preenchimento dos parâmetros descritos em procedimentos de configurações. Para mais informações referente a configuração do serviço SMTP Protheus, acesse o TDN e consulte o documento Como Configurar o envio de Relatórios por e-mail.
13. Configure o Job para LOJA774 para gravar os registros referentes a valores de moedas (Tabela SM2) na tabela MF3 (Exportação através do wizard do Protheus® que está na pasta Smart Client). A função LOJA774, busca os registros referentes a atualização dos valores de moedas gravados na tabela SM2 e grava na tabela intermediaria MF3 para exportação ao sistema Bridge. Para o funcionamento, é necessário o preenchimento dos parâmetros descritos em procedimentos de configurações.
14. Realize a configuração do Grupo de Campos. O código dos clientes cadastrados no Protheus® e no Bridge é composto por 13 posições. Para realizar a alteração do grupo de campos do Código Cliente/Fornecedor para 13 posições realize os seguintes procedimentos:
- No Configurador (SIGACFG), acesse Base de Dados/Dicionário/Base de Dados.
- Selecione o Grupo de Campos do Código do Cliente /Fornecedor.
- Clique em Alterar, para realizar a alteração do tamanho do campo para 13.
- Confirme e clique em Salvar.
Observe que todos os campos referentes ao Código do Cliente nas tabelas do Protheus® estão com 13 posições.
15. Após realizar a configuração dos parâmetros, dicionários, grupos de campos e Jobs de integração realizar os cadastros abaixo:
15.1 Cadastre as filiais do sistema no Configurador em Ambientes/Empresas/Filiais.
15.2 Cadastre as lojas/Filiais em Identificação de lojas(SLJ) no Controle de Lojas em Atualizacões/Identif.de Lojas.
15.3 Cadastre as estações vinculada com seus pontos de venda (SLG) no Controle de Lojas/Atualizacões/Ponto de Venda/Estação.
15.4 Cadastre os usuários das lojas no Controle de Lojas em Miscelanea/Usuarios.
15.5 Cadastre os clientes no Controle de Lojas em Cadastros/Clientes.
15.6 Cadastre as unidades de medidas no Faturamento em Atualizacões/Arquivos/Unidades de medida.
15.7 Cadastre as marcas no Controle de Lojas em Integração/Marcas.
15.8 Cadastre os armazéns dos produtos no Controle de Lojas em Arquivos/Locais.
15.9 Cadastre os produtos no Controle de Lojas em Atualizações/Arquivos/Produtos com atenção especial aos campos da tabela Complemento de Produtos (SB0).
- Cat. IVA (B0_CATIVA) – Categoria de IVA.
- Tipo de IVA (B0_TPIVA).
- Codigo Marca (B0_CODMAR).
- Flag POS (B0_POSFLAG): selecione a opção 1=SIM para envio ao PDV Synthesis.
- Devolucao (B0_DEVOLV).
- Dig. Num. Ser. (B0_OBRGNSR).
- Aut. Superior (B0_AUTSUPR).
- Restr. Hr (B0_RESTHR).
- Permit. Qtde (B0_DIGQTD).
- Digit. Qtde (B0_OBRGQTD).
- Digit. Preco (B0_OBRGPRC).
- Venda (B0_VENDA).
16. Relacione os produtos com os seus respectivos códigos de barras, no Controle de Lojas em Atualizações/Arquivos/Codigos de barras.
17. Cadastre a lista de preços e vincule aos produtos a lista de preços, no Faturamento em Atualizacões/Cenários de venda/Lista de Preços.
18. Cadastre os níveis de categorias no Controle de Lojas em Integração/Niveis Categ. Este cadastro foi disponibilizado exclusivamente para a Integração Synthesis, com o objetivo de atender ao conceito de níveis de categoria existentes no Sistema Bridge. Para mais detalhes sobre este conceito, consulte a documentação Bridge Pos.
19. Relacione os produtos com categorias no Controle de Lojas em Atualizações/Arquivo/Vinculac.cat.xprd.
20. Cadastre os produtos similares no Controle de Lojas em Atualizações/Arquivos/Vinculac.cat.xprd. Para que a integração entenda que é um produto similar, é necessário informar que o produto é uma Sugestão de venda (ACV_SUVEND) e que o produto tenha uma Sequencia de Produto(ACV_SEQPRD diferente de vazio) de acordo com o conceito padrão do Protheus® no Controle de Lojas.
21. Cadastre os produtos complementares no Controle de Lojas em Atualizações/Cenários de Venda/Vinculac.cat.xprd. Para que a integração entenda que é um produto complementar, é necessário informar que o produto é uma Sugestão de venda (ACV_SUVEND) e que a categoria possua uma Categoria Superior (ACU_CODPAI) deve estar preenchido de acordo com o conceito padrão do Protheus® no Controle de Lojas.
22. Revise e se necessário complemente as formas de pagamento já existentes na tabela 24 do arquivo SX5 do Protheus®.
23. Defina as formas de pagamento que utilizam cartão de débito ou de crédito. Para o Sistema Bridge as admistradoras financeiras do Protheus® são consideradas formas de pagamento. As principais já são cadastradas durante o setup da integração. Para isso, no Controle de Lojas acesse Atualizações/Adm. Financeira.
24. Com o objetivo de atender ao conceito do Sistema Bridge, é necessário realizar o cadastro de Parametros de Lojas, para que seja vinculado as formas de pagamento ativas por loja. Para isso, no Controle de Lojas acesse Integração/Param. Loja. Para mais detalhes consulte a documentação do Sistema Bridge.
25. Com o objetivo de atender ao conceito do Sistema Bridge, é necessário realizar o cadastro de Parametros de Estação x planos de pagamento, para que seja vinculado os planos de pagamento ativos por formas de pagamento ativas por estação. Para isso, no Controle de Lojas acesse Integração/Param. Estação x Pagto x Plano. Para mais, detalhes consulte a documentação do Sistema Bridge.
26. Com o objetivo de atender ao conceito do Sistema Bridge, é necessário realizar o cadastro de planos de pagamento, para que seja vinculado as formas de pagamento x planos de pagamento x taxas de juros. Para isso, no Controle de Lojas em Integração/Planos de cotas. Para mais detalhes consulte a documentação do Sistema Bridge.
27. Com o objetivo de atender ao conceito do Sistema Bridge, é necessário realizar o cadastro dos prefixos dos cartões de crédito, para que o Bridge Pos realize as validações de acordo. Para isso, no Controle de Lojas acesse Integração/Prefixos. Para mais detalhes, consulte a documentação do Sistema Bridge.
Para que a rotina de importação de vendas grave a TES e os campos referentes aos impostos nos itens e cabeçalho da venda, é necessário realizar o cadastro do De-Para Tes x Impostos em Atualizações/Integração/De-Para. Caso este cadastro não esteja configurado para as todas as combinações de Impostos x TES, a rotina de importação de vendas assume a TES do produto (B1_TS), e caso este, esteja com o conteúdo vazio, assume o conteúdo do parâmetro MV_TESSAI. Para o caso da TES existem dois tipos de depara: TES para as TES's que calculam estoque e o TESNOEST para as TES's que não calculam estoque.
A combinação de impostos recebida no cabeçalho ou nos itens da venda devem ser exatamente a cadastrada no De-para (MGA) de TES X Impostos, caso não localize a TES no Depara, é assumida a TES de Saída indicada no Cadastro do Produto, caso não localize a TES do produto, é assumida a TES conforme conteúdo do parâmetro MV_TESSAI.
Exemplos: De-para de TES X Impostos:
Impostos recebidos IV1 e IV2
O depara deve estar por exemplo cadastrado da seguinte forma:
Tipo do depara: TES ou TESNOEST
Cod. Protheus: 521
Cod. Origem: IV1/IV2
Impostos recebidos IV1, IV2 e IV9
O depara deve estar por exemplo cadastrado da seguinte forma:
Tipo do depara: TES ou TESNOEST
Cod. Protheus: 521
Cod. Origem: IV1/IV2/IV9
Impostos recebidos IB2 e IB4
O depara deve estar por exemplo cadastrado da seguinte forma:
Tipo do depara: TES ou TESNOEST
Cod. Protheus: 535
Cod. Origem: IB2/IB4
Também existe o depara para TES que não calcula estoque. Para cadastrar o depara para uma TES que não calcula estoque deve ser informado o tipo de depara TESNOEST.
Caso não seja localizada a TES referente a combinação de impostos informada na venda ou nos items a rotina assume a TES definida no Cadastro de Produtos (B1_TS), caso não encontre a TES no depara e também no cadastro de produto é assumida a TES definida no paramentro MV_TESSAI.
- Os Cadastros e Funcionalidades utilizados na Integração devem estar pré-configurados antes de ativar a integração com o Bridge POS Synthesis. Exemplo: o parâmetro MV_MASCGRD deve estar configurado antes de ativar a integração do cadastro de grade de produtos.
- O Cadastro de lojas(SLJ) deve estar cadastrado para que os demais cadastros vinculados sejam integrados com sucesso, neste cadastro é obrigatório o preenchimento do campo de Categoria de Impostospor Loja(LJ_IMPCAT), disponibilizado exclusivamente para a integração com a Synthesis, os dados da categoria de lojas ficam armazenados na tabela OH do arquivo SX5.
- Efetue o Cadastro de Grade de Produtos, para realizar a integração de Cores e Tamanhos. Este cadastro está localizado no Controle de Loja em Atualizações\Gestão de Estoque\Tabela de Grade.
28. Determine se o cadastro deve ser exportado para o Bridge POS, para isso é necessário alterar o campo Flag POS para a opção 1-Sim. Este campo foi criado em todos os cadastros que compõem o rol de integração com o sistema Bridge.
29. Realize o Cadastro de De-para de acordo com as seguintes instruções:
29.1 No Controle de Lojas acesse Atualizações/Integração/De-Para, no campo Cod.Protheus informe o código que é equivalente ao código do sistema Bridge, de acordo ao campo Cod.Origem, conforme o tipo do depara informado no campo Tipo De Para. Após a realização do cadastro, as rotinas de importação checam o De-Para e substituem os códigos conforme o cadastro.
Importante
Os principais cadastros depara necessários para a integração já são incluídos de forma automática através da execução das rotinas de setup. Os depara incluídos de forma automática são: Tipos de Produtos (ITEMTYPE), Formas de Pagamento (FPAGTO), Categorias de Terminal (CTGTRM), Moedas (MOEDA) e PAISES (PAIS).
Observe o um modelo de Cadastro De-para, de acordo com o exemplo de-para forma de pagamento a seguir:
29.2 Efetue o cadastro SX5 na tabela 24, pelo ambiente Configurador (SIGACFG).
29.3 Em seguida, realize o envio da forma (pela Integração Forma Pagto.)
29.4 No Controle de Lojas, acesse Atualizações/Integração/De-Para, para cadastrar o depara conforme os dados a seguir:
Acrescente a forma de pagamento, realizando o preenchimento dos campos:
- MGA_TIPO (Tipo de Para): com o conteúdo FPAGTO.
- MGA_PROTHEUS (Cod. Protheus): com o conteúdo da chave cadastrada no X5.
- MGA_ORIGEM: com o código da origem baseado no manual Synthesis.
- Campo - Tipo De Para = FPAGTO
- Campo - Cod.Protheus = $|EF|U$S|EUR
- Campo - Cod.Origem = 1
- Exemplo de para países?
- Campo - Tipo De Para = PAIS
- Campo - Cod.Protheus = 063
- Campo - Cod.Origem = ARG
29.4.1 Realize o monitoramento dos logs da integração, de acordo com as seguintes instruções:
- No Controle de Lojas (SIGALOJA), acesse Atualizações/Integração/Monitor Log (LOJA743).
- Selecione a natureza da integração que deseja visualizar os logs.
Observe a figura abaixo, que apresenta os filtros para visualização das inconsistências.
Observe a figura abaixo, que apresenta as inconsistências ocorridas durante a integração.
29.4.2 Clique duas vezes em uma inconsistência, para que o Sistema apresente o detalhamento.
Observe a figura abaixo, que apresenta um detalhamento.
Importante
Neste detalhe, é possível alterar o status do registro e permitir o reprocessamento da integração.
Procedimentos para Exportação do Protheus® X Bridge
Observe como exemplo, a realização do cadastro de produtos para exportação de um cadastro para o Sistema Bridge.
- No Controle de Lojas (SIGALOJA) acesse Atualizações / Cadastros / Produtos (LOJA110).
O sistema apresenta a tela de produtos cadastrados. - Selecione um produto e clique em Alterar.
- Dê duplo clique no campo Flag POS (B0_POSFLAG).
- Selecione o conteúdo 1 = Sim para que este registro seja integrado com o Bridge.
- Confira os dados e confirme.
- Aguarde a execução dos JOBS de integração conforme configurações.
- Em seguida, acesse Atualizações/Integração/Monit. LOGS (LOJA743).
- Dê um duplo clique no registro referente a integração de produtos executada.
- Verifique o status da integração. Se necessário utilize as opções de filtro localizadas na parte superior da tela.
Procedimento para Importação do Bridge X Protheus®
Observe como exemplo, a realização de uma venda para o processo de importação de movimentos a partir do Sistema Bridge.
- No sistema Bridge POS realize uma venda.
Aguarde a execução dos Jobs de integração. - Em seguida, acesse Atualizações/Integração/Monit. LOGS (LOJA743).
- Dê um duplo clique no registro referente a integração de produtos executada.
- Verifique o status da integração. Se necessário utilize as opções de filtro localizadas na parte superior da tela.
- No Controle de Lojas (SIGALOJA), acesse Atualizações/Atendimento/Venda Assistida (LOJA701).
O sistema apresenta a tela com todos os orçamentos realizados para a filial logada. - Realize a pesquisa do orçamento desejado e posicione no orçamento importado.
- Clique em Visualizar.
Informações Técnicas
Tabelas Utilizadas | MGA - De-para de Integração |
Rotinas Envolvidas | LOJA070 - Cadastro de Administradoras |
| LOJA770 - Cadastro dos Parametros por Estacao x Planos de Pagto |
Sistemas Operacionais | Windows® |







































