Árvore de páginas

Estabelece procedimentos operacionais necessários ao funcionamento do sistema de comunicação de restrição a contratações no Sistema Financeiro Nacional (SRC), de que trata a Resolução BCB nº 475, de 26 de maio de 2025, denominado BC Protege +.

Requisitos de Projeto (Conforme BC):


A consulta deve ser realizada previamente à abertura de contas de depósitos à vista, contas de depósitos de poupança e contas de pagamento pré-pagas, bem como à inclusão de titular ou representante nessas contas.


No caso de conta cujo titular seja pessoa jurídica, a exigência prevista no caput aplica-se tanto à consulta do número do Cadastro Nacional da Pessoa Jurídica (CNPJ), quanto do número do Cadastro de Pessoa Física (CPF) de todos os seus titulares e representantes, observados os procedimentos descritos nesta Instrução Normativa e na regulamentação em vigor.


A consulta ao BC Protege + será realizada por meio de integração com o Banco Central do Brasil via mensageria MQ, para as instituições participantes da Rede do Sistema Financeiro Nacional (RSFN), ou Sistema de Transferência de Arquivos (STA), para as instituições que não possuem acesso à RSFN.


A resposta do BC Protege + à consulta de que trata o caput conterá, de forma clara e inequívoca, a indicação da restrição à contratação ou sua inexistência no sistema, para o CPF ou CNPJ e o produto ou serviço consultado.


A documentação comprobatória referente à realização da consulta ao sistema BC Protege +, de que tratam o § 4º do Art. 2º-A da Resolução CMN nº 4.753, de 26 de setembro de 2019, e o § 4º do art. 4º-A da Resolução BCB nº 96, de 19 de maio de 2021, deverá abranger as seguintes evidências das consultas realizadas:

I - a estrutura da consulta, contendo:

a) CPF ou CNPJ a ser consultado;

b) produto ou serviço contratado, se abertura de conta ou inclusão de titular ou representante;

c) identificação da instituição; e

d) informação de data e hora da consulta.

II - a resposta relacionada à consulta, contendo:

a) status da permissão para contratação, se 'sim - permitido' ou 'não – não permitido';

b) código da consulta; e

c) identificação da requisição.


As informações e evidências referidas no caput deverão estar disponíveis para apresentação ao Banco Central do Brasil, quando solicitadas.


Informações da Mensagem:

Grupo de Serviços SRC
SRC - Sistema de Comunicação de Restrição a Contratações no SFN
Este grupo se refere ao Sistema de Comunicação de Restrição a Contratações no Sistema Financeiro Nacional.
O grupo de serviços SRC permite que as instituições financeiras consultem restrições sobre a contratação de serviços financeiros para pessoas físicas e jurídicas.
Este grupo de serviços pertence ao domínio de sistema MES02.


Serviços e Eventos
Consultas SRC
SRC0001 - IF consulta permissão de produto


Domínios:

Nome do Campo TagTipoDescriçãoTipoTam. MínimoTam. Máximo
Tipo Proteção TpProtc TpProtc Tipo da proteção no SRC. Alfanumérico33
Indicador Permissão Produto  IndrPermsProdtIndr Indicador de permissão de produto no SRC. "S" indica que o participante poderá realizar operação sobre o produto do CNPJ ou CPF indicadoAnfanumérico11
TpProtcACTAbertura de conta
07/10/202502/12/2025
TpProtcATTAlteração de titularidade
07/10/202502/12/2025



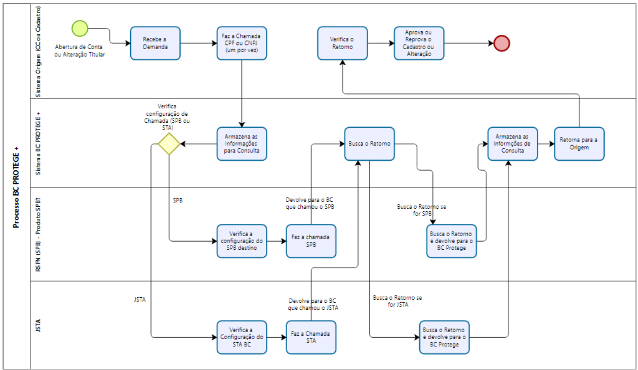
Desenho do Fluxo Proposto:


Detalhamentos:


1.Sistema Origem

Pode ser qualquer sistema, sendo Dimensa ou sistema externo.

A cada abertura de conta (conforme a legislação vigente), ou cadastro de procurador ou representante ou até mudança de titularidade de conta o sistema que controla estas transações deve fazer a consulta ao BC Protege +


2. Sistema BC Protege +

Novo Sistema a ser Desenvolvido.

Este sistema será responsável por receber as transações dos sistemas legados, armazenar as Informações que a origem enviou, verificar as configurações e fazer a chamada (conforme configuração) para o SPB Services ou para o JSTA.

Também será responsável por buscar o retorno do JSTA ou do SPB

Este produto não precisa ter um FRONT, somente banco de dados e serviços. Se utilizar o BD Básico, nem banco de dados seria necessário.

Os relatórios de consulta podem ser feitos no gerador de Informações


3. SPB - RSFN

Sistemas externos que acessam o RSFN

O sistema BC Protege vai enviar uma requisição (conforme a configuração) e este produto será responsável por fazer o acesso com o SPB do fornecedor para enviar e receber uma requisição

Observação: Verificar se existe algum sistema Dimensa que faz esta comunicação


4. JSTA

Sistema Dimensa que faz a comunicação com o STA do BC.

Versão SPA do produto JSTA



Explicação do Fluxo (simplificado):


O Fluxo inicia com a requisição de um dos seguintes eventos:

  • Abertura de contas de depósitos à vista, contas de depósitos de poupança e contas de pagamento pré-pagas, bem como à inclusão de titular ou representante nessas contas

O sistema Legado (no caso CC para cadastro de novas contas ou Cadastro para a inclusão de procuradores ou representantes) deve fazer uma chamada para o novo sistema BC Protege passando a informação (CPF ou CNPJ) e o tipo de requisição (abertura de conta ou alteração de titularidade)

O sistema BC Protege vai gravar as informações recebidas (Informações necessárias para atender o BC) e vai verificar se deve fazer a chamada via RSFN ou JSTA (configuração).

Assim que a chamada for feita, o sistema BC Protege deve fazer uma nova chamada (já que é no modelo assíncrono) para buscar o retorno.

O sistema BC Protege vai gravar as informações de retorno do BC e vai retornar para o sistema origem.

O Sistema origem vai verificar o retorno e vai tomar a decisão de aprovar ou não o cadastro


Requisitos para Desenvolvimento:


01.(BC Protege) - Modelagem da Base de Dados/Tabelas

02.(BC Protege) - Repositório SpringBoot para as APIs

03.(BC Protege) - API Entrada - Receber Informações da Origem

04.(BC Protege) - API Saída - Enviar Informações para a Origem

05.(BC Protege) - API SPB - Enviar Informações para o SPB (Tratando o Retorno)

06.(BC Protege) - API SPB - Receber Informações do SPB (Tratando o Retorno)

07.(BC Protege) - API JSTA - Enviar Informações para o JSTA (Tratando o Retorno)

08.(BC Protege) - API JSTA - Receber Informações do JSTA (Tratando o Retorno)

09.(BC Protege) - Rotina - Gravar as Informações recebidas e enviadas da/pela Origem para Registro BC

10.(BC Protege) - Rotina - Gravar as Informações enviadas e recebidas do Retorno RSFN ou JSTA

11.(BC Protege) - Rotina - Configurações (JSTA, RSFN, Empresa)

12.(CC) - Rotina - Chamada API BC Protege (Envio e Retorno)

13.(CC) - Rotina - Rotina para Aprovação ou Não do Cadastro

14.(Cadastro) - Rotina - Chamada API BC Protege (Envio e Retorno)

15.(Cadastro) - Rotina - Rotina para Aprovação ou Não do Cadastro

16.(JSTA) - API - Rotina para a chamada ao STA

17.(SPB) - API - A verificar (Ver solução que temos hoje)













Data Produção/Homologação:

Produção a partir de  

  • Sem rótulos