Árvore de páginas

Versões comparadas

Chave

  • Esta linha foi adicionada.
  • Esta linha foi removida.
  • A formatação mudou.

Expandir
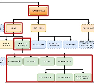
titleESTRUTURA ATUAL

draw.io Diagram
bordertrue
diagramNameTHF - ESTRUTURA ATUAL
simpleViewerfalse
width600
linksauto
tbstyletop
lboxtrue
diagramWidth1556
revision10


Expandir
titleNOVA ESTRUTURA 2023 - VISÃO MACRO

draw.io Diagram
bordertrue
diagramNameESTRUTURA ATUAL - THF
simpleViewerfalse
width600
linksauto
tbstyletop
diagramDisplayNameESTRUTURA THF 2023 - VISÃO MACRO
lboxtrue
diagramWidth3273
revision1415


Expandir
titlePRIORIDADES



Expandir
titleMOTIVAÇÕES
Section

Nova Squad AnimaliaDS - dedicada para novos componentes, componentes já implementados e apoios relacionado ao AnimaliaDS, manter legado com foco em acessibilidade e usabilidade

  1. Devs dedicados (2):
    1. 2 Front End Pleno
  2. Ponto de Partida:
    1. Adequar componentes já existente com as definições AnimaliaDS 
    2. Criar novos componentes já com as definições do AnimaliaDS (Ex. Table, Time Picker, Gráficos)




Section
bordertrue

Nova Squad Mobile First - dedicada para a nova biblioteca de componentes web e mobile com base no React.

  1. Devs dedicados (3): 
    1. 1 Front End Junior
    2. 1Front End Pleno
    3. 1 Front End Sênior
  2. Ponto de Partida:
    1. Definir estrutura
    2. Definir estilo
    3. Definir componentes




Section
bordertrue

Nova Squad UX - dedicada definições para criar definições de implementações para as squads/bibliotecas PO UI, AnimaliaDS e Mobile First

  1. Devs dedicados (1): 
    • 1 Front End Pleno?
  2. Ponto de Partida:
    1. Definir estrutura
    2. Definir componentes




Section

Nova Squad Recursos Mobile - dedicada para implementar recursos de serviços e desenvolvimento

  1. Inovações:
    1. Totvs API: xxx
    2. Evolução de Notificações: xxx
    3. Rastreabilidade: xxx
    4. Autenticação por Biometria: xxx
    5. Designer Patterns: xxx
  2. Devs dedicados (1): 
    1. 1 Front End Pleno?
  3. Ponto de Partida:
    1. Definir estrutura?




Section

Squad PO UI - atuando nas demandas de biblioteca de componentes baseado em Angular

  1. Inovações:
    1. Métricas: permite criar dados e compreensão da utilização por componente, possibilitando entender quais componentes são mais utilizados, promovendo melhorias mais direcionadas.
  2. Melhorias:
    1. Guias de Boas Práticas: xxx
  3. Devs dedicados (4): 
    1. 2 Front End Pleno?
    2. 2 Front End Senior?




Section

Squad Mingle - atuando nas demandas da plataforma Mingle

  1. Inovações
    1. Observabilidade: permite explorar propriedades e padrões não definidos com antecedência.
    2. Bloqueio de Dispositivos: bloqueio de dispositivos sem permissão para que não tenham mais acesso aos serviços.
  2. Devs dedicados (2):
    1. 1 Front End Pleno?
    2. 1 Front End Senior?

Squad Help Center - atuando nas demandas da plataforma Help center.

  1. Inovações
    1. Totvs Carol Assistente: integração
  2. Devs dedicados (1):
    1. 1 Front End Pleno?

Squad Desenhador - xxxx

  1. Inovações
    1. xxxxx
  2. Devs dedicados (1):
    1. 1 Front End Pleno?




Section

Squad Governança Mobile - atuando nas demandas xxxx

  1. Inovações
    1. xxxx
  2. Devs dedicados (1):
    1. 1 Front End Pleno?




Section

Squad Wrapper - atuando nas demandas xxxx

  • Inovações
    1. xxxx
  • Devs dedicados (1):
    1. 1 Front End Pleno?




Section