Árvore de páginas

 

 

 

 

 

 

 

 


Orientações Consultoria de Segmentos.

Data 14/10/2025

Orientações Consultoria de Segmentos - PSCONSEG-18947 - Reforma Tributária -  Venda para Órgão Público





1. Questão

Para operações de fornecimento a órgãos públicos (tag gCompraGov), quais códigos de CST/CCLASTRIB são aceitos, especialmente  em cenários em que há incidência integral, mas também possibilidade de redução de alíquota por compra governamental?

2. Normas Apresentadas pelo Cliente

Lei Complementar nº 214/2025

Nota Técnica 2025.002 v.1.30


A indicação da legislação pertinente ao caso é de inteira responsabilidade do Cliente solicitante


3 Análise da Consultoria.

A presente orientação tem por finalidade esclarecer as disposições introduzidas pela Lei Complementar nº 214/2025 relacionadas ao tratamento tributário das compras governamentais, com destaque para o deslocamento do momento do fato gerador, a aplicação do redutor fixado e a destinação da arrecadação do IBS e da CBS às respectivas esferas de governo.

3.1 Fornecimento de Bens e Serviços à Administração Pública

As operações de fornecimento de bens e serviços à administração pública possuem tratamento tributário próprio dentro da Lei Complementar nº 214/2025, especialmente nos artigos 10, 472 e 473, que tratam, respectivamente, do momento do fato gerador, da redução das alíquotas e da destinação da arrecadação dos tributos. Essas regras também se conectam com o artigo 372, que dispõe sobre o período de transição até a aplicação integral do novo regime. O correto entendimento desses dispositivos é essencial para definir como o documento fiscal deve ser emitido e quando os valores do IBS e da CBS serão efetivamente devidos.

3.1.1 Momento do Fato Gerador

O artigo 10, §2º, da LC nº 214/2025, determina que nas aquisições de bens e serviços pela administração pública direta, por autarquias e por fundações públicas, o fato gerador do IBS e da CBS ocorre no momento do pagamento. Isso significa que, diferente das operações com o setor privado, onde o imposto nasce no ato da emissão da nota fiscal ou da entrega do produto, no caso das compras públicas, o tributo só é considerado devido quando o órgão efetua o pagamento.

Essa alteração de momento, chamada de “deslocamento do fato gerador” só se aplica quando as operações cumprem as condições previstas no artigo 473, ou seja, quando o produto da arrecadação é integralmente destinado ao ente contratante (União, Estado, DF ou Município). Se as regras do art. 473 não forem atendidas, o fato gerador permanece no momento do fornecimento, como ocorre nas operações comuns. Importante destacar que empresas públicas e sociedades de economia mista, embora façam parte da administração indireta, não se beneficiam desse deslocamento. Isso ocorre porque essas entidades, apesar de públicas, atuam com finalidade econômica e buscam lucro, como é o caso da Caixa Econômica Federal ou da Petrobras, por exemplo.Nesses casos, aplica-se o regime normal: o tributo é devido na data de emissão da nota fiscal.

Para identificar corretamente quando há deslocamento do fato gerador, deve-se observar a natureza jurídica do adquirente. O IBGE, por meio da tabela de Naturezas Jurídicas disponível em https://concla.ibge.gov.br/estrutura/natjur-estrutura/natureza-juridica-2021, estabelece códigos padronizados que ajudam nessa identificação. Em linhas gerais, as naturezas jurídicas iniciadas pelo número “1” correspondem a entes e órgãos públicos, sendo autarquias, fundações ou entidades da administração direta. Assim, em uma venda para um CNPJ cuja natureza jurídica começa com “1”, é provável que a operação se enquadre como compra governamental com fato gerador no pagamento. Contudo, há naturezas especiais, como o código 119-8 (Comissão Polinacional), que representam entes binacionais ou regionais formados por mais de um país ou ente federativo. Essas situações exigem análise individual, pois a legislação não define com clareza se devem seguir o mesmo regime das autarquias. Nesses casos, recomenda-se consultar o fisco para confirmar o tratamento adequado.


Como se trata de uma autarquia (natureza jurídica iniciada por “1”), o fato gerador ocorrerá na data do pagamento (10/08). Já se o cliente fosse uma empresa pública , o fato gerador ocorreria na emissão da nota (12/07).

3.2 Redutor Fixado nas Compras Governamentais

O artigo 472 da Lei Complementar define que, nas aquisições feitas pela administração pública direta, autarquias e fundações públicas, as alíquotas do IBS e da CBS serão reduzidas de modo uniforme, de acordo com um redutor fixado que será publicado em ato conjunto do Ministério da Fazenda e do Comitê Gestor do IBS. Em outras palavras, a operação continua tributada, mas o valor dos tributos é calculado com base em uma alíquota efetiva reduzida. Essa redução é aplicada sobre as alíquotas padrão de cada tributo, gerando um valor menor a recolher. 

Vamos ao exemplo prático: considerando uma base de cálculo de R$ 5.000,00 e uma alíquota padrão total de 25% (IBS + CBS), com um redutor fixado em 20%, a alíquota efetiva será calculada aplicando o redutor sobre a alíquota padrão — ou seja, 25% × (1 − 0,20) = 20%. Assim, o tributo devido será de R$ 1.000,00 (resultado de 5.000 × 20%).


Caso o mesmo produto fosse vendido para uma empresa privada, a alíquota padrão de 25% seria aplicada integralmente, resultando em R$ 1.250,00 de tributos. É importante frisar que o redutor ainda será publicado futuramente em ato conjunto, portanto os sistemas fiscais devem estar preparados para receber esse percentual como parâmetro configurável. O parágrafo único do art. 472 também traz uma exceção: o redutor não se aplica às compras presenciais dispensadas de licitação, geralmente em situações emergenciais. Um exemplo clássico é uma compra de medicamentos ou equipamentos realizada após um desastre natural, quando o município decreta calamidade pública e adquire bens diretamente de um fornecedor, de forma presencial, para atender à urgência. Mesmo sendo uma compra pública, nessas condições a operação é tributada integralmente, sem redução.


3.3 Destinação da Arrecadação

O artigo 473 estabelece que o produto da arrecadação do IBS e da CBS sobre as compras governamentais deve ser integralmente destinado ao ente contratante. Isso significa que, quando um órgão federal compra um bem, a totalidade da arrecadação fica com a União, e as alíquotas estaduais e municipais são automaticamente reduzidas a zero. Da mesma forma, se o comprador for um órgão estadual, o Estado recebe integralmente o produto da arrecadação, e os valores correspondentes ao CBS e IBS e municipal são zerados. Esse mecanismo evita que uma compra pública federal, por exemplo, gere receita indevida para estados e municípios preservando o princípio da neutralidade federativa. Essa lógica deve ser aplicada em todas as esferas (federal, estadual e municipal) respeitando a origem do ente comprador.

Vamos ao exemplo prático: em uma venda para o Governo Federal, a base de cálculo é de R$ 10.000,00. As alíquotas padrão hipotéticas aplicáveis seriam CBS 8%, IBS Estadual 10% e IBS Municipal 2%, totalizando 20%.Considerando o redutor fixado em 15%, a alíquota efetiva total é calculada da seguinte forma:

Entretanto, de acordo com o artigo 473 da Lei Complementar nº 214/2025, nas operações em que o adquirente é a União, a arrecadação deve ser integralmente destinada ao ente federal. Para isso, as alíquotas do IBS (estadual e municipal) são reduzidas a zero, e a CBS passa a ter alíquota equivalente à soma das alíquotas originais do IBS e da CBS, aplicando-se sobre ela o mesmo redutor.


Assim, o tributo devido é de R$ 1.700,00, integralmente recolhido na forma da CBS.

Essa lógica deve ser aplicada em todas as esferas (federal, estadual e municipal) respeitando a origem do ente comprador. Essa exigência fica clara pela Regra de Validação B32-10, que rejeita qualquer XML em que:o tpEnteGov indique, por exemplo, União,mas as alíquotas de pIBSUF ou pIBSMun apareçam maiores que zero. Assim, o próprio XML deve refletir a redistribuição — não há campo oculto, indicador interno ou cálculo apenas “no motor”. Tudo deve estar explícito nas tags principais (gIBSUF, gIBSMun, gCBS). Abaixo, exemplo com alíquotas hipotéticas para efeitos didáticos:


                                                                                                                                 🔔  Clique aqui e veja o mapa mental do exemplo

Além dos grupos principais, a NF-e exige o preenchimento do grupo espelho (gTribCompraGov). Ele não altera o cálculo, mas revela ao Fisco como seria a distribuição original das alíquotas antes da regra governamental. A Regra UB82a-20 determina que a soma dos valores informados no grupo espelho deve coincidir com a soma dos valores tributados nos grupos principais. Esse espelhamento garante transparência para auditorias e para o rastreamento da redistribuição.

3.4 Como ficam as vendas para órgãos públicos quando, além do redutor previsto para compras governamentais, já existe uma redução de alíquota associada ao cClassTrib / CST?

Quando a venda para órgãos públicos envolve um produto ou serviço que já possui redução própria de alíquota, ambos os benefícios devem ser aplicados de forma cumulativa: primeiro a redução específica do fornecimento e, em seguida, o redutor previsto para compras governamentais. Isso porque cada mecanismo decorre de fundamentos jurídicos distintos e, portanto, não se excluem. Essa interpretação é confirmada pela Nota Técnica 2025.002 v1.33 e pela Lei Complementar nº 214/2025, que determinam a aplicação sucessiva (em cascata) das reduções, e não a escolha pelo benefício mais vantajoso.

Para compreender a admissibilidade jurídica, é necessário distinguir a origem de cada redução:

Redução Objetiva do Fornecimento:  Vinculada ao cClassTrib e ao CST. Esta redução decorre da natureza essencial do fornecimento (ex: serviços de saúde, educação, produtos agropecuários). A lei determina que esses itens tenham uma alíquota reduzida.

• Redução Subjetiva (Adquirente): Vinculada ao comprador (ente público) O Art. 472 da LC nº 214/2025 estabelece que, nas aquisições pela administração pública, as alíquotas serão reduzidas de modo uniforme por um redutor fixado ainda a ser publicado pr ato Conjunto entre Receita Federal do Brasil e Comitê Gestor do IBS.

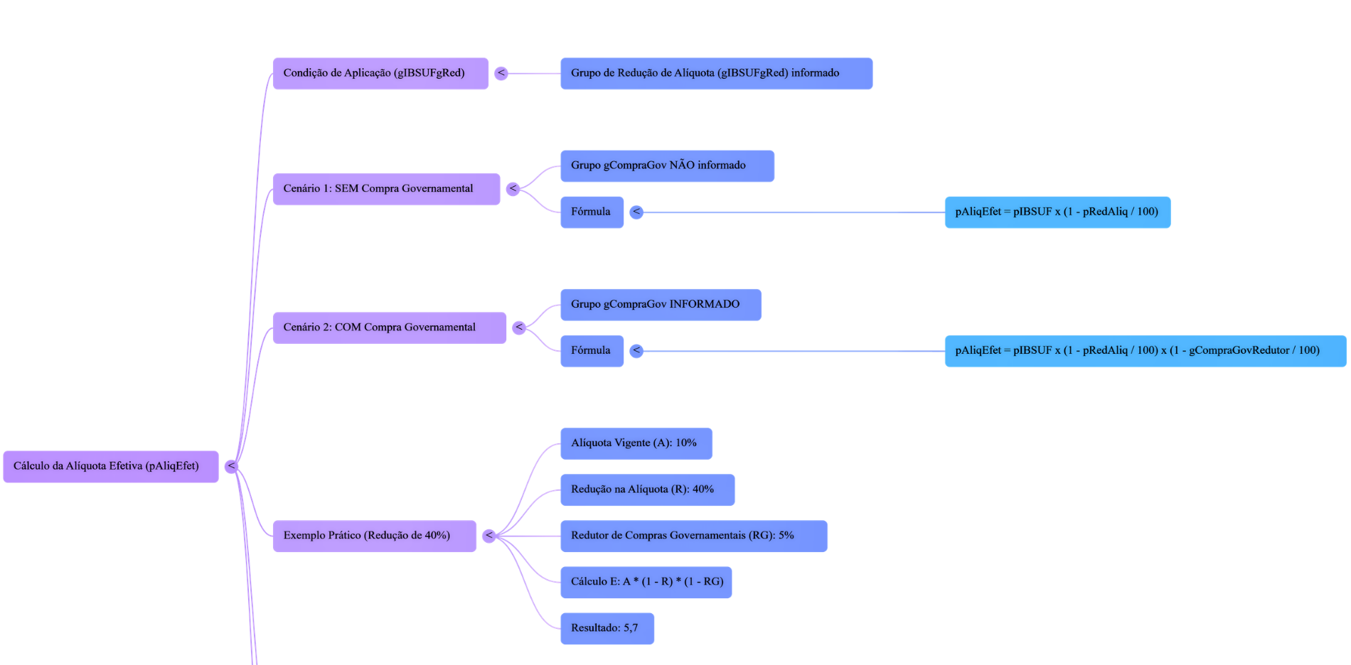
Isso significa que  a aplicação do redutor de compra governamental não anula a característica essencial do fornecimento (produto/serviço). Portanto, se o ente público compra um medicamento (que já tem redução de alíquota), ele tem direito ao "preço" tributário do medicamento somado à prerrogativa de ente público. Tanto a legislação quanto as regras de validação da NF-e impõem uma aplicação em cascata (sucessiva):

A Nota Técnica 2025.002  v 1.34  incorpora essa lógica nas fórmulas obrigatórias de cálculo da alíquota efetiva, onde

• pRedAliq: É o percentual de redução associado ao cClassTrib;
• pRedutor: É o percentual do redutor de compra governamental informado no grupo gCompraGov


Como essa fórmula está codificada na regra, qualquer tentativa de aplicar apenas um dos benefícios, por exemplo, escolhendo o mais vantajoso,  produzirá um pAliqEfet divergente do esperado pelos sistemas autorizadores, levando a Rejeições tais como 1035, 1047 ou 1064 (Alíquota Efetiva calculada incorretamente)


3.5 Emissão do documento fiscal nas operações com órgão público: Regras para fornecimento, recebimento de pagamentos e controle de parcelas 

Nas operações realizadas com órgãos públicos, o momento do fato gerador do IBS e da CBS não segue a lógica aplicada às vendas para o setor privado. Para empresas privadas, o fato gerador ocorre no fornecimento do bem ou serviço; já nas aquisições realizadas pela administração pública direta, autarquias e fundações públicas, a legislação determina que o fato gerador ocorre somente no momento do pagamento. Essa distinção altera  a dinâmica da emissão dos documentos fiscais, visto que, o fato gerador do IBS/CBS ainda não existe no momento do fornecimento, A obrigação tributária só nasce quando o ente governamental realiza o pagamento, seja ele integral ou dividido em parcelas. Por isso, o sistema exige uma nota específica para registrar cada recebimento financeiro, pois é nesse momento que os tributos se tornam exigíveis.

Para que o sistema consiga refletir corretamente a regra jurídica de que o fato gerador do IBS e da CBS ocorre no pagamento, o documento fiscal das operações com órgãos públicos precisa assumir dois papéis distintos, identificados pelo campo tpOperGov - Tipo de Operação com Ente Governamental.

  • Nota Fiscal de Fornecimento (tpOperGov = 1): Esta nota serve para acobertar o transporte e formalizar a entrega ou prestação, além de registrar a transferência de propriedade do bem ou serviço. Informa-se o grupo de tributos (UB), mas os valores de IBS/CBS não são cobrados (não somam no total da nota, pois o fato gerador não ocorreu). Já os tributos que seguem a regra tradicional da circulação da mercadoria, tais como,  ICMS e IPI, quando devidos continuam sendo destacados normalmente.
  • Nota Fiscal de Recebimento de Pagamento (tpOperGov = 2):A nota emitida com tpOperGov = 2 é destinada exclusivamente ao cálculo e destaque de IBS e CBS, não podendo conter qualquer outro tributo do modelo anterior. A Regra B25-80 proíbe a presença de grupos de ICMS, IPI, PIS ou COFINS nesse tipo de documento. Assim, essa nota fiscal funciona como um documento tributário especializado, dedicado apenas aos novos tributos estaduais e federais. A nota de recebimento de pagamento (tpOperGov = 2) deve obrigatoriamente trazer a chave de acesso da NF-e de fornecimento original, informada no campo refNFe dentro do grupo de referências. Essa exigência é validada pela Regra B34-10, que determina que a ausência da nota referenciada torna o documento inválido, resultando na rejeição 1140. Trata-se de um requisito de rastreabilidade fundamental para vincular o pagamento ao fornecimento físico que deu origem à operação. A nota de recebimento desempenha o papel central de materializar o fato gerador, pois é somente no pagamento que nasce a obrigação tributária para compras governamentais.


                                                                                                                                  🔔  Clique aqui e veja o mapa mental do exemplo


Importante destacar que durante o ano de 2026, ainda vigora o regime de transição previsto na LC 214/2025, o que significa que não há aplicação do redutor governamental nem da destinação integral dos tributos. A  Nota Técnica 2025.002 determina que, nesse ano inicial, a forma de totalização da NF-e permanece excepcional. A Regra de Validação VB01-10 (Exceção 1) estabelece que, em 2026, os valores de IBS e CBS não devem ser somados ao total do item (vItem) nem ao total da nota (vNFTot), ainda que sejam informados para fins de teste e ambientação com o comportamento do cálculo apenas a partir de 1º de janeiro de 2027, quando a soma dos tributos passa a compor o total da nota.

A partir do regime definitivo (2027), especialmente nas notas de recebimento de pagamento marcadas com tpOperGov = 2, deve-se  calcular o total da nota somando o valor recebido com os tributos. Como o IBS e a CBS são tributos “por fora”, a totalização é obrigatoriamente maior que o valor financeiro pago pelo ente público. Assim, a fórmula a ser observada é: Total da Nota = Valor da Parcela Recebida + Valor do IBS + Valor da CBS.

3.5.1 Rastreabilidade entre o fornecimento e o pagamento realizado pelo ente público 

A rastreabilidade entre a entrega do bem  e o respectivo pagamento realizado pela administração pública direta, autarquias e fundações públicas é assegurada pelo vínculo obrigatório entre dois documentos fiscais distintos. No modelo de Compras Governamentais previsto na Reforma Tributária, o IBS e a CBS somente se tornam devidos no momento em que o ente público efetua o pagamento ao fornecedor. Para viabilizar a apuração no modelo de apuração assistida, o fornecedor deverá emitir dois documentos fiscais em momentos distintos da operação:

  • NF-e de Fornecimento (tpOperGov=1): Emitida no momento da entrega do bem ou da prestação do serviço. Esse documento possui finalidade de registro da operação e de controle do fornecimento, não gerando débito imediato de IBS e CBS;
  • NF-e de Pagamento (tpOperGov=2)
    Emitida no momento em que ocorre o pagamento pelo ente público. Nesse instante ocorre o fato gerador do IBS e da CBS no regime de Compras Governamentais, com o respectivo lançamento do débito na apuração assistida.
    O vínculo entre esses documentos é garantido por meio da Regra de Validação B34-10, inserida na NT 2025.002 v1.34.

O vínculo entre esses documentos é garantido por meio da Regra de Validação B34-10, inserida na NT 2025.002 v1.34. Essa regra determina que, quando o tipo de operação corresponder ao recebimento de pagamento (tpOperGov=2), torna-se obrigatória a indicação de um documento fiscal de fornecimento previamente emitido, por meio da referência informada no campo refNFe.Caso essa referência não seja informada, o sistema retornará a Rejeição 1140 - NF-e de recebimento de pagamento do ente governamental sem nota de fornecimento referenciada, impedindo a autorização da nota fiscal de pagamento.

Em razão da referida regra de validação, surge um impasse técnico quando ocorre pagamento antecipado em operações com a administração pública.Isso ocorre porque, no pagamento antecipado, os ambientes autorizadores exigem que a NF-e de Pagamento (tpOperGov=2) faça referência, por meio do campo refNFe, a uma nota de fornecimento que ainda não existe, já que a entrega do bem ainda não ocorreu. Nas operações comerciais em geral, o recebimento antecipado costuma ser registrado por meio da Nota de Débito (tipo 06), utilizada para destacar o imposto no momento do recebimento do valor. Entretanto, no fluxo de Compras Governamentais, ainda não há definição expressa nas normas atualmente publicadas, como a Cartilha IBS (Volume 1) e a NT 2025.002,  que harmonize a exigência da referência refNFe com situações em que o pagamento ocorre antes do fornecimento.


3.5.2 Utilização do grupo B31 - gCompraGov

O grupo gCompraGov é o ponto central para identificar que a operação envolve um órgão público. É ele que aciona todas as regras especiais do layout da NF-e (Modelo 55). Cada campo do grupo tem uma função específica:

  • tpEnteGov (Tipo de Ente Governamental - Tag B32): Campo informa qual ente está realizando a compra  (1 = União, 2 = Estado, 3 = Distrito Federal, 4 = Município). Esse preenchimento é crítico porque o tpEnteGov determina como a Regra de Validação B32-10 será aplicada, é ela que confere se as alíquotas dos demais entes foram corretamente zeradas e se a alíquota do ente comprador foi ajustada.
  • pRedutor (Percentual Redutor - Tag B33): Indica o percentual de redução aplicado às alíquotas no regime de transição da LC 214/2025, sendo que em  2026 não há redução, o campo deve ficar 0% (ou vazio, conforme obrigatoriedade do schema) e de 2027 em diante deve ser aplicado o redutor correspondente ao ano previsto no art. 370. Esse campo funciona como o “ajuste fino” para que a distribuição da arrecadação siga o calendário oficial.
  • tpOperGov (Tipo de Operação com Ente Público  - Tag B34): define qual documento está sendo emitido dentro do fluxo governamental, sendo 1 -  Fornecimento e 2 – Recebimento do Pagamento


Além dos grupos principais, a NF-e exige o preenchimento do grupo espelho (gTribCompraGov). Ele não altera o cálculo, mas revela ao Fisco como seria a distribuição original das alíquotas antes da regra governamental. A Regra UB82a-20 determina que a soma dos valores informados no grupo espelho deve coincidir com a soma dos valores tributados nos grupos principais. Esse espelhamento garante transparência para auditorias e para o rastreamento da redistribuição.


3.6 Emissão de Documento Fiscal para Prestação de Serviços a Entes Governamentais

A emissão da NFS-e para prestações de serviços destinadas a entes governamentais possui regras específicas no novo layout. Essas regras foram criadas para permitir que o ambiente autorizador  identifique corretamente o momento da prestação do serviço e do pagamento. Um dos principais mecanismos utilizados para esse controle é o campo tpOper, que indica o momento da operação em relação ao pagamento.

Tag tpOper - Identificação do momento da operação: A tag “Tipo de Operação com Entes Governamentais ou outros serviços sobre bens imóveis” (tpOper) foi criada para indicar quando ocorreu a prestação do serviço em relação ao pagamento, especialmente em contratos com a administração pública. As opções disponíveis são:

  1. Fornecimento com pagamento posterior
  2. Recebimento do pagamento com fornecimento já realizado
  3. Fornecimento com pagamento já realizado
  4. Recebimento do pagamento com fornecimento posterior
  5. Fornecimento e recebimento do pagamento concomitantes

Esse campo permite que o ambiente autorizador  controle corretamente operações que envolvem adiantamentos, pagamentos posteriores ou liquidações simultâneas, situações comuns em contratos públicos.

Quando a prestação de serviços envolve entes governamentais, o ambiente autorizador  passa a exigir o preenchimento de alguns campos específicos e realiza validações para garantir a consistência das informações declaradas na NFS-e. A tag Tipo de Ente Governamental (tpEnteGov) é utilizado para identificar qual esfera da administração pública é a tomadora do serviço, podendo indicar União (1), Estado (2), Distrito Federal (3) ou Município (4). Sempre que esse campo for preenchido, o campo tpOper torna-se automaticamente obrigatório, pois é necessário indicar o momento da operação em relação ao pagamento

Outro campo relevante é o pRedutor, que corresponde ao percentual redutor aplicado às alíquotas nas compras governamentais. Caso o campo tpEnteGov esteja informado, o pRedutor também deve ser preenchido obrigatoriamente, sob pena de rejeição do documento (erro E1523). Por outro lado, se não houver identificação de ente governamental na operação, o campo pRedutor não pode ser informado, caso contrário o sistema retornará o erro E1522.

Também existem regras específicas relacionadas à referência de documentos fiscais anteriores, informada no  Grupo de NFS-e Referenciadas (gRefNFSe). Quando o tpOper for 2 ou 3, indicando que já houve pagamento ou fornecimento anterior, o preenchimento desse grupo passa a ser obrigatório, pois é necessário vincular a operação a uma nota previamente emitida. Já quando o tpOper for 1, 4 ou 5, a informação de notas referenciadas não é permitida, e sua inclusão resultará na rejeição do documento (erro E0906).

3.6.1 Impacto no cálculo do IBS e da CBS

Quando a operação envolve um ente governamental como tomador do serviço, a NFS-e passa a utilizar o grupo gTribCompraGov nos totalizadores do documento. Esse grupo é responsável por identificar que a operação se enquadra como compra governamental, permitindo a aplicação das regras específicas previstas na Reforma Tributária. Nesse caso, as alíquotas efetivas do IBS (estadual e municipal) e da CBS (federal) são calculadas considerando o percentual redutor informado na operação. O cálculo segue a fórmula:

Alíquota efetiva = Alíquota nominal × (1 − pRedAliq) × (1 − pRedutor)

Esse mecanismo garante que o sistema aplique corretamente o benefício fiscal previsto para compras governamentais, refletindo automaticamente o redutor no cálculo dos tributos.

3.7 Período de Transição

A legislação detalha o cronograma de implementação do regime fiscal especial aplicável às aquisições governamentais de bens e serviços, focando na destinação integral da arrecadação dos tributos IBS e CBS ao ente federativo contratante. O Imposto sobre Bens e Serviços (IBS) possui uma transição mais célere, com a aplicação completa do regime iniciando já em 1º de janeiro de 2027, após um período inicial de não aplicação em 2026. Em contrapartida, a Contribuição sobre Bens e Serviços (CBS) segue um cronograma significativamente mais longo, permanecendo inaplicável até o final de 2028 e só atingindo a destinação integral a partir de 1º de janeiro de 2033. Há também um período intermediário crucial para a CBS entre 2029 e 2032, no qual a aplicação do regime ocorre de forma progressiva, aumentando anualmente em proporções que vão de 10% a 40%. Assim, as regras estabelecem fases claras para a adesão das compras governamentais a este novo sistema tributário.





Esse modelo progressivo permite que o sistema e os entes públicos ajustem seus fluxos de apuração, evitando mudanças bruscas na arrecadação.

3.8 Vendas para Órgãos Públicos – CST, cClassTrib e Grupos de Redução

A Lei Complementar nº 214/2025, juntamente com a NT 2025.002-RTC, estabelece regras claras para a tributação das operações com órgãos públicos. Para evitar rejeições na NF-e, é fundamental compreender o CST, o cClassTrib e as tags XML relacionadas à redução de alíquota e à operação com ente governamental (gCompraGov). Com a evolução da NT 2025.002-RTC, o processo de validação dos documentos fiscais tornou-se mais rigoroso, exigindo coerência entre o CST, o cClassTrib e o preenchimento das tags de redução ou de operação governamental. Nesse contexto, as regras de validação UB26, UB27 e UB28 passaram a verificar automaticamente se o cClassTrib informado permite o uso das tags de redução, rejeitando XMLs inconsistentes e garantindo maior conformidade fiscal.

Portanto, para operações de varejo com órgãos públicos, pode-se usar o CST 000 e cClassTrib 000001, desde que o grupo gCompraGov seja preenchido corretamente e o redutor seja informado conforme a fase de testes ou aplicação futura, sem necessidade de códigos específicos de fornecimento a órgãos públicos.

 3.9 O que significam as regras UB26, UB27 e UB28?

Essas regras fazem parte do conjunto de validações universais (UB) aplicadas à NF-e e garantem a compatibilidade entre o enquadramento tributário e as tags informadas:

  • UB26: Verifica se o indicador de redução de alíquota (ind_gRed) do código de classificação permite o uso do grupo de redução. Se o cClassTrib não permite redução (ind_gRed=0), e mesmo assim o grupo gRed for informado, a nota será rejeitada.
  • UB27: Valida a coerência entre o tipo de operação e o uso do grupo de redução. O sistema só aceitará o grupo gRed quando houver previsão de redução por tipo de operação (por exemplo, fornecimento a ente público);
  • UB28: Analisa a relação entre a redução de alíquota e a operação governamental (gCompraGov). Se houver um redutor específico por compra governamental (pRedutor), o valor da alíquota reduzida (pRedAliq) deve ser igual a zero, evitando dupla aplicação de redução.

Essas três regras, em conjunto, impedem que o contribuinte informe reduções sem respaldo legal ou use códigos de classificação tributária incompatíveis com o tipo de operação.

3.10 Estrutura atual e vínculo obrigatório entre CST/cClassTrib e os grupos de redução

Segundo a NT 2025.002-RTC v1.30 e o Portal de Classificação Tributária (SVRS), cada cClassTrib traz, em sua estrutura, indicadores que determinam quais grupos fiscais podem ou não ser informados no XML:



Assim, se a venda envolver redução de alíquota por tipo de órgão comprador (federal, estadual ou municipal), o cClassTrib escolhido deve permitir o uso do grupo gRed. Da mesma forma, se for uma venda direta a um órgão público, o grupo gCompraGov deve ser informado com o tipo de ente governamental (tpEnteGov), o tipo de operação (tpOperGov) e, quando aplicável, o percentual redutor (pRedutor).


3.11 Classificação Tributária de Produtos de Varejo em Fornecimentos ao Governo 

No segento de varejo, as operações com órgãos públicos normalmente envolvem produtos de consumo, materiais e mercadorias comuns, que não estão contemplados nos anexos de isenção ou alíquota zero da Lei Complementar nº 214/2025. Existem códigos de classificação tributária que se aplicam apenas a situações muito específicas, tais como:

  • Dispositivos médicos e hospitalares;
  • Medicamentos e fórmulas nutricionais;
  • Serviços de transporte público;
  • Situações de emergência em saúde pública;
  • Fornecimento de bens estratégicos à soberania nacional.

Esses códigos especiais devem ser utilizados somente quando o produto vendido se enquadrar exatamente na hipótese legal prevista na legislação que fundamenta o benefício fiscal indicado na descrição do código. Para todos os demais produtos de varejo, deve-se utilizar códigos que permitam tributação normal, aplicando reduções de alíquota quando cabível, garantindo consistência fiscal no XML da NF-e. 

Nesse contexto, para os produtos típicos do varejo,que não se enquadram nas hipóteses de isenção ou alíquota zero, o correto é manter o CST de tributação integral, garantindo que a operação seja registrada como plenamente tributável. Ao mesmo tempo, é necessário aplicar as reduções de alíquota específicas para compras governamentais, utilizando dois grupos de informações no XML da NF-e:

  • gRed: é o grupo que indica a redução de alíquota. Nele, deve-se informar o percentual de redução que se aplica à operação, de acordo com a legislação e com o ente federativo comprador. Esse grupo garante que o valor do tributo seja ajustado corretamente sem alterar a base de cálculo do imposto;
  • gCompraGov: é o grupo que identifica que a operação é uma compra feita por órgão público. Nesse grupo, são informados dados como o tipo de ente comprador (federal, estadual ou municipal) e o tipo de operação. Quando usado em conjunto com o gRed, permite que o sistema da NF-e aplique a redução correta para o tributo devido, respeitando a destinação da arrecadação para o ente público contratante.

Com essa estrutura, o ambiente da NF-e reconhece que se trata de uma operação com órgão público e calcula a alíquota efetiva de cada tributo conforme a legislação, sem risco de rejeição do XML.

Importante destacar que não é necessário utilizar cClassTrib específicos de “fornecimento para administração pública”, desde que o código adotado permita o uso de redução de alíquota (ind_gRed = 1). Dessa forma, produtos comuns de varejo podem ser corretamente tributados para órgãos públicos, seguindo as regras de redução e operação governamental.


3.12. Especificidades para 2026 – Fase de Teste

Em 2026, durante a fase de testes da Apuração Assistida prevista pela Lei Complementar nº 214/2025, os contribuintes devem preencher os campos de IBS e CBS nas notas fiscais, inclusive o grupo gCompraGov quando o cliente for um órgão público, mas não haverá cálculo efetivo nem recolhimento desses tributos. O objetivo é validar a estrutura do XML, a consistência das informações e o funcionamento do sistema, sem gerar efeito financeiro real.

Para garantir essa consistência, a Nota Técnica 2025.002 v.1.30 define regras de validação conhecidas como UB18-10, UB37-10, UB56-10 e UB26-20

  • UB18-10: define que a alíquota do IBS estadual (tag pIBSUF) deve ser 0,1% em 2026, apenas para testes;
  • UB37-10: fixa que a alíquota do IBS municipal (tag pIBSMun) deve ser 0% em 2026, também para fins de validação.
  • UB56-10: determina que a alíquota da CBS (tag pCBS) seja 0,9% em 2025 e 2026, garantindo uniformidade nos testes.
  • UB26-20: verifica a coerência entre CST/cClassTrib e o redutor. Ou seja, se o contribuinte informar tributação integral (CST 000 / cClassTrib 000001), o valor do redutor (pRedutor ou pRedAliq) deve ser zero, evitando inconsistências lógicas.

Quando não houver comercialização de produtos com benefícios específicos (medicamentos, equipamentos médicos, serviços estratégicos etc.), o CST 000 / cClassTrib 000001 pode continuar sendo usado normalmente em 2026, desde que:

  • Não haja redutor informado (pRedutor = 0,00);
  • O grupo gCompraGov esteja preenchido corretamente quando o cliente for órgão público;
  • O produto não esteja listado com isenção ou alíquota zero na LC 214/2025. 

Nessas condições, o XML será aceito pelo sistema, sem rejeições. Somente quando o redutor começar a ter efeito real, a partir de 2027, com a publicação do ato conjunto do Ministério da Fazenda e do Comitê Gestor do IBS  será necessário ajustar o CST/cClassTrib para refletir a tributação reduzida ou específica do produto.

Em resumo, 2026 é um ano de teste e validação estrutural: o contribuinte deve informar corretamente os campos de governo e tributação integral, mas não aplica redutor nem calcula o IBS/CBS efetivamente. As regras UB garantem que as alíquotas simbólicas e a coerência do XML sejam respeitadas, preparando o sistema para a apuração real a partir de 2027.


4. Conclusão 

 As regras da Lei Complementar nº 214/2025 e da NT 2025.002-RTC v1.30 uniformizam a tributação das compras governamentais, evitando sobreposição de receitas entre os entes federativos e garantindo maior segurança fiscal. Para o contribuinte, o fato gerador ocorre no pagamento apenas quando o comprador é administração direta, autarquia ou fundação pública; o redutor fixado reduz as alíquotas do IBS e da CBS; e a arrecadação é integralmente destinada ao ente contratante.

Durante o período de transição (2026–2032), essas mudanças serão implementadas gradualmente. Para vendas de varejo a órgãos públicos, não é necessário usar CST ou cClassTrib específicos; basta escolher um código que permita redução de alíquota (ind_gRed = 1) e aplicar as reduções conforme o ente comprador, utilizando os grupos gCompraGov e gRed, respeitando as validações UB26, UB27 e UB28. Assim, os documentos fiscais serão corretamente preenchidos, os tributos calculados de forma adequada e as NF-e autorizadas sem rejeições.

"O conteúdo deste documento não acarreta a assunção de nenhuma obrigação da Totvs perante o Cliente solicitante e/ou terceiros que porventura tiverem acesso ao material, tampouco representa a interpretação ou recomendação da TOTVS sobre qualquer lei ou norma. O intuito da Totvs é auxiliar o cliente na correta utilização do software no que diz respeito à aderência à legislação objeto da análise. Assim sendo, é de TOTAL RESPONSABILIDADE do Cliente solicitante, a correta interpretação e aplicação da legislação em vigor para a utilização do software contratado, incluindo, mas não se limitando a todas as obrigações tributárias principais e acessórias".



5. Informações Complementares

Não há.

6. Referências

Lei Complementar nº 214 de 16 de janeiro de 2025

Nota Técnica 2025.002 v.130

Portal da Conformidade Fácil

Nota Técnica 2025.002 v.134


7. Histórico de alterações

ID

Data

Versão

Descrição

Chamado/ Ticket

JAL

14/10//2025

1.0

Conceito e tags

PSCONSEG-18947

MBP

10/11/2025

1.0

Conceito e tags - Compras governamentais

PSCONSEG-19295

JAL

04/12/2025

2.0

Vendas para órgãos públicos quando, além do redutor previsto existe redução de alíquota associada ao cClassTrib / CST

PSCONSEG-19351

JAL

04/12/2025

3.0

Emissão do documento fiscal nas operações com órgão público: Regras para fornecimento, recebimento de pagamentos e controle de parcelas

PSCONSEG-19351

JAL

04/12/2025

4.0

Destinação da arrecadação

PSCONSEG-19351

JAL

04/12/2025

5.0

Utilização do grupo B31 - gCompraGov

PSCONSEG-19351

JAL

04/12/2025

6.0

Rastreabilidade entre o fornecimento e o pagamento realizado pelo ente público 

PSCONSEG-19351