Integración Protheus vs. Bridge POS - Synthesis

Producto

:

Microsiga Protheus®

Control de tiendas

 

Versión 11

Llamado

:

TSBMJO

Fecha de publicación

:

17/09/15

País(es)

:

Argentina

Base(s) de datos

:

SQL/ORACLE/DB2

Importante

Esta mejora depende de la ejecución de los compatibilizadores de base. Primero, realice la ejecución del UPDLO114 y a continuación, el UPDLO143, de acuerdo con el Procedimiento de implementación.

Esta implementación consiste en realizar la integración del Microsiga Protheus® con el Synthesis Bridge POS, para realizar la importación de los movimientos vinculados a las ventas en el Bridge POS y la exportación de los archivos necesarios a una tienda, realizados en el Protheus®, mediante servicios webservices.


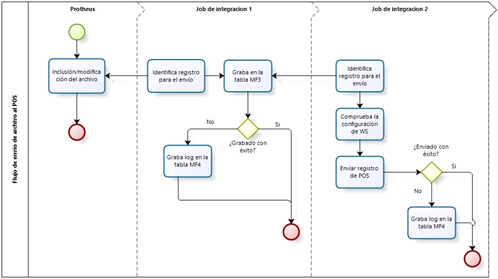
Flujo de Importación/Exportación de la Integración Microsiga Protheus® vs. Synthesis Bridge POS

 

 

 

Características de la integración:

  • Los archivos se realizan en el ERP Microsiga Protheus®.
  • Los Jobs de control ejecutan la verificación de la base de datos para identificar los registros que deben exportarse al Bridge Manager, considerando los incluidos y borrados desde la última exportación, además de realizar la transferencia de los datos a una tabla intermedia.
  • Los movimientos de venta, venta previa, confirmación de pago, devolución, entrada de vuelto, retiro parcial de caja, informe Z, apertura/cierre de caja e inclusión de clientes se realizan en el Synthesis Bridge Pos.
  • No es posible acceder a las rutinas de transferencia/importación. Todo se ejecuta automáticamente en background por el Job, en un intervalo configurable de tiempo.
  • En toda ocurrencia de no importación (inconsistencia) se genera un registro en la tabla de Log de importación para futura visualización. 

 

Motor de integración:

Para proporcionar flexibilidad y practicidad en la integración de los archivos y movimientos con el Bridge, existe un motor de integración entre los sistemas. Este motor se utiliza para soporte de control de la integración, que contiene tablas auxiliares para configuración y grabación de los datos, procesos automáticos para exportación y/o importación al Protheus® y log de errores para análisis.

En los casos de exportación de los archivos (productos, unidades de medida, lista de precios, etc.) el Protheus® es el client de la integración, es decir, realiza la llamada de un WebService puesto a disposición por el Bridge.

En los casos de importaciones de los movimientos (venta, consulta de stock, informe Z, etc.) el Protheus® es el server de la integración, que pone a disposición un WebService para que el Bridge pueda acceder.

 

Exportación - WebService Client:

  • Flujo del proceso de archivo de los WebServices

En la tabla de Exportación/Configuración del Webservices (MF1) se informan los WebServices, Métodos y la Condición (Query) que deben utilizarse para la exportación de los datos. Estos archivos se registran previamente después de la ejecución de la rutina LJSTSCLIE(U_LJSTSCLIE).

  • Flujo del proceso de verificación de nuevos datos para integración

La tabla Intermedia de exportación (MF3) se utiliza para almacenar los registros hasta que se envíen definitivamente al Bridge, además de permitir la verificación de los registros que están esperando la integración, los que se integraron y los que tuvieron error durante la integración.

Procesamiento de la integración:              

 

En el procesamiento se realiza la lectura de la tabla Intermedia (MF3), la identificación de los registros que se integran y la realización de la llamada del WebService correspondiente al envío de los datos.

  • Flujo del Procesamiento de la integración

 

      En este proceso, la rutina realiza la lectura de la tabla Intermedia (MF3), que busca los registros que deben enviarse para Integración (contenido del campo MF3_ECFLAG igual A) y para cada registro ubicado verifica el WebService (MF3_ECWS) simultáneamente con el Método (MF3_ECMETO), utilizado para el envío de datos. Para completar los atributos del Método, la rutina verifica la tabla de Configuraciones de campos – Exportación (MF2) ejecutando la regla informada en el campo MF2_ECVAL.

Si el Sistema presenta inconsistencias en el proceso de integración, la rutina graba un Log en la tabla de Exportación – Log de error (MF4). Este Log permite informar cualquier inconsistencia resultante de la integración, para permitir el análisis y corrección mediante la utilización del Monitor de logs. Después de corregir la inconsistencia, el registro se envía nuevamente a la cola de integración.

Importación - WebService Server: 

En la Importación, al igual que en la Exportación también existen tablas de control para la integración, sin embargo, en la exportación es posible enviar el mensaje XML enviado por el POS, que se almacena en una tabla intermedia para posterior procesamiento por el Protheus®.


Procesos de los casos de importación:

  • Archivo de WebServices y De/A

Este proceso realiza el archivo de los Webservices, del De/A de las tags XML y los campos correspondientes del Protheus® para el procesamiento de los mensajes XML que están almacenados en la tabla Intermedia.

Los registros de las tablas intermedias se incluyen automáticamente después de la ejecución de la rutina de carga. Las tablas son: Importación - Configuración WS (MDY) e Importación - Configuración Camp. (MEL).

  • Flujo del proceso de archivo de los WebServices y del De/A

 

  • Recepción de carga en las Tablas intermedias (MDY) y (MEL)

En la tabla MDY se informan los WebServices puestos a disposición para que el Bridge realice la integración. En esta tabla se definen los WebServices (MDY_ECWS), Métodos (MDY_ECMETO), Rutinas automáticas (Ejecauto) para el procesamiento (MDY_ECEXEC), etc.

En la tabla MEL se informa el De/A que se utiliza en el procesamiento del XML. Esta tabla permite informar el campo del Protheus® correspondiente a una determinada Tag del XML, cómo debe ser su tratamiento para la grabación y en qué condición debe grabarse.

Importante

Las tablas MDY y MEL son previamente informadas después de la ejecución de la rutina LJSTSSRV (U_LJSTSSRV) de acuerdo con la descripción del procedimiento de configuración.

  • Grabación de los registros en la tabla intermedia (MEY)

En este proceso, cada WebService realiza la grabación de los datos enviados por el Bridge en la tabla Importación - Tabla intermedia (MEY). Esta tabla almacena el XML (MEY_ECXML) enviado en la integración, el WebService (MEY_ECWS) y el Método (MEY_ECMETO) ejecutado. Esta información es utilizada por el Protheus® para la grabación de los datos para el Protheus®.

  • Flujo del proceso de grabación de los registros

 

  • Procesamiento de importación

En este proceso se realiza la lectura de la tabla Intermedia (MEY) y la identificación de los registros que son procesados por el Protheus®.

  • Flujo del procesamiento de importación

Si el sistema presenta alguna inconsistencia en el proceso de integración, se graba un Log de error  en la tabla MEZ. Este Log permite informar cualquier inconsistencia resultante de la integración, para permitir el análisis y corrección mediante la utilización del Monitor de logs. Después de corregir la inconsistencia, el registro se envía nuevamente a la cola de integración.

¡Importante!

En el flujo de integración entre los sistemas Protheus® y POS, los archivos se realizan en el Protheus® y deben enviarse al POS mediante la integración vía WebService que se utiliza en la venta. 

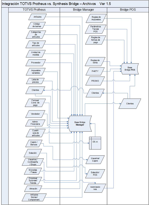
Flujo del envío de los archivos del Protheus® al POS:

 

 

Los archivos integrados del Bridge POS para el Protheus® son:

  • Unidad de medidas
  • Productos.
  • Marcas.
  • Códigos de barras.
  • Categoría de productos.
  • Productos vs. Categorías.
  • Productos similares.
  • Productos complementarios.
  • Niveles y grupos de jerarquía.
  • Grilla de productos.
  • Lista de precios.
  • Productos vs. Lista de precios.
  • Almacenes.
  • Formas de pago.
  • Parámetros de tienda.
  • Parámetros de estación.
  • Planes de pago.
  • Planes de cuotas.
  • Prefijos de tarjetas.
  • Factor de cotización de monedas.
  • Proveedor.
  • Tiendas.
  • Clientes.
  • Categoría de estaciones.
  • Estaciones.
  • Usuarios.
  • Vendedores
  • Jurisdicciones impositivas.
  • Impuestos variables.

 

Flujo de los archivos:

 

 

Tablas integradas - Protheus® Client:

ACU - Categoría de productos.                                                    

ACV - Categoría vs. Grupo o Producto.                                       

DA0 - Lista de precios.                                                                  

DA1 - Ítems de la lista de precios.                                                 

MGA - De-A de integraciones.                                                      

MGE - Parámetros por tienda                                                                      

MGF - Parámetros por estación                                                    

MGG - Planes medios de pago Estación.                                     

MGH - Parám Estación vs. Pago vs. Cuota.                                 

MGI - Prefijos de tarjetas.                                                             

NNR - Lugares de stock.                                                               

SA1 - Clientes.

SA2 – Proveedores.

SAH - Unidades de medida.

SB1 - Descripción genérica del producto.

SB2 - Saldos físico y financiero.

SBV - Tabla ítems cuadrícula.

SLG - Estaciones.

SLJ - Identificación de tiendas.

SLK - Códigos de barra por producto.

SX5 (Tabla OG) - Marcas - Integración Synthesis                        

SX5 (Tabla 24) - Formas de pago

Orden/Dependencia integración archivos - Protheus® Client:

1 - Unidad de medida

2 - Almacén

3 - Marcas

4 - Proveedor

5 - Cliente

6 - Categoría de productos

7 - Jurisdicciones impositivas

8 - Impuestos variables

9 - Impuestos de Producto

10 - Producto

11 - Grd. Productos - Color

12 - Grd. Productos - Tamaño

13 - Cod.Barras

14 - Productos x Impuestos

15 - Productos Complementarios

16 - Productos Similares

17 - Lista de Precio

18 - Stock

 19 - Forma Pago.

 20 - Categ. de Terminal

 21 - Estación

 22 - Archivo de tienda

 23 - Param. por tienda

 24 - Parámetros por estación vs. forma de pago

 25 - Planes de pago vs. estación

 26 - Planes de pago vs. cuotas

 27 - Prefijos tarjetas

 28 - Usuarios

 

Tablas integradas - Protheus® Server:

SA1 - Clientes.

SL1 - Presupuesto.

SL2 - Ítems del presupuesto.

SL4 – Condición negociada.

SE5 - Movimiento bancario.

MEI - Encabezado de regla de descuento.

SFI - Resumen del informe Z.

SLW - Movimiento de procesos de venta.

SLT - Verificación de caja.

 

Movimientos y procesos integrados del Bridge al Protheus®:

  • Ventas.
  • Consulta de stock.
  • Reserva de productos.
  • Consulta Venta previa/Presupuesto.
  • Pago de venta previa.
  • Devoluciones.
  • Consulta NCC.
  • Apertura/Cierre de caja.
  • Entrada de vuelto/Retiro parcial de caja.
  • Verificación de caja.
  • Movimiento de procesos de venta.
  • Informe Z
  • Clientes.

¡Importante!

Para realizar la importación de los movimientos del Bridge POS al Protheus® es necesario utilizar los WebServices específicos para cada movimiento. Para ello, los WebServices deben estar activos en el Protheus®Para activar los servicios de webservices en el Protheus acceda al TDN, y consulte el documento Cómo iniciar un servidor de WebServices en el Protheus.

 

  • Flujo de los movimientos:

 

 

Archivo De-A (LOJA758):

El Archivo De-A está disponible para facilitar y optimizar la integración entre los Sistemas, para realizar el vínculo de códigos distintos entre los sistemas para integración.

Al ejecutar la rutina de carga de datos se crean automáticamente los siguientes de-a:

  • Forma de pago (FPAGTO).
  • Tipo de ítem (ITEMTYPE).
  • Monedas (MONEDA).
  • Tes (TES).

El Archivo de categoría de terminales se almacena en la tabla de-a. El campo MGA_PROTHE es el código, el campo MGA_ORIGEM es la descripción, el campo MGA_TIPO con el contenido CTGTRM identifica si el registro es una categoría de terminal y automáticamente la rutina de Carga incluye cuatro tipos de categorías.

Este ejemplo presenta el de-a de TES(Protheus) vs. Impuesto(Synthesis), ya que solamente el Protheus® tiene el concepto de TES y para una venta en el Protheus® es necesario el código de una TES.

El Sistema Synthesis envía una venta al Protheus® con el(los) código(s) de impuesto(s) en los ítems o en el encabezado. en el momento de la importación de la venta se ejecuta la rutina De-A para buscar la TES(Protheus®) a partir de los impuestos (Synthesis) enviados en la venta. En este ejemplo, los impuestos son el IVA e IVB y para esta venta es necesario que la TES sea la 521, por lo tanto, el archivo de-a debe ser de la siguiente manera: 

  • Tipo De A = TES
  • Cód.Protheus = 521
  • Cód.Origen = IVA/IVB

 

¡Importante!

Los archivos que tienen De-A predefinidos en el Setup de la integración son:

  • Tipo de formas de pago vs. Formas de pago.
  • TES vs. Impuestos.
  • Categoría de terminales (Estaciones).
  • Tipo de producto.
  • Monedas

 

Formas de pago: Las formas de pago se registran en la tabla SX5, sin embargo, la Synthesis tiene una necesidad especial para el tratamiento de las formas de pago, es decir, las formas de pago con tarjeta se registran en la tabla Administradora financiera (SAE). Para la Synthesis las formas de pago con tarjeta tienen el mismo concepto de la Administradora financiera en el Protheus®. 

¡Importante!

Después de incluir una forma de pago en e SX5 o SAE, es necesario vincular al grupo equivalente la forma de pago, por medio del archivo De-A(MGA).

  • Grupos de formas de pago

Los grupos de forma de pago definidos previamente por la Synthesis son:

  1. Cash
  2. Check
  3. Coupon
  4. Card
  5. Cash on delivery
  6. Nota de crédito
  7. Crédito

Importante

Si existe alguna forma de pago registrada en el Protheus® que no esté relacionada en el Archivo de-a con alguno de los grupos anteriores, esta forma no se integrará y generará error de integración.

Para la Integración Parámetros de estación, es necesario registrar os archivos referentes a los parámetros de terminal en la tabla De-A(MGA) utilizando el tipo del De-A (CTGTRM).

 

  • Parámetros de tienda

Se ha puesto a disposición el archivo Parámetros de tiendas, exclusivo para su utilización en la Integración Synthesis. El objetivo de este archivo es almacenar los datos en el Protheus® y enviar estos datos al Bridge para que el POS realice los tratamientos de acuerdo con el archivo. Para acceder, en el Control de tiendas, acceda a Actualizaciones/Integración/Parám. Tienda.

 

  • Parámetros de estación

Se ha puesto a disposición el archivo Parámetros de estación, exclusivo para su utilización en la Integración Synthesis. El objetivo de este archivo es almacenar los datos en el Protheus® y enviar estos datos al Bridge para que el POS realice los tratamientos de acuerdo con el archivo. Para acceder, en el Control de tiendas, acceda a Actualizaciones/Integración/Parám Estación vs. Pago.

 

 

¡Importante!

Tanto para Parámetros de tienda como para Parámetro de las estaciones, en el campo Medio de pago, informe el código de la forma de pago, tomando en cuenta que, cuando la forma de pago sea por tarjeta es necesario informar el código de la Administradora financiera.

Ejemplo: VIS - VISA, AMX - AMEX, es decir, pueden informarse tanto datos de la tabla 24 (SX5) - Formas de pago como de la tabla SAE - Administradora financiera. 

  • Planes de pago vs. Parámetros de la estación

Se ha puesto a disposición el archivo Planes de pago vs. Parámetros de estación exclusivo para su utilización en la Integración Synthesis. El objetivo de este archivo es almacenar los datos en el Protheus® y enviar estos datos al Bridge, para que el POS realice los tratamientos de acuerdo con el archivo. Para acceder, en el Control de tiendas, acceda a Actualizaciones/Integración/Parám Estación vs. Plan de pago. 

¡Importante!

En el campo Cód Par Term informe el mismo código de aquel que se registró en los Parámetros de estación.

 

 

  • Planes de Cuotas vs. Planes de pago

Se ha puesto a disposición el archivo de planes de cuotas vs. planes de pago exclusivo para la integración Synthesis. El objetivo de este archivo es almacenar los datos en el Protheus y enviar estos datos al Bridge para que el POS realice los tratamientos de acuerdo con el archivo. Para acceder, en el Control de tiendas, acceda a Actualizaciones/Integración/Plan de pago vs. Cuotas.     

 

¡Importante!

En el campo Cd Plan Pag es necesario informar el mismo código registrado en el Planes de pago vs. Parámetros de estación.

 

  • Prefijos

Se ha puesto a disposición el archivo de Prefijos exclusivo para que sea utilizado por Integración Synthesis. El objetivo de este archivo es almacenar los datos en el Protheus® y enviar estos datos al Bridge para que el POS realice los tratamientos de acuerdo con el archivo. Para entrar, en el Control de tiendas, acceda a Actualizaciones/Integración/Prefijos tarjetas.

 

 

  • Impuestos

Para realizar la inclusión de los impuestos en el archivo de Impuestos variables (SFB) es necesaria cuidado al cumplimentar los campos Clasif.(FB_CLASSIF) y Clase Imp.(FB_CLASSE). También se pusieron a disposición los campos exclusivos para la integración Synthesis en este archivo. Los campos disponibles son: Categoría de impuestos, Uso ítem, Categoría ítem, Código regla, Valor bruto, Tipo impuesto y Forma de cálculo.

 

Importante

La cumplimentación de estos campos es fundamental para la integración de este archivo al Sistema Bridge y no influye en las rutinas de cálculo de impuestos en el Protheus®. Para ello, en el Fiscal acceda a Actualizaciones/Archivos/Impuestos Variab.

Algunos impuestos definidos previamente se incluirán durante la ejecución de las rutinas de carga de datos, sin embargo, el archivo y las configuraciones de los impuestos son de responsabilidad del responsable por la implantación y sustentación del entorno Fiscal en el cliente.

 

 

  • Tablas auxiliares Impuestos – SX5

Se han puesto a disposición las tablas auxiliares con contenidos definidos previamente para el archivo de impuestos. Estas tablas se almacenan en el archivo SX5. Las tablas auxiliares disponibles para completar el archivo de impuestos para integración con Bridge son:

  • OH - Categoría de impuestos.
  • OI  - Tipos de impuestos por jurisdicción.
  • OJ  - Categoría de ítems para impuestos.
  • OL  - Uso del ítem.
  • OM - Clase de impuesto.
  • ON - Reglas de impuestos.

Tipo de impuestos:

  • Impuestos variables - Percepciones de IIBB o IVA

Para efectuar la integración del archivo de Impuestos variables (SFB), además de la cumplimentación de los campos clave para registrar el impuesto, es fundamental la cumplimentación de los siguientes campos:

  • El campo Clasif.(FB_CLASSIF) debe cumplimentarse con el contenido 1 = Ingresos brutos para percepciones de IB(IIBB) o con el contenido 3 = IVA para percepciones de IVA(VAT).
  • El campo Clase Imp.(FB_CLASSE) debe cumplimentarse con el contenido P = Percepción.

Para ello, en Fiscal acceda a Actualizaciones/Archivos/Impuestos Variab.

 

 

  • Impuestos internos ítems

Para realizar la integración del archivo Impuestos internos(SFB), además de la cumplimentación de los campos clave para el registro del impuesto, es fundamental la cumplimentación de los siguientes campos:

  • El campo Clasif.(FB_CLASSIF) debe cumplimentarse con el contenido 2 = Internos.
  • El campo clase Imp.(FB_CLASSE) debe cumplimentarse con el contenido I = Impuestos.

Para ello, en el Fiscal acceda a Actualizaciones/Archivos/Impuestos Variab.

 

  • Impuestos IVA de los productos 

Para realizar la integración del archivo Impuestos IVA de los productos(SFB) además de la cumplimentación de los campos clave para el registro del impuesto, es fundamental la cumplimentación de los siguientes campos:

  • El campo Clasif.(FB_CLASSIF) debe cumplimentarse con el contenido 3 = IVA.
  • El campo clase Imp.(FB_CLASSE) debe cumplimentarse con el contenido I = Impuesto.

Para ello, en Fiscal acceda a Actualizaciones/Archivos/Impuestos Variab.

 

Modificación en el Archivo de productos.

Se efectuó la implementación de campos en el Archivo de productos para atender la Integración Protheus® vs. Synthesis:

  • ¿Venta?(B0_VENDA): Informa si se permite la venta del producto.
  • Digit Precio(B0_OBRGPRC): Informa si requiere la digitación del precio de venta.
  • Digit. Ctd(B0_OBRGQTD): Informa si requiere la digitación de la cantidad.
  • Permit. Ctd(B0_DIGQTD): Informa si permite la digitación de cantidad.
  • Restr. Hr.(B0_RESTHR): Informa si existe restricción de hora para venta.
  • Aut. Superior(B0_AUTSUPR): Informa si requiere de la autorización del supervisor para venta.
  • Dig. Núm.Ser(B0_OBRGNSR): Informa si el producto requiere la digitación del número de serie.
  • ¿Devolución?(B0_DEVOLV): Informa si permite devolución.
  • Código marca(B0_CODMAR): Campo para informar el código de la marca registrada en la tabla OG del archivo SX5.
  • Tipo de IVA(B0_TPIVA): Campo para informar el código del impuesto (VAT) vinculado al producto. Solamente seleccione los impuestos IVA de los productos(campo Clasif.(FB_CLASSIF) con el contenido 3 = IVA y campo clase Imp.(FB_CLASSE) con el contenido I = Impuesto.¿Per Ctd Frac?(B0_QTDFRAC): Permite informar cantidad fraccionada.

 

Importante

Estos campos son exclusivos de la Integración Protheus® vs. Synthesis y no se consideran en las rutinas del Protheus®.

  • Archivo de productos complementarios

Para registrar un producto complementario para enviar al Bridge, basta acceder la rutina de sugerencia de ventas en el módulo de control de tiendas, en Actualizaciones->Escenario de Ventas->Sugerencia de ventas. Es necesario que la base de datos ya posea movimientos de ventas para que la rutina wizard realice la debida vinculación y también el parámetro MV_LJCATPR esté activado conforme procedimientos de implantación.

  • Archivo de productos similares

Para registrar un producto complementario para enviar al Bridge basta acceder a la rutina de vinculación de categorías vs. productos en el módulo de control de tiendas, en Actualizaciones->Archivos->Vinculación Cat.xprd. Para que la rutina de integración con Bridge entienda que se trata de un registro de productos similares es necesario que el contenido del campo Sug. Venta (Sugerencia de venta) se cumplimente con el contenido 1 y campo secuencia no esté vacío, de acuerdo con la siguiente imagen. 

Archivo de marcas

Disponible el archivo de Marcas, exclusivo para utilización en la Integración Synthesis. El objetivo de este archivo es almacenar los datos en Protheus®, vincular la marca al producto y enviar estos datos al Bridge para que el POS realice los tratamientos conforme el archivo. Para acceder, en el Control de tiendas, acceda a Actualizaciones/Integración/Marcas. Porque este archivo utiliza nuestro archivo de tablas (SX5) es necesario que el campo Tabla siempre se complete con el contenido OG

Impuestos vs. Productos

Para el envío de los Impuestos vinculados es necesario que la TES esté registrada en la tabla SFC en el momento del envío de la información al Bridge. A partir de la TES vinculada al producto, se ubicarán los impuestos en la tabla SFC y se enviarán al Bridge Manager.


Encabezado Promo

Para almacenar el Archivo de promociones (Promo Bridge) se utiliza la tabla MEI - Encabezado regla de descuento. Para alimentar esta tabla existe un servicio WS(Protheus Server) cuya promoción se registra en el Bridge y se envía el código, descripción y vigencia al Protheus®.

En las ventas en las cuales se aplica el descuento referente a una promoción, se informa el código de la promoción, para ello, se creó un campo en los ítems de venta del Protheus(LR\L2_IDPROMO).

 

Aumento financiero (Recargos) 

En las rutinas de integración Protheus vs. Synthesis el aumento financiero se trata a través de un producto cuyo tipo (B1_TIPO) debe ser igual a CG – Recargo
El tipo de producto CG – Recargo se incluye automáticamente en la tabla de tipos de productos en el archivo SX5 después de la ejecución de la rutina de carga en las tablas intermediarias LJSTSCLIE conforme informado en procedimientos de implementación. 

El producto del tipo CG – Recargo se identifica al Bridge a través de la TAG genericItemFlag en el webservice de envío de productos.
Este producto debe estar relacionado a una TES que no calcule stock (F4_ESTOQUE = N), caso el producto del tipo CG - Recargo no posea una TES vinculada a través del campo B1_TS o la TES vinculada esté parametrizada para calcular stock la venta no se procesará y estará pendiente en la tabla intermediaria de exportación hasta el debido ajuste. 
Por el hecho de que la integración funciona solo con el escenario de ventas activo este producto del tipo CG debe estar vinculado a una lista de precios activa (DA1).
En las ventas con aumento financiero el Bridge va a enviar el valor del aumento financiero (recargo) da venta en el producto parametrizado como aumento financiero (recargo) y el Protheus va a considerar el valor enviado por el Bridge y no considerar los valores parametrizados para este producto en especial. Para los productos del tipo CG(Recargo) la tabla de/para de TES no se considera automáticamente y se considera la TES del producto. 

Venta de servicios 
En las rutinas de integración Protheus vs. Synthesis la venta de servicios es tratada a través de un producto cuyo tipo (B1_TIPO) debe ser igual a SV – Servicios
 

El tipo de producto SV – Servicios se incluye automáticamente en la tabla de tipos de productos en el archivo SX5 después de la ejecución de la rutina de carga en las tablas intermediarias LJSTSCLIE conforme informado en procedimientos de implementación. 
 

El producto del tipo SV – Servicios se identifica al Bridge a través de la TAG genericItemFlag en el webservice de envio de productos.

 
Este producto debe estar relacionado a una TES que no calcule stock (F4_ESTOQUE = N), caso el producto del tipo SV - Servicio no posea una TES vinculada a través del campo B1_TS o la TES vinculada esté parametrizada para calcular stock para venta no se procesará yestará pendiente en la tabla intermediaria de exportación hasta el debido ajuste. 

Por el hecho de que la integración funcione solo con el escenario de ventas activo este producto de tipo SV debe estar vinculado a una lista de precios activa (DA1).

En las ventas de productos del tipo servicio el Bridge va a enviar el valor del servicio en el producto parametrizado como servicio y el Protheus va a considerar el valor enviado por el Bridge y no considerar los valores parametrizados para este producto en especial. Para los productos del tipo SV (Servicio) la tabla de/para de TES no se considera automáticamente y es considerada la TES del producto.

 

Pago de ventas utilizando NCC

Para que las ventas que utilizan NCC como forma de pago se graben correctamente en las tablas del Protheus®, el parámetro MV_LJCPNCC(Utilización de la NCC si la utilización fuera parcial) se utiliza con el Contenido 2 – Modificación de saldo.

 

Integración de Ventas previas/Presupuestos

Las ventas previas/presupuestos se realizan en el Sistema Bridge(Synthesis) y se envían al Protheus® para posterior consulta y envío como Pago. Para casos de ventas previas/presupuestos, el campo L1_SITUA se graba con el contenido AG (Esperando pago).

 

Código de países

Los códigos de los países utilizados en la integración será a partir del estándar ISO 3166-1 alfa-3. Los principales países de América del Sur y Central se graban en la tabla SYA a partir de la ejecución de la rutina de carga de datos LJSTSCLIE con la codificación ISO 3166-1 alfa-3.

 

Integración Usuarios

Los usuarios se registran en el Protheus® y se envían de forma encriptada al Bridge, que realiza la validación del hash en el momento del login en el Bridge POS. Para la integración con la Synthesis es obligatoria la cumplimentación de la fecha de validez del login del usuario. Después de la inclusión de un usuario por medio del Control de tiendas se muestra una pantalla para que se informe el perfil del usuario al Bridge, esta información es obligatoria para el Bridge. Existen tres tipos de perfil 1, 2 o 3. Siendo 1 = Admin, 2 = Advanc, 3 = Basic. Las configuraciones referentes a cada perfil quedan almacenadas en el sistema Bridge. Después de informar el perfil del usuario se activa la pantalla de archivo de vendedores para facilitar el registro del vendedor. El código del vendedor debe ser el mismo del login del usuario. Para el Bridge un usuario (login) puede ser vendedor y caja. 

 

Archivo de clientes

  • La integración no acepta caracteres especiales en los campos del Archivo de clientes.
  • El campo fecha de nacimiento es obligatorio para la integración.
  • Para clientes persona física, es necesario completar los campos Nombre reducido(A1_NREDUZ) y el campo Nombre(A1_NOME).
  • Para clientes persona Jurídica es necesario completar el campo Nombre(A1_NOME).
  • Si el cliente tuviera ingresos brutos, complete el campo N.Ing.Brutos(A1_NROIB).
  • Si se hubiera completado el campo Teléfono, los campos DDN y DDI, también deben completarse.
  • Si el cliente tuviera impuestos para registrar (SFH) es obligatorio completar los siguientes campos: FH_PERCENT - % Exención, FH_ALIQ – Alícuota, FH_DECRETO – Decreto, FH_INIVIGE – Ini. Vigencia, FH_FIMVIGE – Fin Vigencia, FH_CATCLI – Cód Categoría.
  • Por el hecho que Bridge no trata el concepto de vigencia para sus registros de impuestos del cliente la integración siempre envía todos los registros de la tabla SFH sn considerar los campos de vigencia.
  • Si el cliente posee un registro en la tabla SFH con el campo de exento (FH_ISENTO) igual a S se envía un registro con la alícuota 0(cero).
  • Si el cliente posee un registro en la tabla SFH con el campo de alicuota igual a 0(cero) se envía un registro con la alícuota vacía para que el Bridge entienda que será tratado de la forma de cálculo de impuesto general.
  • Es obligatorio informar el CUILT para persona física, el DI (Documento de identidad) para persona física o el número de pasaporte para los extranjeros. Esta información es necesarias para la generación automática del código del cliente.
  • Es obligatorio el rellenado del campo Cod.Municipio (A1_COD_MUN) debido a las validaciones internas del sistema Bridge. El campo Municipio (A1_MUN) se completa de forma automática tras el rellenado del código del municipio. Para la importación del cliente a partir del sistema Bridge el processo es el mismo. Las informaciones referentes al código, descripción y estado/prov. del municipio están almacenadas en la tabla CC2 (Municipios). Para facilitar la implantación esta tabla se publica de forma automática por las rutinas de setup de la integración. Caso necesario el mantenimiento en esta tabla está disponible la rutina de registro de municipios (FISA010) localizada en Actualizaciones->Integración->Municipios.

 

Regla para generación del código del cliente 

Con el objetivo de evitar duplicidades de códigos de clientes, el campo Código del cliente (A1_COD), tendrá 13 caracteres y se compondrá de:  tipo de documento del cliente (01 – Documento nacional de identidad; 02 – Pasaporte; 03 – CUIT) + Número del documento y se completará con ceros a la izquierda del número del documento.

Ejemplo: Un cliente persona física que presenta su DNI(Documento nacional de identidad) que tiene el número 12345, el Código del cliente (A1_COD) debe ser de la siguiente manera: 010000012345. El código del cliente se revalidará y ajustará de forma automática de acuerdo con la regla Synthesis en el momento de la confirmación del archivo del cliente. El código informado manualmente se ignorará.

Bloqueo de registros

El bloqueo de registros se trata por medio del campo (ALIAS)_MSBLQL para las siguientes entradas. Después del bloqueo del registro, se envía al Bridge el registro como bloqueado

  • Proveedores.
  • Clientes.
  • Niveles de jerarquía.
  • Grupos de jerarquía.
  • Unidad de medidas.
  • Impuestos IVA de los productos.
  • Tipo de impuestos internos. Productos.
  • Medios de pago.
  • Prefijos.

 

Monitor de LOGS

Para facilitar la identificación y corrección de las inconsistencias ocurridas en la integración, se puso a disposición un Monitor de Logs (LOJA743). Por este monitor, es posible verificar qué error ocurrió en la integración y permite modificar el estatus del registro para reprocesamiento. Para registrar las inconsistencias ocurridas en el transcurso de las integraciones, se utilizan tablas específicas dependiendo de la modalidad de la integración (MF4 – Exportación y MEZ – Importación). Interfaz para modificación de la tabla intermediaria de exportación – MEZ 

Está a disposición la interfaz para modificación de los registros almacenados en la tabla intermedia de exportación de los dados al Sistema Bridge. El objetivo de esta interfaz es modificar el estatus de los registros de la tabla intermedia MEZ por medio del campo Estatus POS (MEZ_STFLAG). Para entrar al Control de tiendas, acceda a Actualizaciones/Integración/Interfaz intermedia exportación.

Interfaz para modificación de la tabla intermedia de importación – MF3

Está a disposición la interfaz para modificación de los registros almacenados en la tabla intermedia de importación de los dados al sistema Bridge. El objetivo de esta interfaz es modificar el estatus de los registros de la tabla intermedia MF3 por medio del campo Estatus POS (MF3_STFLAG). Para entrar al Control de tiendas, acceda a Actualizaciones/Integración/Interfaz intermedia importación.

Monitor de errores Integración ERP 
Para facilitar la identificación y corrección de las inconsistencias ocurridas en la integración de las ventas con el ERP Protheus después de la grabación de las tablas del módulo de control de tiendas, está disponible un Monitor de errosr Integración ERP (LOJA781). 


Es posible verificar el error ocorrido en la integración con las tablas del ERP y permite modificar el estatus del registro para reprocesamiento; 



Facilitadores de implantación y diagnóstico de posibles inconsistencias durante la integración: 
• Rutina de carga para publicar las tablas del motor de integración client y server con todos los datos necesarios para ejecutar la integración; 
• Rutina para publicar la tabla de-para con los principales deparas (tipos de productos, formas de pago, categorías de terminal, monedas y países ya definidos entre TOTVS y Synthesis; 
• Rutina para publicar nuevas tablas y datos necesarios para los archivos Synthesis con los datos ya definidos entre TOTVS y Synthesis (Categorías del cliente ante los impuestos, Tipos de Impuesto por Jurisdicción, Categorías de ítems para los impuestos, Uso del ítem, Clase de Impuesto, Reglas de Impuestos, Impuestos IVA Productos, formas de pago (NCC, Euro, Dólar), países para seguir el estándar ISO 3166-1 alfa-3, tipo de productos 02-SX5) y Municipios Argentina (Ciudades); 

• Rutina para publicar la tabla SB0 con base en los datos de la tabla SB1 ya rellenando todos los campos obligatorios para integración existente en la tabla SB0. Para ejecutar esta rutina acceda la sucursal que desea crear la tabla SB0 Actualizaciones/Integración/Crea SB0. 

• Rutina para publicar una nuva tienda en la tabla intermediaria de exportación del Protheus y envío al Bridge con todos los datos base ya cargados para las demás tiendas. Para ejecutar esta rutina acceda Actualizaciones/Integración/Genera Nueva tienda. 

• Monitores de LOGS de integración para importación (SERVER) y exportación (CLIENT) donde consta el estatus del registro, el motivo de la inconsistencia y los datos inconsistentes, todo en una sola pantalla y con la opción de que el propio usuario solicite el reprocesamiento tras el ajuste de las inconsistencias de datos. 
• Envío automático de alerta vía e-mail al responsable por la operacion cuando detecta alguna inconsistencia en el proceso de integración dentro del Protheus para importación y exportación de datos y movimientos; 
• Rutina para modificación de datos en las tablas intermediarias de integración tanto Server como Client, evitando la necesidad de accesos directos a base de datos; 
• Monitor integracion ERP (GRAVABATCH) donde consta el estatus del registro, el motivo de la inconsistencia y los datos inconsistentes, todo en una sola pantalla y con la opción de que el propio usuário solicite el reprocesamiento tras el ajuste de las inconsistencias de datos;

Restricciones:

No se consideran en esta Integración los siguientes procesos:

  1. Estilos, envases, imágenes, enlazados y servicios (productos)
  2. Formato de franqueo, Comprobantes y Prefijos de comprobantes (medios de pago)
  3. Parámetros de terminal (datos de la tienda)
  4. Grupos y papeles (usuarios).
  5.  Aumento financiero por condición de pago.
  • La generación de los valores fiscales son de responsabilidad de Synthesis.
  • Los datos relacionados a movimiento ej. ventas, informe Z, movimiento caja, retiros parciales de caja, entrada de vuelto son de responsabilidad de Synthesis.
  • La integración soporta movimientos de devolución en dinero o en factura de crédito (NCC).

Procedimiento de implementación:

Importante

Antes de ejecutar el compatibilizador UPDLO114 y UPDLO143, es imprescindible:

  1. Realizar la copia de seguridad de la base de datos y de los diccionarios de datos SXs del producto donde se ejecutará el compatibilizador.
  2. Los directorios mencionados anteriormente corresponden a la instalación estándar del Protheus, por lo tanto, deben modificarse de acuerdo con el producto instalado en la empresa.
  3. Esta rutina debe ejecutarse de modo exclusivo, es decir, ningún usuario debe estar utilizando el sistema.
  4. Si los diccionarios de datos tienen índices personalizables (creados por el usuario), antes de ejecutar el compatibilizador, asegúrese de que estén identificados por el nickname. Si el compatibilizador necesita crear índices, los agregará a partir del orden original instalado por el Protheus, lo que podrá superponer índices personalizables, si no están identificados con por el nickname.
  5. El compatibilizador debe ejecutarse con la Integridad referencial desactivada*.

 

¡Atención!

¡El siguiente procedimiento debe realizarlo un profesional calificado como Administrador de Base de Datos (DBA) o su equivalente!  

La activación indebida de la integridad referencial puede modificar drásticamente la relación entre tablas en la base de datos. Por lo tanto, antes de utilizarla, observe atentamente el siguiente procedimiento:

i.  En el Configurador (SIGACFG), verifique si la empresa utiliza Integridad referencial, seleccionando la opción Integridad/Verificación (APCFG60A).

ii. Si la Integridad Referencial no está activa, se listan en una nueva ventana todas las empresas y sucursales registradas para el sistema y ninguna estará seleccionada. En este caso, Y SÓLO EN ÉSTE, no es necesario ningún otro procedimiento de activación o desactivación de integridad, basta finalizar la verificación y aplicar normalmente el compatibilizador, de acuerdo con las instrucciones.

iii.  Si existe Integridad referencial activa en todas las empresas y sucursales, aparece un mensaje en la ventana Verificación de relación entre tablas. Confirme el mensaje para concluir la verificación, o;

 iv. Si existe Integridad referencial activa en una o más empresas, pero no en su totalidad, se listan en una nueva ventana todas las empresas y sucursales registradas para el sistema y, solamente, la(s) que tuviera(n) integridad estará(n) seleccionada(s). Anote las empresas y/o sucursales que tienen la integridad activada y reserve esta anotación para posterior consulta en la reactivación (o incluso, entre en contacto con nuestro Help Desk Framework para informarse sobre los archivos que contienen esta información).

 v. En los casos descritos en los ítems “iii” o “iv”, Y SOLO EN ESTOS CASOS, es necesario desactivar dicha integridad, seleccionando la opción Integridad/ Desactivar (APCFG60D).

  vi. Al desactivar la Integridad referencial, ejecute el compatibilizador de acuerdo con las siguientes instrucciones.

 vii. Después de aplicar el compatibilizador, se debe reactivar la Integridad referencial, SI Y SOLAMENTE SI se hubiera desactivado por medio de la opción Integridad/Activar (APCFG60). Para ello, tenga a disposición la información de la(s) empresa(s) y/o sucursal(es) que tenía(n) activación de la integridad, selecciónela(s) nuevamente y confirme la activación.

¡EN CASO DE DUDAS entre en contacto con el Help Desk Framework!

  1. En TOTVS Smart Client, digite U_UPDLO114 en el campo Programa inicial.

Importante

Para la correcta actualización del diccionario de datos, asegúrese de que la fecha del compatibilizador es igual o superior al 22/06/2013.

  1. Haga clic en OK para continuar.
  2. Después de la confirmación, se muestra una pantalla para seleccionar la empresa en la cual se modificará el diccionario de datos.
  3. Al confirmar se muestra un mensaje de advertencia sobre la copia de seguridad y la necesidad de su ejecución de modo exclusivo.
  4. Haga clic en Procesar para iniciar el procesamiento. El primer paso de la ejecución es preparar los archivos. Se muestra un mensaje explicativo en la pantalla.
  5. A continuación, se muestra la ventana Actualización finalizada con el historial (log) de todas las actualizaciones procesadas. En este log de actualización sólo se muestran los campos actualizados por el programa. El compatibilizador crea los campos que aún no existen en el diccionario de datos.
  6. Haga clic en Grabar para guardar el historial (log) mostrado.
  7. Haga clic en OK para finalizar el procesamiento.

Importante

Realice el mismo procedimiento de implementación utilizado para aplicación del UPDLO114, al UPDLO143.

Actualización del compatibilizador UPDLO114

  1. Modificación de tabla en el archivo SX2– Tablas:

Clave

Nombre

Modo

PYME

ACU

Categoría de productos

C

S

ACV

Categoría vs. Grupo o Producto

C

S

SA1

Clientes                     

C

S

SA2

Proveedores

C

S

SA4

Transportadoras

C

S

SA5

Vínculo Producto vs. Proveedor

C

S

SAE

Administración financiera

C

S

SB0

Datos adicionales - Tienda      

E

S

SB2

Saldos físico y financiero

E

S

SB5

Datos adicionales del producto

E

S

SC5

Pedidos de venta

E

S

SF2

Encabezado de las facturas de salida

E

S

SL1

Presupuesto                    

E

S

SL2

Ítems del presupuesto           

E

S

SLQ

Presupuesto                    

E

S

SLR

Ítems del presupuesto           

E

S

2. Creación de tabla en el archivo SX2– Tablas:

Clave

Nombre

Modo

PYME

MDY

Importación – Configuración WS

C

 

MEL

Importación - Configuración CAMP

C

 

MEY

Importación – Tabla intermedia

C

 

MEZ

Importación - Log de error     

C

 

MF1

Exportación - Configuración WS

C

 

MF2

Exportación - Configuración campo

C

 

MF3

Exportación - Tabla intermedia

C

 

MF4

Exportación - Log de error     

C

 

MF5

Importación – XML – E-commerce

C

 

MF6

Rango de CP E-commerce     

C

 

MF9

Tipos de filtro E-commerce

C

 

MFA

Contenidos del filtro

C

 

MFB

Vínculo Categoría vs. Filtro

C

 

MFC

Vínculo Cat vs. Prod vs. Filt vs. Cont

C

 

 

3. Creación de disparadores en el archivo SX7 – Disparadores:

  • Tabla MFB - Vínculo Categoría vs. Filtro:

Campo

MFB_ECCATE

Secuencia

001

Dominio

MFB_ECDSCA

Tipo

P - Primario

Regla

ACU->ACU_DESC

Posiciona

S

Alias

ACU

Orden

1

Clave

xFilial("ACU") + M->MFB_ECCATE

Propietario

Campo

MFB_ECFILT

Secuencia

001

Dominio

MFB_ECNMFI

Tipo

P - Primario

Regla

MF9->MF9_ECNOME

Posiciona

S

Alias

MF9

Orden

1

Clave

xFilial("MF9") + M->MFB_ECFILT

Propietario

 

  1. Creación de tablas genéricas en el archivo SX5 – Tablas genéricas:

Clave

TU

Descripción

RELACIÓN SUCURSALES VS. TIENDAS E-COMMERCE 

Clave

TV

Descripción

PAÍSES DEL ECOMMERCE 

 

2. Modificación de Campos en el archivo SX3 – Campos:

  • Tabla ACU - Categoría de productos:

Campo

ACU_CODPAI

Tipo

C

Tamaño

6

Decimal

0

Formato

@!

Título

Cat.Superior

Descripción

Categoría superior

Nivel

1

Utilizado

Obligatorio

No

Browse

Val Sistema

ExistCpo("ACU")

When

 

  • Tabla ACVCategoría vs. Grupo o Producto:

Campo

ACV_CODPRO

Tipo

C

Tamaño

15

Decimal

0

Formato

@!

Título

Producto

Descripción

Código del producto

Nivel

1

Utilizado

Obligatorio

No

Browse

Val Sistema

ExistCpo("SB1") .AND. Ft150VPro()

Cons. Estándar

SB1PAI

  • Tabla SA5 Vínculo Producto vs. Proveedor:

Campo

A5_PRODUTO

Tipo

C

Tamaño

15

Decimal

0

Formato

@!

Título

Producto

Descripción

Código del producto

Nivel

1

Utilizado

Obligatorio

No

Browse

Val Sistema

Existcpo("SB1") .AND. A060Valid("A5_PRODUTO")

Cons. Estándar

SB1PAI

  • Tabla SB5 - Datos adicionales del producto:

 

Campo

B5_COD

Tipo

C

Tamaño

15

Decimal

0

Formato

@!

Título

Producto

Descripción

Código del producto

Nivel

1

Utilizado

Obligatorio

Browse

Val Sistema

existcpo("SB1") .AND. existchav("SB5") .AND. Freeforuse("SB5")

Cons. Estándar

SB1PAI

  1. Creación de campos en el archivo SX3 – Campos:
  • Tabla ACU – Categoría de productos:

Campo

ACU_ECFLAG

Tipo

C

Tamaño

1

Decimal

0

Título

E-Commerce

Descripción

E-Commerce Estatus

Nivel

0

Utilizado

Obligatorio

No

Browse

No

Opciones

1=Activo;2=Inactivo                                                                                                              

When

SuperGetMV("MV_LJECOMM",,.F.)                              

Campo

ACU_ECDTEX

Tipo

C

Tamaño

8

Decimal

0

Formato

@!                                          

Título

Fch Exp

Descripción

Fecha de la exportación

Nivel

0

Utilizado

Obligatorio

No

Browse

No

Campo

ACU_ECSEQ

Tipo

C

Tamaño

15

Decimal

0

Formato

@!                                          

Título

Sec. Exp

Descripción

Sec.Exportac Intermed

Nivel

0

Utilizado

Obligatorio

No

Browse

No

  • Tabla ACV – Categoría vs. Grupo o Producto:

Campo

ACV_ECDTEX

Tipo

C

Tamaño

8

Decimal

0

Formato

@!                                          

Título

Fch Exp

Descripción

Fecha de exportación

Nivel

0

Utilizado

Obligatorio

No

Browse

No

Campo

ACV_ECSEQ

Tipo

C

Tamaño

15

Decimal

0

Formato

@!                                          

Título

Sec.Exp

Descripción

Sec.Exportac Intermed

Nivel

0

Utilizado

Obligatorio

No

Browse

No

  • Tabla MDY – Importación – Configuración WS:

Campo

MDY_FILIAL

Tipo

C

Tamaño

8

Decimal

0

Formato

@!                                          

Título

Sucursal

Descripción

Sucursal del sistema

Nivel

1

Utilizado

No

Obligatorio

No

Browse

No

Campo

MDY_ECFLAG

Tipo

C

Tamaño

1

Decimal

0

Título

Estatus

cDescripción

Estatus WebService

Nivel

0

Utilizado

Obligatorio

No

Browse

Campo

MDY_ECTARF

Tipo

C

Tamaño

1

Decimal

0

Título

Tarea

Descripción

Tarea WS

Nivel

0

Utilizado

Obligatorio

No

Browse

No

Campo

MDY_ECSEQ

Tipo

C

Tamaño

15

Decimal

0

Formato

@!

Título

Cód.Sec

Descripción

Código secuencial

Nivel

0

Utilizado

Obligatorio

Browse

When

GetSXENum("MDY", "MDY_ECSEQ")

Campo

MDY_ECNVL

Tipo

C

Tamaño

2

Decimal

0

Título

Nivel

Descripción

Nivel

Nivel

0

Utilizado

Obligatorio

No

Browse

No

Campo

MDY_ECWS

Tipo

C

Tamaño

30

Decimal

0

Formato

@!

Título

Nombre

Descripción

Nombre del WebService

Nivel

0

Utilizado

Obligatorio

Browse

Campo

MDY_ECMETO

Tipo

C

Tamaño

30

Decimal

0

Formato

@!

Título

Método

Descripción

Método del WebService

Nivel

0

Utilizado

Obligatorio

Browse

Campo

MDY_ECPARO

Tipo

M

Tamaño

10

Decimal

0

Título

Parámetros

Descripción

Parámetros

Nivel

0

Utilizado

Obligatorio

No

Browse

No

Campo

MDY_ECCNDM

Tipo

M

Tamaño

10

Decimal

0

Título

Cond Método

Descripción

Condición del método

Nivel

0

Utilizado

Obligatorio

No

Browse

No

Campo

MDY_ECMETV

Tipo

C

Tamaño

20

Decimal

0

Formato

@!

Título

Met Validar

Descripción

Método Validar

Nivel

0

Utilizado

Obligatorio

No

Browse

No

Campo

MDY_ECPARV

Tipo

M

Tamaño

10

Decimal

0

Título

Parám Valid

Descripción

Parámetros de la validación

Nivel

0

Utilizado

Obligatorio

No

Browse

No

Campo

MDY_ECCOND

Tipo

M

Tamaño

10

Decimal

0

Título

Condición

Descripción

Condición de validación

Nivel

0

Utilizado

Obligatorio

No

Browse

No

Campo

MDY_ECALIA

Tipo

C

Tamaño

3

Decimal

0

Formato

@!

Título

Nombre Alias

Descripción

Nombre del alias utilizado

Nivel

0

Utilizado

Obligatorio

No

Browse

Campo

MDY_ECIND

Tipo

C

Tamaño

2

Decimal

0

Formato

@!

Título

Numero Índ

Descripción

Número del índice utilizado.

Nivel

0

Utilizado

Obligatorio

Browse

Campo

MDY_ECLOJA

Tipo

C

Tamaño

2

Decimal

0

Formato

@!

Título

Tienda

Descripción

Tienda

Nivel

0

Utilizado

Obligatorio

No

Browse

No

Campo

MDY_ECEXEC

Tipo

C

Tamaño

10

Decimal

0

Título

Execauto

Descripción

Execauto

Nivel

0

Utilizado

Obligatorio

No

Browse

No

Campo

MDY_ECTAGB

Tipo

C

Tamaño

30

Decimal

0

Formato

@!

Título

Tag Bloque

Descripción

Tag Bloque

Nivel

0

Utilizado

Obligatorio

No

Browse

No

Campo

MDY_ECTAGU

Tipo

C

Tamaño

30

Decimal

0

Formato

@!

Título

Tag Unitaria

Descripción

Tag Unitaria

Nivel

0

Utilizado

Obligatorio

No

Browse

No

Campo

MDY_ECESTR

Tipo

M

Tamaño

10

Decimal

0

Título

Estructuras

Descripción

Definición de las estructuras

Nivel

0

Utilizado

Obligatorio

No

Browse

No

Campo

MDY_ECDTIM

Tipo

C

Tamaño

10

Decimal

0

Formato

@!

Título

Campo Import

Descripción

Campo Importación

Nivel

0

Utilizado

Obligatorio

No

Browse

No

Campo

MDY_ECCHAV

Tipo

M

Tamaño

10

Decimal

0

Título

Clave

Descripción

Clave

Nivel

0

Utilizado

Obligatorio

No

Browse

No

Campo

MDY_ECCNDP

Tipo

M

Tamaño

10

Decimal

0

Título

Cnd proceso

Descripción

Condición para procesamiento

Nivel

0

Utilizado

Obligatorio

No

Browse

No

  • Tabla MEL – Importación – Configuración campos:

Campo

MEL_FILIAL

Tipo

C

Tamaño

8

Decimal

0

Formato

@!                                          

Título

Sucursal

Descripción

Sucursal del sistema

Nivel

1

Utilizado

No

Obligatorio

No

Browse

No

Campo

MEL_ECWS

Tipo

C

Tamaño

30

Decimal

0

Formato

@!

Título

Nombre

Descripción

Nombre del WebService

Nivel

0

Utilizado

Obligatorio

Browse

Campo

MEL_ECMETO

Tipo

C

Tamaño

30

Decimal

0

Formato

@!

Título

Método

Descripción

Método del WebService

Nivel

0

Utilizado

Obligatorio

Browse

Campo

MEL_ECALIA

Tipo

C

Tamaño

3

Decimal

0

Título

Nombre Alias

Descripción

Nombre del alias utilizado

Nivel

0

Utilizado

Obligatorio

No

Browse

Campo

MEL_ECFLAG

Tipo

C

Tamaño

1

Decimal

0

Formato

@!

Título

Estatus

Descripción

Estatus del Método

Nivel

0

Utilizado

Obligatorio

No

Browse

No

Campo

MEL_ECSEQ

Tipo

C

Tamaño

15

Decimal

0

Formato

@!

Título

Número Sec

Descripción

Número secuencial

Nivel

0

Utilizado

Obligatorio

No

Browse

No

Campo

MEL_ECTIPO

Tipo

C

Tamaño

1

Decimal

0

Formato

@!

Título

Tipo

Descripción

Tipo

Nivel

0

Utilizado

Obligatorio

No

Browse

No

Campo

MEL_ECESTR

Tipo

C

Tamaño

2

Decimal

0

Formato

@!

Título

Estructura

Descripción

Estructura de matrices

Nivel

0

Utilizado

Obligatorio

No

Browse

No

Campo

MEL_ECOBRI

Tipo

C

Tamaño

1

Decimal

0

Título

Obligatorio

Descripción

Obligatorio

Nivel

0

Utilizado

Obligatorio

No

Browse

No

Opciones

1=Sí; 2=No

Relación

"2"

Campo

MEL_ECCAMP

Tipo

C

Tamaño

10

Decimal

0

Formato

@!

Título

Campo

Descripción

Campo

Nivel

0

Utilizado

Obligatorio

No

Browse

No

Campo

MEL_ECTAG

Tipo

C

Tamaño

250

Decimal

0

Formato

@!

Título

Tag

Descripción

Tag

Nivel

0

Utilizado

Obligatorio

No

Browse

No

Campo

MEL_ECCOND

Tipo

M

Tamaño

10

Decimal

0

Título

Condición

Descripción

Condición

Nivel

0

Utilizado

Obligatorio

No

Browse

No

  • Tabla MEY - Importación - Tabla intermedia:

Campo

MEY_FILIAL

Tipo

C

Tamaño

8

Decimal

0

Formato

@!                                          

Título

Sucursal

Descripción

Sucursal del sistema

Nivel

1

Utilizado

No

Obligatorio

No

Browse

No

Campo

MEY_ECFLAG

Tipo

C

Tamaño

1

Decimal

0

Formato

@!

Título

Estatus

Descripción

Estatus WebService

Nivel

0

Utilizado

Obligatorio

No

Browse

Campo

MEY_ECNVL

Tipo

C

Tamaño

2

Decimal

0

Formato

@!

Título

Nivel

Descripción

Nivel

Nivel

0

Utilizado

Obligatorio

No

Browse

No

Campo

MEY_ECSEQ

Tipo

C

Tamaño

15

Decimal

0

Formato

@!

Título

Cód. Sec

Descripción

Código secuencial

Nivel

0

Utilizado

Obligatorio

Browse

Campo

MEY_ECWS

Tipo

C

Tamaño

30

Decimal

0

Formato

@!

Título

Nombre

Descripción

Nombre del WebService

Nivel

0

Utilizado

Obligatorio

Browse

Campo

MEY_ECMETO

Tipo

C

Tamaño

30

Decimal

0

Formato

@!

Título

Método

Descripción

Método del WebService

Nivel

0

Utilizado

Obligatorio

Browse

Campo

MEY_ECALIA

Tipo

C

Tamaño

3

Decimal

0

Formato

@!

Título

Nombre Alias

Descripción

Nombre del alias utilizado

Nivel

0

Utilizado

Obligatorio

No

Browse

Campo

MEY_ECIND

Tipo

C

Tamaño

2

Decimal

0

Formato

@!

Título

Numero Índ

Descripción

Número del índice utilizado

Nivel

0

Utilizado

Obligatorio

Browse

Campo

MEY_ECCCHV

Tipo

C

Tamaño

150

Decimal

0

Formato

@!

Título

Clave

Descripción

Clave referente al índice

Nivel

0

Utilizado

Obligatorio

No

Browse

No

Campo

MEY_ECVCHV

Tipo

C

Tamaño

150

Decimal

0

Formato

@!

Título

Cód Clave

Descripción

Código de la clave

Nivel

0

Utilizado

Obligatorio

No

Browse

No

Campo

MEY_ECXML

Tipo

M

Tamaño

10

Decimal

0

Título

XML

Descripción

XML

Nivel

0

Utilizado

Obligatorio

No

Browse

No

Campo

MEY_ECDATA

Tipo

D

Tamaño

8

Decimal

0

Título

Fecha

Descripción

Fecha

Nivel

0

Utilizado

Obligatorio

No

Browse

No

Campo

MEY_ECHORA

Tipo

C

Tamaño

8

Decimal

0

Formato

@R 00:00:00

Título

Hora

Descripción

Hora

Nivel

0

Utilizado

Obligatorio

No

Browse

No

Campo

MEY_ECDTE

Tipo

D

Tamaño

8

Decimal

0

Título

Fecha Exporta

Descripción

Fecha exportación

Nivel

0

Utilizado

Obligatorio

No

Browse

No

Campo

MEY_ECHRE

Tipo

C

Tamaño

8

Decimal

0

Formato

@R 00:00:00

Título

Hora Exporta

Descripción

Hora de la exportación

Nivel

0

Utilizado

Obligatorio

No

Browse

No

Campo

MEY_ECJOB

Tipo

C

Tamaño

30

Decimal

0

Formato

@!

Título

Desc Job

Descripción

Descripción del Job que se ex

Utilizado

Obligatorio

No

Browse

No

Campo

MEY_NPROCE

Tipo

N

Tamaño

2

Decimal

0

Formato

99

Título

Veces proces

Descripción

Veces procesado

Nivel

0

Utilizado

Obligatorio

No

Browse

No

Campo

MEY_ECRET

Tipo

M

Tamaño

10

Decimal

0

Título

Retorno

Descripción

Retorno

Utilizado

Obligatorio

No

Browse

No

Campo

MEY_ECERRO

Tipo

C

Tamaño

15

Decimal

0

Formato

@!

Título

Error

Descripción

Error

Nivel

0

Utilizado

Obligatorio

No

Browse

No

  • Tabla MEZ Importación – Log de error:

Campo

MEZ_FILIAL

Tipo

C

Tamaño

8

Decimal

0

Formato

@!                                          

Título

Sucursal

Descripción

Sucursal del sistema

Nivel

1

Utilizado

No

Obligatorio

No

Browse

No

Campo

MEZ_ECFLAG

Tipo

C

Tamaño

1

Decimal

0

Formato

 

Título

Estatus

Descripción

Estatus WebService

Nivel

0

Utilizado

Obligatorio

No

Browse

Campo

MEZ_ECNVL

Tipo

C

Tamaño

2

Decimal

0

Formato

@!

Título

Nivel

Descripción

Nivel

Nivel

0

Utilizado

Obligatorio

No

Browse

No

Campo

MEZ_ECSEQ

Tipo

C

Tamaño

15

Decimal

0

Formato

@!

Título

Número Sec

Descripción

Número secuencial

Nivel

0

Utilizado

Obligatorio

No

Browse

No

Campo

MEZ_ECREFE

Tipo

C

Tamaño

15

Decimal

0

Título

Referencia

Descripción

Referencia

Nivel

0

Utilizado

Obligatorio

No

Browse

No

Campo

MEZ_ECWS

Tipo

C

Tamaño

30

Decimal

0

Formato

@!

Título

Nombre

Descripción

Nombre del WebService

Nivel

0

Utilizado

Obligatorio

No

Browse

No

Campo

MEZ_ECMETO

Tipo

C

Tamaño

30

Decimal

0

Formato

@!

Título

Método

Descripción

Método del WebService

Nivel

0

Utilizado

Obligatorio

Browse

Campo

MEZ_ECDATA

Tipo

D

Tamaño

8

Decimal

0

Título

Fecha

Descripción

Fecha

Nivel

0

Utilizado

Obligatorio

No

Browse

No

Campo

MEZ_ECMENS

Tipo

M

Tamaño

10

Decimal

0

Título

Mensaje

Descripción

Mensaje

Nivel

0

Utilizado

Obligatorio

No

Browse

No

Campo

MEZ_ECJOB

Tipo

C

Tamaño

30

Decimal

0

Formato

@!

Título

Desc Job

Descripción

Descripción del Job que se ex

Nivel

0

Utilizado

Obligatorio

No

Browse

No

Campo

MEZ_ECDTS

Tipo

D

Tamaño

8

Decimal

0

Título

Fecha Soluc

Descripción

Fecha de la solución

Nivel

0

Utilizado

Obligatorio

No

Browse

No

Campo

MEZ_ECHRS

Tipo

C

Tamaño

8

Decimal

0

Formato

@R 00:00:00

Título

Hora Solución

Descripción

Hora de la solución

Nivel

0

Utilizado

Obligatorio

No

Browse

No

Campo

MEZ_ECUSER

Tipo

C

Tamaño

20

Decimal

0

Formato

@!

Título

Usuario

Descripción

Usuario

Nivel

0

Utilizado

Obligatorio

No

Browse

No

  • Tabla MF1 – Exportación – Configuración WS:

Campo

MF1_FILIAL

Tipo

C

Tamaño

8

Decimal

0

Formato

@!                                          

Título

Sucursal

Descripción

Sucursal del sistema

Nivel

1

Utilizado

No

Obligatorio

No

Browse

No

Campo

MF1_ECFLAG

Tipo

C

Tamaño

1

Decimal

0

Formato

 

Título

Estatus

Descripción

Estatus WebService 

Nivel

0

Utilizado

Obligatorio

Browse

No

Relación

“A”

Campo

MF1_ECTARF

Tipo

C

Tamaño

1

Decimal

0

Título

Tarea

Descripción

Tarea WS

Nivel

0

Utilizado

Obligatorio

No

Browse

No

Campo

MF1_ECSEQ

Tipo

C

Tamaño

4

Decimal

0

Formato

@!

Título

Secuencia

Descripción

Secuencia

Nivel

0

Utilizado

Obligatorio

Browse

When

GetSXENum("MF1", "MF1_ECSEQ")

Campo

MF1_ECWS

Tipo

C

Tamaño

30

Decimal

0

Formato

@!

Título

Nombre

Descripción

Nombre del WebService

Nivel

0

Utilizado

Obligatorio

Browse

Campo

MF1_ECORD

Tipo

C

Tamaño

2

Decimal

0

Título

Orden

Descripción

Orden

Nivel

0

Utilizado

Obligatorio

No

Browse

No

Campo

MF1_ECFVAL

Tipo

C

Tamaño

15

Decimal

0

Título

Func Validar

Descripción

Función de validación

Nivel

0

Utilizado

Obligatorio

No

Browse

No

Campo

MF1_ECMET1

Tipo

C

Tamaño

30

Decimal

0

Título

Método 1

Descripción

Método 1

Nivel

0

Utilizado

Obligatorio

Browse

Campo

MF1_ECCND1

Tipo

M

Tamaño

10

Decimal

0

Título

Cond Método 1

Descripción

Condición del método 1

Nivel

0

Utilizado

Obligatorio

No

Browse

No

Campo

MF1_ECRET1

Tipo

M

Tamaño

10

Decimal

0

Título

Retorno 1

Descripción

Retorno 1

Nivel

0

Utilizado

Obligatorio

No

Browse

No

Campo

MF1_ECMET2

Tipo

C

Tamaño

30

Decimal

0

Formato

@!

Título

Método 2

Descripción

Método 2

Nivel

0

Utilizado

Obligatorio

No

Browse

No

Campo

MF1_ECCND2

Tipo

M

Tamaño

10

Decimal

0

Título

Cond Método2

Descripción

Condición del método 2

Nivel

0

Utilizado

Obligatorio

No

Browse

No

Campo

MF1_ECRET2

Tipo

M

Tamaño

10

Decimal

0

Título

Retorno 2

Descripción

Retorno del segundo método

Nivel

0

Utilizado

Obligatorio

No

Browse

No

Campo

MF1_ECDESC

Tipo

C

Tamaño

30

Decimal

0

Formato

@!

Título

Desc Export

Descripción

Descripción de la exportación

Nivel

0

Utilizado

Obligatorio

No

Browse

Campo

MF1_ECFUNC

Tipo

C

Tamaño

60

Decimal

0

Título

Función final

Descripción

Función final de la exportación

Nivel

0

Utilizado

Obligatorio

No

Browse

No

Campo

MF1_ECQRY

Tipo

M

Tamaño

10

Decimal

0

Título

Condición

Descripción

Condición de filtro

Nivel

0

Utilizado

Obligatorio

Browse

Campo

MF1_ECPARM

Tipo

C

Tamaño

100

Decimal

0

Formato

@!

Título

Parámetros

Descripción

Parámetros informados

Nivel

0

Utilizado

Obligatorio

No

Browse

No

Campo

MF1_ECALIA

Tipo

C

Tamaño

30

Decimal

0

Título

Nombre Alias

Descripción

Nombre del alias utilizado

Nivel

0

Utilizado

Obligatorio

No

Browse

Campo

MF1_ECIND

Tipo

C

Tamaño

2

Decimal

0

Formato

@!

Título

Número Índic

Descripción

Número del índice utilizado

Nivel

0

Utilizado

Obligatorio

Browse

Campo

MF1_ECDTEX

Tipo

C

Tamaño

10

Decimal

0

Título

Campo Exp

Descripción

Campo de exportación

Nivel

0

Utilizado

Obligatorio

No

Browse

No

Campo

MF1_ECCNDX

Tipo

M

Tamaño

10

Decimal

0

Título

Cond FcExp

Descripción

Condición grabar Fc Export

Nivel

0

Utilizado

Obligatorio

No

Browse

No

Campo

MF1_ECINTR

Tipo

C

Tamaño

1

Decimal

0

Título

Intermed SN

Descripción

Intermediaria Sí o No

Nivel

0

Utilizado

Obligatorio

No

Browse

No

Opciones

1=Sí; 2=No

  • Tabla MF2 - Exportación - Configuración campo:

Campo

MF2_FILIAL

Tipo

C

Tamaño

8

Decimal

0

Formato

@!                                          

Título

Sucursal

Descripción

Sucursal del sistema

Nivel

1

Utilizado

No

Obligatorio

No

Browse

No

Campo

MF2_ECWS

Tipo

C

Tamaño

30

Decimal

0

Formato

@!

Título

Nombre

Descripción

Nombre del WebService

Nivel

0

Utilizado

Obligatorio

Browse

Campo

MF2_ECMETO

Tipo

C

Tamaño

30

Decimal

0

Formato

@!

Título

Método

Descripción

Método del WebService

Nivel

0

Utilizado

Obligatorio

Browse

                                                 

Campo

MF2_ECFLAG

Tipo

C

Tamaño

1

Decimal

0

Formato

 

Título

Estatus

Descripción

Estatus del Método

Nivel

0

Utilizado

Obligatorio

No

Browse

No

Campo

MF2_ECSEQ

Tipo

C

Tamaño

4

Decimal

0

Título

Secuencia

Descripción

Secuencia

Nivel

0

Utilizado

Obligatorio

No

Browse

No

Campo

MF2_ECOBS

Tipo

C

Tamaño

12

Decimal

0

Título

Observación

Descripción

Observación

Nivel

0

Utilizado

Obligatorio

No

Browse

No

Campo

MF2_ECTAG

Tipo

C

Tamaño

150

Decimal

0

Formato

@!

Título

Nombre de la Tag

Descripción

Nombre de la Tag con datos

Nivel

0

Utilizado

Obligatorio

No

Browse

No

Campo

MF2_ECVAL

Tipo

C

Tamaño

175

Decimal

0

Título

Valores

Descripción

Valores que se enviarán

Nivel

0

Utilizado

Obligatorio

No

Browse

No

Campo

MF2_ECCOND

Tipo

M

Tamaño

10

Decimal

0

Título

Condición

Descripción

Condición

Nivel

0

Utilizado

Obligatorio

No

Browse

No

  • Tabla MF3 – Exportación – Tabla intermedia:

Campo

MF3_FILIAL

Tipo

C

Tamaño

8

Decimal

0

Formato

@!                                          

Título

Sucursal

Descripción

Sucursal del sistema

Nivel

1

Utilizado

No

Obligatorio

No

Browse

No

Campo

MF3_ECFLAG

Tipo

C

Tamaño

1

Decimal

0

Formato

@!

Título

Estatus Int

Descripción

Estatus de la integración

Nivel

0

Utilizado

Obligatorio

Browse

No

Campo

MF3_ECSEQ

Tipo

C

Tamaño

15

Decimal

0

Formato

@!

Título

Número Sec

Descripción

Número secuencial

Nivel

0

Utilizado

Obligatorio

No

Browse

No

Campo

MF3_ECWS

Tipo

C

Tamaño

30

Decimal

0

Formato

@!

Título

Nombre

Descripción

Nombre del WebSERVICE

ERVI

0

Utilizado

Obligatorio

No

Browse

No

Campo

MF3_ECORD

Tipo

C

Tamaño

2

Decimal

0

Título

Orden

Descripción

Orden

Nivel

0

Utilizado

Obligatorio

No

Browse

No

Campo

MF3_ECMETO

Tipo

C

Tamaño

30

Decimal

0

Formato

@!

Título

Método

Descripción

Nombre del método

Nivel

0

Utilizado

Obligatorio

No

Browse

No

Campo

MF3_ECALIA

Tipo

C

Tamaño

3

Decimal

0

Formato

@!

Título

Alias

Descripción

Nombre del alias

Nivel

0

Utilizado

Obligatorio

No

Browse

No

Campo

MF3_ECIND

Tipo

C

Tamaño

2

Decimal

0

Formato

@!

Título

Índice

Descripción

Número del índice utilizado

Nivel

0

Utilizado

Obligatorio

No

Browse

No

Campo

MF3_ECCCHV

Tipo

C

Tamaño

150

Decimal

0

Formato

@!

Título

Clave índice

Descripción

Clave referente al índice

Nivel

0

Utilizado

Obligatorio

No

Browse

No

Campo

MF3_ECVCHV

Tipo

C

Tamaño

150

Decimal

0

Formato

@!

Título

Cód Clave

Descripción

Código de la clave

Nivel

0

Utilizado

Obligatorio

No

Browse

No

Campo

MF3_ECDATA

Tipo

D

Tamaño

8

Decimal

0

Título

Fecha de Exp

Descripción

Fecha de la exportación

Nivel

0

Utilizado

Obligatorio

No

Browse

No

Campo

MF3_ECHORA

Tipo

C

Tamaño

8

Decimal

0

Formato

 

Título

Hora Exporta

Descripción

Hora de la exportación

Nivel

0

Utilizado

Obligatorio

No

Browse

No

Campo

MF3_ECDTE

Tipo

D

Tamaño

8

Decimal

0

Título

Fecha Exporta

Descripción

Fecha de la exportación

Nivel

0

Utilizado

Obligatorio

No

Browse

No

Campo

MF3_ECHRE

Tipo

C

Tamaño

8

Decimal

0

Título

Hora Expo

Descripción

Hora exportación

Nivel

0

Utilizado

Obligatorio

No

Browse

No

                                                                  

Campo

MF3_ECJOB

Tipo

C

Tamaño

30

Decimal

0

Título

Desc Job

Descripción

Descripción del Job que se ex

Nivel

0

Utilizado

Obligatorio

No

Browse

No

Campo

MF3_ECRET

Tipo

M

Tamaño

10

Decimal

0

Título

Retorno

Descripción

Retorno de la integración

Nivel

0

Utilizado

Obligatorio

No

Browse

No

                                                                      

Campo

MF3_ECERRO

Tipo

C

Tamaño

15

Decimal

0

Formato

@!

Título

Error Exp

Descripción

Cód Error exportación

Nivel

0

Utilizado

Obligatorio

No

Browse

No

Campo

MF3_ECNPRO

Tipo

N

Tamaño

1

Decimal

0

Formato

9

Título

Nº Procesmto

Descripción

Nº de veces procesado

Nivel

0

Utilizado

Obligatorio

No

Browse

No

  • Tabla MF4 - Exportación - Log de error:

Campo

MF4_FILIAL

Tipo

C

Tamaño

8

Decimal

0

Formato

@!                                          

Título

Sucursal

Descripción

Sucursal del sistema

Nivel

1

Utilizado

No

Obligatorio

No

Browse

No

Campo

MF4_ECFLAG

Tipo

C

Tamaño

1

Decimal

0

Título

Estatus

Descripción

Estatus WebService

Nivel

0

Utilizado

Obligatorio

No

Browse

No

Campo

MF4_ECSEQ

Tipo

C

Tamaño

15

Decimal

0

Formato

@!

Título

Número Sec

Descripción

Número secuencial

Nivel

0

Utilizado

Obligatorio

No

Browse

Campo

MF4_ECREFE

Tipo

C

Tamaño

15

Decimal

0

Título

Referencia

Descripción

Referencia

Nivel

0

Utilizado

Obligatorio

No

Browse

No

Campo

MF4_ECWS

Tipo

C

Tamaño

30

Decimal

0

Formato

@!

Título

Nombre

Descripción

Nombre del WebService

Nivel

0

Utilizado

Obligatorio

No

Browse

Campo

MF4_ECORD

Tipo

C

Tamaño

2

Decimal

0

Título

Orden

Descripción

Orden

Nivel

0

Utilizado

Obligatorio

No

Browse

No

Campo

MF4_ECCHAV

Tipo

C

Tamaño

10

Decimal

0

Título

Clave

Descripción

Clave

Nivel

0

Utilizado

Obligatorio

No

Browse

No

Campo

MF4_ECMETO

Tipo

C

Tamaño

30

Decimal

0

Formato

@!

Título

Método

Descripción

Nombre del método

Nivel

0

Utilizado

Obligatorio

No

Browse

No

Campo

MF4_ECDATA

Tipo

D

Tamaño

8

Decimal

0

Título

Fecha

Descripción

Fecha

Nivel

0

Utilizado

Obligatorio

No

Browse

No

Campo

MF4_ECHORA

Tipo

C

Tamaño

8

Decimal

0

Título

Hora

Descripción

Hora

Nivel

0

Utilizado

Obligatorio

No

Browse

No

Campo

MF4_ECMENS

Tipo

M

Tamaño

10

Decimal

0

Título

Mensaje

Descripción

Mensaje

Nivel

0

Utilizado

Obligatorio

No

Browse

No

Campo

MF4_ECJOB

Tipo

C

Tamaño

30

Decimal

0

Título

Desc Job

Descripción

Descripción del Job que se ex

Nivel

0

Utilizado

Obligatorio

No

Browse

No

Campo

MF4_ECDTS

Tipo

D

Tamaño

8

Decimal

0

Título

Fecha Solución

Descripción

Fecha de la solución

Nivel

0

Utilizado

Obligatorio

No

Browse

No

Campo

MF4_ECHRS

Tipo

C

Tamaño

8

Decimal

0

Título

Hora Solución

Descripción

Hora de la solución

Nivel

0

Utilizado

Obligatorio

No

Browse

No

Campo

MF4_ECUSER

Tipo

C

Tamaño

20

Decimal

0

Título

Usuario

Descripción

Usuario

Nivel

0

Utilizado

Obligatorio

No

Browse

No

  • Tabla MF5 - Importación - XML E-commerce:

Campo

MF5_FILIAL

Tipo

C

Tamaño

8

Decimal

0

Formato

@!                                          

Título

Sucursal

Descripción

Sucursal del sistema

Nivel

1

Utilizado

No

Obligatorio

No

Browse

No

Campo

MF5_ECALIA

Tipo

C

Tamaño

3

Decimal

0

Título

Nombre Alias

Descripción

Nombre del alias utilizado

Nivel

0

Utilizado

Obligatorio

Browse

Campo

MF5_ECIND

Tipo

C

Tamaño

2

Decimal

0

Formato

@!

Título

Numero Índ

Descripción

Número del índice utilizado.

Nivel

0

Utilizado

Obligatorio

Browse

Campo

MF5_ECCCHV

Tipo

C

Tamaño

80

Decimal

0

Formato

@!

Título

Clave

Descripción

Clave referente al índice

Nivel

0

Utilizado

Obligatorio

No

Browse

No

Campo

MF5_ECVCHV

Tipo

C

Tamaño

80

Decimal

0

Formato

@!

Título

Valor Clave

Descripción

Valor Clave

Nivel

0

Utilizado

Obligatorio

No

Browse

No

Campo

MF5_ECFLAG

Tipo

C

Tamaño

1

Decimal

0

Título

Flag

Descripción

Flag activo o inactivo

Nivel

0

Utilizado

Obligatorio

No

Browse

No

Opciones

1=Activo; 2=Inactivo

Campo

MF5_ECDATA

Tipo

D

Tamaño

8

Decimal

0

Título

Fecha

Descripción

Fecha

Nivel

0

Utilizado

Obligatorio

No

Browse

No

Campo

MF5_ECHORA

Tipo

C

Tamaño

8

Decimal

0

Formato

00:00:00

Título

Hora

Descripción

Hora

Nivel

0

Utilizado

Obligatorio

No

Browse

No

Campo

MF5_ECXML

Tipo

M

Tamaño

10

Decimal

0

Título

XML

Descripción

XML

Nivel

0

Utilizado

Obligatorio

No

Browse

No

Campo

MF5_ECPEDI

Tipo

C

Tamaño

15

Decimal

0

Título

Ped.E-commer

Descripción

Pedido E-commerce

Nivel

0

Utilizado

Obligatorio

No

Browse

No

Campo

MF5_ECPEDC

Tipo

C

Tamaño

15

Decimal

0

Título

PedClie ecom

Descripción

Pedido Cliente e-Commerce

Nivel

0

Utilizado

Obligatorio

No

Browse

No

Campo

MF5_ECPAGO

Tipo

C

Tamaño

1

Decimal

0

Título

Pago E-Comme

Descripción

Pago de E-commerce

Nivel

0

Utilizado

Obligatorio

No

Browse

No

Opciones

1-Sí;2-No

Campo

MF5_ECDTEX

Tipo

C

Tamaño

10

Decimal

0

Título

Fc Exportac

Descripción

Campo Fc de Exportación

Nivel

0

Utilizado

Obligatorio

No

Browse

No

Campo

MF5_ECSEQ

Tipo

C

Tamaño

15

Decimal

0

Título

Sec Exportac

Descripción

Sec de Exportación

Nivel

0

Utilizado

Obligatorio

No

Browse

No

Campo

MF5_ECPREF

Tipo

C

Tamaño

3

Decimal

0

Título

Prefijo

Descripción

Prefijo Tít eCommerce

Nivel

0

Utilizado

Obligatorio

No

Browse

No

Campo

MF5_ECTITU

Tipo

C

Tamaño

9

Decimal

0

Título

Título ecomm

Descripción

Título ecommerce

Nivel

0

Utilizado

Obligatorio

No

Browse

No

Campo

MF5_ECCONT

Tipo

C

Tamaño

6

Decimal

0

Título

Contacto

Descripción

Contacto

Nivel

0

Utilizado

Obligatorio

No

Browse

No

Campo

MF5_ECENDE

Tipo

C

Tamaño

6

Decimal

0

Título

Cd Dir Entre

Descripción

Código dirección entrega

Nivel

0

Utilizado

Obligatorio

No

Browse

No

Campo

MF5_ECSTAT

Tipo

C

Tamaño

3

Decimal

0

Título

Estatus ecomm

Descripción

Estatus ecommerce

Nivel

0

Utilizado

Obligatorio

No

Browse

No

Campo

MF5_ECSTAX

Tipo

C

Tamaño

3

Decimal

0

Título

Estatus Copia

Descripción

Estatus Copia

Nivel

0

Utilizado

Obligatorio

No

Browse

No

Campo

MF5_CLIENT

Tipo

C

Tamaño

02

Decimal

0

Título

Cli Entr   

Descripción

Cliente de entrega

Nivel

0

Utilizado

Obligatorio

No

Grupo de campos

002

Contexto

Real

Propiedad

Visualizar

  • Tabla MF6Rango de CP E-commerce:

Campo

MF6_FILIAL

Tipo

C

Tamaño

8

Decimal

0

Formato

@!                                          

Título

Sucursal

Descripción

Sucursal del sistema

Nivel

1

Utilizado

No

Obligatorio

No

Browse

No

Campo

MF6_CEPDE

Tipo

C

Tamaño

8

Decimal

0

Formato

@R 99999-999                                         

Título

De CP

Descripción

De CP

Nivel

0

Utilizado

Obligatorio

Browse

Campo

MF6_CEPATE

Tipo

C

Tamaño

8

Decimal

0

Formato

@R 99999-999                                         

Título

A Cp

Descripción

A Cp

Nivel

0

Utilizado

Obligatorio

Browse

Val. Sistema

(M->MF6_CEPATE >= M->MF6_CEPDE)

Campo

MF6_XFILIA

Tipo

C

Tamaño

10

Decimal

0

Formato

9999999999

Título

Sucursal Stock

Descripción

Sucursal de reserva de stock

Nivel

0

Utilizado

Obligatorio

Browse

Campo

MF6_LOCAL

Tipo

C

Tamaño

2

Decimal

0

Título

Local  Stock

Descripción

Local de reserva de stock

Nivel

0

Utilizado

Obligatorio

Browse

Campo

MF6_DIASRE

Tipo

N

Tamaño

2

Decimal

0

Formato

99

Título

Días Reserva

Descripción

Días de reserva de stock

Nivel

0

Utilizado

Obligatorio

Browse

  • Tabla MF9 – Tipos de filtro E-Commerce:

Campo

MF9_FILIAL

Tipo

C

Tamaño

8

Decimal

0

Formato

@!                                          

Título

Sucursal

Descripción

Sucursal del sistema

Nivel

1

Utilizado

No

Obligatorio

No

Browse

No

Campo

MF9_ECCODI

Tipo

C

Tamaño

6

Decimal

0

Título

Código

Descripción

Código del tipo de filtro

Relación

GETSX8NUM("MF9", " MF9_ECCODI ")

Utilizado

Obligatorio

Browse

Campo

MF9_ECNOME

Tipo

C

Tamaño

24

Decimal

0

Título

Nombre

Descripción

Nombre del tipo de filtro

Utilizado

Obligatorio

Browse

Campo

MF9_ECSEQ

Tipo

C

Tamaño

15

Decimal

0

Formato

@!

Título

Sec.Exp

Descripción

Sec.Exportac Intermed

Nivel

0

Utilizado

Obligatorio

No

Browse

No

                                      

Campo

MF9_ECDTEX

Tipo

C

Tamaño

8

Decimal

0

Título

Fc Exportac

Descripción

Fc Exportación e-Commerce

Utilizado

Obligatorio

No

Browse

No

Campo

MF9_ECFLAG

Tipo

C

Tamaño

1

Decimal

0

Título

Estatus

Descripción

Estatus e-Commerce

Utilizado

Obligatorio

Browse

Opciones

1=Activo e 2=Inactivo

  • Tabla MFA – Contenidos del filtro:

Campo

MFA_FILIAL

Tipo

C

Tamaño

8

Decimal

0

Formato

@!                                          

Título

Sucursal

Descripción

Sucursal del sistema

Nivel

1

Utilizado

No

Obligatorio

No

Browse

No

Campo

MFA_ECFILT

Tipo

C

Tamaño

6

Decimal

0

Título

Tipo Filtro

Descripción

Tipo de filtro

Utilizado

No

Obligatorio

No

Browse

No

Campo

MFA_ECITEM

Tipo

C – Carácter

Tamaño

3

Decimal

0

Título

Secuencial

Descripción

Sec del Contenido del filtro

Utilizado

Obligatorio

Browse

Campo

MFA_ECDESC

Tipo

C – Carácter

Tamaño

24

Decimal

0

Título

Descripción

Descripción

Desc Contenido del filtro

Utilizado

Obligatorio

Browse

  • Tabla MFB - Vínculo Categoría vs. Filtro:

Campo

MFB_FILIAL

Tipo

C

Tamaño

8

Decimal

0

Formato

@!                                          

Título

Sucursal

Descripción

Sucursal del sistema

Nivel

1

Utilizado

No

Obligatorio

No

Browse

No

Campo

MFB_ECCATE

Tipo

C – Carácter

Tamaño

6

Decimal

0

Título

Categoría

Descripción

Categoría

Utilizado

Obligatorio

Browse

Val. Sistema

LJ867Valid(1)

Cons. Estándar

ACUPAI – Categoría

Disparadores

Campo

MFB_ECDSCA

Tipo

C – Carácter

Tamaño

30

Decimal

0

Título

Desc Categ

Descripción

Descripción de la categoría

Utilizado

Obligatorio

No

Browse

Relación

If(!INCLUI, Posicione("ACU", 1, xFilial("ACU") + MFB->MFB_ECCATE, "ACU_DESC"), "")

Inic. Browse

Posicione("ACU", 1, xFilial("ACU") + MFB->MFB_ECCATE, "ACU_DESC")

Contexto

Virtual

Campo

MFB_ECFILT

Tipo

C – Carácter

Tamaño

6

Decimal

0

Título

Tipo Filtro

Descripción

Tipo de filtro

Utilizado

Obligatorio

Browse

Val. Sistema

LJ867Valid(2)

Cons. Estándar

MF9 - Tipo de filtro

Disparadores

Campo

MFB_ECNMFI

Tipo

C – Carácter

Tamaño

24

Decimal

0

Título

Nombre Filtro

Descripción

Nombre del Filtro

Utilizado

Obligatorio

No

Browse

Relación

IF(!INCLUI,POSICIONE("MF9",1,XFILIAL("MF9")+MFB->MFB_ECFILT,"MF9_ECDESC"),"")

Inic. Browse

Posicione("MF9",1,xFilial("MF9")+MFB->MFB_ECFILT,"MF9_ECDESC") 

Contexto

Virtual

  • Tabla MFC - Vínculo Catvs.Prodvs.Filtvs.Cont:

Campo

MFC_FILIAL

Tipo

C

Tamaño

8

Decimal

0

Formato

@!                                          

Título

Sucursal

Descripción

Sucursal del sistema

Nivel

1

Utilizado

No

Obligatorio

No

Browse

No

Campo

MFC_ECCATE

Tipo

C – Carácter

Tamaño

6

Decimal

0

Título

Categoría

Descripción

Categoría

Utilizado

Obligatorio

Browse

Campo

MFC_ECDSCA

Tipo

C – Carácter

Tamaño

30

Decimal

0

Título

Desc Categor

Descripción

Descripción de la categoría

Utilizado

Obligatorio

No

Browse

Campo

MFC_ECPROD

Tipo

C – Carácter

Tamaño

15

Decimal

0

Título

Producto

Descripción

Producto

Utilizado

Obligatorio

Browse

Campo

MFC_ECFILT

Tipo

C – Carácter

Tamaño

6

Decimal

0

Título

Tipo Filtro

Descripción

Tipo de filtro

Utilizado

Obligatorio

Browse

Campo

MFC_ECNMFI

Tipo

C – Carácter

Tamaño

24

Decimal

0

Título

Nombre Filtro

Descripción

Nombre del tipo de filtro

Utilizado

Obligatorio

No

Browse

Contexto

Virtual

Campo

MFC_ECCONT

Tipo

C – Carácter

Tamaño

3

Decimal

0

Título

Contenido

Descripción

Contenido del filtro

Utilizado

Obligatorio

Browse

Contexto

Real

Campo

MFC_ECDSCO

Tipo

C – Carácter

Tamaño

24

Decimal

0

Título

Desc Contenid

Descripción

Descripción del contenido

Utilizado

Obligatorio

No

Browse

Contexto

Virtual

Campo

MFC_ECDTEX

Tipo

C – Carácter

Tamaño

8

Decimal

0

Título

Fch Exp

Descripción

Fecha de la exportación

Utilizado

Obligatorio

No

Browse

No

  • Tabla SA1 - Clientes:

Campo

A1_ECSEQ

Tipo

C

Tamaño

15

Decimal

0

Título

Cd ecommerce

Descripción

Código ecommerce

Nivel

0

Utilizado

Obligatorio

No

Browse

No

  • Tabla SA2 - Proveedores:

Campo

A2_ECDTEX

Tipo

C

Tamaño

8

Decimal

0

Título

Fch Exp

Descripción

Fecha de la exportación

Nivel

0

Utilizado

Obligatorio

No

Browse

No

Campo

A2_ECSEQ

Tipo

C

Tamaño

15

Decimal

0

Título

Sec.Exp

Descripción

Sec.Exportac Intermed

Nivel

0

Utilizado

Obligatorio

No

Browse

No

Campo

A2_ECFLAG

Tipo

C

Tamaño

1

Decimal

0

Título

E-Commerce

Descripción

E-Commerce Estatus

Nivel

0

Utilizado

Obligatorio

No

Browse

No

Opciones

1=Activo;2=Inactivo

When

SuperGetMV("MV_LJECOMM",,.F.)

  • Tabla SA4 - Transportadoras:

Campo

A4_ECSERVI

Tipo

C

Tamaño

3

Decimal

0

Título

Cód. e-Comme

Descripción

Cód. e-Commerce

Nivel

0

Utilizado

Obligatorio

No

Browse

No

Val. Sistema

If(!Empty(M->A4_ECSERVI), (M->A4_ECSERVI:=StrZero(Val(M->A4_ECSERVI),3),.T.), .T.)                                             

  • Tabla SA5 – Vínculo Producto vs. Proveedor:

Campo

A5_ECFLAG

Tipo

C

Tamaño

1

Decimal

0

Título

E-Commerce

Descripción

E-Commerce Estatus

Nivel

0

Utilizado

Obligatorio

No

Browse

No

Opciones

1=Activo                                                                                                                        

When

SuperGetMV("MV_LJECOMM",,.F.)                              

Val. Sistema

A060Valid("A5_ECFLAG")                                                                                                          

Campo

A5_ECDTEX

Tipo

C

Tamaño

8

Decimal

0

Título

Fch Exp

Descripción

Fecha Exportación Intermed

Nivel

0

Utilizado

Obligatorio

No

Browse

No

Campo

A5_ECSEQ

Tipo

C

Tamaño

15

Decimal

0

Título

Número Sec

Descripción

Numero secuencial

Nivel

0

Utilizado

Obligatorio

No

Browse

No

  • Tabla SAE Administración financiera:

Campo

AE_ECCODIG

Tipo

C

Tamaño

3

Decimal

0

Título

Cód. e-Comme

Descripción

Código ecommerce

Utilizado

Obligatorio

No

Browse

No

  • Tabla SB0 Datos adicionales - Tienda:

Campo

B0_ECFLAG

Tipo

C

Tamaño

1

Decimal

0

Título

E-Commerce

Descripción

Estatus e-Commerce

Nivel

0

Utilizado

Obligatorio

No

Browse

No

Opciones

1=Activo; 2=Inactivo

Relación

"1"

Campo

B0_ECFLAX

Tipo

C

Tamaño

1

Decimal

0

Título

E-Commerce 2

Descripción

E-Commerce Estatus Copia

Nivel

0

Utilizado

No

Obligatorio

No

Browse

No

Campo

B0_ECPRV

Tipo

N

Tamaño

14

Decimal

2

Formato

@E 99,999,999,999.99

Título

Prc Calculad

Descripción

Precio calculado e-Comm

Nivel

0

Utilizado

No

Obligatorio

No

Browse

No

Campo

B0_ECSEQ

Tipo

C

Tamaño

15

Decimal

0

Título

Sec. Export.

Descripción

Sec. Exportación Intermed.

Nivel

0

Utilizado

Obligatorio

No

Browse

No

  • Tabla SB2Saldos físico y financiero:

Campo

B2_ECSALDO

Tipo

N

Tamaño

14

Decimal

2

Formato

@E 99,999,999,999.99

Título

Saldo ecomme

Descripción

Saldo ecommerce

Nivel

0

Utilizado

Obligatorio

No

Browse

No

  • Tabla SB5Datos adicionales del producto:

Campo

B5_ECDESCR

Tipo

M

Tamaño

10

Título

Descripción

Descripción

Descripción del producto

Nivel

0

Utilizado

Obligatorio

No

Browse

No

Campo

B5_ECCARAC

Tipo

M

Tamaño

10

Título

Característ.

Descripción

Características producto

Nivel

0

Utilizado

Obligatorio

No

Browse

No

Campo

B5_ECENQUA

Tipo

C

Tamaño

20

Formato

@!

Título

Cód Int Encu

Descripción

Cód Interno encuadramiento

Nivel

0

Utilizado

Obligatorio

No

Browse

No

Campo

B5_ECPESOE

Tipo

N

Tamaño

10

Decimal

2

Formato

@E 9,999,999.99

Título

Peso Bien

Descripción

Peso del embalaje

Nivel

0

Utilizado

Obligatorio

No

Browse

No

Campo

B5_ECALTEM

Tipo

N

Tamaño

10

Decimal

2

Formato

@E 9,999,999.99

Título

Alt Bien

Descripción

Altura del embalaje

Nivel

0

Utilizado

Obligatorio

No

Browse

No

Campo

B5_ECLARGE

Tipo

N

Tamaño

10

Decimal

2

Formato

@E 9,999,999.99

Título

Ancho Bien

Descripción

Ancho del embalaje

Nivel

0

Utilizado

Obligatorio

No

Browse

No

Campo

B5_ECPROFU

Tipo

N

Tamaño

10

Decimal

2

Formato

@E 9,999,999.99

Título

Profundidad

Descripción

Profundidad del producto

Nivel

0

Utilizado

Obligatorio

No

Browse

No

Campo

B5_ECPROFE

Tipo

N

Tamaño

10

Decimal

2

Formato

@E 9,999,999.99

Título

Profund Bien

Descripción

Profundidad del embalaje

Nivel

0

Utilizado

Obligatorio

No

Browse

No

Campo

B5_ECENTRE

Tipo

N

Tamaño

3

Decimal

0

Formato

999

Título

Plazo Adic

Descripción

Plazo adicional d Entrega

Nivel

0

Utilizado

Obligatorio

No

Browse

No

Campo

B5_ECQTMAX

Tipo

N

Tamaño

3

Decimal

0

Formato

999

Título

Ctd Máx

Descripción

Ctd Máxima por venta

Nivel

0

Utilizado

Obligatorio

No

Browse

No

Inic. Estándar

1

Campo

B5_ECTIPOP

Tipo

C

Tamaño

1

Decimal

0

Formato

@!

Título

Tipo Prod

Descripción

Tipo de producto

Nivel

0

Utilizado

Obligatorio

No

Browse

No

Opciones

1=Producto; 2=Regalo; 3=Gratis; 4=Vale regalo; 5=Personalizado

Inic. Estándar

“1”

Campo

B5_ECPRESE

Tipo

C

Tamaño

1

Decimal

0

Formato

@!

Título

Fl Regalo

Descripción

Flag embalaje regalo

Nivel

0

Utilizado

Obligatorio

No

Browse

No

Opciones

1=Sí; 2=No

Inic. Estándar

“2”

Campo

B5_ECISBN

Tipo

C

Tamaño

13

Decimal

0

Formato

@!

Título

ISBN

Descripción

ISBN10 o ISBN13

Nivel

0

Utilizado

Obligatorio

No

Browse

No

Campo

B5_ECEAN1

Tipo

C

Tamaño

20

Decimal

0

Formato

@!

Título

Cód EAN13

Descripción

Código EAN13

Nivel

0

Utilizado

Obligatorio

No

Browse

No

Campo

B5_ECYOUT

Tipo

C

Tamaño

50

Decimal

0

Formato

@!

Título

Vd YouTube

Descripción

Vídeo en YouTube

Nivel

0

Utilizado

Obligatorio

No

Browse

No

Campo

B5_ECTITU

Tipo

C

Tamaño

100

Decimal

0

Formato

@!

Título

Título

Descripción

Título del producto

Nivel

0

Utilizado

Obligatorio

No

Browse

No

Campo

B5_ECSUBT

Tipo

C

Tamaño

100

Decimal

0

Formato

@1

Título

Subtítulo

Descripción

Subtítulo

Nivel

0

Utilizado

Obligatorio

No

Browse

No

Campo

B5_ECDTEX

Tipo

C

Tamaño

8

Decimal

0

Título

Fc Exportac

Descripción

Fch Exportación Intermed.

Nivel

0

Utilizado

Obligatorio

No

Browse

No

Campo

B5_ECSEQ

Tipo

C

Tamaño

15

Decimal

0

Título

Sec Export

Descripción

Sec Export Intermedia

Nivel

0

Utilizado

Obligatorio

No

Browse

No

Campo

B5_ECFLAG

Tipo

C

Tamaño

1

Decimal

0

Título

E-Commerce

Descripción

E-Commerce Estatus

Nivel

0

Utilizado

Obligatorio

No

Browse

No

Opciones

1=Activo; 2=Inactivo

When

SuperGetMV("MV_LJECOMM",,.F.)

  • Tabla SC5Pedidos de venta:

Campo

C5_ECSEDEX

Tipo

C

Tamaño

13

Decimal

0

Formato

@!

Título

Sedex EC

Descripción

Sedex E-Commerce

Nivel

0

Utilizado

Obligatorio

No

Browse

No

Campo

C5_ECPRESN

Tipo

C

Tamaño

1

Decimal

0

Formato

@!

Título

Ped.Regalo

Descripción

Pedido regalo

Utilizado

No

Obligatorio

No

Browse

No

Campo

C5_ECVINCU

Tipo

C

Tamaño

6

Decimal

0

Formato

@X

Título

Ped Vinculad

Descripción

Pedido vinculado

Nivel

0

Utilizado

Obligatorio

No

Browse

No

  • Tabla SF2 Encabezado de Facts de Salida:

Campo

F2_ECVINC1

Tipo

C

Tamaño

9

Decimal

0

Formato

 

Título

Fact.  Vincula

Descripción

Factura vinculada

Nivel

0

Utilizado

Obligatorio

No

Browse

No

Campo

F2_ECVINC2

Tipo

C

Tamaño

3

Decimal

0

Título

Serie Vinc

Descripción

Serie Fact Vinculada

Nivel

0

Utilizado

Obligatorio

No

Browse

No

  • Tabla SL1 Presupuesto:

Campo

L1_PEDPRS

Tipo

C

Tamaño

6

Decimal

0

Título

Ped.Regalo

Descripción

Pedido regalo

Nivel

0

Utilizado

Obligatorio

No

Browse

No

Campo

L1_ECFLAG

Tipo

C

Tamaño

1

Decimal

0

Título

E-Commerce

Descripción

Estatus e-Commerce

Nivel

0

Utilizado

Obligatorio

No

Browse

No

Opciones

1=Activo

Campo

L1_ECPEDC

Tipo

C

Tamaño

30

Decimal

0

Título

PedCli ECom

Descripción

Pedido cliente ECommerce

Nivel

0

Utilizado

Obligatorio

No

Browse

Contexto

Virtual

Propiedad

Visual

Inic Estándar

POSICIONE("MF5",1,XFILIAL("MF5")+"SL1"+XFILIAL("SL1")+M->L1_NUM, "MF5_ECPEDC")

Inic Browse

Posicione("MF5",1,xFilial("MF5")+"SL1"+SL1->(L1_FILIAL+L1_NUM), "MF5_ECPEDC")  

  • Tabla SL2 - Ítems del presupuesto:

Campo

L2_ECPRESN

Tipo

C

Tamaño

1

Decimal

0

Título

Regalo SN

Descripción

Regalo SN ecommerce

Nivel

0

Utilizado

Obligatorio

No

Browse

No

Campo

L2_ECSEDEX

Tipo

C

Tamaño

13

Decimal

0

Título

Sedex EC

Descripción

Sedex E-Commerce

Nivel

0

Utilizado

Obligatorio

No

Browse

No

Campo

L2_PEDPRS

Tipo

C

Tamaño

6

Decimal

0

Título

Ped.Regalo

Descripción

Pedido regalo

Nivel

0

Utilizado

Obligatorio

No

Browse

No

Campo

L2_ECMSGPR

Tipo

M

Tamaño

10

Decimal

0

Título

Msj Regalo

Descripción

Msj Regalo eCommerce

Nivel

0

Utilizado

Obligatorio

No

Browse

No

  • Tabla SLQ – Presupuesto:

Campo

LQ_PEDPRS

Tipo

C

Tamaño

6

Decimal

0

Título

Ped.Regalo

Descripción

Pedido regalo

Nivel

0

Utilizado

Obligatorio

No

Browse

No

Campo

LQ_ECFLAG

Tipo

C

Tamaño

1

Decimal

0

Título

E-Commerce

Descripción

Estatus e-Commerce

Nivel

0

Utilizado

Obligatorio

No

Browse

No

Opciones

1=Activo

  • Tabla SLR – Ítems del presupuesto:

Campo

LR_ECPRESN

Tipo

C

Tamaño

1

Decimal

0

Título

Regalo SN

Descripción

Regalo SN ecommerce

Nivel

0

Utilizado

Obligatorio

No

Browse

No

Campo

LR_ECSEDEX

Tipo

C

Tamaño

13

Decimal

0

Título

Sedex EC

Descripción

Sedex E-Commerce

Nivel

0

Utilizado

Obligatorio

No

Browse

No

Campo

LR_PEDPRS

Tipo

C

Tamaño

6

Decimal

0

Título

Ped.Regalo

Descripción

Pedido regalo

Nivel

0

Utilizado

Obligatorio

No

Browse

No

Campo

LR_ECMSGPR

Tipo

M

Tamaño

10

Decimal

0

Título

Msj Regalo

Descripción

Msj Regalo eCommerce

Nivel

0

Utilizado

Obligatorio

No

Browse

No

Importante

El tamaño de los campos que tienen un grupo puede variar de acuerdo con el entorno en uso.

  1. Creación de Consulta estándar en el archivo SXBConsulta estándar:
  • Búsqueda Producto principal o sin SKU:

Alias

SB1PAI

Descripción

Producto

Tabla

SB1

Índice

1

Campos mostrados

 Código, Descripción, Grupo

Filtro

Empty(SB1->B1_PRODPAI) .Or. (SB1->B1_COD == SB1->B1_PRODPAI)                                                                                                                                                                                             

Retorno

SB1->B1_COD                                                                                                                                                                                                                                              

  • Búsqueda Categoría principal:

Alias

ACUPAI

Descripción

Categoría

Tabla

ACU

Índice

1

Campos mostrados

 Código, Descripción

Filtro

Empty(ACU_CODPAI)                                                                                                                                                                                                                                        

Retorno

ACU->ACU_COD                                                                                                                                                                                                                                              

  • Búsqueda tipo de filtro:

Alias

MF9

Descripción

Tipo de filtro

Tabla

MF9

Índice

1

Campos mostrados

 Código, Nombre

Retorno

MF9->MF9_ ECCODI                                                                                                                                                                                                                                        

 

  1. Creación de Índices en el archivo SIX – Índices:

Índice

MDY

Orden

1

Clave

MDY_FILIAL+MDY_ECFLAG+MDY_ECTARF+MDY_ECSEQ                                                                                                                     

Descripción

Estatus+Tarea+Cód.Servicio                                            

Propietario

U

Índice

MDY

Orden

2

Clave

MDY_FILIAL+MDY_ECFLAG+MDY_ECWS+MDY_ECMETO                                                                                                                      

Descripción

Estatus+Nombre+Método                                                   

Propietario

U

Índice

MEL

Orden

1

Clave

FILIAL+MEL_ECWS+MEL_ECMETO+MEL_ECFLAG+MEL_ECSEQ                                                                                                            

Descripción

Nombre+Método+Estatus+Número Sec                                        

Propietario

U

Índice

MEY

Orden

1

Clave

MEY_FILIAL+MEY_ECSEQ                                                                                                                                           

Descripción

Cód.Sec                                                              

Propietario

U

Índice

MEY

Orden

2

Clave

MEY_FILIAL+MEY_ECFLAG+MEY_ECNVL+MEY_ECSEQ                                                                                                                      

Descripción

Estatus+Nivel+Cód.Sec                                                 

Propietario

U

Índice

MEY

Orden

3

Clave

MEY_FILIAL+MEY_ECFLAG+MEY_ECWS+MEY_ECMETO+MEY_ECALIA+MEY_ECIND+MEY_ECVCHV                                                                                      

Descripción

Estatus+Nombre+Método+Nombre alias+Número Ind+Cód Clave                   

Propietario

U

Índice

MEY

Orden

4

Clave

MEY_FILIAL+MEY_ECFLAG+MEY_ECWS+MEY_ECMETO+MEY_ECCCHV                                                                                                           

Descripción

Estatus+Nombre+Método+Clave                                             

Propietario

U

Índice

MEZ

Orden

1

Clave

MEZ_FILIAL+MEZ_ECFLAG+MEZ_ECSEQ                                                                                                                                

Descripción

Estatus+Número Sec                                                    

Propietario

U

Índice

MEZ

Orden

2

Clave

MEZ_FILIAL+MEZ_ECFLAG+MEZ_ECWS+MEZ_ECMETO+MEZ_ECREFE                                                                                                           

Descripción

Estatus+Nombre+Método+Referencia                                        

Propietario

U

Índice

MEZ

Orden

3

Clave

MEZ_FILIAL+MEZ_ECSEQ                                                                                                                                           

Descripción

Número Sec                                                           

Propietario

U

Índice

MEZ

Orden

4

Clave

MEZ_FILIAL+MEZ_ECWS+MEZ_ECMETO+MEZ_ECREFE                                                                                                                      

Descripción

Nombre+Método+Referencia                                               

Propietario

U

Índice

MF1

Orden

1

Clave

MF1_FILIAL+MF1_ECFLAG+MF1_ECTARF+MF1_ECSEQ                                                                                                                     

Descripción

Estatus+Tarea+Cód.Service                                            

Propietario

U

Índice

MF1

Orden

2

Clave

MF1_FILIAL+MF1_ECFLAG+MF1_ECWS+MF1_ECORD                                                                                                                       

Descripción

Estatus+Nombre+Orden                                                    

Propietario

U

Índice

MF2

Orden

1

Clave

MF2_FILIAL+MF2_ECWS+MF2_ECMETO+MF2_ECFLAG+MF2_ECSEQ                                                                                                            

Descripción

Nombre+Método+Estatus+Número Sec                                        

Propietario

U

Índice

MF3

Orden

1

Clave

MF3_FILIAL+MF3_ECSEQ                                                                                                                                           

Descripción

Número Sec                                                           

Propietario

U

Índice

MF3

Orden

2

Clave

MF3_FILIAL+MF3_ECFLAG+MF3_ECSEQ                                                                                                                                

Descripción

Estatus Int+Número Sec                                                

Propietario

U

Índice

MF3

Orden

3

Clave

MF3_FILIAL+MF3_ECWS+MF3_ECORD+MF3_ECALIA+MF3_ECIND+MF3_ECVCHV                                                                                                  

Descripción

Nombre+Orden+Alias+Índice+Clave                                        

Propietario

U

Índice

MF4

Orden

1

Clave

MF4_FILIAL+MF4_ECFLAG+MF4_ECSEQ                                                                                                                                

Descripción

Estatus+Código WS                                                     

Propietario

U

Índice

MF4

Orden

2

Clave

MF4_FILIAL+MF4_ECFLAG+MF4_ECWS+MF4_ECORD+MF4_ECCHAV                                                                                                            

Descripción

Estatus WS+Nombre WS+Orden + Clave                                      

Propietario

U

Índice

MF4

Orden

3

Clave

MF4_FILIAL+MF4_ECSEQ                                                                                                                                           

Descripción

Código del WS                                                         

Propietario

U

Índice

MF4

Orden

4

Clave

MF4_FILIAL+MF4_ECWS+MF4_ECORD+MF4_ECCHAV                                                                                                                       

Descripción

Nombre WS+ Orden + Clave                                               

Propietario

U

Índice

MF4

Orden

5

Clave

MF4_FILIAL+MF4_ECFLAG+MF4_ECWS+MF4_ECMETO+MF4_ECCHAV                                                                                                           

Descripción

Estatus WS + Nombre WS + Método + Clave                                 

Propietario

U

Índice

MF5

Orden

1

Clave

MF5_FILIAL+MF5_ECALIA+MF5_ECVCHV                                                                                                                               

Descripción

Nombre Alias+Cód Clave                                                 

Propietario

U

Índice

MF6

Orden

1

Clave

MF6_FILIAL+MF6_CEPDE+MF6_CEPATE                                                                                                                                

Descripción

De Cp+A Cp                                                       

Propietario

U

Índice

MF6

Orden

2

Clave

MF6_FILIAL+MF6_CEPATE                                                                                                                                          

Descripción

A Cp                                                              

Propietario

U

Índice

MF9

Orden

1

Clave

MF9_FILIAL + MF9_ECCODI

Descripción

Código

Propietario

U

Índice

MF9

Orden

2

Clave

MF9_FILIAL + MF9_ECNOME

Descripción

Nombre

Propietario

U

Índice

MFA

Orden

1

Clave

MFA_FILIAL + MFA_ECFILT + MFA_ECITEM

Descripción

Tipo filtro+Secuencial

Propietario

U

Índice

MFA

Orden

2

Clave

MFA_FILIAL + MFA_ECFILT + MFA_ECDESC

Descripción

Tipo filtro+Descripción

Propietario

U

Índice

MFB

Orden

1

Clave

MFB_FILIAL + MFB_ECCATE + MFB_ECFILT

Descripción

Categoría+Tipo filtro

Propietario

U

Índice

MFB

Orden

2

Clave

MFB_FILIAL + MFB_ECFILT + MFB_ECCATE

Descripción

Tipo filtro+Categoría

Propietario

U

Índice

MFC

Orden

1

Clave

MFC_FILIAL + MFC_ECCATE + MFC_ECPROD + MFC_ECFILT + MFC_ECCONT

Descripción

Categoría+Producto+Tipo filtro+Contenido

Propietario

U

Índice

SA4

Orden

4

Clave

A4_FILIAL+A4_ECSERVI                                                                                                                                           

Descripción

Cód. e-Comme                                                         

Propietario

U

  1. Creación de parámetros en el archivo SX6 – Parámetros:

Nombre de la variable

MV_LJECOM1

Tipo

C

Descripción

Código de tienda para la reserva de stock del presupuesto.

Valor estándar

Almacén de stock del producto. Ejemplo = 01

Nombre de la variable

MV_LJECOM2

Tipo

N

Descripción

Número de días para validez del Presupuesto del boleto (FI).

Nombre de la variable

MV_LJECOM3

Tipo

C

Descripción

Tipo del título. Ejemplo: DP => Para FACTURAS DE CRÉDITO.

Nombre de la variable

MV_LJECOM4

Tipo

C

Descripción

Modalidad del título

Nombre de la variable

MV_LJECOM5

Tipo

C

Descripción

Prefijo del título. Configurar con el valor EC0.

Valor estándar

EC0

Nombre de la variable

MV_LJECOM6

Tipo

C

Descripción

Cód. Condición de pago FI (Boleta)

Nombre de la variable

MV_LJECOM7

Tipo

C

Descripción

Cód. Condición de pago CC.

Nombre de la variable

MV_LJECOM8

Tipo

C

Descripción

Cód. Condición de pago CD.

Nombre de la variable

MV_LJECOM9

Tipo

C

Descripción

Tipo flete (C/F) - CIF o FOB.

Nombre de la variable

MV_LJECOMA

Tipo

C

Descripción

Vendedor

Nombre de la variable

MV_LJECOMB

Tipo

N

Descripción

Número de días para validez del Presupuesto de la tarjeta.

Nombre de la variable

MV_LJECOMC

Tipo

C

Descripción

Código TES E-commerce Ped.Venta Regalo.

Nombre de la variable

MV_LJECOMD

Tipo

C

Descripción

Código de la Fórmula que se ejecutará en la Fact de Pedido Regalo. Crear una TES para e-commerce que no genere Título y que mueva stock (F4_ESTOQUE == "S").

Nombre de la variable

MV_LJECOMF

Tipo

C

Descripción

Determina si se agregará la sucursal al código del Proveedor y al Código del cliente, 1 = Agregar

Nombre de la variable

MV_LJECOMM

Tipo

L

Descripción

Identifica que el sistema utiliza eCommerce.

Nombre de la variable

MV_LJECOMN

Tipo

C

Descripción

Nombre del usuario del eCommerce. Configurar con el valor ECOMMERCE.

Valor estándar

ECOMMERCE

Nombre de la variable

MV_LJECOMP

Tipo

C

Descripción

Producto embalaje para regalo.

Nombre de la variable

MV_LJECOMT

Tipo

C

Descripción

Lista de precio estándar del eCommerce.

Valor estándar

1

Nombre de la variable

MV_LJECOMU

Tipo

C

Descripción

UserID del Usuario del eCommerce.

Nombre de la variable

MV_LJECOMX

Tipo

C

Descripción

No ejecutar JOB del eCommerce. ("0"==No ejecutar)

Nombre de la variable

MV_LJECOMZ

Tipo

C

Descripción

Utiliza o no Multitienda. ("1"==Multitienda).

Nombre de la variable

MV_LJECOMY

Tipo

C

Descripción

Estatus para confirmación de pago de la boleta

Nombre de la variable

MV_RELDEST

Tipo

C

Descripción

Dirección de e-mail de solicitud de compras generada de los pedidos cuyos productos están sin stock.

 

Actualizaciones del compatibilizador UPDLO143

3. Creación de tablas en el archivo SX2– Tablas:

Clave

Nombre

Modo

PYME

MGA

DE-A DE INTEGRACIÓN

C

N

MGD

NIVEL DE CATEGORÍA

C

N

MGE

PARÁMETROS POR TIENDA

E

N

MGF

PARÁMETROS POR ESTACIÓN

C

N

MGG

PLANES DE MEDIOS DE PAGO POR EST.

C

N

MGH

PARÁMETROS ESTACIÓNVSPAGOVSCUOTA

C

N

MGI

PREFIJOS DE TARJETAS

C

N

MDY

IMPORTACIÓN CONFIGURACIÓN WS

C

N

MEY

IMPORTACIÓN TABLA INTEMEDIA

C

N

MEL

IMPORTACIÓN CONFIGURACIÓN CAMPOS

C

N

MEZ

IMPORTACIÓN LOG DE ERROR

C

N

4. Modificación de tablas en el SX2– Tablas:

Clave

Nombre

Modo

PYME

SLQ

PRESUPUESTO

C

N

SL1

PRESUPUESTO

C

N

SLR

ÍTEMS DEL PRESUPUESTO

C

N

SL2

ÍTEMS DEL PRESUPUESTO

C

N

MF1

EXPORTACIÓN CONFIG. WS

C

N

MF2

EXPORTACIÓN CONFIG. DE CAMPOS

C

N

MF3

EXPORTACIÓN TAB INTERMEDIA

C

N

MF4

EXPORTACIÓN LOG DE ERRORES

C

N

SB0

DATOS ADICIONALES PRODUCTOS

C

N

SLK

CÓDIGOS DE BARRAS POR PRODUCTO

C

N

SLG

ESTACIONES

C

N

SA2

PROVEEDORES

C

N

SLW

MOVIMIENTO PROCESO DE VENTA

C

N

SBV

TABLA DE ÍTEMS GRILLA

C

N

ACU

CATEGORÍA DE PRODUCTOS

C

N

ACV

CATEGORÍA VS. GRUPO O PRODUCTO

C

N

SLJ

IDENTIFICACIÓN DE TIENDAS

C

N

SAH

UNIDAD DE MEDIDAS

C

N

NNR

LUGARES DE STOCK

C

N

DA0

LISTA DE PRECIOS

C

N

SA1

CLIENTES

C

N

SFB

IMPUESTOS VARIABLES

C

N

SAE

ADMINISTRADORA FINANCIERA

C

N

SFH

INGRESOS BRUTOS

C

N

SB1

ARCHIVO DE PRODUCTOS

C

N

 

5. Creación de Tablas genéricas en el archivo SX5 Tablas genéricas:

Clave

OG

Descripción

MARCAS

Clave

OH

Descripción

CATEGORÍA DE IMPUESTOS

Clave

OI

Descripción

TIPO DE IMPUESTOS POR JURISDICCIÓN

Clave

OJ

Descripción

CATEGORÍA DE ÍTEMS PARA IMPUESTOS

Clave

OL

Descripción

USO DEL ÍTEM

Clave

 OM

Descripción

CLASE DE IMPUESTO

Clave

ON

Descripción

REGLAS DE IMPUESTOS

 

6. Creación de Campos en el archivo SX3 – Campos:

  • Tabla MDY - Importación - Configuración WS

Campo

MDY_STFLAG

Tipo

C

Tamaño

1

Decimal

0

Título

Estatus POS

Descripción

Estatus integración POS

Nivel

0

Utilizado

Obligatorio

No

Browse

No

Opciones

A=ACTIVO;I=INACTIVO

Help

Informa si el registro está activo o inactivo para la integración con el POS(Point Of Sale).

Campo

MDY_DEPARA

Tipo

L

Tamaño

1

Decimal

0

Título

¿Hace De A?

Descripción

¿Hace De A?           

Nivel

1

Utilizado

Obligatorio

No

Browse

No

Help

Informa si hace de-a (“T” o “F”)

  • Tabla MEL - Importación- Configuración campos

Campo

MEL_STFLAG

Tipo

C

Tamaño

1

Decimal

0

Título

Estatus POS

Descripción

Estatus integración POS

Nivel

0

Utilizado

Obligatorio

No

Browse

No

Opciones

A=ACTIVO;I=INACTIVO

Help

Informa si el registro está activo o inactivo para la integración con el POS(Point Of Sale).

  • Tabla MEY - Importación - Tab Intermedia:

Campo

MEY_STFLAG

Tipo

C

Tamaño

1

Decimal

0

Título

Estatus POS

Descripción

Estatus integración POS

Nivel

0

Utilizado

Obligatorio

No

Browse

No

Opciones

A=ACTIVO;I=INACTIVO

Help

Informa si el registro está activo o inactivo para la integración con el POS(Point Of Sale).

  • Tabla MEZ - Importación - Log de error

Campo

MEZ_STFLAG

Tipo

C

Tamaño

1

Decimal

0

Título

Estatus POS

Descripción

Estatus integración POS

Nivel

0

Utilizado

Obligatorio

No

Browse

No

Opciones

A=ACTIVO;I=INACTIVO

Help

Informa si el registro está activo o inactivo para la integración con el POS(Point Of Sale).

  • Tabla MF1 - Exportación - Configuración WS

Campo

MF1_STFLAG

Tipo

C

Tamaño

1

Decimal

0

Título

Estatus POS

Descripción

Estatus integración POS

Nivel

0

Utilizado

Obligatorio

No

Browse

No

Opciones

A=ACTIVO;I=INACTIVO

Help

Informa si el registro está activo o inactivo para la integración con el POS(Point Of Sale).

Campo

MF1_MVPAR

Tipo

C

Tamaño

100

Decimal

0

Título

MV Parám.

Descripción

Parámetros MV de la query

Nivel

0

Utilizado

Obligatorio

No

Browse

No

Help

Parámetros MV de la query.

  • Tabla MF2 - Exportación- Configuración campos:

Campo

MF2_STFLAG

Tipo

C

Tamaño

1

Decimal

0

Título

Estatus POS

Descripción

Estatus integración POS

Nivel

0

Utilizado

Obligatorio

No

Browse

No

Opciones

A=ACTIVO;I=INACTIVO

Help

Informa si el registro está activo o inactivo para la integración con el POS(Point Of Sale).

Campo

MF2_STRXML

Tipo

C

Tamaño

1

Decimal

0

Título

String XML

Descripción

String XML

Nivel

0

Utilizado

Obligatorio

No

Browse

No

Opciones

1=Sí;No

Help

Informa si se utiliza la string XML.

Campo

MF2_TPSTR

Tipo

C

Tamaño

2

Decimal

0

Título

Tp. Str. XML

Descripción

Tipo en la String XML

Nivel

0

Utilizado

Obligatorio

No

Browse

No

Opciones

 

Help

Informa el tipo de string XML informada.

Campo

MF2_ECORD

Tipo

C

Tamaño

2

Decimal

0

Título

Orden

Descripción

Orden

Nivel

0

Utilizado

Obligatorio

No

Browse

No

Help

Orden del campo en la configuración de importación.

Campo

MF2_LPMF3

Tipo

L

Tamaño

1

Decimal

0

Título

Loop MF3

Descripción

Realiza loop en la MF3

Nivel

0

Utilizado

Obligatorio

No

Browse

No

Help

Si es verdadero realiza loop en la MF3.

  • Tabla MF3 - Exportación - Tab Intermedia

Campo

MF3_STFLAG

Tipo

C

Tamaño

1

Decimal

0

Título

Estatus POS

Descripción

Estatus integración POS

Nivel

0

Utilizado

Obligatorio

No

Browse

No

Opciones

A=ACTIVO I=INACTIVO

Help

Informa si el registro está activo o inactivo para la integración con el POS(Point Of Sale).

  • Tabla MF4 - Exportación - Log de error

Campo

MF4_STFLAG

Tipo

C

Tamaño

1

Decimal

0

Título

Estatus POS

Descripción

Estatus integración POS

Nivel

0

Utilizado

Obligatorio

No

Browse

No

Opciones

A=ACTIVO;I=INACTIVO

Help

Informa si el registro está activo o inactivo para la integración con el POS.

  • Tabla SB0 - Datos adicionales - Tienda

Campo

B0_VENDA

Tipo

C

Tamaño

1

Decimal

0

Título

¿Venta?

Descripción

¿Producto en venta?

Nivel

0

Utilizado

Obligatorio

No

Browse

No

Opciones

1=Sí; 2=No

Help

Informa si el producto esta en venta.

Campo

B0_OBRGPRC

Tipo

C

Tamaño

1

Decimal

0

Título

¿Digit. Precio?

Descripción

¿Requiere digitación de precio?

Nivel

0

Utilizado

Obligatorio

No

Browse

No

Opciones

1=Sí; 2=No

Help

Informa si el producto requiere digitación de precio.

Campo

B0_OBRGQTD

Tipo

C

Tamaño

1

Decimal

0

Título

¿Digit. Cant?

Descripción

¿Requiere digitación Cant?

Nivel

0

Utilizado

Obligatorio

No

Browse

No

Opciones

1=Sí; 2=No

Help

Informa si el producto requiere digitación de la cantidad.

Campo

B0_DIGQTD

Tipo

C

Tamaño

1

Decimal

0

Título

¿Permit. Cant.?

Descripción

¿Permite digitación Cant?

Nivel

0

Utilizado

Obligatorio

No

Browse

No

Opciones

1=Sí;2=No

Help

Informa si el producto permite la digitación de la cantidad.

Campo

B0_RESTHR

Tipo

C

Tamaño

1

Decimal

0

Título

¿Restr. Hr.?

Descripción

¿Restricción de hora?

Nivel

0

Utilizado

Obligatorio

No

Browse

No

Opciones

1=Sí;2=No

Help

Informa si el producto tiene restricción de horario para venta.

Campo

B0_AUTSUPR

Tipo

C

Tamaño

1

Decimal

0

Título

¿Aut.Superior?

Descripción

¿Autorización del superior?

Nivel

0

Utilizado

Obligatorio

No

Browse

No

Opciones

1=Sí;2=No

Help

Informa si el producto necesita de la autorización del superior para la venta.

Campo

B0_OBRGNSR

Tipo

C

Tamaño

1

Decimal

0

Título

¿Dig. Núm.Ser?

Descripción

¿Requiere digit. Núm. Serie?

Nivel

0

Utilizado

Obligatorio

No

Browse

No

Opciones

1=Sí;2=No

Help

Informa si es obligatoria la digitación del número de serie para el producto.

Campo

B0_DEVOLV

Tipo

C

Tamaño

1

Decimal

0

Título

¿Devolución?

Descripción

¿Permite devolución?

Nivel

0

Utilizado

Obligatorio

No

Browse

No

Opciones

1=Sí;2=No

Help

Informa si se permite la devolución del producto.

Campo

B0_POSFLAG

Tipo

C

Tamaño

1

Decimal

0

Título

Flag POS

Descripción

Flag integración POS

Nivel

0

Utilizado

Obligatorio

No

Browse

No

Opciones

1=Sí; 2=No

Help

Informa el flag del registro para la integración con el POS (Point Of Sale).

Campo

B0_CODMAR

Tipo

C

Tamaño

6

Decimal

0

Título

Código marca

Descripción

Código marca

Nivel

0

Utilizado

Obligatorio

No

Browse

No

Help

Informa la marca relacionada al producto a partir de la tabla OG del SX5

Campo

B0_TPIVA 

Tipo

C

Tamaño

3

Decimal

0

Título

Tipo de IVA

Descripción

Tipo de IVA del producto  

Nivel

0

Utilizado

Obligatorio

No

Browse

No

Help

Tipo de impuestos IVA del producto cumplimentado por medio de SFB.

Campo

B0_ECDTEX 

Tipo

C

Tamaño

8

Decimal

0

Título

Fch. Export. Pos

Descripción

Fecha exportación POS

Nivel

0

Utilizado

Obligatorio

No

Browse

No

Help

Fecha exportación POS

Campo

B0_QTDFRAC 

Tipo

C

Tamaño

1

Decimal

0

Título

Per Ctd Frac

Descripción

¿Permite Ctd Fraccionada? 

Nivel

0

Utilizado

Obligatorio

No

Browse

No

Help

¿Permite cantidad fraccionada? 

CCampo

B0_CATIVA

Tipo

C

Tamaño

6

Decimal

0

Título

Categ. de IVA

Descripción

Categoría de IVA do produto

Nivel

0

Usado

Obligatorio

No

Browse

No

Help

Categoria de IVA del producto

Campo

B0_OBRVEN

Tipo

C

Tamaño

1

Decimal

0

Título

¿Obligatorio Vendedor?

Descripción

¿Obligatorio Vendedor?

Nivel

0

Usado

Obligatorio

No

Browse

No

Opciones

1=Sí;2=No

Help

¿Obligatorio Vendedor?

 

  • Tabla DA0 – Lista de precios:

Campo

DA0_POSFLG

Tipo

C

Tamaño

1

Decimal

0

Título

Flag POS

Descripción

Flag Integración POS

Nivel

0

Utilizado

Obligatorio

No

Browse

No

Opciones

1=Sí;2=No

Help

Informa si el registro está activo o inactivo para la integración con el POS(Point Of Sale).

Campo

DA0_POSDTE

Tipo

D

Tamaño

8

Decimal

0

Título

Fch. Exp. POS

Descripción

Fecha de Export. POS

Nivel

0

Utilizado

Obligatorio

No

Browse

No

Opciones

 

Help

Informa la fecha de exportación del registro al Bridge.

 

  • Tabla SLQ - Presupuesto

Campo

LQ_ORCPOS

Tipo

C

Tamaño

20

Decimal

0

Título

Nº Pres.POS

Descripción

Número presupuesto/venta en el POS.

Nivel

0

Utilizado

Obligatorio

No

Browse

No

Help

Número presupuesto/venta en el POS.

  • Tabla SL1 - Presupuesto

Campo

L1_ORCPOS

Tipo

C

Tamaño

20

Decimal

0

Título

Nº Pres.POS

Descripción

Número presupuesto/venta en el POS.

Nivel

0

Utilizado

Obligatorio

No

Browse

No

Help

Número presupuesto/venta en el POS.

Campo

LQ_ERGRVBT

Tipo

M

Tamaño

10

Decimal

0

Título

Error GrvBat

Descripción

Error GravaBatch

Nivel

0

Usado

Obligatorio

No

Browse

No

Help

Error GravaBatch - Integración ERP

 

  • Tabla SL1 - Presupuesto

    Campo

    L1_ORCPOS

    Tipo

    C

    Tamaño

    20

    Decimal

    0

    Título

    Nr.Orc.POS

    Descripción

    Número presupuesto/venta en el POS.

    Nivel

    0

    Usado

    Obligatorio

    No

    Browse

    No

    Help

    Número presupuesto/venta en el POS.

    Campo

    L1_ERGRVBT

    Tipo

    M

    Tamaño

    10

    Decimal

    0

    Título

    Error GrvBat

    Descripción

    Error GravaBatch

    Nível

    0

    Usado

    Obligatorio

    No

    Browse

    No

    Help

    Error GravaBatch - Integración ERP

  • Tabla SLR - Ítems del presupuesto

Campo

LR_IDPROMO

Tipo

C

Tamaño

30

Decimal

0

Título

Id. Promo

Descripción

Código promoción (Módulo Promo – Synthesis)

Nivel

0

Utilizado

Obligatorio

No

Browse

No

Help

Código promoción (Módulo Promo – Synthesis)

  • Tabla SL2 - Ítems del presupuesto

Campo

L2_IDPROMO

Tipo

C

Tamaño

30

Decimal

0

Título

Id. Promo

Descripción

Código promoción (Módulo Promo – Synthesis)

Nivel

0

Utilizado

Obligatorio

No

Browse

No

Help

Código promoción (Módulo Promo – Synthesis)

  • Tabla MGA – De-A de Integración

Campo

MGA_FILIAL

Tipo

C

Tamaño

2

Decimal

0

Título

Sucursal

Descripción

Sucursal del sistema

Nivel

0

Utilizado

Obligatorio

No

Browse

No

Help

Sucursal del sistema

Campo

MGA_PROTHE

Tipo

C

Tamaño

20

Decimal

0

Título

Cód.Protheus

Descripción

Código del Protheus

Nivel

0

Utilizado

Obligatorio

No

Browse

No

Help

Código del Protheus

Campo

MGA_ORIGEM

Tipo

C

Tamaño

30

Decimal

0

Título

Cód. Origen

Descripción

Código del origen

Nivel

0                

Utilizado

Obligatorio

No

Browse

Help

Código del origen

Campo

MGA_TIPO

Tipo

C

Tamaño

8

Decimal

0

Título

Tipo De A

Descripción

Tipo del De A

Nivel

0

Utilizado

Obligatorio

No

Browse

Help

Tipo del De A

  • Tabla SLK – Códigos de barra por producto

Campo

LK_POSFLAG

Tipo

C

Tamaño

1

Decimal

0

Título

Flag POS

Descripción

Flag integración POS

Nivel

0

Utilizado

Obligatorio

No

Browse

No

Opciones

1=Sí; 2=No

Help

Informa si el registro está activo o inactivo para la integración con el POS.

Campo

LK_POSDTEX

Tipo

D

Tamaño

8

Decimal

0

Título

Fch. Exp. POS

Descripción

Fecha de Export. POS

Nivel

0

Utilizado

Obligatorio

No

Browse

No

Help

Fecha de exportación al POS.

 

  • Tabla SLG – Estaciones

Campo

LG_POSFLAG

Tipo

C

Tamaño

1

Decimal

0

Título

Flag POS

Descripción

Flag integración POS

Nivel

0

Utilizado

Obligatorio

No

Browse

No

Opciones

1=Sí; 2=No

Help

Informa si el registro está activo o inactivo para la integración con el POS.

Campo

LG_POSDTEX

Tipo

D

Tamaño

8

Decimal

0

Título

Fch. Exp. POS

Descripción

Fecha de Export. POS

Nivel

0

Utilizado

Obligatorio

No

Browse

No

Help

Fecha de exportación al POS.

  • Tabla SA2 – Proveedores

Campo

A2_POSFLAG

Tipo

C

Tamaño

1

Decimal

0

Título

Flag POS

Descripción

Flag integración POS

Nivel

0

Utilizado

Obligatorio

No

Browse

No

Opciones

1=Sí;2=No

Help

Informa si el registro está activo o inactivo para la integración con el POS.

Campo

A2_MSBLQL

Tipo

C

Tamaño

1

Decimal

0

Título

Blq. De Pantalla

Descripción

Bloqueo de pantalla

Nivel

0

Utilizado

Obligatorio

No

Browse

No

Help

Bloqueo de pantalla

 

  • Tabla SLW – Movimiento de procesos de venta

Campo

LW_FASERIE

Tipo

C

Tamaño

3

Decimal

0

Título

Serie Fact. A

Descripción

Serie factura A

Nivel

0

Utilizado

Obligatorio

No

Browse

No

Help

Serie factura A - Argentina

Campo

LW_FANUMIN

Tipo

C

Tamaño

6

Decimal

0

Título

Nº In.Fact A

Descripción

Número inicial factura A

Nivel

0

Utilizado

Obligatorio

No

Browse

No

Help

Número inicial factura A - Argentina

Campo

LW_FANUMFN

Tipo

C

Tamaño

6

Decimal

0

Título

Nº Fin.Fact A

Descripción

Número final factura A

Nivel

0

Utilizado

Obligatorio

No

Browse

No

Help

Número final factura A - Argentina

Campo

LW_FBASERI

Tipo

C

Tamaño

3

Decimal

0

Título

Serie Fact. B

Descripción

Serie factura B

Nivel

0

Utilizado

Obligatorio

No

Browse

No

Help

Serie factura B - Argentina

Campo

LW_FBNUMIN

Tipo

C

Tamaño

6

Decimal

0

Título

Nº In.Fact B

Descripción

Número inicial factura B

Nivel

0

Utilizado

Obligatorio

No

Browse

No

Help

Número inicial factura B - Argentina

Campo

LW_FBNUMFN

Tipo

C

Tamaño

6

Decimal

0

Título

Nº Fin.Fact B

Descripción

Número final factura B

Nivel

0

Utilizado

Obligatorio

No

Browse

No

Help

Número final factura B - Argentina

 

  • Tabla SBV – Tabla ítems cuadrícula

Campo

BV_POSFLAG

Tipo

C

Tamaño

1

Decimal

0

Título

Flag POS

Descripción

Flag integración POS

Nivel

0

Utilizado

Obligatorio

No

Browse

No

Opciones

1=Sí; 2=No

Help

Informa si el registro está activo o inactivo para la integración con el POS.

Campo

BV_POSDTEX

Tipo

D

Tamaño

8

Decimal

0

Título

Fch. Exp. POS

Descripción

Fecha de Export. POS

Nivel

0

Utilizado

Obligatorio

No

Browse

No

Help

Fecha de exportación al POS.

 

  • Tabla SB1 – Archivo de productos

Campo

B1_MSBLQL

Tipo

C

Tamaño

1

Decimal

0

Título

Blq. De Pantalla

Descripción

Bloqueo de pantalla

Nivel

0

Utilizado

Obligatorio

No

Browse

No

Help

Bloqueo de pantalla

 

  • Tabla SAH – Unidades de medida

Campo

AH_QTDDEC

Tipo

N

Tamaño

9

Decimal

0

Título

Cant. Decimales

Descripción

Cant. de decimales        

Nivel

0

Utilizado

Obligatorio

No

Browse

No

Help

Informa la cantidad de decimales permitida. Synthesis.

Campo

AH_POSFLAG

Tipo

C

Tamaño

1

Decimal

0

Título

Flag POS

Descripción

Flag integración POS

Nivel

0

Utilizado

Obligatorio

No

Browse

No

Opciones

1=Sí; 2=No

Help

Informa si el registro está activo o inactivo para la integración con el POS.

Campo

AH_POSDTEX

Tipo

D

Tamaño

8

Decimal

0

Título

Fch. Exp. POS

Descripción

Fecha de Export. POS

Nivel

0

Utilizado

Obligatorio

No

Browse

No

Help

Fecha de exportación al POS.

Campo

AH_MSBLQL

Tipo

C

Tamaño

1

Decimal

0

Título

Blq. De Pantalla

Descripción

Bloqueo de pantalla

Nivel

0

Utilizado

Obligatorio

No

Browse

No

Help

Bloqueo de pantalla

 

  • Tabla SAE – Administradora financiera

Campo

AE_POSDTE

Tipo

D

Tamaño

8

Decimal

0

Título

Fch. Exp. POS

Descripción

Fecha de Export. POS

Nivel

0

Utilizado

Obligatorio

No

Browse

No

Help

Fecha de exportación al POS.

Campo

AE_POSFLG

Tipo

C

Tamaño

1

Decimal

0

Título

Flag POS

Descripción

Flag integración POS

Nivel

0

Utilizado

Obligatorio

No

Browse

No

Opciones

1=Sí; 2=No

Help

Informa si el registro está activo o inactivo para la integración con el POS.

Campo

AE_MSBLQL

Tipo

C

Tamaño

1

Decimal

0

Título

Blq. De Pantalla

Descripción

Bloqueo de pantalla

Nivel

0

Utilizado

Obligatorio

No

Browse

No

Help

Bloqueo de pantalla

 

  • Tabla SLJ – Identificación de tiendas

Campo

LJ_IMPCAT

Tipo

C

Tamaño

6

Decimal

0

Título

Categ.Imptos.

Descripción

Categoría de impuestos      

Nivel

0

Utilizado

Obligatorio

No

Browse

No

Help

Informa la categoría de impuestos de acuerdo con la tabla OH del SX5.

Campo

LJ_POSFLAG

Tipo

C

Tamaño

1

Decimal

0

Título

Flag POS

Descripción

Flag integración POS

Nivel

0

Utilizado

Obligatorio

No

Browse

No

Opciones

1=Sí; 2=No

Help

Informa si el registro está activo o inactivo para la integración con el POS.

Campo

LJ_POSDTEX

Tipo

D

Tamaño

8

Decimal

0

Título

Fch. Exp. POS

Descripción

Fecha de Export. POS

Nivel

0

Utilizado

Obligatorio

No

Browse

No

Help

Fecha de exportación al POS.

Campo

LJ_CODSAFE

Tipo

C

Tamaño

3

Decimal

0

Título

Cod.Safe

Descripción

Código Safe

Nivel

0

Usado

Obligatorio

No

Browse

No

Help

Codigo Safe de la tienda

  • Tabla NNR – Locales de stock:

Campo

NNR_POSFLG

Tipo

C

Tamaño

1

Decimal

0

Título

Flag POS

Descripción

Flag integración POS

Nivel

0

Utilizado

Obligatorio

No

Browse

No

Opciones

1=Sí; 2=No

Help

Informa si el registro está activo o inactivo para la integración con el POS.

Campo

NNR_POSDTE

Tipo

D

Tamaño

8

Decimal

0

Título

Fch. Exp. POS

Descripción

Fecha de Export. POS

Nivel

0

Utilizado

Obligatorio

No

Browse

No

Help

Fecha de exportación al POS.

  • Tabla MGD – Nivel de categoría

Campo

MGD_FILIAL

Tipo

C

Tamaño

2

Decimal

0

Título

Sucursal

Descripción

Sucursal del sistema

Nivel

0

Utilizado

Obligatorio

No

Browse

No

Help

Sucursal del sistema.

Campo

MGD_CODIGO

Tipo

C

Tamaño

3

Decimal

0

Título

Cód. Nivel

Descripción

Código del nivel

Nivel

0

Utilizado

Obligatorio

No

Browse

Help

Código del nivel.

 

 

 

 

Campo

MGD_DESCR

Tipo

C

Tamaño

15

Decimal

0

Título

Descr. Nivel

Descripción

Descripción del nivel

Nivel

0

Utilizado

Obligatorio

No

Browse

Help

Descripción del nivel.

Campo

MGD_NIVEL

Tipo

N

Tamaño

1

Decimal

0

Título

Cant. Decimales

Descripción

Cant. de decimales        

Nivel

0

Utilizado

Obligatorio

No

Browse

Help

Informa la cantidad de decimales

  • Tabla ACU – Categoría de productos

Campo

ACU_POSFLG

Tipo

C

Tamaño

1

Decimal

0

Título

Flag POS

Descripción

Flag integración POS

Nivel

0

Utilizado

Obligatorio

No

Browse

No

Opciones

1=Sí;2=No

Help

Informa si el registro está activo o inactivo para la integración con el POS.

Campo

ACU_NIVEL

Tipo

C

Tamaño

3

Decimal

0

Título

Nivel Categ.

Descripción

Nivel de la categoría

Nivel

0

Utilizado

Obligatorio

No

Browse

No

Help

Nivel de la categoría.

 

Campo

ACU_MSBLQL

Tipo

C

Tamaño

1

Decimal

0

Título

Blq. De Pantalla

Descripción

Bloqueo de pantalla

Nivel

0

Utilizado

Obligatorio

No

Browse

No

Help

Bloqueo de pantalla

 

  • Tabla ACV – Categoría vs. Grupo o Producto

Campo

ACV_POSFLG

Tipo

C

Tamaño

1

Decimal

0

Título

Flag POS

Descripción

Flag integración POS

Nivel

0

Utilizado

Obligatorio

No

Browse

No

Opciones

1=Sí; 2=No

Help

Informa si el registro está activo o inactivo para la integración con el POS.

  • Tabla MGE – Parámetros por tienda

Campo

MGE_FILIAL

Tipo

C

Tamaño

2

Decimal

0

Título

Sucursal

Descripción

Sucursal del sistema

Nivel

1

Utilizado

Obligatorio

No

Browse

No

Help

Sucursal del sistema.

Campo

MGE_FPGTO

Tipo

C

Tamaño

15

Decimal

0

Título

Forma de pago.

Descripción

Forma de pago

Nivel

0

Utilizado

Obligatorio

No

Browse

Val. Sistema

 

Help

Informe la forma de pago

Campo

MGE_TPFRM

Tipo

C

Tamaño

1

Decimal

0

Título

Tp. Forma

Descripción

Tipo de forma de pago

Nivel

0

Utilizado

Obligatorio

No

Browse

Val. Sistema

vazio() .or. ExistCpo("MGA", "FPAGTO  "+M->MGE_TPFRM)

Help

Tipo de forma de pago.

Campo

MGE_SUPRV

Tipo

C

Tamaño

1

Decimal

0

Título

Aut. Superv.

Descripción

¿Autorización de supervisor?

Nivel

0

Utilizado

Obligatorio

No

Browse

Opciones

1=Sí; 2=No

Help

¿Requiere autorización del supervisor?

Campo

MGE_MAXTC

Tipo

N

Tamaño

12

Decimal

2

Título

Vuelto Máx.

Descripción

Valor máximo de vuelto

Nivel

0

Utilizado

Obligatorio

No

Browse

Help

Valor máximo del vuelto.

Campo

MGE_MOEDA

Tipo

C

Tamaño

2

Decimal

0

Título

Moneda

Descripción

Moneda

Nivel

0

Utilizado

Obligatorio

No

Browse

No

Val. Sistema

 

Help

Moneda

Campo

MGE_EXTG

Tipo

C

Tamaño

1

Decimal

 

Título

¿Moneda Extr.?

Descripción

¿Moneda extranjera?

Nivel

0

Utilizado

Obligatorio

No

Browse

Opciones

1=Sí;2=No

Help

¿Informe si es moneda extranjera?

Campo

MGE_COTAC

Tipo

N

Tamaño

11

Decimal

4

Título

Cotización moneda

Descripción

Cotización de la moneda

Nivel

0

Utilizado

Obligatorio

No

Browse

Help

Cotización de la moneda.

Campo

MGE_BANCO

Tipo

C

Tamaño

1

Decimal

 

Título

¿Banco?

Descripción

¿Informa banco?

Nivel

0

Utilizado

Obligatorio

No

Browse

Opciones

1=Sí; 2=No

Help

¿Informa banco?

Campo

MGE_EMISS

Tipo

C

Tamaño

1

Decimal

 

Título

¿Emisión?

Descripción

¿Informa emisión?

Nivel

0

Utilizado

Obligatorio

No

Browse

Opciones

1=Sí;2=No

Help

¿Informa emisión?

Campo

MGE_NSER

Tipo

C

Tamaño

1

Decimal

 

Título

¿Núm. Serie?

Descripción

¿Informa número serie?

Nivel

0

Utilizado

Obligatorio

No

Browse

Opciones

1=Sí;2=No

Help

¿Informa número serie?

Campo

MGE_LTBDA

Tipo

C

Tamaño

1

Decimal

 

Título

¿Lectur Banda?

Descripción

¿Lectura de banda?

Nivel

0

Utilizado

Obligatorio

No

Browse

Opciones

1=Sí;2=No

Help

¿Lectura de banda?

Campo

MGE_VLTOT

Tipo

C

Tamaño

1

Decimal

 

Título

¿Val. Total?

Descripción

¿Necesita Val. Total?

Nivel

0

Utilizado

Obligatorio

No

Browse

No

Opciones

1=Sí;2=No

Help

¿Necesita valor total?

Campo

MGE_VERIF

Tipo

N

Tamaño

5

Decimal

 

Título

Verificación

Descripción

Método de verificación

Nivel

0

Utilizado

Obligatorio

No

Browse

Help

Método de verificación

Campo

MGE_TBAND

Tipo

N

Tamaño

2

Decimal

 

Título

Tam. Band.

Descripción

Tamaño de la bandera

Nivel

0

Utilizado

Obligatorio

No

Browse

Help

Tamaño de la bandera

Campo

MGE_TPREF

Tipo

N

Tamaño

2

Decimal

 

Título

Tam. Prefijo

Descripción

Tamaño del prefijo

Nivel

0

Utilizado

Obligatorio

No

Browse

Help

Tamaño del prefijo

Campo

MGE_VLTMN

Tipo

N

Tamaño

12

Decimal

2

Título

Val. Tot. Mín

Descripción

Valor total mínimo

Nivel

0

Utilizado

Obligatorio

No

Browse

Help

Valor total mínimo

Campo

MGE_VLTMX

Tipo

N

Tamaño

16

Decimal

2

Título

Val.Tot. Máx.

Descripción

Valor total máximo

Nivel

0

Utilizado

Obligatorio

No

Browse

Help

Valor total máximo

Campo

MGE_OFFLN

Tipo

C

Tamaño

1

Decimal

 

Título

¿Offline?

Descripción

¿Permite Offline?

Nivel

0

Utilizado

Obligatorio

No

Browse

Opciones

1=Sí; 2=No

Help

¿Permite Offline?

Campo

MGE_DGMAN

Tipo

C

Tamaño

1

Decimal

 

Título

Digt. Manual

Descripción

¿Digitación manual?

Nivel

0

Utilizado

Obligatorio

No

Browse

Opciones

1=Sí;2=No

Help

¿Digitación manual?

Campo

MGE_CTVNC

Tipo

C

Tamaño

1

Decimal

 

Título

Fch. Vencto.

Descripción

¿Controla Fch. Vencto?

Nivel

0

Utilizado

Obligatorio

No

Browse

Opciones

1=Sí; 2=No

Help

¿Controla fecha de vencimiento?

Campo

MGE_CTDIG

Tipo

C

Tamaño

1

Decimal

 

Título

¿Dígito Verif?

Descripción

¿Controla dígito Verific.?

Nivel

0

Utilizado

Obligatorio

No

Browse

Opciones

1=Sí; 2=No

Help

¿Controla dígito verificador?

Campo

MGE_CVC

Tipo

C

Tamaño

1

Decimal

 

Título

¿CVC?

Descripción

¿Necesita CVC?

Nivel

0

Utilizado

Obligatorio

No

Browse

Opciones

1=Sí; 2=No

Help

¿Necesita CVC?

Campo

MGE_TMCVC

Tipo

N

Tamaño

2

Decimal

 

Título

Tam. CVC

Descripción

Tamaño CVC

Nivel

0

Utilizado

Obligatorio

No

Browse

Help

Tamaño CVC

Campo

MGE_DTEFT

Tipo

C

Tamaño

1

Decimal

 

Título

¿Fch. Efectiva?

Descripción

¿Necesita de Fch. Efectiva?

Nivel

0

Utilizado

Obligatorio

No

Browse

Opciones

1=Sí; 2=No

Help

¿Necesita de fecha efectiva?

Campo

MGE_ULTDG

Tipo

C

Tamaño

1

Decimal

 

Título

¿Últimos Dígt?

Descripción

¿Necesita últimos dígitos?

Nivel

0

Utilizado

Obligatorio

No

Browse

Opciones

1=Sí; 2=No

Help

¿Necesita de los últimos dígitos?

Campo

MGE_PIN

Tipo

C

Tamaño

1

Decimal

 

Título

¿PIN?

Descripción

¿Necesita PIN?

Nivel

0

Utilizado

Obligatorio

No

Browse

Opciones

1=Sí; 2=No

Help

¿Necesita PIN?

Campo

MGE_POSFLG

Tipo

C

Tamaño

1

Decimal

 

Título

¿Flag POS?

Descripción

¿Flag integración POS?

Nivel

0

Utilizado

Obligatorio

No

Browse

Opciones

1=Sí; 2=No

Help

¿Flag integración POS?

Campo

MGE_POSDTE

Tipo

D

Tamaño

8

Decimal

 

Título

¿Fch. Exp. POS

Descripción

Fecha de Export. POS

Nivel

0

Utilizado

Obligatorio

No

Browse

Help

Fecha de exportación al POS.

Campo

MGE_REQCON

Tipo

C

Tamaño

1

Decimal

 

Título

¿Requiere Cuenta?

Descripción

¿Requiere Cuenta?

Nivel

0

Usado

Obligatorio

No

Browse

Opciones

1=Sí 2=No

HHelp

¿Requiere cuenta?

 

  • Tabla MGF – Parámetros por estación

Campo

MGF_FILIAL

Tipo

C

Tamaño

2

Decimal

0

Título

Sucursal

Descripción

Sucursal del sistema

Nivel

0

Utilizado

Obligatorio

No

Browse

No

Help

Sucursal del sistema.

Campo

MGF_CDPEST

Tipo

C

Tamaño

15

Decimal

0

Título

Código

Descripción

Código de la parametrización

Nivel

0

Utilizado

Obligatorio

No

Browse

No

Help

Código de la parametrización

Campo

MGF_FORMPG

Tipo

C

Tamaño

15

Decimal

0

Título

Forma Pago

Descripción

Forma de pago      

Nivel

0

Utilizado

Obligatorio

No

Browse

No

Help

Forma de pago      

Campo

MGF_DESCPG

Tipo

C

Tamaño

100

Decimal

0

Título

Desc.Pago 

Descripción

Descripción de la Forma de Pag

Nivel

0

Utilizado

Obligatorio

No

Browse

No

Help

Descripción de la Forma de pago

Campo

MGF_ACEITO

Tipo

C

Tamaño

1

Decimal

0

Título

¿Pago aceptado?

Descripción

¿Pago aceptado?       

Nivel

0

Utilizado

Obligatorio

No

Browse

No

Help

¿Pago aceptado?       

Campo

MGF_TROCO

Tipo

C

Tamaño

1

Decimal

0

Título

¿Vuelto?     

Descripción

¿Permite vuelto?          

Nivel

0

Utilizado

Obligatorio

No

Browse

No

Help

¿Permite vuelto?          

Campo

MGF_MAXTRC

Tipo

N

Tamaño

16

Decimal

2

Título

Máx.Vuelto  

Descripción

Val máximo vuelto        

Nivel

0

Utilizado

Obligatorio

No

Browse

No

Help

Val máximo vuelto        

Campo

MGF_METPAG

Tipo

C

Tamaño

1

Decimal

0

Título

Método Pago

Descripción

Método de verific de pago

Nivel

0

Utilizado

Obligatorio

No

Browse

No

Help

Método de verificación de pago

Campo

MGF_ABRGAV

Tipo

C

Tamaño

1

Decimal

0

Título

¿Abre cajón?

Descripción

¿Abre cajón?            

Nivel

0

Utilizado

Obligatorio

No

Browse

No

Help

¿Abre cajón?            

Campo

MGF_VENDAS

Tipo

C

Tamaño

1

Decimal

0

Título

¿Ventas?    

Descripción

¿Permite ventas?         

Nivel

0

Utilizado

Obligatorio

No

Browse

No

Help

¿Permite ventas?         

Campo

MGF_DEVOLU

Tipo

C

Tamaño

1

Decimal

0

Título

¿Devolución? 

Descripción

¿Permite devolución?      

Nivel

0

Utilizado

Obligatorio

No

Browse

No

Help

¿Permite devolución?      

Campo

MGF_GRPEST

Tipo

C

Tamaño

3

Decimal

0

Título

Grp Estación

Descripción

Grupo de Estación        

Nivel

0

Utilizado

Obligatorio

No

Browse

No

Help

Grupo de Estación        

Campo

MGF_CODLOJ

Tipo

C

Tamaño

2

Decimal

0

Título

Tienda       

Descripción

Código de la tienda          

Nivel

0

Utilizado

Obligatorio

No

Browse

No

Help

Código de la tienda          

Campo

MGF_CODSLG

Tipo

C

Tamaño

3

Decimal

0

Título

Cód. SLG   

Descripción

Código SLG              

Nivel

0

Utilizado

Obligatorio

No

Browse

No

Help

Código SLG              

Campo

MGF_POSFLG

Tipo

C

Tamaño

1

Decimal

0

Título

Flag POS   

Descripción

Flag Integración POS     

Nivel

0

Utilizado

Obligatorio

No

Browse

No

Help

Flag Integración POS     

Campo

MGF_POSDTE

Tipo

D

Tamaño

8

Decimal

0

Título

Fch. Exp. POS

Descripción

Fecha de exportación POS  

Nivel

0

Utilizado

Obligatorio

No

Browse

No

Help

Fecha de exportación POS  

 

  • Tabla MGG – Planes de medios de pago por estación

Campo

MGG_FILIAL

Tipo

C

Tamaño

2

Decimal

0

Título

Sucursal

Descripción

Sucursal del sistema

Nivel

0

Utilizado

Obligatorio

No

Browse

No

Help

Sucursal del sistema.

Campo

MGG_CDPLPG

Tipo

C

Tamaño

15

Decimal

0

Título

Cd Plan Pag

Descripción

Código del Plan de pago

Nivel

0

Utilizado

Obligatorio

No

Browse

No

Help

Código del Plan de pago

Campo

MGG_CDPEST

Tipo

C

Tamaño

15

Decimal

0

Título

Cód Par Esta

Descripción

Código Parámetro Estación

Nivel

0

Utilizado

Obligatorio

No

Browse

No

Help

Código Parámetro Estación

Campo

MGG_IDPLPG

Tipo

C

Tamaño

15

Decimal

0

Título

Id Plan Pago

Descripción

Id del plan de pago

Nivel

0

Utilizado

Obligatorio

No

Browse

No

Help

Id del plan de pago

Campo

MGG_DESPLA

Tipo

C

Tamaño

70

Decimal

0

Título

Desc Plan Pg

Descripción

Descripción plan pago

Nivel

0

Utilizado

Obligatorio

No

Browse

No

Help

Descripción plan pago

Campo

MGG_CDVTOL

Tipo

C

Tamaño

50

Decimal

0

Título

Cód. VTOL  

Descripción

Código VTOL             

Nivel

0

Utilizado

Obligatorio

No

Browse

No

Help

Código VTOL             

Campo

MGG_CODLOJ

Tipo

C

Tamaño

2

Decimal

0

Título

Tienda       

Descripción

Código de la tienda          

Nivel

0

Utilizado

Obligatorio

No

Browse

No

Help

Código de la tienda          

Campo

MGG_CODSLG

Tipo

C

Tamaño

3

Decimal

0

Título

Cód. SLG   

Descripción

Código SLG              

Nivel

0

Utilizado

Obligatorio

No

Browse

No

Help

Código SLG              

Campo

MGG_CONDPG

Tipo

C

Tamaño

3

Decimal

0

Título

Cond Pago 

Descripción

Sucursal del sistema

Nivel

0

Utilizado

Obligatorio

No

Browse

No

Help

Condición de pago      

Campo

MGG_POSFLG

Tipo

C

Tamaño

1

Decimal

0

Título

Flag POS   

Descripción

Flag integración POS     

Nivel

0

Utilizado

Obligatorio

No

Browse

No

Help

Flag integración POS     

Campo

MGG_POSDTE

Tipo

D

Tamaño

8

Decimal

0

Título

Fch. Exp. POS

Descripción

Fecha de exportación POS  

Nivel

0

Utilizado

Obligatorio

No

Browse

No

Help

Fecha de exportación POS  

 

  • Tabla MGH – Parámetros de estación vs. pago vs. cuota

Campo

MGH_FILIAL

Tipo

C

Tamaño

2

Decimal

0

Título

Sucursal

Descripción

Sucursal del sistema

Nivel

0

Utilizado

Obligatorio

No

Browse

No

Help

Sucursal del sistema.

Campo

MGH_CDPLPG

Tipo

C

Tamaño

15

Decimal

0

Título

Cd Plan Pag

Descripción

Código Plan de pago

Nivel

0

Utilizado

Obligatorio

No

Browse

No

Help

Código Plan de pago

Campo

MGH_CDPLCT

Tipo

C

Tamaño

15

Decimal

0

Título

Cód. Plan Par

Descripción

Código del Plan de cuotas

Nivel

0

Utilizado

Obligatorio

No

Browse

No

Help

Código del Plan de cuotas

Campo

MGH_QTDPAR

Tipo

N

Tamaño

3

Decimal

0

Título

Ctd Cuotas

Descripción

Cantidad de cuotas  

Nivel

0

Utilizado

Obligatorio

No

Browse

No

Help

Cantidad de cuotas  

Campo

MGH_TAXA

Tipo

N

Tamaño

14

Decimal

2

Título

Cargas   

Descripción

Cargas   

Nivel

0

Utilizado

Obligatorio

No

Browse

No

Help

Cargas   

Campo

MGH_CONDPG

Tipo

C

Tamaño

3

Decimal

0

Título

Cond Pago 

Descripción

Condición de pago   

Nivel

0

Utilizado

Obligatorio

No

Browse

No

Help

Condición de pago   

Campo

MGH_CODLOJ

Tipo

C

Tamaño

2

Decimal

0

Título

Tienda       

Descripción

Código de la tienda          

Nivel

0

Utilizado

Obligatorio

No

Browse

No

Help

Código de la tienda          

Campo

MGH_POSDTE

Tipo

D

Tamaño

8

Decimal

0

Título

ch. Exp. POS

Descripción

Fecha de exportación POS  

Nivel

0

Utilizado

Obligatorio

No

Browse

No

Help

Fecha de exportación POS  

Campo

MGH_POSFLG

Tipo

C

Tamaño

1

Decimal

0

Título

Flag POS   

Descripción

Flag integración POS     

Nivel

0

Utilizado

Obligatorio

No

Browse

No

Help

Flag integración POS     

 

  • Tabla MGI – Prefijos de las tarjetas

Campo

MGI_FILIAL

Tipo

C

Tamaño

2

Decimal

0

Título

Sucursal

Descripción

Sucursal del sistema

Nivel

0

Utilizado

Obligatorio

No

Browse

No

Help

Sucursal del sistema.

Campo

MGI_FORMPG

Tipo

C

Tamaño

15

Decimal

0

Título

Forma Pago

Descripción

Forma de pago      

Nivel

0

Utilizado

Obligatorio

No

Browse

No

Help

Forma de pago      

Campo

MGI_CDPRFX

Tipo

C

Tamaño

15

Decimal

0

Título

Cód. Prefijo

Descripción

Código del prefijo       

Nivel

0

Utilizado

Obligatorio

No

Browse

No

Help

Código del prefijo       

Campo

MGI_PREDE

Tipo

C

Tamaño

25

Decimal

0

Título

De Prefijo 

Descripción

De Prefijo 

Nivel

0

Utilizado

Obligatorio

No

Browse

No

Help

De Prefijo 

Campo

MGI_PREATE

Tipo

C

Tamaño

25

Decimal

0

Título

A Prefijo

Descripción

A Prefijo

Nivel

0

Utilizado

Obligatorio

No

Browse

No

Help

A Prefijo

Campo

MGI_TAMPRE

Tipo

N

Tamaño

2

Decimal

0

Título

Tam Prefijo

Descripción

Tamaño del prefijo      

Nivel

0

Utilizado

Obligatorio

No

Browse

No

Help

Tamaño del prefijo      

Campo

MGI_TAMBIN

Tipo

N

Tamaño

2

Decimal

0

Título

Tamaño Bin

Descripción

Tamaño Bin de la tarjeta   

Nivel

0

Utilizado

Obligatorio

No

Browse

No

Help

Tamaño Bin de la tarjeta   

Campo

MGI_ENABLE

Tipo

C

Tamaño

1

Decimal

0

Título

Habilitado 

Descripción

Habilitado 

Nivel

0

Utilizado

Obligatorio

No

Browse

No

Help

Habilitado 

Campo

MGI_TIPO 

Tipo

C

Tamaño

1

Decimal

0

Título

Tipo          

Descripción

Tipo de la tarjeta          

Nivel

0

Utilizado

Obligatorio

No

Browse

No

Help

Tipo de la tarjeta          

Campo

MGI_CODSAE

Tipo

C

Tamaño

3

Decimal

0

Título

Admin Fin  

Descripción

Administradora financiera

Nivel

0

Utilizado

Obligatorio

No

Browse

No

Help

Administradora financiera

Campo

MGI_POSDTE

Tipo

D

Tamaño

8

Decimal

0

Título

Fch Exp. POS

Descripción

Fecha de exportación POS  

Nivel

0

Utilizado

Obligatorio

No

Browse

No

Help

Fecha de exportación POS  

Campo

MGI_POSFLG

Tipo

C

Tamaño

1

Decimal

0

Título

Flag POS   

Descripción

Flag integración POS     

Nivel

0

Utilizado

Obligatorio

No

Browse

No

Help

Flag integración POS     

  • Tabla SA1 – Clientes        

Campo

A1_POSFLAG

Tipo

C

Tamaño

1

Decimal

0

Título

Flag POS   

Descripción

Flag integración POS     

Nivel

0

Utilizado

Obligatorio

No

Browse

No

Help

Flag integración POS     

Campo

A1_POSDTEX

Tipo

D

Tamaño

8

Decimal

0

Título

Fch Exp. POS

Descripción

Fecha de Export. POS     

Nivel

0

Utilizado

Obligatorio

No

Browse

No

Help

Fecha de Export. POS     

 

  • Tabla SFB – Impuestos variables

Campo

FB_IMPCAT

Tipo

C

Tamaño

6

Decimal

0

Título

Categ.Imptos.

Descripción

Categoría de impuestos      

Nivel

0

Utilizado

Obligatorio

No

Browse

No

Help

Categoría de impuestos      

Campo

FB_DATAINI

Tipo

D

Tamaño

8

Decimal

0

Título

Fecha inicial

Descripción

Fecha inicial vigencia 

Nivel

0

Utilizado

Obligatorio

No

Browse

No

Help

Fecha inicial vigencia 

Campo

FB_USOITEM

Tipo

C

Tamaño

6

Decimal

0

Título

Uso ítem   

Descripción

Uso ítem   

Nivel

0

Utilizado

Obligatorio

No

Browse

No

Help

Uso ítem   

Campo

FB_ITEMCAT

Tipo

C

Tamaño

6

Decimal

0

Título

Categ. Ítem

Descripción

Categoría de ítem       

Nivel

0

Utilizado

Obligatorio

No

Browse

No

Help

Categoría de ítem       

Campo

FB_CDREGRA

Tipo

C

Tamaño

6

Decimal

0

Título

Cód. Regla 

Descripción

Código de la regla         

Nivel

0

Utilizado

Obligatorio

No

Browse

No

Help

Código de la regla         

Campo

FB_VALBRUT

Tipo

C

Tamaño

1

Decimal

0

Título

Valor Bruto

Descripción

¿Aplica sobre valor bruto?

Nivel

0

Utilizado

Obligatorio

No

Browse

No

Help

¿Aplica sobre valor bruto?

Campo

FB_IMPTIPO

Tipo

C

Tamaño

6

Decimal

0

Título

Tipo Impuesto

Descripción

Tipo de impuesto         

Nivel

0

Utilizado

Obligatorio

No

Browse

No

Help

Tipo de impuesto           

Campo

FB_FRMCALC

Tipo

C

Tamaño

1

Decimal

0

Título

Forma Cálcul

Descripción

Forma de cálculo        

Nivel

0

Utilizado

Obligatorio

No

Browse

No

Help

Forma de cálculo         

Campo

FB_POSDTE

Tipo

D

Tamaño

8

Decimal

0

Título

Fch Exp. POS

Descripción

Fecha de exportación POS  

Nivel

0

Utilizado

Obligatorio

No

Browse

No

Help

Fecha de exportación POS  

Campo

FB_POSFLG

Tipo

C

Tamaño

1

Decimal

0

Título

Flag POS   

Descripción

Flag integración POS     

Nivel

0

Utilizado

Obligatorio

No

Browse

No

Help

Flag integración POS     

Campo

FB_TIPCALC

Tipo

C

Tamaño

1

Decimal

0

Título

Calc Imp Sob

Descripción

Calcula Impuesto Sobre   

Nivel

0

Utilizado

Obligatorio

No

Browse

No

Help

Calcula Impuesto Sobre   

Campo

FB_MSBLQL

Tipo

C

Tamaño

1

Decimal

0

Título

Blq. De Pantalla

Descripción

Bloqueo de pantalla

Nivel

0

Utilizado

Obligatorio

No

Browse

No

Help

Bloqueo de pantalla

  • Tabla SFH – Ingresos brutos

Campo

FH_DECRETO

Tipo

C

Tamaño

12

Decimal

0

Título

Decreto    

Descripción

Nº Decreto             

Nivel

0

Utilizado

Obligatorio

No

Browse

No

Help

Nº Decreto                  

Campo

FH_CATCLI

Tipo

C

Tamaño

6

Decimal

0

Título

Cód Categ. 

Descripción

Código de la categoría     

Nivel

0

Utilizado

Obligatorio

No

Browse

No

Help

Código de la categoría     

Campo

FH_CODTAX

Tipo

C

Tamaño

10

Decimal

0

Título

Cód. Clas Ts

Descripción

Cód Clase de la tasa      

Nivel

0

Utilizado

Obligatorio

No

Browse

No

Help

Cód Clase de la tasa      

 

  • Tabla CC2 – Municípios

    Campo

    CC2_FILIAL

    Tipo

    C

    Tamaño

    2

    Decimal

    0

    Título

    Sucursal

    Descripción

    Sucursal del Sistema

    Nivel

    0

    Usado

    Obligatorio

    No

    Browse

    No

    Help

    Sucursal del Sistema

    Campo

    CC2_EST

    Tipo

    C

    Tamaño

    2

    Decimal

    0

    Título

    Estado

    Descripción

    Estado del Municipio

    Nivel

    0

    Usado

    Obligatorio

    Browse

    No

    Help

    Estado del Municipio

    Campo

    CC2_CODMUN

    Tipo

    C

    Tamaño

    5

    Decimal

    0

    Título

    Cod. Municip

    Descripción

    Cod. Municipio

    Nivel

    0

    Usado

    Obligatorio

    Browse

    No

    Help

    Cod. Municipio

    Campo

    CC2_MUN

    Tipo

    C

    Tamaño

    60

    Decimal

    0

    Título

    Municipio

    Descripción

    Descripción del Municipio

    Nivel

    0

    Usado

    Obligatorio

    Browse

    No

    Help

    Descripcion del Municipio

  1. Creación de Consulta estándar en el archivo SXB – Consulta estándar:
  • Búsqueda MDG:

Alias

MDG

Tipo

1

Secuencia

01

Columna

DB

Descripción

Nivel Cat. Prd

Contiene

MGD

Alias

MDG

Tipo

2

Secuencia

01

Columna

01

Descripción

Cód. del Nivel

Contiene

 

Alias

MDG

Tipo

4

Secuencia

01

Columna

01

Descripción

Sucursal

Contiene

MGD_FILIAL

Alias

MDG

Tipo

4

Secuencia

01

Columna

02

Descripción

Cód. del Nivel

Contiene

MGD_CODIGO

Alias

MDG

Tipo

4

Secuencia

01

Columna

03

Descripción

Descr. Nivel

Contiene

MGD_DESCR

Alias

MDG

Tipo

5

Secuencia

01

Columna

 

Descripción

Código

Contiene

MGD->MGD_CODIGO

 

  • Búsqueda MGAFRM:

Alias

MGAFRM

Tipo

1

Secuencia

01

Columna

DB

Descripción

Forma de pago

Contiene

MGA

Alias

MGAFRM

Tipo

2

Secuencia

01

Columna

02

Descripción

Tipo+Cód. Protheus

Contiene

 

Alias

MGAFRM

Tipo

4

Secuencia

01

Columna

01

Descripción

Cód.Protheus

Contiene

MGA_PROTHE

Alias

MGAFRM

Tipo

4

Secuencia

01

Columna

02

Descripción

Cód. Origen

Contiene

MGA_ORIGEN

Alias

MGAFRM

Tipo

5

Secuencia

01

Columna

 

Descripción

 

Contiene

MGA_ORIGEN

Alias

MGAFRM

Tipo

6

Secuencia

01

Columna

 

Descripción

 

Contiene

Alltrim(MGA->MGA_TIPO) == "FPAGTO"

  • Búsqueda MGD:

Alias

MGD

Tipo

1

Secuencia

01

Columna

DB

Descripción

Nivel Categ. Prod.

Contiene

MGD

Alias

MGD

Tipo

2

Secuencia

01

Columna

01

Descripción

Cód. del Nivel

Contiene

 

Alias

MGD

Tipo

4

Secuencia

01

Columna

01

Descripción

Sucursal

Contiene

MGD_FILIAL

Alias

MGD

Tipo

4

Secuencia

01

Columna

02

Descripción

Cód. Nivel

Contiene

MGD_NIVEL

Alias

MGD

Tipo

4

Secuencia

01

Columna

03

Descripción

Descr. Nivel

Contiene

MGD_DESCR

Alias

MGD

Tipo

5

Secuencia

01

Columna

 

Descripción

 

Contiene

MGD->MGD_NIVEL

 

  • Búsqueda USRSIN:

Alias

USRSIN

Tipo

1

Secuencia

01

Columna

US

Descripción

Usuarios

Contiene

 

Alias

USRSIN

Tipo

5

Secuencia

01

Columna

 

Descripción

 

Contiene

NAME

  • Búsqueda MGF:

    Alias

    MGF

    Tipo

    1

    Secuencia

    01

    Columna

    DB

    Descripción

    Paramétros Estacaión

    Contiene

    MGF

    Alias

    MGF

    Tipo

    2

    Secuencia

    01

    Columna

    01

    Descripción

    Codigo

    Contiene

     

    Alias

    MGF

    Tipo

    4

    Secuencia

    01

    Columna

    01

    Descripción

    Sucursal

    Contiene

    MGF_FILIAL

    Alias

    MGF

    Tipo

    4

    Secuencia

    01

    Columna

    02

    Descripción

    Codigo

    Contiene

    MGF_CDPEST

    Alias

    MGF

    Tipo

    4

    Secuencia

    01

    Columna

    03

    Descripción

    Descr. Plan

    Contiene

    MGF_DESCPG

    Alias

    MGF

    Tipo

    5

    Secuencia

    01

    Columna

     

    Descripción

     

    Contiene

    MGF->MGF_CDPEST

  • Búqueda MGG:

    Alias

    MGG

    Tipo

    1

    Secuencia

    01

    Columna

    DB

    Descripción

    Plan medio pago est

    Contiene

    MGG

    Alias

    MGG

    Tipo

    2

    Secuencia

    01

    Columna

    01

    Descripción

    Cd Plan Pag

    Contiene

     

    Alias

    MGG

    Tipo

    4

    Secuencia

    01

    Columna

    01

    Descripción

    Sucursal

    Contiene

    MGG_FILIAL

    Alias

    MGG

    Tipo

    4

    Secuencia

    01

    Columna

    02

    Descripción

    Cd Plan Pag

    Contiene

    MGG_CDPLPG

    Alias

    MGG

    Tipo

    4

    Secuencia

    01

    Columna

    03

    Descripción

    Descr. Plan

    Contiene

    MGG_DESPLA

    Alias

    MGG

    Tipo

    5

    Secuencia

    01

    Columna

     

    Descripción

     

    Contiene

    MGG->MGG_CDPLPG

  1. Creación de Índices en el archivo SIX – Índices:

Índice

MDY

Orden

3

Clave

MDY_FILIAL+MDY_STFLAG+MDY_ECWS+MDY_ECMETO                                                                                                                      

Descripción

Estatus POS+Nombre+Método                                               

Propietario

 

Índice

MEL

Orden

2

Clave

MEL_FILIAL+MEL_ECWS+MEL_ECMETO+MEL_STFLAG+MEL_ECSEQ                                                                                                            

Descripción

Nombre+Método+Estatus POS+Número Sec                                    

Propietario

 

Índice

MEY

Orden

5

Clave

MEY_FILIAL+MEY_STFLAG+MEY_ECWS+MEY_ECMETO+MEY_ECCCHV                                                                                                           

Descripción

Estatus POS+Nombre+Método clave                                         

Propietario

 

Índice

MEZ

Orden

5

Clave

MEZ_FILIAL+MEZ_STFLAG+MEZ_ECWS+MEZ_ECMETO+MEZ_ECREFE                                                                                                           

Descripción

Estatus POS+Nombre+Método+Referencia                                    

Propietario

 

Índice

MEZ

Orden

6

Clave

MEZ_FILIAL+MEZ_ECFLAG+MEZ_ECSEQ                                                                                                                                

Descripción

Estatus POS+Número Sec                                                

Propietario

 

Índice

MF1

Orden

3

Clave

MF1_FILIAL+MF1_STFLAG+MF1_ECTARF+MF1_ECSEQ                                                                                                                     

Descripción

Estatus POS+Tarea+Cód.Service                                         

Propietario

 

Índice

MF2

Orden

2

Clave

MF2_FILIAL+MF2_ECWS+MF2_ECMETO+MF2_STFLAG+MF2_ECSEQ                                                                                                            

Descripción

Nombre+Método+Estatus POS+Número Sec                                    

Propietario

 

Índice

MF4

Orden

6

Clave

MF4_FILIAL+MF4_STFLAG+MF4_ECWS+MF4_ECMETO+MF4_ECCHAV                                                                                                           

Descripción

Estatus POS + Nombre WS + Método + Clave                                

Propietario

 

Índice

MF1

Orden

4

Clave

MF1_FILIAL+MF1_STFLAG+MF1_ECWS+MF1_ECORD                                                                                                                       

Descripción

Estatus POS +WS Nombre + Orden                                          

Propietario

 

         

Índice

MGA

Orden

1

Clave

MGA_FILIAL+MGA_TIPO+MGA_ORIGEM                                                                                                                                 

Descripción

Tipo + Origen                                                        

Propietario

 

Índice

MGA

Orden

2

Clave

MGA_FILIAL+MGA_TIPO+MGA_PROTHE                                                                                                                                 

Descripción

Tipo+Cód. Protheus                                                   

Propietario

 

Índice

MGD

Orden

1

Clave

MGD_FILIAL+MGD_CODIGO                                                                                                                                          

Descripción

Cód. del Nivel                                                        

Propietario

 

Índice

MGE

Orden

1

Clave

MGE_FILIAL+MGE_FPGTO                                                                                                                                           

Descripción

Sucursal + Forma de pago.                                                

Propietario

 

Índice

MGF

Orden

1

Clave

MGF_FILIAL+MGF_CDPEST                                                                                                                                          

Descripción

Sucursal + Parámetro de estaciones                                       

Propietario

 

Índice

MGG

Orden

1

Clave

MGG_FILIAL+MGG_CDPEST+MGG_CDPLPG                                                                                                                               

Descripción

Sucursal + Parámetro estación + Plan de pago                          

Propietario

 

Índice

MGG

Orden

2

Clave

MGG_FILIAL+MGG_CDPLPG                                                                                                                                          

Descripción

Sucursal + Código plan de pago                                   

Propietario

 

Índice

MGH

Orden

1

Clave

MGH_FILIAL+MGH_CDPLPG+MGH_CDPLCT                                                                                                                               

Descripción

Sucursal+Cód. Plan de pago+Cód. Plan de cuotas                    

Propietario

 

Índice

MGH

Orden

2

Clave

MGH_FILIAL+MGH_CDPLCT                                                                                                                                          

Descripción

Sucursal+Cód. Plan de cuotas                                        

Propietario

 

Índice

MGI

Orden

1

Clave

MGI_FILIAL+MGI_CDPRFX                                                                                                                                          

Descripción

Sucursal + Código del prefijo                                           

Propietario

 

 

  1. Creación de Parámetros en el archivo SX6 – Parámetros:

Nombre de la variable

MV_LJSYNT

Tipo

C

Descripción

Informa si la integración con la Synthesis esta activa (0=Desactivada;1=Activada)

Valor estándar

0

Nombre de la variable

MV_LJGRCOR

Tipo

C

Descripción

Informa el código de la tabla de color de la cuadrícula de productos.

Valor estándar

01

Nombre de la variable

MV_LJGRTAM

Tipo

C

Descripción

Informa el código de la tabla de tamaños de la cuadrícula de productos.

Valor estándar

02

 

Procedimiento de configuración

CONFIGURACIÓN DE PARÁMETROS

  1. En el Configurador (SIGACFG), acceda a Entornos/Archivos/Parámetros (CFGX017). Cree o configure el(los) siguiente(s) parámetro(s):

Ítems/Carpetas

Descripción

Nombre

MV_LJSYNT

Tipo

C

Cont.

1

Descripción

Informa si la integración con la Synthesis esta activa. 0=Desactivada;1=Activada                           

Ítems/Carpetas

Descripción

Nombre

MV_LJGRTAM

Tipo

C

Cont.

02

Descripción

Informa el código de la tabla de tamaños de la cuadrícula de productos.                                     

Ítems/Carpetas

Descripción

Nombre

MV_LJGRCOR

Tipo

C

Cont.

01

Descripción

Informa el código de la tabla de color de la cuadrícula de productos.                                             

Ítems/Carpetas

Descripción

Nombre

MV_LJGRTAM

Tipo

C

Cont.

01

Descripción

Informa el código de la tabla de tamaño de la grilla de productos.                                             

Ítems/Carpetas

Descripción

Nombre

MV_LJCPNCC

Tipo

C

Cont.

2

Descripción

Compensación de NCC cuando se utiliza parcialmente.

Ítems/Carpetas

Descripción

Nombre

MV_LJCNVDA

Tipo

L

Cont.

.T.

Descripción

Habilita la integración entre los módulos CONTROL DE TIENDAS con el escenario de ventas, utilizando las reglas de descuento, bonos y lista de precios.    

Ítems/Carpetas

Descripción

Nombre

MV_DESCSAI

Tipo

C

Cont.

2

Descripción

Visualizar precio de venta con descuento en el SD2 (Opción 1), o sin el descuento incluido en el precio (Opción 2) Exclusivo Localizaciones.              

Ítems/Carpetas

Descripción

Nombre

MV_TELAFIN

Tipo

L

Cont.

.F.

Descripción

Habilita e inhabilita la pantalla de administradora financiera cuando utiliza la ClisiTef.

Ítems/Carpetas

Descripción

Nombre

MV_LJCATPR

Tipo

L

Cont.

.T.

Descripción

Activar la vinculación de un producto a más estructura.


Importante
Para utilización del envío de email a través de la rutina LOJA779 (envío de email cuando existe algún registro con error en las tablas intermediarias de integración MF3 y MEY) es necesaria la configuración de los parámetros siguientes. Para más informaciones referentes a configuración del servicio SMTP Protheus, acceda al TDN y consulte el documento Cómo Configurar el envío de Informes por e-mail.

Items/Carpetas

Descriçpción

Nombre

MV_RELFROM

Tipo

C

Cont.

 

Descripción

E-mail utilizado en el campo FROM en envío de reportes por e-mail

Items/Carpetas

Descripción

Nombr

MV_RELSERV

Tipo

C

Cont.

 

Descripción

Nombre del Servidor de Envío de E-mail utilizado en los informes.

Items/Carpetas

Descripción

Nombre

MV_RELPSW

Tipo

C

Cont.

 

Descripción

Contraseña de la Cuenta de E-Mail para envío de informes

Items/Capetas

Descripción

Nombr

MV_LJSMAIL

Tipo

C

Cont.

 

Descripción

Dirección de email del destinario log de error – intermediaria.

CONFIGURACIÓN DE MENÚS

  1. En el Configurador (SIGACFG) acceda a Entornos/Archivo/Menú (CFGX013). Informe la nueva opción de menú del módulo Control de tiendas, de acuerdo con las siguientes instrucciones:

Menú

Actualizaciones

Submenú

Integración

Nombre de la rutina

De-A

Programa

LOJA758

Módulo

Control de tiendas

Tipo

Función Protheus

Menú

Actualizaciones

Submenú

Integración

Nombre de la rutina

Parámetros tienda

Programa

LOJA746

Módulo

Control de tiendas

Tipo

Función Protheus

 

Menú

Actualizaciones

Submenú

Integración

Nombre de la rutina

Parám Estación vs. Pago

Programa

LOJA769

Módulo

Control de tiendas

Tipo

Función Protheus

Menú

Actualizaciones

Submenú

Integración

Nombre de la rutina

Par Estación vs. Plan Pago

Programa

LOJA770

Módulo

Control de tiendas

Tipo

Función Protheus

Menú

Actualizaciones

Submenú

Integración

Nombre de la rutina

Plan Pago vs. Cuotas

Programa

LOJA771

Módulo

Control de tiendas

Tipo

Función Protheus

Menú

Actualizaciones

Submenú

Integración

Nombre de la rutina

Prefijos tarjetas

Programa

LOJA772

Módulo

Control de tiendas

Tipo

Función Protheus

Menú

Actualizaciones

Submenú

Integración

Nombre de la rutina

Niveles de categorías

Programa

LOJA747

Módulo

Control de tiendas

Tipo

Función Protheus

Menú

Actualizaciones

Submenú

Integración

Nombre de la rutina

Monitor Logs

Programa

LOJA743

Módulo

Control de tiendas

Tipo

Función Protheus

Menú

Actualizaciones

Submenú

Integración

Nombre de la rutina

Interfaz intermedia exportación

Programa

LOJA776

Módulo

Control de tiendas

Tipo

Función Protheus

Menú

Actualizaciones

Submenú

Integración

Nombre de la rutina

Interfaz Intermedia importación

Programa

LOJA777

Módulo

Control de tiendas

Tipo

Función Protheus

 

Menú

Actualizaciones

Submenú

Integración

Nombre de la Rutina

Marcas

Programa

LOJA778

Módulo

Control de tiendas

Tipo

Función Protheus

Menú

Actualizaciones

Submenú

Integración

Nombre de la Rutina

Monitor Integraçãoción ERP

Programa

LOJA781

Módulo

Control de tiendas

Tipo

Función Protheus

Menú

Actualizaciones

Submenú

Integración

Nombre de la Rutina

Municipios

Programa

FISA010

Módulo

Control de tiendas

Tipo

Función Protheus

Menú

Actualizaciones

Submenú

Integración

Nombre de la Rutina

Crea SB0

Programa

LJSYNTSB0

Módulo

Control de tiendas

Tipo

Función Protheus

Menú

Actualizaciones

Submenú

Integración

Nombre de la Rutina

Crea Nueva tienda

Programa

LJSTOREMF3

Módulo

Control de tiendas

Tipo

Función ProtheusO E

 

CONFIGURACIÓN DEL GRUPO DE CAMPOS

 

  1. El código de clientes registrados en el Protheus® y en el Bridge se compone de 13 posiciones. Para realizar la modificación del grupo de campos del Código Cliente/Proveedor a 13 posiciones realice los siguientes procedimientos:
  • En Configurador (SIGACFG), acceda a Base de Datos/Diccionario/Base de datos.
  • Seleccione el Grupo de campos del Código del cliente /Proveedor.
  • Haga clic en Modificar, para realizar la modificación del tamaño del campo a 13.
  • Confirme y haga clic en Grabar.

Observe que todos los campos referentes al Código del cliente en las tablas del Protheus® están con 13 posiciones.

 

Procedimiento de utilización

Requisitos previos:

  1. Ejecute el update UPDLO114.
  2. Ejecute el update UPDLO143.
  3. Configure los parámetros:
  • MV_LJSYNT con la opción 1 (Activada), para activar la Integración con Synthesis.
  • MV_LJCPNCC informe el contenido 2 para que en caso de ventas utilizando NCC como forma de pago se modifique el saldo si el valor total de la venta fuera menor que el valor total de la NCC.
  • MV_LJCNVDA informe .T. para habilitar el uso del escenario de ventas pues la integración de lista de precios utiliza la estructura del escenario de ventas(DA0 y DA1).
  • MV_DESCSAI informe el contenido 2 para que se trate el redondeo de valores en la integración Synthesis.

4. Cree y configure el archivo synt_bridge.ini en el directorio StartPath (System) del Protheus.  Este archivo es utilizado por el Motor de integración para atribuir a la URL el WebService del Bridge Manager. Ejemplo de contenido del archivo para la empresa 99 y sucursal 01, siendo WSLOCATION<Empresa><Sucursal> = <Dirección WS Bridge sin el nombre del archivo webservice>, el contenido del archivo synt_bridge.ini queda de la siguiente manera: WSLOCATION9901 = http://spod2836:8080/bridge-server-soap/services/bcservice

5. Ejecute la rutina LJSTSCLIE, para informar las tablas de configuración del Motor de integraciónProtheus Client. Para ello, acceda al TOTVS Smart Client, y digite U_ LJSTSCLIE en el campo Programa inicial.

 

¡Importante!

Se recomienda realizar una copia de las tablas MF1 y MF2, antes de ejecutar la rutina LJSTSCLIE.

 

 

  1. Ejecute la rutina LJSTSSRV para informar las tablas de configuración del motor de integración Protheus Server. Para ejecutarla, acceda al TOTVS Smart Client, digite U_ LJSTSSRV en el campo Programa inicial.

¡Importante!

Se recomienda realizar una copia de las tablas MDY e MEL antes de ejecutar la rutina LJSTSSRV.

 

 

  1. Configure los Jobs de Integración con el Bridge POS (Protheus Client) que está en la carpeta Smart Client, por medio del wizard del Protheus®. Funciones LOJA742 (Genera intermedia – MF3) y LJ742INT(Envía los datos para Synthesis).

Para utilizar la integración para múltiples tiendas es necesaria la configuración de un JOB para cada tienda/sucursal que se desea integrar, tanto para exportación como para importación. 


 

8. Configure el Job de Integración con el Bridge POS (Protheus Server), ejecutado por el Smart Client, por medio del wizard del Protheus®. Función LOJA741, procesa los datos a partir de la tabla Intermedia - MEY.

9. Configure el Job de Integración del saldo en stock off-line con el Bridge POS, que está en la carpeta Smart Client, por medio del wizard del Protheus®. La función LOJA773, procesa los datos a partir de la función SaldoSb2(). Por definición entre TOTVS y Synthesis, el saldo enviado será la suma del saldo de todos los almacenes/sucursales por producto, para ver desempeño y flexibilidad de frecuencia de envío del saldo en stock, la rutina está en un Job separado de las demás. Recomendamos que la ejecución de esta rutina se configure en un servicio separado del Protheus®, debido al volumen de datos.

 

10. Configure el Job de Integración de usuarios con el Bridge POS, que está en la carpeta Smart Client por medio del wizard del Protheus®. La función LOJA744, procesa los datos de los registros en la tabla intermedia MF3 grabados después de la inclusión de un usuario por medio del módulo Control de tiendas. Para obtener seguridad y frecuencia de envío la rutina quedó en un JOB separado de las demás.

 

11. Configure el Job de Integración con el ERP(GRAVA BATCH) que está en la carpeta Smart Client, por medio del wizard del Protheus. La función LJGRVBATCH, procesa los datos de las ventas grabados después de la ejecución de la ejecauto del venta asistida e integra con las otras tablas del ERP.

12. Configure el Job para enviar un aviso vía email cuando localiza algún registro en las tabeas intermediarias MF3(Exportación) y MEY(Importación) a través del wizard del Protheus® que está en la carpeta Smart Client. La función LOJA779, localiza los datos en las tablas intermediaria MF3 y MEY con el estatus de error (MF3_STFLAG o MEY_STFLAG) con el contenido E.

Para el funcionamiento es necesario rellenar los parámetros descritos en procedimientos de configuraciones. Para más informaciones referentes a configuración del servicio SMTP Protheus, acceda al TDN y consulte el documento Cómo Configurar el envío de Informes por e-mail


13. Configure el Job para LOJA774 para grabar los registros referentes a valores de monedas (Tabla SM2) en la tabla MF3 (Exportación a través de wizard del Protheus® que está en la carpeta Smart Client). La función LOJA774, busca los registros referentes a actualización de los valores de monedas grabados en la tabla SM2 y graba en la tabla intermediaria MF3 para exportación al sistema Bridge. Para el funcionamiento, es necesario el rellenado de los parámetros descritos en procedimientos de configuraciones.



14. Realice la configuración del Grupo de Campos. El código de los clientes registrados en el Protheus® y en el Bridge se compone de 13 posiciones. Para realizar la modificación del grupo de campos del Código Cliente/Proveedor para 13 posiciones realice los siguientes procedimientos:

  • En el Configurador (SIGACFG), acceda a la Base de datos/Diccionario/Base de Datos.
  • Seleccione el Grupo de Campos del Código del Cliente /Proveedor.
  • Presione en Modificar, para realizar el cambio del tamaño del campo para 13.
  • Confirme y presione en Grabar.

Observe que todos los campos referentes al Código del Cliente en las tablas del Protheus® están con 13 posiciones.

15. Tras realizar la configuración de los parámetros, diccionarios, grupos de campos y Jobs de integración, realice los siguientes registros:

15.1 Registre las sucursales del sistema en el Configurador, en Entornos/Empresas/Sucursales.

 15.2 Registre las tiendas/Sucursales en Identificación de Tiendas(SLJ) en el Control de Tiendas en Actualizaciones/Identif.de Tiendas.

 15.3 Registre las estaciones vinculadas con sus puntos de venta (SLG) en el Control de tiendas/Actualizaciones/Punto de Venta/Estación.

15.4 Registre los usuarios de las tiendas en el Control de tiendas en Miscelanea/Usuarios.

15.5 Registre los clientes en el Control de tiendas en Archivos/Clientes.

 15.6 Registre las unidades de medidas en Facturación  en Actualizaciones/Archivos/Unidades de medida.

15.7 Registre las marcas en el Control de tiendas en Integración/Marcas.

15.8 Registre los almacenes de los productos en el Control de tiendas en Archivos/Locales.

15.9 Realice el Archivo de productos, con atención especial a los campos de las tablas Productos (SB1) y Complemento de productos (SB0).

  • Alc. IVA (B1_NALCIVA) ubicado en la Solapa Impuestos
  • Tipo de IVA (B0_TPIVA).
  • Código Marca (B0_CODMAR)
  • Flag POS (B0_POSFLAG): seleccione la opción 1=SÍ para envío al PDV Synthesis.
  • Devolución (B0_DEVOLV).
  • Dig. Núm. Ser. (B0_OBRGNSR).
  • Aut. Superior (B0_AUTSUPR).
  • Restr. Hr (B0_RESTHR).
  • Permit. Ctd (B0_DIGQTD).
  • Digit. Ctd (B0_OBRGQTD).
  • Digit. Precio (B0_OBRGPRC).
  • Venta (B0_VENDA).

16. Relacione os produtos com os seus respectivos códigos de barras, no Controle de Lojas emAtualizações/Arquivos/Codigos de barras.

17. Cadastre a lista de preços e vincule aos produtos a lista de preços, no Faturamento em Atualizacões/Cenários de venda/Lista de Preços.

 18. Cadastre os níveis de categorias no Controle de Lojas emIntegração/Niveis Categ. Este cadastro foi disponibilizado exclusivamente para a Integração Synthesis, com o objetivo de atender ao conceito de níveis de categoria existentes noSistema Bridge. Para mais detalhes sobre este conceito, consulte a documentação Bridge Pos.

 19. Relacione os produtos com categorias no Controle de Lojas em Atualizações/Arquivo/Vinculac.cat.xprd.

20. Cadastre os produtos similares no Controle de Lojas emAtualizações/Arquivos/Vinculac.cat.xprd. Para que a integração entenda que é um produto similar, é necessário informar que o produto é uma Sugestão de venda(ACV_SUVEND) e que o produto tenha uma Sequencia de Produto(ACV_SEQPRD diferente de vazio) de acordo com o conceito padrão do Protheus® no Controle de Lojas.

21. Cadastre os produtos complementares no Controle de Lojas em Atualizações/Cenários de Venda/Vinculac.cat.xprd. Para que a integração entenda que é um produto complementar, é necessário informar que o produto é uma Sugestão de venda(ACV_SUVEND) e que a categoria possua uma Categoria Superior (ACU_CODPAI) deve estar preenchido de acordo com o conceito padrão do Protheus® no Controle de Lojas.

22. Revise e se necessário complemente as formas de pagamento já existentes na tabela 24 do arquivo SX5 doProtheus®.

23. Defina as formas de pagamento que utilizam cartão de débito ou de crédito. Para o Sistema Bridge as admistradoras financeiras do Protheus® são consideradas formas de pagamento. As principais já são cadastradas durante o setup da integração. Para isso, no Controle de Lojas acesseAtualizações/Adm. Financeira.

24. Com o objetivo de atender ao conceito do Sistema Bridge, é necessário realizar o cadastro de Parametros de Lojas, para que seja vinculado as formas de pagamento ativas por loja. Para isso, no Controle de Lojas acesse Integração/Param. Loja. Para mais detalhes consulte a documentação do Sistema Bridge.

25. Com o objetivo de atender ao conceito do Sistema Bridge, é necessário realizar o cadastro de Parametros de Estação x planos de pagamento, para que seja vinculado os planos de pagamento ativos por formas de pagamento ativas por estação. Para isso, no Controle de Lojas acesse Integração/Param. Estação x Pagto x Plano. Para mais, detalhes consulte a documentação do Sistema Bridge.

26. Com o objetivo de atender ao conceito do Sistema Bridge, é necessário realizar o cadastro de planos de pagamento, para que seja vinculado as formas de pagamento x planos de pagamento x taxas de juros. Para isso, no Controle de Lojasem Integração/Planos de cotas. Para mais detalhes consulte a documentação do Sistema Bridge.

27. Com o objetivo de atender ao conceito do Sistema Bridge, é necessário realizar o cadastro dos prefixos dos cartões de crédito, para que o Bridge Pos realize as validações de acordo. Para isso, no Controle de Lojas acesse Integração/Prefixos. Para mais detalhes, consulte a documentação do Sistema Bridge.

 Para que a rotina de importação de vendas grave a TES e os campos referentes aos impostos nos itens e cabeçalho da venda, é necessário realizar o cadastro do De-Para Tes x Impostos em Atualizações/Integração/De-Para. Caso este cadastro não esteja configurado para as todas as combinações de Impostos x TES, a rotina de importação de vendas assume a TES do produto (B1_TS), e caso este, esteja com o conteúdo vazio, assume o conteúdo do parâmetro MV_TESSAI. Para o caso da TES existem dois tipos de depara: TES para asTES's que calculam estoque e o TESNOEST para as TES'sque não calculam estoque.

A combinação de impostos recebida no cabeçalho ou nos itens da venda devem ser exatamente a cadastrada no De-para(MGA) de TES X Impostos, caso não localize a TES noDepara, é assumida a TES de Saída indicada no Cadastro do Produto, caso não localize a TES do produto, é assumida aTES conforme conteúdo do parâmetro MV_TESSAI

Exemplos: De-para de TES X Impostos: 
Impostos recebidos IV1 e IV2
O depara deve estar por exemplo cadastrado da seguinte forma:
Tipo do depara: TES ou TESNOEST
Cod. Protheus: 521
Cod. Origem: IV1/IV2 
Impostos recebidos IV1, IV2 e IV9
O depara deve estar por exemplo cadastrado da seguinte forma:
Tipo do depara: TES ou TESNOEST
Cod. Protheus: 521
Cod. Origem: IV1/IV2/IV9 
Impostos recebidos IB2 e IB4
O depara deve estar por exemplo cadastrado da seguinte forma:
Tipo do depara: TES ou TESNOEST
Cod. Protheus: 535
Cod. Origem: IB2/IB4

Também existe o depara para TES que não calcula estoque. Para cadastrar o depara para uma TES que não calcula estoque deve ser informado o tipo de depara TESNOEST
Caso não seja localizada a TES referente a combinação de impostos informada na venda ou nos items a rotina assume aTES definida no Cadastro de Produtos (B1_TS), caso não encontre a TES no depara e também no cadastro de produto é assumida a TES definida no paramentro MV_TESSAI.

  • Os Cadastros e Funcionalidades utilizados na Integraçãodevem estar pré-configurados antes de ativar a integração com o Bridge POS Synthesis. Exemplo: o parâmetroMV_MASCGRD deve estar configurado antes de ativar a integração do cadastro de grade de produtos.
  • Cadastro de lojas(SLJ) deve estar cadastrado para que os demais cadastros vinculados sejam integrados com sucesso, neste cadastro é obrigatório o preenchimento do campo deCategoria de Impostospor Loja(LJ_IMPCAT),disponibilizado exclusivamente para a integração com aSynthesis, os dados da categoria de lojas ficam armazenados na tabela OH do arquivo SX5.
  • Efetue o Cadastro de Grade de Produtos, para realizar a integração de Cores e Tamanhos. Este cadastro está localizado no Controle de Loja em Atualizações\Gestão de Estoque\Tabela de Grade.

28. Determine se o cadastro deve ser exportado para o Bridge POS, para isso é necessário alterar o campo Flag POS para a opção 1-Sim. Este campo foi criado em todos os cadastros que compõem o rol de integração com o sistema Bridge.


29. Realize o Cadastro de De-para de acordo com as seguintes instruções:

29.1 No Controle de Lojas acesse Atualizações/Integração/De-Para, no campo Cod.Protheus informe o código que é equivalente ao código do sistema Bridge, de acordo ao campoCod.Origemconforme o tipo do depara informado no campo Tipo De Para. Após a realização do cadastro, as rotinas de importação checam o De-Para e substituem os códigos conforme o cadastro. 
 

Importante
Os principais cadastros depara necessários para a integração já são incluídos de forma automática através da execução das rotinas de setup. Os depara incluídos de forma automática são: Tipos de Produtos (ITEMTYPE)Formas de Pagamento (FPAGTO),Categorias de Terminal (CTGTRM), Moedas (MOEDA) e PAISES(PAIS).


Observe o um modelo de Cadastro De-para, de acordo com o exemplo de-para forma de pagamento a seguir: 
29.2 Efetue o cadastro SX5 na tabela 24, pelo ambiente Configurador(SIGACFG)
29.3 Em seguida, realize o envio da forma (pela Integração Forma Pagto.)
29.4 No Controle de Lojas, acesse Atualizações/Integração/De-Para, para cadastrar o depara conforme os dados a seguir:

Acrescente a forma de pagamento, realizando o preenchimento dos campos:

  • MGA_TIPO (Tipo de Para): com o conteúdo FPAGTO.
  • MGA_PROTHEUS (Cod. Protheus): com o conteúdo da chave cadastrada no X5.
  • MGA_ORIGEM: com o código da origem baseado no manualSynthesis.
  • Campo - Tipo De Para = FPAGTO
  • Campo - Cod.Protheus = $|EF|U$S|EUR
  • Campo - Cod.Origem = 1


  • Exemplo de para países?
  • Campo - Tipo De Para = PAIS
  • Campo - Cod.Protheus = 063
  • Campo - Cod.Origem = ARG

29.4.1. Realice el monitoreo de los logs de integración de acuerdo con las siguientes instrucciones:

  • En Control de tiendas (SIGALOJA), acceda a Actualizaciones/Integración/Monitor Log (LOJA743).
  • Seleccione la modalidad de la integración cuyos Logs desea visualizar.

 

 

 

Observe en la parte superior los filtros para visualización de las inconsistencias y en la parte inferior las inconsistencias ocurridas durante la integración.

 

29.4.2       Haga clic dos veces en una inconsistencia.

El Sistema presenta el detalle de lo ocurrido.

 

Importante

En este detalle, es posible modificar el estatus del registro y permitir el reprocesamiento de la integración.

 

 

Procedimientos para Exportación del Protheus® vs. Bridge

 Observe como ejemplo, la realización de un archivo de producto para exportación de un archivo para del Sistema Bridge.

1. En Control de tiendas (SIGALOJA) acceda a Actualizaciones / Archivos / Productos (LOJA110).

El sistema muestra la pantalla de productos registrados.

2. Seleccione un producto y haga clic en Modificar.

3. Haga dos clic en el campo Flag POS(B0_POSFLAG).

4. Seleccione el contenido 1 = Sí para que este registro se integre con el Bridge.

5. Verifique los datos y confirme.

6. Espere la ejecución de los JOBS de integración, de acuerdo con las  configuraciones.

7. A continuación, acceda a Actualizaciones/Integración/Monit. LOGS (LOJA743).

8. Haga dos clic en el registro referente a la integración de productos ejecutada.

9. Verifique el estatus de la integración. Si es necesario, utilice las opciones de filtro ubicadas en la parte superior de la pantalla.

 

Procedimiento para importación del Bridge vs. Protheus®

Observe como ejemplo, la realización de una venta para el proceso de importación de movimientos a partir del Sistema Bridge.

1. En el Bridge POS realice una venta.

    Espere la ejecución de los Jobs de integración, de acuerdo con las  configuraciones.

2. A continuación, acceda a Actualizaciones/Integración/Monit. LOGS (LOJA743).

3. Haga dos clic en el registro referente a la integración de productos ejecutada.

4. Verifique el estatus de la integración. Si es necesario, utilice las opciones de filtro ubicadas en la parte superior de la pantalla.

 5. En el Control de tiendas (SIGALOJA), acceda a Actualizaciones/Atención/Venta asistida (LOJA701).

El sistema muestra la pantalla con todos los presupuestos realizados para la sucursal conectada.

6. Seleccione y realice la búsqueda del presupuesto deseado.

 7. Haga clic en Visualizar.

Información técnica

Tablas utilizadas

MGA - De-A de Integración

MGD - Nivel de categoría

MGE - Parámetros por tienda

MGF - Parámetros por estación

MGG - Planes de medios de pago por estación

MGH - Parámetros estaciónvspagovscuota

MGI - Prefijos de tarjetas

SLQ - Presupuesto

SL1 - Presupuesto

SLR - Ítems del presupuesto

SL2 - Ítems de presupuesto.

MDY - Importación configuración WS

MEY - Importación tabla intermedia

MEL - Importación configuración de campos

MEZ - Importación log de error

MF1 - Exportación Config. WS

MF2 - Exportación Config. de campos

MF3 - Exportación Tab Intermedia

MF4 - Exportación log de errores

SB0 - Datos adicionales de productos

SLK - Códigos de barras por producto

SLG - Estaciones

SA2 - Proveedores

SLW - Movimiento de proceso de venta

SBV - Tabla de ítems de cuadrícula

ACU - Categoría de productos

ACV - Categoría vs. Grupo o Producto

SLJ - Identificación de tiendas

SAH - Unidad de medidas

NNR - Lugares de stock

DA0 - Lista de precios

SA1 - Clientes

SFB - Impuestos variables

SAE - Administradora financiera

Rutinas involucradas

LOJA070 - Archivo de administradoras

LOJA080 - Archivo de tiendas

LOJA110 - Archivo de productos

LOJA121 - Archivo de estaciones

LOJA210 - Código de barras

LOJA260 - Apertura y cierre de caja

LOJA701 - Venta asistida

LOJA701B - Definición del pago

LOJA701C - Procesamiento GrabaBatch

LOJA720 - Rutina para realizar el cambio y la devolución de mercaderías.

LOJA740 - Motor de integración - Protheus Server

LOJA741 - JOB para procesamiento de los datos integrados con el Bridge

LOJA742 - JOB para el envío de los datos en la integración con el Bridge

LOJA743 - Monitor de logs

LOJA744 - Rutina para integración del archivo de usuarios

LOJA745 - Registrar el usuario - Vendedor y Perfil

LOJA746 - Archivo de parámetros por tienda

LOJA747 - Archivo de niveles de categoría

LOJA748 - Log de error de exportación

LOJA751 - Procesamiento Integración de ventas

LOJA752 - Procesamiento Integración de clientes

LOJA753 - Procesamiento Integración de entrada de Vuelto/Retiro parcial de caja

LOJA754 - Procesamiento Integración de encabezado Promo

LOJA755 - Procesamiento Integración de informe Z

LOJA756 - Procesamiento Integración de apertura/cierre de caja

LOJA757 - Procesamiento Integración de verificación de caja

LOJA758 - Rutina de archivo del De-A de integraciones

LOJA759 - Rutina para montaje de la View para el archivo de perfil

LOJA760 - Interfaz de log de errores

LOJA761 - Motor de integración - Archivo de usuarios

LOJA762 - Rutina para tratamientos después del archivo de usuarios

LOJA769 - Archivo de parámetros por Estación vs. Pago

WSSALES-WebService para integración de ventas

WSSTOCK-WebService para integración de Consulta/Reserva de stock

WSTENDER-WebService para integración de entrada de Vuelto/Retiro parcial de caja

UPDLO143-Update de programa

 

LOJA770 - Archivo de parámetros por Estación vs. Planes de pago

LOJA771 - Archivo de planes de Pago vs. Cuotas

LOJA772 - Archivo de prefijos de las tarjetas

LOJA773 - Rutina para integración del envío del stock

LOJA775 - Graba la información de la nota de crédito

LOJA861 - Procesamiento de job para el envío de datos vía WebService exportación

LOJXFUNA-Rutina para grabación de tratamientos al registrar un usuario

LJSTSCLIE-Carga inicial en las tablas motor client

LJSTSSRV-Carga inicial en las tablas motor server

FATA140-Archivo de categorías de productos

FATA150-Vínculo Categoría vs. Grupos de productos

MATA020-Actualización de proveedores

MATA030-Actualización de clientes

MATA551-Archivo de opciones de cuadrícula  

MATA995-Actualización de impuestos

QIEA030-Actualización de unidades de medida

WSBRIDGECLIENT-Client del WebService de la Synthesis

WSCASHAUDIT-WebService para integración de Verificación de caja

WSCASHMOVEMENT-WebService para integración de Movimientos de caja (Apertura/Cierre)

WSCONSUMER-WebService para integración de clientes

WSINFORMATIONZ-WebService para integración de informe Z

WSPROMO-WebService para integración de Encabezado Promo

Sistemas operativos

Windows®