Este documento é material de especificação dos requisitos de inovação, trata-se de conteúdo extremamente técnico. |
|---|
(Obrigatório)
Informações Gerais
Especificação | |||
Produto | Datasul | Módulo | MLA |
Segmento Executor | Manufatura | ||
Projeto1 | IRM1 | ||
Requisito1 | PCREQ-2860 e PCREQ-10448 | Subtarefa1 | PDRMAN-5370 |
Chamado2 |
| ||
País | ( X ) Brasil ( ) Argentina ( ) Mexico ( ) Chile ( ) Paraguai ( ) Equador ( ) USA ( ) Colombia ( ) Outro _____________. | ||
Outros |
| ||
Legenda: 1 – Inovação 2 – Manutenção (Os demais campos devem ser preenchidos para ambos os processos).
(Obrigatório)
Objetivo
Desenvolver os workflows de aprovação de documentos do MLA no Fluig, para que com isso seja possível realizar toda a parte de acompanhamento e aprovação/rejeição de documentos através do Fluig.
(Obrigatório)
Definição da Regra de Negócio
Requisitos que SERÃO contemplados nesta especificação:
Neste primeiro momento serão tratados os seguintes documentos do MLA (os demais serão tratados em requisitos separadamente):
- Solicitação de compra (Item e Total) – Doc 1 e Doc 2;
- Requisição de estoque (Item e Total) – Doc 3 e Doc 4;
- Pedido de compra (Item e Total) – Doc 6 e Doc 7;
- Pedido de compra Emergencial (Item e Total) – Doc 8 e Doc 19.
- Sincronização da geração de pendências entre Fluig e MLA;
- Implementação do processo de análise, aprovação e reprovação de pendências, diretamente no Fluig;
- Aprovação em dispositivos móveis (formulários mobile para os documentos citados acima);
- Possibilitar a utilização do recurso de prazo de execução de atividades para as aprovações do MLA;
- Sincronização de atualização de pendências (alteração/eliminação) entre Fluig e MLA;
- Sincronização de status de aprovação/reprovação de documentos entre Fluig e MLA.
Requisitos que NÃO SERÃO contemplados nesta especificação:
- Customização da central de tarefas para contemplar filtros e colunas para facilitar a busca por documentos específicos;
- Sincronização de usuários alternativos (substitutos) com o Fluig - O cadastro deverá ser feito de forma manual no Fluig;
- Não serão desenhados e/ou tratados os fluxos de aprovação de cada documento/tipo de aprovação dentro do Fluig. Cada pendência de aprovação, gerará um Workflow diferente dentro do Fluig;
- Tratamento dos documentos:
- Cotação de compra - Doc 5;
- Processo de compra (Total e Item) - Doc 9 e 10;
- Contrato de compra - Doc 13;
- Medição de contrato - Doc 14;
- Evento de contrato - Doc 16;
- Solicitação de cotação - Doc 18;
- Solicitação de Serviço - Doc 20,
- Aprovação de crédito – Pedido de venda - Doc 21;
- Documento do contas a pagar - Doc 24;
- Antecipação - Doc 25;
- Pagamento extra-fornecedores - Doc 26;
- Título normal - Doc 28.
- Este escopo contempla apenas a parte de aprovação de documentos no Fluig, considerando que a criação dos documentos será realizada pelo próprio ERP e não através do Fluig;
- Re-análise de pendências.
Rotina | Tipo de Operação | Opção de Menu | Regras de Negócio |
| MLA0000 – Parâmetros da aprovação | Alteração | Aprovação de Processos Logísticos --> Cadastros | Inclusão de parâmetro para habilitar e configurar a integração para empresa/estabelecimento |
MLA0101 – Tipos de documento | Alteração | Aprovação de Processos Logísticos --> Cadastros | Inclusão de parâmetros para habilitar e configurar a integração por documento |
| MLA0171 - Réplica entre empresa/estabelecimento | Alteração | Aprovação de Processos Logísticos --> Tarefas | Inclusão do tratamento dos parâmetros novos do MLA0000 e MLA0101 |
| MLA0170 - Substituir aprovador/Copiar permissões | Alteração | Aprovação de Processos Logísticos --> Tarefas | Troca de aprovador nos workflows do Fluig |
MLA0201B – Detalhes da pendência | Alteração | Aprovação de Processos Logísticos --> Tarefas --> Aprovação de Pendências --> Detalhe | Consulta do número do workflow do Fluig |
| Detalhes da pendência (HTML) | Alteração | Aprovação de Processos Logísticos --> Tarefas --> Aprovar Pendências --> Selecionar o documento à Detalhar documento à Detalhe pendência | Consulta do número do workflow do Fluig |
MLA0201 - Consulta de pendências | Alteração | Aprovação de Processos Logísticos --> Consultas | Consulta do número do workflow do Fluig |
| MLA0205 - Pendências do aprovador | Alteração | Aprovação de Processos Logísticos --> Consultas | Consulta do número do workflow do Fluig |
| MLA0207 - Pendências do usuário | Alteração | Aprovação de Processos Logísticos --> Consultas | Consulta do número do workflow do Fluig |
| Geração de pendências | Alteração | Compras --> Tarefas --> Manutenção de pedidos Compras --> Tarefas --> Manter Requisições Compra/Estoque | Integração da pendência gerada na inclusão dos documentos com o Fluig |
| Aprovação de pendências | Alteração | Aprovação de Processos Logísticos --> Tarefas --> Aprovação de pendências | Integração de aprovação/rejeição com o Fluig |
WFMLA001 – Workflow de solicitação de compra (Item) | Novo | Utilização através do Fluig | Permitir a análise e aprovação/reprovação de solicitação de compra (por item) |
| WFMLA002 – Workflow de solicitação de compra (Total) | Novo | Utilização através do Fluig | Permitir a análise e aprovação/reprovação de solicitação de compra (por total) |
| WFMLA003 – Workflow de requisição de estoque (Item) | Novo | Utilização através do Fluig | Permitir a análise e aprovação/reprovação de requisição de estoque (por item) |
| WFMLA004 – Workflow de requisição de estoque (Total) | Novo | Utilização através do Fluig | Permitir a análise e aprovação/reprovação de requisição de estoque (por total) |
| WFMLA006 – Workflow de pedido de compra (Item) | Novo | Utilização através do Fluig | Permitir a análise e aprovação/reprovação de pedido de compra (por item) |
| WFMLA007 – Workflow de pedido de compra (Total) | Novo | Utilização através do Fluig | Permitir a análise e aprovação/reprovação de pedido de compra (por total) |
| WFMLA008 – Workflow de pedido emergencial (Total) | Novo | Utilização através do Fluig | Permitir a análise e aprovação/reprovação de pedido emergencial (por total) |
| WFMLA019 – Workflow de pedido emergencial (Item) | Novo | Utilização através do Fluig | Permitir a análise e aprovação/reprovação de pedido emergencial (por item) |
| html.mla0172 - Pendências de integração MLA x Fluig | Novo | Aprovação de Processos Logísticos --> Tarefas | Permitir o re-processamento de pendências que tiveram erros no momento do envio para o Fluig |
| mla0173 - Limpeza Histórico Integração Fluig | Novo | Aprovação de Processos Logísticos --> Tarefas | Limpeza de histórico de documentos utilizado pelo Fluig |
Exemplo de Aplicação:
Os usuários do Datasul não têm a possibilidade de utilizar o Fluig para visualizar e aprovar pendências geradas através do módulo do MLA. Somente com a utilização do módulo do MLA, sem integração com o Fluig, também não é possível estabelecer prazos para a execução das aprovações.
Detalhamento das regras de negócio
A solução proposta prevê o cenário de que toda a parte de configurações do MLA, será mantida no próprio ERP. Somente serão geradas pendências “individuais” dentro do Fluig. Ou seja, não haverá um “fluxo” desenhado dentro do Fluig para demonstrar os níveis de aprovação de cada documento.
Por exemplo, um documento que passa por três níveis de aprovação, no Fluig, gerará três Workflows distintos com uma única atividade de “Aprovação”.
O objetivo é que o usuário possa gerar as pendências para poder aprová-las pelo Fluig, mas possa continuar utilizando os programas que já existem atualmente para realizar esse processo também. Ou seja, ele escolhe aonde vai fazer as aprovações, seja no Fluig, no ERP (programas progress), por e-mail ou no portal HTML.
A ideia é que cada documento do MLA seja um workflow separado. Dessa forma, será possível identificar mais facilmente as atividades pendentes da Central de tarefas do Fluig por processo de workflow. O cliente poderá também implantar somente os workflows de documentos que são utilizados pela empresa.
1) Habilitar e configurar a integração
Como o Fluig é um produto vendido separadamente, deverá haver um local no ERP para dizer que o MLA deverá ser tratado também pelo Fluig (para indicar que existe esta integração). Este ponto será no programa de parâmetros da aprovação (MLA0000 - Aba "Parâmetros II"). Para isso deverá ser inserido o parâmetro “Integração Fluig”, conforme apresentado no protótipo. Como os parâmetros do MLA são por empresa/estabelecimento, significa que o cliente poderá optar por enviar para o Fluig as pendências de apenas alguns estabelecimentos. Por padrão o parâmetro deve vir desmarcado.
Se o parâmetro “Integração Fluig” for marcado, os demais parâmetros contidos neste agrupador deverão ser habilitados em tela, caso contrário permanecerão desabilitados. Sobre os demais parâmetros:
- Prazo de conclusão: Se marcado, indica que as pendências desse estabelecimento utilizarão o controle de prazo de conclusão, que indica o tempo em que cada pendência deve ser aprovada (informada em horas);
- Código rejeição padrão: Esse campo somente será utilizado para o caso de reprovações em lote pelo Fluig, onde não será possível informar um código de rejeição manualmente. Neste caso o sistema utilizará o código informado neste programa. Se informado, deverá ser validado se existe.
Ao efetivar os dados dessa tela, deverá ser questionado ao usuário se deseja replicar as informações de integração com o Fluig para os documentos do estabelecimento (MLA0101). Se o usuário confirmar, as informações de “Integração Fluig”, “Prazo de conclusão” e “Horas” deverão ser replicados para os documentos do estabelecimento em questão. Somente não deve ser replicada a informação de “Integração Fluig” para os documentos que não serão liberados neste primeiro momento (mais informações abaixo).
Como os workflows serão diferentes para cada tipo de documento no Fluig, o cliente poderá optar, por integrar com o Fluig somente os documentos que desejar, neste caso poderá informar no programa Tipos de documentos (MLA0101) quais deverão ou não ser integrados e o nome do workflow no Fluig. Esses parâmetros só poderão ser habilitados se o estabelecimento estiver parametrizado para integrar com o Fluig (MLA0000 – Parâmetro “Integração Fluig”).
Para isso será inserido um parâmetro “Integração Fluig” para indicar que o documento deve ser integrado com o Fluig (por padrão, na inclusão de documentos deve vir marcado conforme o parâmetro do MLA0000 – com exceção dos documentos não liberados agora. Para esses sempre deve vir desmarcado). O nome do workflow será sugerido conforme o número do documento informado, no seguinte padrão:
WFMLA + código do documento com 3 dígitos. Exemplo: WFMLA001 - Para o documento de Solicitação de compra (Doc 1).
O campo ficará disponível para alteração. Isso é necessário para o caso de que o cliente tenha, por exemplo, criado um Workflow novo para o documento com um nome diferenciado.
Os parâmetros do MLA0101B, ficarão dispostos conforme protótipo abaixo:
Para que seja possível utilizar o recurso de prazo na execução das tarefas, será possível definir por tipo de documento qual será o prazo de aprovação para cada pendência gerada.
- No caso dos documentos que possuem prioridade de aprovação (1, 3, 5, 6, 14, 16, 18, 19), o prazo de aprovação poderá ser definido conforme a prioridade, se estiver parametrizado para sua utilização (MLA0000, parâmetro “Prioridade Aprovação Docto”). Neste caso, se tiver valor informado por prioridade ele deverá ser utilizado, ao invés do prazo “genérico”;
- Para os documentos que possuem prazo de conclusão, mas o mesmo está desabilitado no MLA0000, os campos de prioridade devem permanecer desabilitados em tela;
- Para os documentos que não possuem prioridade de aprovação, estes campos de prioridade de aprovação não devem ser apresentados em tela;
Obs.: Todos esses campos novos deverão ser desabilitados para os seguintes documentos: 5, 9, 10, 13, 14, 16, 18, 20, 21, 24, 25, 26, 28. Na medida que esses documentos forem sendo liberados para integração, os parâmetros serão habilitados.
Informações técnicas sobre habilitar e configurar a integração:
- No MLA0000:
- O novo parâmetro “Integração Fluig” deverá referenciar o campo mla-param-aprov.log-integr-fluig;
- O novo parâmetro "Prazo de conclusão" deverá referenciar o campo mla-param-aprov.log-praz-conclus;
- O novo campo de "Horas de conclusão" deverá referenciar o campo mla-param-aprov.hra-execucao;
- O novo campo "Código de rejeição padrão" deverá referenciar o campo mla-param-aprov.cdn-rej;
- Para a réplica de dados, criar uma procedure na boin784.p (pi-replica-integracao-fuig), recebendo os seguintes parâmetros: empresa, estabelecimento, se integra com fluig, se utiliza prazo de conclusão, horas de conclusão. A procedure deverá ler todos os documentos (mla-tipo-doc-aprov) da empresa e estabelecimento em questão, e atualizar os dados conforme os parâmetros recebimentos;
- Lembrar de atualizar os novos campos para gerar os log's de transação (inclusão, alteração e eliminação);
- No MLA0101B:
- Ajustar os parâmetros existentes em tela para que seja possível inserir os novos;
- O novo parâmetro "Integração Fluig" deverá referenciar o campo mla-tipo-doc-aprov.log-integr-fluig;
- O novo campo "Processo" deverá referenciar o campo mla-tipo-doc-aprov.cod-proces;
- O novo parâmetro "Prazo de conclusão" deverá referenciar o campo mla-tipo-doc-aprov.log-praz-conclus;
- O novo campo de "Horas de conclusão" deverá referenciar o campo mla-tipo-doc-aprov.hra-execucao;
- Os novos campos de horas por prioridade deverão referenciar: Baixa: mla-tipo-doc-aprov.hra-exec-priorid-baixa, Média: mla-tipo-doc-aprov.hra-exec-priorid-media, Alta: mla-tipo-doc-aprov.hra-exec-priorid-alta e Muito Alta: mla-tipo-doc-aprov.hra-exec-prioridad-altssmo;
- Para saber se os campos poderão ser habilitados, lembrar de localizar os parâmetros do MLA pelo estabelecimento e empresa (mla-param-aprov.cod-estabel = mla-tipo-doc-aprov.cod-estabel AND mla-param-aprov.ep-codigo = mla-tipo-doc-aprov.ep-codigo).
- O código do documento, que é utilizado em muitas regras de negócio é representado pelo campo mla-tipo-doc-aprov.cod-tip-doc;
- Para saber se o estabelecimento está configurado para utilizar a prioridade de aprovação: mla-param-aprov.log-priorid-aprova-docto;
2) Sincronização da geração de pendências entre Fluig e MLA
Nos pontos onde são geradas as pendências de aprovação, na primeira geração de pendência para o documento, caso esteja configurado a empresa/estabelecimento/documento para integrar com o Fluig, será necessário iniciar o workflow do respectivo documento no Fluig (Obs.: Essa inicialização será de forma automática pelo ERP).
Caso haja algum erro de integração, ou problema na comunicação entre ERP e Fluig, o documento e pendências deverão ser criados normalmente no ERP, somente alertando que não houve a integração com o Fluig. Para verificação dos erros ocorridos, e possibilitar o re-envio de documentos para o Fluig, será criado um programa que servirá como um “monitor” desta integração. O objetivo deste monitor será controlar os documentos pendentes de integração (que houve algum problema ao integrar com o Fluig). O monitor será detalhado posteriormente.
Assim que a solicitação for iniciada no Fluig será necessário armazenar o número dela no ERP para sincronização de alterações, cancelamentos e aprovações. O número da solicitação ficará armazenado na tabela de pendências de aprovação do MLA, e poderá ser visualizado através das telas de detalhe de pendência, tanto no progress, quanto no HTML, assim como em algumas consultas:
MLA0201 - Consulta de pendências (Será a última coluna do browser)
MLA0205 - Pendências do aprovador (Será a última coluna do browser)
MLA0207 - Pendências do usuário (Será a última coluna do browser)
Protótipo da MLA0201B com o campo novo “WF Fluig”:
Protótipo da tela HTML com o novo campo “Workflow Fluig”:
Alguns pontos de atenção neste processo:
- Para o caso dos documentos por total (que possuem a geração de uma nova pendência a cada "item"), para a integração com o Fluig, deve-se considerar somente a última geração. Como é feito para o envio de e-mail de notificação. Ou seja, não deve ser gerada uma pendência a cada item incluso;
- Quando houver aprovação automática da pendência, o workflow NÃO será gerado no Fluig, somente se houver a geração uma pendência o próximo aprovador (da hierarquia, por exemplo), neste caso será gerado um novo workflow de aprovação;
- No ERP será gravado um histórico "congelado" dos detalhes do documento, para que o Fluig possa utilizar para mostrar as informações. Isso é necessário, pois um documento pode ter passado por aprovação (Workflow 1), e depois ser alterado e passar por aprovação novamente (Workflow 2), neste caso, ao consultar o Workflow 1 no fluig, o usuário terá exatamente as informações que aprovou no Workflow 1.
Exemplo:
1) Criação do pedido de compra
2) Geração do Workflow no Fluig:
Workflow 1 - Pedido de compra - Item 1 - Qtd 1 - R$ 50,00
Item 2 - Qtd 1 - R$ 1000,00
3) Rejeição do Workflow 1
4) Comprador elimina o Item 2 do pedido
5) Geração de um novo Workflow para o Fluig:
Workflow 2 - Pedido de compra - Item 1 - Qtd 1 - R$ 50,00
6) Usuário consulta o Workflow 1 no Fluig --> Com essa estrutura criada, ele poderá ainda visualizar os dois itens no pedido de compra, mesmo que esses não existam mais no ERP.
Informações técnicas sobre sincronização da geração de pendências entre Fluig e MLA:
- O campo para armazenar o número do processo no Fluig será o mla-doc-pend-aprov.cdn-workflow-fluig;
- Todos os pontos que criam pendências no MLA, acabam chamando uma única API (mlaapi001.p) que faz a geração de pendência e ela que deverá integrar com o Fluig.
- Neste caso, na mlaapi001.p, os pontos de integração serão nos mesmos pontos que existe a chamada da procedure "pi-chama-epc-geracao-pendencia", pode ser colocado antes dela. No local onde a pi-chama-epc-geracao-pendencia passa o Rowid direto da tabela mla-doc-pend-aprov, somente chamar a integração com o Fluig, se a variável "l-proces-compl" estiver com valor YES (que garante que para os documentos por Item, somente chamará na última vez);
- Para a integração com o Fluig, a ser chamada pela mlaapi001.p, deve-se criar uma nova api (lap/mlaapi014.p) para tratar essas integrações:
- Criar a procedure "startProcessFluig" com os parâmetros: Número da transação (INPUT), Aprovador (INPUT), Número do Workflow gerado (OUTPUT) e RowErrors (OUTPUT);
- A procedure deverá localizar o registro da "mla-doc-pend-aprov" com o número da transação recebido por parâmetro - Validar se existe, caso contrário inserir um erro na RowErrors e retornar;
- Verificar se o estabelecimento/empresa da pendência está configurado para integrar com o Fluig. Se não estiver, retornar sem executar mais nenhuma ação;
- Verificar se o documento está configurado para integrar com o Fluig. Se não estiver, retornar sem executar mais nenhuma ação;
- Ao ler a tabela do documento (mla-tipo-doc-aprov - considerar empresa, estabelecimento e código do documento), identificar o código do Workflow (mla-tipo-doc-aprov.cod-proces) (ele será utilizado para envio para API do Fluig);
- O aprovador para quem será enviado o workflow, será o mla-doc-pend-aprov.cod-usuar (neste caso, verificar se para a API do fluig deve ser enviado o código ou e-mail - no caso do Identity);
- Antes de enviar para o Fluig, será necessário gravar um registro com um "espelho" do documento na tabela mla-docto-pend-aprovac-det. Para isso serão criados 3 registros:
- Número da transação + Tipo de detalhe = 1: Gravar as informações de detalhe "genérico" da pendência;
- Número da transação + Tipo de detalhe = 2: Gravar as informações de histórico da pendência;
- Número da transação + Tipo de detalhe = 3: Gravar as informações de detalhes da pendência (neste caso, pode ser necessário quebrar em diversos registros, devido a limitação do campo caracter). Para a busca das informações deve-se enviar o número da transação e através das laphtml/mlahtml <número doc>p.p para buscar as informações específicas de cada documento.
- Para a nova tabela deverá ser criada uma BO com todos os métodos padrões e procedure para gravar as informações, fazendo as quebras necessárias;
- O formato de gravação deverá em JSON para facilitar a leitura posteriormente;
- A API para integração com o Fluig a ser utilizada neste caso será a utp/ut-integra-ecm.p (chamar a procedure startProcess);
- Para que seja possível tratar a questão das prioridades de aprovação, será necessário enviar essa informação para o Fluig também, para que seja tratada no workflow, para localizar se há prazo de execução, verificar:
- Se o estabelecimento está configurado para utilizar prazo de conclusão, se estiver,
- Verificar se o documento está configura para utilizar prazo de conclusão, se estiver,
- Verificar se existe prioridade informada para a prioridade do documento em questão, se tiver, enviá-la, senão enviar a genérica. Obs.: Para saber os valores e lógicas das prioridades consultar no mla0301.w - procurar pelo campo num-priorid-aprova-docto.
- Se o estabelecimento está configurado para utilizar prazo de conclusão, se estiver,
- Para gerar as informações de cardData, para cada "item", criar uma função que receba "Informação" e "Valor" e retorne o trecho:
<item>
<item>Informação</item>
<item>Valor</item>
</item> - Para o cardData enviar as informações que serão necessárias utilizar no formulário, como número da transação, chave do documento, aprovador, tempo de aprovação, código de rejeição padrão, entre outras que houver necessidade;
- No comentário de criação do workflow pode-se utilizar "Abertura do Workflow <processo> via ERP Datasul";
- Todos os erros que podem ocorrer (pelo Fluig não estar configurado, código do workflow inválido, etc.) devem ter as mensagens cadastradas para serem inclusas na RowErrors.
- Após ter sido criada a pendência no Fluig deve-se gravar o número do workflow gerado na tabela mla-doc-pend-aprov e retornar para a procedure;
- Caso ocorra algum erro, deve-se gerar um registro de erro de criação na tabela mla-docto-pend-fluig. Mais detalhes nos tópicos a seguir.
- Com relação aos erros retornados da procedure nova, a mlaapi001.p após essa chamada, deve verificar se há algum erro na RowErrors, se houver, criar apenas um registro (de warning) na tt-erro, que será retornada pela API com o seguinte conteúdo: "Não foi possível integrar a pendência de aprovação com o Fluig", help: "Para mais informações sobre os erros ocorridos e re-processamento, consulte o programa Pendências de integração MLA x Fluig (html.mla0172)".
3) Workflows e Formulários
Cada workflow de aprovação de documento, possuirá um formulário que permitirá visualizar os detalhes do documento que está sendo aprovado, o formulário de aprovação das pendências será no mesmo formato (com as mesmas informações) que é utilizado para o Portal do MLA (HTML).
Por padrão, na parte inferior de cada formulário deve conter:
- Um agrupador com detalhes da pendência (mesmas informações que são apresentadas no detalhe da pendência no HTML) - Por padrão o agrupador deve vir fechado;
- Um agrupador com as informações de histórico de aprovação (como já mostra no detalhe da pendência no HTML) - Por padrão o agrupador deve vir fechado;
- Campos para que o usuário indique se está realizando uma aprovação ou rejeição. Haverá um campo para selecionar se é uma aprovação ou rejeição, com as opções “Aprovar” e “Reprovar” (por padrão a Aprovar deverá vir selecionada). Abaixo deverá conter o campo de narrativa. Caso selecionada a opção de “Reprovar” deverá ser apresentado uma lista com os códigos de rejeição para que o usuário possa selecionar o código.
O workflow terá o seguinte "desenho" do Fluig:
Será necessário que existam as duas atividades, uma para aprovação e outra para rejeição, para que seja possível utilizar a aprovação/rejeição em lote no Fluig, onde o usuário seleciona os workflows que deseja movimentar e escolhe qual a tarefa para que vai mover:
No caso de aprovações em lote, no comentário da aprovação deverá ser colocado como o seguinte: "Aprovação realizada através do Fluig (em lote)".
No caso de rejeições em lote, o comentário da rejeição deverá ser colocado como o seguinte: "Rejeição realizada através do Fluig (em lote)". O código de rejeição a ser utilizado neste caso será o código definido no programa MLA0000 para o estabelecimento da pendência em questão.
Importante: Os Workflows de aprovação não poderão ser iniciados diretamente pelo Fluig, somente através do ERP. Dessa forma, se o usuário tentar iniciar através do Fluig, deverá ser apresentada a mensagem "Processo deve ser iniciado pelo ERP.".
Informações técnicas sobre Workflows e Formulários:
Criar os formulários no fluig, com o mesmo layout que o portal do MLA, deve-se seguir a mesma ideia do portal, ou seja, se existem dois documentos que utilizam o mesmo formulário, os workflows no Fluig seguirão a mesma ideia, ou seja, deve apenas referenciar o formulário do outro documento;
Os formulários não deverão receber todas as informações da pendência do ERP para serem apresentadas. Devem recebem apenas algumas informações essenciais da pendência, como o número da transação, chave da pendência, usuário aprovador, etc.;
Para a busca das informações deve-se enviar o número da transação e buscar através da tabela mla-docto-pend-aprovac-det, de informações "congeladas", os detalhes a serem apresentados. Lembrando que o detalhe da pendência pode estar quebrado em mais de um registro.
Para a busca do histórico de aprovação e também dos detalhes "genéricos" da pendência, deverá ser sob demanda, ou seja, somente se o usuário abrir o "agrupador" as informações deverão ser buscadas (também da tabela congelada);
4) Análise, aprovação e reprovação de pendências, diretamente no Fluig
A partir do momento que o Workflow da aprovação de um documento é inicializado no Fluig, todo o processo de análise, aprovação e reprovação de pendências poderá ser executado pelo Fluig.
Sobre o fluxo e suas interações com o ERP:
- A movimentação (Criação ou alteração Solicitação de compra, pedido de compra, etc.) será realizada no ERP, como é feito atualmente (somente a pendência de aprovação que irá para o Fluig);
- Caso o documento deva passar pelo processo de aprovações do MLA no Fluig, ao iniciar o Workflow o ERP vai enviar as informações para geração da pendência de aprovação.
- Deverão ser enviadas juntamente com as informações da atividade a ser gerada, o número da transação e a chave o documento que está sofrendo aprovação, para que sejam carregadas as informações do documento no formulário vinculado ao workflow.
- Caso ocorram erros na integração com o Fluig, deverá ser gerado um registro na tabela de pendências de integração com o Fluig, nesta tabela ficará armazenada as informações da pendência que não foi enviada, os erros que ocorreram e o processo que estava sendo realizado (envio, aprovação/reprovação, cancelamento). Através do monitor de pendências, detalhado posteriormente, será possível reenviar essas pendências.
- Ao realizar a ação de aprovar ou reprovar um documento, deverão ser feitas todas as validações do ERP referente a permissões de aprovação do usuário em questão, se estiver tudo OK, o ERP é atualizado, e o workflow é finalizado. Para essa rotina, será utilizada a mesma API de aprovação que é utilizada para o Portal do MLA.
- Quando for uma reprovação, o usuário terá que informar o código de rejeição conforme as regras do ERP;
- Toda vez que ocorrer uma aprovação ou reprovação, o status do documento deverá ser atualizado no ERP, e o workflow será encerrado. Obs.: Se houver mais aprovações a serem realizadas serão gerados novos Workflows.
- Para realizar a aprovação de aprovação ou rejeição pelo Portal, utilizar a mesma API já utilizada para o Portal do MLA a lap/mla0007.p (procedure aprovaPendPortal);
Para a busca dos códigos de rejeição utilizar a lap/mla0007.p (procedute getCodRejeita).
5) Sincronização de atualização de pendências (alteração/eliminação/aprovação) entre MLA e Fluig
Cada vez que ocorrer uma alteração de documento no ERP, todas as pendências de aprovação são eliminadas no ERP e re-geradas. Dessa forma, será necessário cancelar a solicitação no Fluig, e iniciar um novo processo. Ao cancelar o Workflow, deverá ser enviado o seguinte conteúdo: “Workflow cancelado devido a alterações no documento que originou a pendência”. O Fluxo desse processo é apresentado na sequência.
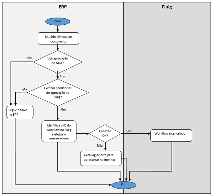
Se um documento for eliminado no ERP, e estiver integrado com o Fluig, será necessário cancelar a solicitação de aprovação no Fluig também. Fluxo é apresentado na sequência.
Ao cancelar o Workflow, deverá ser enviado o seguinte conteúdo: “Workflow cancelado devido a eliminação do documento que originou a pendência”.
No caso de cancelamento através do ERP, pode ocorrer a situação de que a pendência não foi integrada inicialmente com o Fluig. Se identificada essa situação, o sistema deverá:
- Eliminar a pendência de erro de "envio", pois neste caso que a pendência já foi cancelada, não faz sentido mais integrá-la com o Fluig.
Se um documento for aprovado ou reprovado pelo ERP, o Fluig deverá ser atualizado também, conforme fluxo apresentado na sequência.
No caso de aprovação/rejeição através do ERP, pode ocorrer a situação de que a pendência não foi integrada inicialmente com o Fluig. Se identificada essa situação, o sistema deverá:
- Tentar enviar primeiramente a pendência com "erro de envio":
- Se for integrada com sucesso --> Integrar a aprovação/rejeição;
- Se não for integrada com sucesso --> Apenas criar um registro de erro, com o erro "Pendência não está integrada com o Fluig".
Ao executar o programa MLA0170 (Substituir aprovador/Copiar permissões) no ERP, se a pendência a ser alterada está integrada com o Fluig, deve-se enviar uma integração para troca de usuário responsável no Fluig. Se ocorrer erro neste processo, no monitor de pendências esse tipo de integração, aparecerá também como “movimentação”.
Informações técnicas sobre Sincronização de atualização de pendências (alteração/elimininação/aprovação) entre MLA e Fluig:
- Para realizar os cancelamentos de workflow no Fluig, será necessário criar uma procedure (cancelProcessFluig) na API lap/mlaapi014.p criada anteriormente;
- Ela deverá ser chamada de dentro da mlaapi001.p (na procedure pi-elimina-documentos-pendentes);
- A procedure deverá ter os seguintes parâmetros: Número da transação (INPUT), tipo da transação (INPUT) e RowErrors (OUTPUT);
- Ela deverá localizar o registro da "mla-doc-pend-aprov" com o número da transação recebido por parâmetro - Validar se existe, caso contrário inserir um erro na RowErrors e retornar;
- Verificar se o estabelecimento/empresa da pendência está configurado para integrar com o Fluig. Se não estiver, retornar sem executar mais nenhuma ação;
- Verificar se o documento está configurado para integrar com o Fluig. Se não estiver, retornar sem executar mais nenhuma ação;
- A API para integração com o Fluig a ser utilizada neste caso será a utp/ut-integra-ecm.p (chamar a procedure cancelInstance) - Conforme o tipo de transação (se for modificação ou eliminação - enviar o comentário correto para cancelamento do WF).
- Caso ocorra algum erro, deve-se gerar um registro de erro de cancelamento na tabela mla-docto-pend-fluig. Mais detalhes nos tópicos a seguir.
- Com relação aos erros retornados da procedure nova, a mlaapi001.p após essa chamada, deve verificar se há algum erro na RowErrors, se houver, criar apenas um registro (de warning) na tt-erro, que será retornada pela API com o seguinte conteúdo: "Não foi possível integrar o cancelamento da pendência de aprovação com o Fluig", help: "Para mais informações sobre os erros ocorridos e re-processamento, consulte o programa Pendências de integração MLA x Fluig (html.mla0172)";
- Para a sincronização das aprovações/rejeições, será necessário criar uma procedure (changeStateFluig) na API lap/mlaapi014.p criada anteriormente;
- Ela deverá ser chamada de dentro da inbo/boin767c.p (na procedure setAnalysPend);
- A procedure deverá ter os seguintes parâmetros: Número da transação (INPUT) e RowErrors (OUTPUT);
- Ela deverá localizar o registro da "mla-doc-pend-aprov" com o número da transação recebido por parâmetro - Validar se existe, caso contrário inserir um erro na RowErrors e retornar;
- Verificar se o estabelecimento/empresa da pendência está configurado para integrar com o Fluig. Se não estiver, retornar sem executar mais nenhuma ação;
- Verificar se o documento está configurado para integrar com o Fluig. Se não estiver, retornar sem executar mais nenhuma ação;
- A API para integração com o Fluig a ser utilizada neste caso será a utp/ut-integra-ecm.p (chamar a procedure saveAndSendTaskECM);
- O aprovador para quem será "enviado" o workflow, será o mla-doc-pend-aprov.cod-usuar (neste caso, verificar se para a API do fluig deve ser enviado o código ou e-mail - no caso do Identity);
- Para movimentar o Workflow para a atividade correta se basear na ação realizada. Aprovação: mla-doc-pend-aprov.ind-situacao = 2 / Rejeição: mla-doc-pend-aprov.ind-situacao = 3;
- Para o comentário de aprovação/rejeição, enviar o campo mla-doc-pend-aprov.narrativa-apr ou mla-doc-pend-aprov.narrativa-rej conforme o que ocorreu;
- Caso ocorra algum erro, deve-se gerar um registro de erro de movimentação na tabela mla-docto-pend-fluig. Mais detalhes nos tópicos a seguir.
- Com relação aos erros que puderem ser retornados para a boin767c.p, se houver algum registro na RowErrors, criar um registro (de warning) na RowErrors com o seguinte conteúdo: "Não foi possível integrar a aprovação/rejeição da pendência com o Fluig", help: "Para mais informações sobre os erros ocorridos e re-processamento, consulte o programa Pendências de integração MLA x Fluig (html.mla0172)" (Como a mensagem é basicamente a mesma de cancelamento, criar uma única, com parâmetros).
- Ainda será necessário, no caso de aprovações/rejeições, gerar pendências para os próximos aprovadores (se houver). Neste caso, deverá ser criado um novo workflow no Fluig, nos mesmos pontos onde hoje há os pontos de epc (são dois locais), com o nome de "aprovacao-pendente".
- Sobre a alteração a ser realizada referente a troca de aprovador:
- Deve ser na boin767.p (procedure piSubstituiAprovador). A integração com o Fluig, deve ser a última coisa a ser realizada dentro do FOR EACH tt-mla-doc-pend-aprov.
- Para integração com o Fluig, deve-se utilizar o método saveAndSendTaskECM da ut-integra-ecm.p, para isso criar uma nova procedure na API de integração com o Fluig que foi criada.
- Para saber se deve enviar o troca para o Fluig, verificar se a integração está ativa e se a pendência possui número de processo.
- Se ocorrerem erros na mudança do aprovador, deve-se gravar na tabela de erro de integração com a situação 4 (que será apresentada juntamente com os erros de movimentação.
6) Re-análise de documentos
No MLA é possível que os aprovadores realizem a re-análise de documentos “Rejeitados”, fazendo uma "re-aprovação". No Fluig não é possível que o usuário faça uma análise de documentos “Rejeitados”, pois o Workflow já estará finalizado. Por isso, quando a pendência de aprovação estiver integrada com o Fluig, no ERP serão bloqueadas as ações de “Reaprovação”, ou seja, deverá ser apresentada a mensagem "Reaprovação não permitida para pendências integradas com o Fluig".
Informações técnicas sobre Re-análise de documentos:
- A validação citada deverá ser inserida na inbo/boin767c.p (procedure setAssignPend, na parte de re-aprovação - neste caso criar um erro na RowErrors e retorno "NOK");
7) Usuário mestre
No Fluig os usuários mestres serão considerados os gestores do processo. Eles deverão ser definidos através de um mecanismo de atribuição customizado, que irá buscar do ERP quais são esses usuários para que possam ser atribuídos como gestores de processo no Fluig.
Obs.: lembrando que eles serão buscados no momento que o Workflow é criado, se o usuário for tornado mestre e já existirem Workflows em andamento, ele somente será mestre/gestor, dos próximos workflows criados.
Informações técnicas sobre Usuário mestre:
- Criar uma procedure (getGestoresProcesso) na lap/mlaapi014.p para retornar os usuários mestres.
- A tabela é a mla-usuar-aprov, e os usuários mestre são representados pelo campo: mla-usuar-aprov.usuar-mestre.
8) Aprovadores alternativos
Os aprovadores alternativos do MLA não serão integrados com o Fluig neste momento. Dessa forma, se for necessário utilizá-los no Fluig, eles devem ser configurados manualmente, como usuários substitutos. No momento de realizar as aprovações o Fluig fará as validações para saber se o usuário é um aprovador alternativo válido.
9) Bloqueio de cancelamento de workflow
Será necessário criar um bloqueio de cancelamento do Workflow, pois pendências de aprovação não podem ser “canceladas”, somente se o documento for eliminado, e neste caso o ERP que fará o cancelamento. Neste caso apresentar uma mensagem "Workflow não pode ser cancelado manualmente".
10) Monitor de pendências de integração com o Fluig
Para que não haja a necessidade de bloquear a inclusão de documentos no ERP, caso ocorra algum erro de integração com o Fluig, ou perda de conexão, a ideia é que o processo não seja interrompido, para não causar transtornos nas atividades do cliente. Dessa forma, o documento será incluso normalmente no ERP, apenas alertando que não houve a integração com o Fluig. Será mantido um registro desses erros de integração para que possam ser re-enviados ao Fluig posteriormente.
Os registros de problemas de integração, poderão ser de tipos diferentes:
- Erro de envio (integração inicial);
- Erro de movimentação (aprovações/reprovações e troca de aprovador);
- Erro de cancelamento (eliminações de pendência).
O monitor deverá ser desenvolvido conforme protótipo apresentado na sequência:
Ele apresentará além dos três tipos de erros citados acima, mais uma situação, que serão pendências não integradas, ou seja, por exemplo, ao implantar os workflows do MLA, se já haviam pendências geradas no módulo, elas poderão ser integradas através dessa opção. Por padrão o programa virá somente as três opções de "erro" marcadas, a opção de "Não integrada" deve vir desmarcada.
As informações que serão apresentadas por esse programa serão as seguintes:
- Tipo de documento e descrição (Será o "título" do registro - Ao clicar nele deverá abrir a tela de aprovação de pendência - Abrirá com as opções de aprovação, porém, se não for o aprovador do documento, o sistema valida);
- Tipo de pendência: é apresentado com as cores na lateral;
- Transação;
- Chave do documento (deverá aparecer formatada para cada tipo de documento;
- Workflow: número do workflow gerado no Fluig. Obs.: Esse campo não deverá aparecer para pendências "Não integradas" e com "Erro de envio";
- Data de Geração;
- Data de Aprovação: Somente apresentar para pendências com "Erro de movimentação";
- Data de Rejeição: Somente apresentar para pendências com "Erro de movimentação";
- Aprovador;
- Data de Cancelamento: Somente apresentar para pendências com "Erro de cancelamento";
- Erro: Situação ocorrido que impossibilitou a integração com o Fluig.
Quando o usuário usar a opção "Exibir detalhes..." terá acesso as seguintes informações:
- Re-processado por: Se a pendência já sofreu re-processamento, pelo monitor, esse campo conterá o usuário que fez esse re-processamento;
- Data/hora re-processamento: Data e hora de re-processamento, cada o documento já tenha sido re-processado;
Importante: Quando é feita a leitura das pendências, caso o monitor identifique que não faz mais sentido integrar determinadas pendências com o Fluig, neste caso, ele mesmo faz a eliminação desses registros de erros de integração.
Essa situação irá ocorrer quando:
- Houve a tentativa de integrar com o Fluig a pendência na criação de um documento e gerou um "erro de envio";
- Antes que essa pendência de "erro de envio" pudesse ser reprocessada no monitor, houve o cancelamento da pendência, ou seja, há também um "erro de cancelamento" no monitor;
- Neste caso, a pendência não existe mais no ERP, e por isso não faz sentido enviá-las ao Fluig.
Existirá uma busca avançada que deverá permitir ao usuário informar:
- Situação das pendências: Com erro de envio, Com erro de movimentação, Com erro de cancelamento e Não integrada. Obs.: O usuário deverá optar por visualizar em tela pendências com erro (podendo selecionar se deseja ver as com erro e envio, e/ou de movimentação e/ou de cancelamento) ou se visualizar pendências não integradas.
- Transação: Deverá permitir informar uma faixa de número de transação para visualização das pendências. Obs.: Por padrão a faixa deve vir aberta.
- Código documento: Deverá permitir informar uma faixa de códigos de tipo de documento para visualização das pendências. Obs.: Por padrão a faixa deve vir aberta.
- Geração: Deverá permitir informar uma faixa de datas de geração das pendências para visualização das mesmas. Obs.: Por padrão a faixa deve vir aberta.
- Aprovação: Deverá permitir informar uma faixa de datas de aprovação das pendências para visualização das mesmas. Obs.: Por padrão a faixa deve vir aberta.
- Rejeição: Deverá permitir informar uma faixa de datas de rejeição das pendências para visualização das mesmas. Obs.: Por padrão a faixa deve vir aberta.
- Aprovador: Deverá permitir informar uma faixa de código de usuários aprovadores das pendências para visualização das mesmas. Obs.: Por padrão a faixa deve vir aberta.
- Chave do documento: Caso o usuário tenha informado na faixa de seleção, somente um documento (ou seja, inicial e final iguais), deverá ser possível que ele informe uma chave para esse documento. Neste caso o sistema deverá disponibilizar em tela os campos da chave para que sejam informados (semelhante ao "vá para" do programa MLA0201 - Consulta de Pendências). Com essa informação será possível que o usuário consulte especificamente as pendências de um integração para um determinado documento.
A pesquisa simples deverá permitir a busca por:
- Transação (busca por igualdade);
- Chave do documento (busca por "contém");
O usuário terá a opção de ordenar por:
- Data Geração;
- Documento;
- Tipo de pendência;
- Chave;
Para integrar as pendências, o usuário terá a opção de realizar a ação individualmente ou em lote, neste caso o comportamento deverá ser o seguinte:
- O processamento sempre irá ocorrer das pendências mais antigas para as mais recentes, neste caso se houverem duas pendências (uma de envio e outra de aprovação), garantimos que a de "envio" será re-processada antes;
- Ao processar cada pendência deverá ser feita a seguinte verificação:
- Se existirem outros erros para o mesma transação, deverá ser re-processa também, sempre em ordem da menor sequência para a maior.
- Caso a pendência seja processada com sucesso, ela deve ser eliminada (e não aparece mais no monitor), e o número do workflow é armazenado, caso ainda não exista.
- Se houver algum erro de re-processamento, deve-se atualizar o registro de pendência de erro com o erro ocorrido, usuário que fez o re-processamento e data/hora de re-processamento.
- No final do processamento, apresentar a mensagem: "Re-processamento finalizado, pendências não integradas permanecem no monitor".
Informações técnicas sobre monitor de pendências de integração com o Fluig
- Criar uma BO para a nova tabela criada, com os métodos padrões;
- Para criação dos erros de envio, movimentação ou cancelamento, deverá ser feito através da BO;
- Criar uma procedure na BO (pi-cria-erro-processamento), que deverá criar um erro baseado na mla-doc-pend-aprov:
- Parâmetros:
- Número da transação;
- Tipo de erro: 1 – envio, 2 – movimentação, 3 – cancelamento por alteração, 4 - cancelamento por eliminação, 5 - Troca de aprovador (Usado apenas internamente, pois em tela é tratado como tipo 2);
- Erro: erro ocorrido no processamento
- Reprocessamento: (indica se trata-se de um reprocessamento);
- Para gravação na tabela mla-docto-pend-fluig:
- Localizar a mla-doc-pend-aprov pelo número da transação e gravar as informações conforme abaixo;
- Número da transação: mla-doc-pend-aprov.nr-trans
- Chave: mla-doc-pend-aprov.chave-doc
- Workflow: mla-doc-pend-aprov.cdn-workflow-fluig
- Geração: mla-doc-pend-aprov.dt-geracao
- Aprovação: mla-doc-pend-aprov.dt-aprova (Somente gravar se for uma movimentação)
- Rejeição: mla-doc-pend-aprov.dt-rejeita (Somente gravar se for uma movimentação)
- Cancelamento: data atual (Somente gravar se for um cancelamento)
- Aprovador: mla-doc-pend-aprov.cod-usuar
- Erro: erro ocorrido no processo
- Reprocessado por: usuário logado (Somente passar se for re-processamento)
- Data/hora re-processamento: data e hora atual (Somente passar se for re-processamento)
- Parâmetros:
- Criar uma procedure na BO (pi-cria-erro-processamento), que deverá criar um erro baseado na mla-doc-pend-aprov:
- Criar uma API (mlaapi016.p) para busca de dados semelhante a ccapi354.p (procedure REST_POST_getListRequests), que deverá:
- Ler os registros da tabela mla-docto-pend-fluig, conforme os parâmetros selecionados/informados em tela;
- Se o parâmetro “Não integrada” estiver marcado, será necessário, ler os registros da mla-doc-pend-aprov, que estão pendentes (ind-situacao = 1) e que não possuem código de workflow do Fluig (cdn-workflow-fluig = “”). Considerar também os parâmetros de tela para essa leitura. Neste caso as informações virão da mla-doc-pend-aprov. Como as informações a serem apresentadas no monitor podem vir de duas tabelas diferentes, deverá ser retornada uma temp-table com essas informações;
- Para o re-processamento, criar uma API bem isolada (mlaapi017.p) que possa ser utilizada, por exemplo por um programa para re-processamento em batch;
- Os processamentos de criação, envio de aprovação/rejeição e cancelamento devem ser feitos conforme já citado nos tópicos acima, só será necessário criar o tratamento para a questão de re-processamentos (gravando os campos de usuário e data de reprocessamento).
11) Formulários mobile
Os formulários mobile, possuirão menos campos que os formulários padrões a serem executados em desktop, em função das restrições existentes.
Para a solicitação de compra/ requisição de estoque, serão apresentados os seguintes campos:
Cabeçalho:
- Número da solicitação/requisição
- Estabelecimento (código e descrição)
- Requisitante (código e nome)
- Valor
- Opção "Ver narrativa": deve mostrar a narrativa
Itens:
- Sequência e Código do item:
- Serão apresentados para cada item da solicitação como agrupador.
- Ao abrir o agrupador deve ser mostrado:
- Descrição do item
- UM
- Quantidade requisitada
- Quantidade atender
- Valor Unitário
- Valor Total
- Data entrega
- Conta e Centro de Custo
- Opção "Ver narrativa": deve mostrar a narrativa o item da solicitação.
Para o pedido de compra, serão apresentados os seguintes campos:
Cabeçalho:
- Número do pedido;
- Fornecedor (código e nome abreviado)
- Estabelecimento (código e descrição)
- Responsável (código e nome)
- Condição de pagamento (código e descrição)
- Valor
- Opção "Ver detalhes": deve mostrar a Razão social do fornecedor, Natureza do pedido, Frete, Transportador, Via de Transporte e Comentários.
Itens:
- Ordem e código do item:
- Serão apresentados para cada ordem do pedido como agrupador.
- Ao abrir o agrupador deve ser mostrado:
- Descrição do item
- UM
- Data Entrega
- Quantidade requisitada
- Quantidade Saldo
- Preço Unitário
- Valor Total
- Opção "Ver Detalhe Ordem": deve mostrar Situação da ordem, Estabelecimento (Código e descrição), requisitante (código e nome), comprador (código e nome), Ordem de investimento, ordem de serviço, conta, centro de custo e narrativa.
- Opção "Ver Detalhe Entregas": deve mostrar Parcela, Data Entrega, UM, Quantidade, Quantidade Saldo, Quantidade Recebida, Quantidade Devolvida.
- Opção "Ver Detalhe Cotação": deve mostrar (somente da cotação aprovada): Moeda, UM Fornecedor, Contato, Preço Fornecedor, IPI Incluso, % IPI, Valor IPI, %ICMS, %Desconto, Valor Desconto, Frete incluso, Valor do frete, Enc. Financeiros, Taxa Financeira, Dias Taxa, Preço Líquido, Preço Total e Narrativa.
- Opção "Ver Última Compra": Fornecedor (código e nome abrev), Pedido, Data, Natureza, UM, Moeda (código e descrição), Preço Unit Fornec, Quantidade, % IPI, % ICMS.
- Opção "Ver Alterações“ deve mostrar (Ordem / Parcela): Data Alteração, Hora, Usuário, Ordem, Parcela, Quantidade, Nova Quantidade, Preço, Novo Preço, Data Entrega, Nova Data, Cond. Pagamento, Nova cond pag, Observação, Comentários.
Informações técnicas sobre formulários Mobile:
- Para apresentação dessas informações no mobile, a ideia é fazer a leitura do histórico de aprovação, e em um API intermediária filtrar para retornar somente o que for preciso no momento;
- Para a questão dos campos nas opções de "Detalhes", criá-los dinamicamente para não ficar muito pesado o carregamento.
12) Réplica de parametrizações entre empresas e estabelecimentos
Como foram inseridos campos novos no cadastro de parâmetros MLA0000 – Parâmetros da Aprovação e MLA0101 – Tipos de Documentos será necessário que esses campos sejam previstos no programa de réplica de parametrizações entre empresas e estabelecimentos (MLA0171).
Para o parâmetro “Parâmetros da aprovação”, deverá ser previsto:
- A exportação/importação e réplica dos campos: Integração Fluig (Label: Integ. Fluig), Prazo Conclusão (Label: Prazo Conc.), Horas de Conclusão (Label: Horas Conc.), Código de rejeição padrão (Label: Cod. Rej. Padrão). Obs.: No arquivos, inserir os novos campos como as últimas colunas.
Para o parâmetro de “Tipos de documentos”, deverá ser previsto:
- A exportação/importação e réplica dos campos: Integração Fluig (Label: Integ. Fluig), Processo, Prazo Conclusão (Label: Prazo Conc.), Horas de Conclusão (Label: Horas Conc.), Prazo da prioridade Baixa (Label: Prazo prior. Baixa), Prazo da prioridade Média (Label: Prazo prior. Média), Prazo da prioridade Alta (Label: Prazo prior. Alta), Prazo da prioridade Muito Alta (Label: Prazo prior. Muito Alta). Obs.: No arquivos, inserir os novos campos como as últimas colunas.
Informações técnicas sobre Réplica de parametrizações entre empresas e estabelecimentos:
- Parâmetros da aprovação, campos: mla-param-aprov.log-integr-fluig, mla-param-aprov.log-praz-conclus, mla-param-aprov.hra-execucao, mla-param-aprov.cdn-rej.
- Tipos de documentos, campos: mla-tipo-doc-aprov.log-integr-fluig, mla-tipo-doc-aprov.log-praz-conclus, mla-tipo-doc-aprov.cod-proces, mla-tipo-doc-aprov.hra-execucao, mla-tipo-doc-aprov.hra-exec-priorid-baixa, mla-tipo-doc-aprov.hra-exec-priorid-media, mla-tipo-doc-aprov.hra-exec-priorid-alta, mla-tipo-doc-aprov.hra-exec-prioridad-altssmo.
- Lembrar de tratar os log’s de alteração dos registros (inclusão, alteração e eliminação).
13) Programa para limpeza de histórico de pendências de aprovação (mla0173)
Como serão gerados os históricos dos documentos que geraram pendências no MLA para toda pendência integrada com o Fluig, esse programa deve permitir a eliminação desses registros para que não haja um volume muito grande de informações na base de dados.
O programa deverá ser no estilo relatório/execução, com as seguintes características:
Seleção (faixas de):
- Transação;
- Geração;
- Processo Fluig;
- Documento; (código)
Parâmetro:
- Deverá possui um parâmetro para que o usuário informe a partir de um período de existência das pendências na base que devem ser eliminadas.
Exemplo: Eliminar histórico com mais de XXXXX dias
- Quando esse parâmetro for marcado, deve-se desabilitar a faixa de seleção de “Geração”, pois ele estará sobrepondo essa informação.
- O objetivo desse parâmetro é facilitar a inclusão do programa em rotinas RPW, onde o usuário não precisa de preocupar com a data informada, o programa considerará o período com base na data de execução.
Execução:
- Somente serão considerados os registros de pendência de aprovação já aprovados/rejeitados, ou seja, não será possível eliminar o histórico de um registro ainda pendente de aprovação;
- O relatório deverá apenas apresentar a lista de histórico eliminado com as seguintes informações: Transação, chave documento, data geração e o número do processo no Fluig.
- Se o usuário eliminar o histórico de um documento que ainda possui WF no Fluig, o que vai ocorrer, é que ao consultá-lo não será possível visualizar as informações.
Informações técnicas sobre programa para limpeza de histórico de pendências de aprovação:
- Para cada registro da tabela de histórico, deve-se verificar se a pendência já está aprovada/rejeitada: mla-doc-pend-aprov.ind-situacao <> 1;
Opcional
Protótipo de Tela
Apresentados juntamente com as regras de negócio.
Opcional
Fluxo do Processo
Apresentados juntamente com as regras de negócio.
Opcional
Dicionário de Dados
Campos novos em tabelas já existentes:
Tabela | mla-param-aprov | mla-param-aprov | mla-param-aprov | mla-param-aprov | mla-doc-pend-aprov |
| Campo | log-integr-fluig | log-praz-conclus | hra-execucao | cdn-rej | cdn-workflow-fluig |
Tipo | Logical | Logical | Character | Integer | Integer |
Formato | Sim/Não | Sim/Não | x(6) | >9 | ->>>>>>>>>9 |
Valor Inicial | no | no | 0 | 0 | |
Mandatório | Sim ( ) Não (x ) | Sim ( ) Não (x ) | Sim ( ) Não (x ) | Sim ( ) Não (x ) | Sim ( ) Não (x ) |
Descrição | Integra Fluig | Prazo Conclusão | Horas Conclusão | Código Rejeição Padrão | Workflow Fluig |
| Label coluna | Integ Fluig | Prazo Conc | Hrs Conc | Cod Rej | WF Fluig |
Help de Campo | Indica que o estabelecimento possui integração com o Fluig | Indica a utilização de prazo de conclusão de atividade nos workflows do Fluig | Indica a quantidade de horas que o aprovador tem para concluir a aprovação | Representa o código de rejeição padrão (utilizado na aprovação por lote no Fluig) | Número do Workflow no Fluig referente a pendência |
Tabela | mla-tipo-doc-aprov | mla-tipo-doc-aprov | mla-tipo-doc-aprov | mla-tipo-doc-aprov |
| Campo | log-integr-fluig | cod-proces | log-praz-conclus | hra-execucao |
Tipo | Logical | Character | Logical | Character |
Formato | Sim/Não | x(20) | Sim/Não | x(6) |
Valor Inicial | no | no | ||
Mandatório | Sim ( ) Não (x ) | Sim ( ) Não (x ) | Sim ( ) Não (x ) | Sim ( ) Não (x ) |
Descrição | Integra Fluig | Processo | Prazo Conclusão | Horas Conclusão |
| Label coluna | Integ Fluig | Processo | Prazo Conc | Hrs Conc |
Help de Campo | Indica que o documento possui integração com o Fluig | Código do processo workflow (Fluig) referente ao documento | Indica a utilização de prazo de conclusão de atividade nos workflows do Fluig | Indica a quantidade de horas que o aprovador tem para concluir a aprovação |
Tabela | mla-tipo-doc-aprov | mla-tipo-doc-aprov | mla-tipo-doc-aprov | mla-tipo-doc-aprov |
| Campo | hra-exec-priorid-baixa | hra-exec-priorid-media | hra-exec-priorid-alta | hra-exec-prioridad-altssmo |
Tipo | Character | Character | Character | Character |
Formato | x(6) | x(6) | x(6) | x(6) |
Valor Inicial | ||||
Mandatório | Sim ( ) Não (x ) | Sim ( ) Não (x ) | Sim ( ) Não (x ) | Sim ( ) Não (x ) |
Descrição | Horas Conclusão Prioridade Baixa | Horas Conclusão Prioridade Média | Horas Conclusão Prioridade Alta | Horas Conclusão Prioridade Muito Alta |
| Label coluna | Hrs Conc Baixa | Hrs Conc Média | Hrs Conc Alta | Hras Conc M. Alta |
Help de Campo | Indica a quantidade de horas que o aprovador tem para concluir a aprovação de prioridade baixa | Indica a quantidade de horas que o aprovador tem para concluir a aprovação de prioridade média | Indica a quantidade de horas que o aprovador tem para concluir a aprovação de prioridade alta | Indica a quantidade de horas que o aprovador tem para concluir a aprovação de prioridade muito alta |
Tabelas novas:
Obs.: Lembrar de gerar e efetivar as triggers das tabelas novas.
Tabela | mla-docto-pend-aprovac-det |
Banco | movind |
Descrição | Detalhes da pendência de aprovação |
Índice | Chave | Tipo |
mldctpna_id2 | nr-trans, cdn-tip-det, cdn-seq | Primário e único |
| mldctpna_ix2 | nr-trans, cdn-tip-det | Simples |
Campo | cdn-seq | nr-trans | cdn-tip-det | des-det-pend |
Tipo | Integer | Integer | Integer | Character |
Formato | >>>>>>>>9 | >>>,>>>,>>9 | >>9 | x(2000) |
Valor Inicial | 1 | 0 | 1 | |
Mandatório | Sim (X) Não ( ) | Sim (X) Não ( ) | Sim (X) Não ( ) | Sim (X) Não ( ) |
Descrição | Sequência | Transação | Tipo Detalhe | Detalhe da pendência |
Label Coluna | Seq | Transação | Tip Det | Detalhe |
Help de Campo | Sequência do detalhe | Número da Transação | Tipo de detalha da pendência | Detalhe da pendência de aprovação |
Mais campos livres.
Tabela | mla-docto-pend-fluig |
Banco | movind |
Descrição | Pendências de integração com o Fluig |
Índice | Chave | Tipo |
mldctpnb_id2 | cdn-seq | Primário e único |
| mldctpnb_ix2 | cdn-tip-erro | Simples |
| mldctpnb_ix3 | cdn-tip-docto | Simples |
| mldctpnb_ix4 | nr-trans | Simples |
Campo | cdn-seq | nr-trans | cdn-tip-docto | cod-chave-docto | cdn-tip-erro | cdn-sit |
Tipo | Integer | Integer | Integer | Character | Integer | Integer |
Formato | >>>>>>>>>9 | >>>,>>>,>>9 | >>9 | X(40) | >>9 | >>9 |
Valor Inicial | 0 | 0 | 0 | 1 | 1 | |
Mandatório | Sim (X) Não ( ) | Sim (X) Não ( ) | Sim (X) Não ( ) | Sim (X) Não ( ) | Sim (X) Não ( ) | Sim (X) Não ( ) |
Descrição | Sequência | Transação | Documento | Chave Documento | Tipo Erro Integração | Situação |
Label Coluna | Seq | Transação | Doc | Chave | Erro | Sit |
Help de Campo | Sequência da pendência | Número da Transação | Código do documento | Chave do documento | Tipo de erro de integração com o Fluig | Situação da pendência |
Campo | cdn-workflow-fluig | cdn-mensagem | des-mensagem | dt-geracao | dt-aprov | dat-rej |
Tipo | Integer | Integer | Character | Date | Date | Date |
Formato | ->>>>>>>>>9 | >>>>>>>>9 | x(2000) | 99/99/9999 | 99/99/9999 | 99/99/9999 |
Valor Inicial | 0 | 0 | ? | ? | ? | |
Mandatório | Sim () Não ( X ) | Sim () Não ( X ) | Sim ( X ) Não ( ) | Sim (X) Não ( ) | Sim () Não ( X ) | Sim () Não ( X ) |
Descrição | Workflow Fluig | Código Erro | Descrição Erro | Data geração | Data aprovação | Data rejeição |
Label Coluna | WF Fluig | Cod Erro | Erro | Geração | Aprov | Rejeita |
Help de Campo | Número do Workflow no Fluig referente a pendência | Código do erro ocorrido | Detalhamento do erro ocorrido | Data de geração da pendência | Data de aprovação da pendência | Data de rejeição da pendência |
Campo | dat-cancel | cod-usuar | cod-usuar-reproces | dtm-reproces | cod-usuar-orig |
Tipo | Date | Character | Character | Datetime | Character |
Formato | 99/99/9999 | x(12) | x(12) | 99/99/99 hh:mm:ss | x(12) |
Valor Inicial | ? | ? | |||
Mandatório | Sim () Não ( X ) | Sim (X) Não ( ) | Sim () Não ( X ) | Sim () Não ( X ) | Sim () Não ( X ) |
Descrição | Data Cancelamento | Aprovador | Usuário Reprocessamento | Data/Hora Reprocessamento | Usuário Origem |
Label Coluna | Cancela | Aprovador | Usuar Reproces | Dt/Hr Reproces | Usuário Origem |
Help de Campo | Data de cancelamento da pendência | Aprovador da pendência | Usuário responsável pelo reprocessamento da pendência | Data e Hora que foi realizado o reprocessamento | Usuário Origem |
Mais campos livres.
(Opcional)
Grupo de Perguntas
Não se aplica.
(Opcional)
Consulta Padrão
Não se aplica.
(Opcional)
Estrutura de Menu
Procedimentos
Procedimento | html.mla0172 | mla0173 |
Descrição | Pendências de Integração MLA x Fluig | Limpeza Histórico Integração Fluig |
Módulo | MLA | MLA |
Programa base | html.mla0172 | mla0173 |
Nome Menu | Pendências de Integração MLA x Fluig | Limpeza Histórico Integ. Fluig |
Interface | WEB | GUI |
Registro padrão | Sim | Sim |
Visualiza Menu | Sim | Sim |
Release de Liberação | 12.1.12 | 12.1.12 |
Programas
Programa | html.mla0172 | mla0173 |
Descrição | Pendências de Integração MLA x Fluig | Limpeza Histórico Integração Fluig |
Nome Externo | dts/mla/fluigmonitor | lap/mla0173.w |
Nome Menu/Programa | Pendências de Integração MLA x Fluig | Limpeza Histórico Integ. Fluig |
Nome Verbalizado[1] | Monitorar Pendências de Integração MLA x Fluig | Realizar Limpeza de Histórico de Integração com Fluig |
Procedimento | html.mla0172 | mla0173 |
Template | Programa HTML | Relatório |
Tipo[2] | Tarefas | Tarefas |
Interface | WEB | GUI |
Categoria[3] | Não se aplica | Não se aplica |
Executa via RPC | Não | Não |
Registro padrão | Sim | Sim |
Outro Produto | Não | Não |
Visualiza Menu | Sim | Sim |
Query on-line | Não | Não |
Log Exec. | Não | Não |
Rotina (EMS) | Não se aplica | Não se aplica |
Sub-Rotina (EMS) | Não se aplica | Não se aplica |
Localização dentro da Sub Rotina (EMS) | Não se aplica | Não se aplica |
Compact[4] | Não se aplica | Não se aplica |
Home[5] | Não se aplica | Não se aplica |
Posição do Portlet[6] | Não se aplica | Não se aplica |
Informar os papeis com os quais o programa deve ser vinculado | Não se aplica | Não se aplica |
Cadastro de Papéis
Não se aplica.
[1] Nome Verbalizado é obrigatório para desenvolvimentos no Datasul 10 em diante.
[2] Tipo é obrigatório para desenvolvimento no Datasul 10 em diante
[3] Categorias são obrigatórias para os programas FLEX.
[4] Obrigatório quando o projeto for FLEX
[5] Obrigatório quando o projeto for FLEX
[6] Obrigatório quando o projeto for FLEX
Este documento é material de especificação dos requisitos de inovação, trata-se de conteúdo extremamente técnico. |
|---|











