Este documento é material de especificação dos requisitos de inovação, trata-se de conteúdo extremamente técnico. |
|---|
(Obrigatório)
Informações Gerais
Especificação | |||
Produto | DATASUL | Módulo | KBN - Kanban Eletrônico |
Segmento Executor | Manufatura | ||
Projeto1 | D_MAN_KBN001 | IRM1 | PCREQ-9953 |
Requisito1 | PCREQ-9970 | Subtarefa1 | PDRMAN-8033 |
Chamado2 |
| ||
País | ( X ) Brasil ( ) Argentina ( ) Mexico ( ) Chile ( ) Paraguai ( ) Equador ( ) USA ( ) Colombia ( ) Outro _____________. | ||
Outros | <Caso necessário informe outras referências que sejam pertinentes a esta especificação. Exemplo: links de outros documentos ou subtarefas relacionadas>. | ||
Legenda: 1 – Inovação 2 – Manutenção (Os demais campos devem ser preenchidos para ambos os processos).
(Obrigatório)
Objetivo
Realizar a especificação e documentação da rotina de cadastro de Mapeamento - Fluxos de Produção - para a solução de controle do Kanban Eletrônico (e-Kanban). Projeto direcionado para a linha Datasul do ERP TOTVS.
(Obrigatório)
Definição da Regra de Negócio
| RN001 | Os Fluxos de produção devem permitir o cadastro e parametrização dos itens associados a ele, quanto ao armazenamento no supermercado e nas células de produção. |
<Na tabela abaixo informe quais são as rotinas envolvidas, o tipo de operação, a opção de menu e se necessário uma breve descrição das regras de negócio relacionadas a rotina>.
Rotina | Tipo de Operação | Opção de Menu | Regras de Negócio |
Cadastro | Criação de Expedição | EKANBAN -> Cadastro -> Mapeamentos | RN001 |
1 - RN001 - Os Fluxos de produção devem permitir o cadastro e parametrização dos itens associados a ele, quanto ao armazenamento no supermercado e nas células de produção.
1.1 - Visão geral do conceito de Fluxo de Produção:
O fluxo de produção é o agrupamento da cadeia de produção de um determinado item para a data de corte do mapeamento que o fluxo pertence. Ele é representado graficamente utilizando a simbologia adotada pela metodologia Lean. Um fluxo produção sempre estará associado a um mapeamento e as informações referentes ao item têm origem no ERP.
Nesta tela são apresentadas as informações do código do item(SKU), descrição, referência, depósito, localização, Tipo (Processo ou Final) e data de corte. A apresentação das informações é apresentada/classificada de forma alfabética pelo código do item(SKU).
Podemos ter os seguintes tipos de fluxos de produção:
Final: identifica o ponto final de um fluxo de produção e a partir da demanda destes itens, os componentes são puxados. Um item final pode ser um item acabado final (nível Zero) ou um componente que define o final do fluxo para controle do Kanban.
Processo: identifica os componentes que foram gerados a partir de um fluxo de produção de um item Final, onde a sua demanda depende da demando dos itens finais que os utilizam.
- O fluxo de um liquidificador é um fluxo final, já o fluxo do copo é um fluxo de processo.
Todo fluxo de processo é criado pelo sistema e é associado automaticamente ao fluxo que ele precisa alimentar, no exemplo acima, o sistema criará o fluxo do copo e associará ao fluxo do liquidificador, bem como a criação dos fluxos de outros itens necessários para a produção do liquidificador, como corpo, tampa, entre outros.
Itens de Inventário: são os itens comprados e que como não são controlados pelo EKanban, não são apresentados. Eles somente serão apresentados na lista de itens consumidos.
Para maiores detalhes sobre os tipo de item, acesse a FAQ: http://tdn.totvs.com.br/pages/viewpage.action?pageId=203755348
1.2 - Botão Busca avançada de Fluxo
A acionar este botão é apresentada a janela de Busca Avançado do Fluxo de produção onde pode-se buscar um fluxo cadastrado a partir da referência do item.
1.3 - Botão Novo Fluxo
Ao acionar este botão é apresentada a janela de criação de um novo Fluxo, onde pode ser informado o código do item/Sku que terá o fluxo criado.
Importante: Para mapeamentos publicados(considerados em produção) ou despublicados(garantia de estatísticas e movimentos), não será permitida a inclusão de fluxos. Neste caso, não será habilitado o botão de Novo Fluxo.
1.3.1 - Janela Novo Fluxo
Essa janela é apresentada ao selecionar o botão de Novo Fluxo. Nessa janela será apresentada a seguinte informação:
Principal Campo:
Campo | Descrição |
Item | Define para qual item/sku final será criado o fluxo. Se o item/sku final informado já estiver cadastrado é apresentada mensagem informativa dizendo que o item já está cadastrado e que a inclusão não é permitida. Muito Importante: O item possui informações e caraterísticas junto ao estabelecimento que está cadastrado, bem como características junto ao mapeamento a que está cadastrado (que podem mudar a cada mapeamento). Estas informações são: a) Informações do item junto ao Estabelecimento: O item possui a informação do Id único para o estabelecimento e este Id é utilizado na identificação do item na emissão e coleta de informações da etiqueta 1D. O sistema também controla uma chave única do item que é composta com as informações do ERp e do tipo de fluxo do item. Esta chave é composta: código do Estabelecimento + código/Sku do item + referência + Tipo (Final ou Processo). Não entram nesta composição o depósito e a localização do item. b) Informações do item junto ao Mapeamento: O item possui a informação do Id único para o mapeamento(que já está associado a um estabelecimento) e este Id é utilizado na identificação do item para controle dentro do e-kanban (parametrizações e movimentação/controle de cartões). O sistema também controla uma chave única do item no mapeamento que é composta com as informações do ERP e do tipo de fluxo do item. Esta chave é composta: Id do mapeamento + código/Sku do item + referência + Tipo (Final ou Processo). Não entram nesta composição o depósito e localização do item. |
Esta janela também permite que se busque o item no ERP pelo seu código ou pelo seu nome/descrição.
Uma vez que o item é definido e a ação de salvar é executada, o sistema criará o fluxo do tipo final para o item selecionado.
Características da criação de um novo Fluxo:
a) O fluxo do item (Final ou Processo) não está cadastrado no mesmo mapeamento: o fluxo do item será criado assumindo as informações vindas do ERP.
a) O Item Processo já está cadastrado no Mapeamento: o sistema entende que o item já está criado/parametrizado e mantém as informações e cria, se necessário, as relações na estrutura de fluxo do item. Veja Exemplo a seguir:
Na figura 1 temos as estruturas dos itens A e X que possui em comum o item fabricado B. Na criação do fluxo de A, como o fluxo do mesmo não existe no mapeamento, todas as informações são baseadas no ERP (figura 2). Quando criamos o fluxo do item X o sistema verifica que o item B já se encontra cadastrado no mapeamento e não cria um novo fluxo para B, apenas cria o relacionamento do fluxo de X com o fluxo de B já existente.
Para mais informações sobre as informações do fluxo de produção com o ERP, acesse o manual de integração: http://tdn.totvs.com/display/INT/DI_Integracao_TOTVS_e_Kanban_Datasul
1.3.2 - Botão Ações da Janela de Fluxo
Na janela de fluxos, é apresentada a lista de fluxos finais cadastrados, Depósito e localização padrão do mesmo, tipo do fluxo, se o fluxo é puxado ou não e data de corte.
Ao lado de cada fluxo são disponibilizados os seguintes botões:
Botão | Descrição |
Excluir | Permite eliminar o fluxo de produção. Caso o fluxo a ser eliminado possua fluxos de processo associados à ele, o sistema não eliminará os fluxos de processos que estão associados. Para os itens de processo associados ao item eliminado, será apenas descontada a demanda correspondentes ao item pai eliminado. Importante: Para mapeamentos publicados(considerados em produção) ou despublicados(garantia de estatísticas e movimentos), não será permitida a eliminação de fluxos. Neste caso, não será habilitado o botão de exclusão. |
Outras Opções | Permite o acesso as seguintes ações: Visualizar: Permite a visualização gráfica do fluxo e dos fluxos associados, através da visualização gráfica é possível editar as configurações dos supermercados e células. Ver mais detalhes no item 1.3.4. Emissão Código QR: esta opção somente é visualizada caso o mapeamento esteja com o status de Liberado ou Publicado e permite a visualização da etiqueta do item em formato QrCode(2D). Emissão Código de Barras: esta opção somente é visualizada caso o mapeamento esteja com o status de Liberado ou Publicado e permite a visualização da etiqueta do item em formato de código de barras simples (1D). |
1.3.3 - Filtros de Classificação
Permite a classificação dos fluxos apresentados, podendo ser classificados em “Final”, “Processo” e “Todos”.
1.3.4 - Visualizar de Fluxo de Produção (Visão Gráfica)
Essa janela é apresentada a partir da execução da opção "Visualizar" e permite a visualização gráfica dos fluxos de produção, de acordo com conceito e simbologia Lean, permitindo a edição de configurações de supermercados e células, tais configurações serão utilizadas pelo controle eletrônico dos cartões Kanban (EKanban).
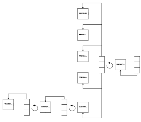
Exemplo de visualização gráfica de um fluxo de processo:
O fluxo gráfico é composto pelos seguintes elementos:
- Supermercado, representa um armazenamento de itens.
- Indica qual célula alimentará o supermercado associado.
- Célula de produção, representa a célula que produz o item que alimentará o supermercado.
- Seta de puxada, indica qual de supermercado a célula consumirá os itens de processo para o fluxo.
- Processo externo, representa um processo de produção que não acontece na fábrica, como por exemplo um terceirizado.
A leitura do fluxo de produção acontece da direita para a esquerda, iniciando pelo supermercado que contém o item do fluxo selecionado.
1.3.4.1 - Botão Ações da Janela Visualização de Fluxo
Na janela de visualização de fluxo, são apresentadas as informações referente ao item, SKU, descrição, referência Unidade de Medida do item e data de corte. Também são disponibilizadas três abas (Fluxo, Células e Itens).
a) Aba Fluxo: apresenta a visualização gráfica do fluxo de produção e as conexões de abastecimento entre os itens que o compõe. Ao lado de cada fluxo, são disponibilizados os seguintes botões:
Botão | Descrição |
Exportar | Permite a exportação das informações do fluxo do item em uma planilha Excel. |
Importar | Permite o upload a planilha Excel. Ao importar a planilha o sistema atualizará os dados alterados que são passíveis de alteração. Informações das pastas de acordo com a sua função/característica e sua respectiva permissão de alteração:
Importante: Para mapeamentos publicados(considerados em produção) ou despublicados(garantia de estatísticas e movimentos), não será permitida a alteração das parametrizações existentes. Neste caso, é emitida mensagem informativa. No caso de alterações de algumas informações dos arquivos, ações de cálculo ou recálculo serão feitas: a) Alteração da demanda do item final: será verificada a diferença entre o valor anterior informado e a demanda dos componentes também será recalculada. Veja mais informações na explicação do campo Demanda na Janela Supermercado. b) Recálculo das faixas Kanban: quando alterada a demanda, o lote mínimo, estoque de segurança ou Tempo de ressuprimento e o item estiver definido para calcular automaticamente o tamanhos das faixas Kanban, ocorrerá o recálculo das faixas. Veja mais informações na explicação do campo Cálculo automático das faixas Kanban na Janela Supermercado. |
| Supermercado | A clicar sobre o símbolo do Supermercado é aberto o modal de atualização do item no Supermercado. Ver item 1.3.4.3 - Janela de Célula. |
Célula | A clicar sobre o símbolo da Célula é aberto o modal de atualização das informações da célula. Ver item 1.3.4.2 - Janela de Supermercado. |
Dentro da área onde o fluxo é desenhado, o sistema apresenta dois botões no canto superior esquerdo para controlar o tamanho da exibição do desenho, tal funcionalidade é denominada de zoom.
b) Aba Células: apresenta a lista das células que compõe o fluxo de produção. As células apresentadas irão compor os quadros kanbas dos respectivos itens que elas produzem.
Informação | Descrição da informação ou da ação |
| Busca Rápida | Permite a busca rápida das células apresentadas pelo seu código ou descrição. |
| Lista de Células | Apresenta as informações básicas da célula (Código, descrição). |
Botão Editar | Ao clicar sobre as informações básicas da célula ou no botão Editar é apresentado o modal da célula onde é permitida a alteração de parâmetros da célula. Ver mais detalhes no item 1.3.4.3 - Janela de Célula |
c) Aba Itens: apresenta a lista dos itens (Final e processo) que compõe o fluxo de produção.
Informação | Descrição da informação ou da ação |
Busca Rápida | Permite a busca rápida dos itens apresentados pelo seu código ou descrição. |
Lista de Itens | Apresenta as informações básicas do Item(Código(SKU), descrição, referencia, deposito, localização, Unidade de medida. Final ou Processo). |
Botão Quadro | Ao acionar este botão é apresentado o modal item na célula onde é permitida a alteração de parâmetros da célula e do item produzido. Ver mais detalhes no item 1.3.4.3 - Janela de Célula |
Botão Supermercado | Ao clicar sobre as informações do item ou no botão Editar é apresentado o modal do Supermercado onde é permitida a alteração de parâmetros do item. Ver mais detalhes no item 1.3.4.2 - Janela de Supermercado |
1.3.4.2 - Janela de Supermercado
Essa janela é apresentada quando clica-se sobre o símbolo do Supermercado. Permite a visualização e edição de parâmetros dos itens referentes ao controle eletrônico dos cartões Kanban (EKanban).
Importante: Um mesmo SKU pode ser considerado de forma diferente no Supermercado dentro do sistema Kanban. O mesmo SKU pode ser um item Final ou Processo. Neste caso o sistema entenderá que o primeiro refere-se ao fluxo de abastecimento de um item com demanda própria (Final) e o outro refere-se a um item que possui demanda dependente de outro itens finais (Processo). Neste caso, cada um destes itens, apesar de possuir mesmo SKU, será controlado de forma independente, inclusive com tamanhos de pilhas kanban (verde+amarela+vermelha) diferentes.
Ao clicar no supermercado, os valores referentes ao item dentro do supermercado são apresentados com a seguinte disposição:
| Informação | Descrição da informação ou da ação |
Depósito | Gerado a partir da informação do depósito padrão do item no ERP, define o depósito/supermercado em que o item é armazenado. |
Localização | Gerado a partir da informação da localização padrão do item no ERP, define a Localização do item dentro do depósito. Quando o item possuir múltiplas localizações no depósito, sugere-se que este campo fique em branco. |
Tamanho de Kanban | Gerado a partir da informação do lote múltiplo do item no ERP, define a quantidade de itens que um Kanban comporta, bem como acompanha a sua direita o informativo da unidade de medida do item. O valor do Kanban não pode ser zero e caso o lote múltiplo no ERP seja Zero, é sugerido o valor 1 para o tamanho do Kanban. Importante: Caso já exista um mapeamento publicado e o tamanho do kanban for alterado (por ex. de 100 para 150 unidades) e este novo mapeamento for publicado (sobrepondo o anterior) o ajuste dos saldos/inventário de cartões armazenados no supermercado deverá ser feito manualmente pelo usuário. Isto porque o e-kanban não faz esta conversão automaticamente. Possíveis controles ou ajustes das quantidades físicas do item em cada contenedor também são de responsabilidade do usuário. |
Estoque de segurança | Gerado a partir da informação do estoque de segurança definido para o item no ERP, essa informação serve como base para o cálculo automático das faixas. O valor deste campo pode ser igual a zero. |
Lote mínimo | Gerado a partir da informação do Lote Mínimo definido para o item no ERP, informa a quantidade mínima do estoque, bem como essa informação serve como base para o cálculo automático das faixas. O valor deste campo pode ser igual a zero. |
Demanda | Campo informado e passível de alteração apenas para itens finais, onde se informa a demanda diária do item. Para os itens do tipo processo, a demanda será dependente dos itens finais ao que o mesmo está associado. Na explicação de conceitos do Kanban, é colocado um exemplo de como é feita a propagação da demanda no fluxo de produção. Para maiores informações sobre o processo de cálculo da demanda, acesse a FAQ: http://tdn.totvs.com.br/pages/viewpage.action?pageId=203756397 O valor deste campo pode ser igual a zero. |
Tempo de Ressuprimento | Define o tempo necessário para a produção de um kanban do item, desde que ele sai do supermercado até o seu retorno. O tempo é definido considerando-se um dia útil de produção. O valor deste campo deve ser maior que zero. |
Cálculo automático das faixas Kanban | Indicador passível de alteração, que quando selecionado, calcula e atualiza automaticamente as faixas Kanban do item. A seguir temos explicações de como é feito o cálculo de cada faixa. Visualização gráfica das faixas: Fonte: Adaptada de PEINADO J.; GRAEML A. R. Administração da Produção: Operações Industriais e de Serviços. UnicenP: Curitiba, 2007.
A quantidade em estoque máxima de cada peça é igual ao número de cartões kanban vezes o número de peças em cada contenedor padrão. O número de cartões será igual ao número de contenedores para cada peça.
Variáveis que determinam o número de cartões: Demanda média diária: deve ser determinada com base na demanda mensal nivelada; Lead time (tempo de processo): depende do tamanho da fila e do tempo de fabricação); Capacidade do contenedor: Tamanho do Contenedor/Kanban.
A fórmula ideal dependerá do tipo de aplicação. O princípio pode e deve ser alterado de caso a caso (opção do usuário customizar a sua fórmula). Como padrão, o sistema E-kanban utilizará a seguinte fórmula:
Sendo: n = número de contenedores ou cartões kanban; D = demanda diária T = tempo de ressuprimento do item dentro de um dia normal de produção. S = estoque de segurança; L = lote mínimo de produção; Q = quantidade de peças por contenedor [peças / embalagem] ou tamanho do Kanban Obs: o tempo de ressuprimento (T) deve contemplar o tempo de produção, informação, espera e entrega. Faixa verde (estoque em função dos setups): consiste no número mínimo de kanbans a serem produzidos em seguida, antes de mudar a produção. Esse valor é calculado em função do tempo de setup, conforme apresentado pela fórmula a seguir: Sendo o lote mínimo de produção “L”, calculado da seguinte forma: Dmensal = Demanda Mensal. Qst = quantidade de setups por mês. Importante: Se o valor calculado para a faixa verde for igual a Zero, o sistema irá sugerir 1 como valor inicial deste campo. Faixa amarela: é calculada em função do estoque de segurança: Importante: Se o valor calculado para a faixa amarela for igual a Zero, o sistema irá sugerir 1 como valor inicial deste campo. Faixa vermelha: é calculada como sendo a demanda durante o tempo de ciclo: Importante: Se o valor calculado para a faixa vermelha for igual a Zero, o sistema irá sugerir 1 como valor inicial deste campo. |
Permite cartão extra | Indicador passível de alteração que quando marcado permite que cartões extras do item possam ser disparados e irem para o quadro de programação. Campo vem inicialmente desmarcado. |
Programação Manual | Quando marcada, identifica que a programação de produção dos cartões no quadro Kanban será feita de forma manual. Se estiver desmarcada identifica que a programação de produção dos cartões no quadro Kanban será feita de forma automática, onde os cartões irão ser colocados em uma fila de programação, sequenciados a partir de um algoritmo de sequenciamento. Campo vem inicialmente desmarcado. |
Faixas verde, amarela e vermelha | Informações passíveis de alteração, calculados por meio do cálculo automático das faixas ou alterados manualmente quando o indicador cálculo automático não estiver selecionado. Quando informado manualmente, os valores das faixas devem ser maiores que zero. Importante: Na primeira vez que o item/fluxo é criado, o parâmetro Cálculo automático das faixas Kanban vem desmarcado para o item, entretanto, o sistema realiza um cálculo inicial para inicialização destes campos. Para verificar como ficarão estes valores iniciais, consulte a explicação do campo Cálculo automático das faixas Kanban. |
1.3.4.2.1 - Botão Ações da Janela Supermercado
Na janela supermercado, são apresentadas as informações descritas acima e ao final são disponibilizados os seguintes botões:
Botão | Descrição |
Salvar | Permite salvar as informações alteradas. Importante: Para mapeamentos publicados(considerados em produção) ou despublicados(garantia de estatísticas e movimentos), não será permitida a alteração das parametrizações existentes. Neste caso, é emitida mensagem informativa. Quando informamos a demanda para um item final (manualmente ou via importação de planilha), no momento de que é salva esta nova informação de demanda a mesma seja replicada para os itens de processo associados ao fluxo do item final. Esta funcionalidade aplica-se somente a mapeamentos “Não Publicados” ou “Liberados”. Fluxos “Publicados” e "Despublicados" não podem ser alterados. |
Cancelar | Fecha a janela sem salvar as alterações. |
1.3.4.3 - Janela de Célula
Essa janela permite a visualização e edição de parâmetros das células referentes ao controle eletrônico dos cartões Kanban (EKanban).
Ao clicar na célula, as informações são apresentadas com a seguinte disposição:
Informação | Descrição da informação ou da ação |
Max. Cartões em Produção | Informação passível de alteração que serve para o EKanban validar qual a capacidade de produção de Kanban ao mesmo tempo. Indica o número de cartões que podem ser alocados em cada centro de trabalho da célula. Valor inicial igual a 1 cartão, não podendo ser informado o valor zero para este campo. |
Produz itens distintos simultaneamente | Indicador passível de alteração que serve para o EKanban validar se a célula pode produzir itens diferentes ao mesmo tempo. Permite a alocação ao mesmo tempo de cartões de itens diferentes num mesmo instante para um mesmo centro de trabalho. Para que este parâmetro tenha validade, o parâmetro “Max. Cartões em Produção” deve ser maior que 1 (um). Campo vem inicialmente desmarcado. |
Horiz. Programação | Informação passível de alteração que serve para o EKanban validar o tamanho (em tempo) do quadro de programação. Importante: Caso o item seja de programação automática, no quadro Kanban os cartões irão para a fila de programação que é composta pelo tempo definido no horizonte de programação mais o tempo definido na faixa fixa. No horizonte de programação o cartão estará sujeito ao algoritmo de sequenciamento automático. Valor inicial igual a 12 horas, não podendo ser informado o valor zero para este campo. |
Faixa fixa | Informação passível de alteração que serve para o EKanban validar a quantidade de cartões que entrarão na faixa fixa. Na tempo de faixa fixa o cartão terá o seu sequenciamento congelado, não estando sujeito ao algoritmo de sequenciamento automático. Valor inicial igual a 1 hora, não podendo ser informado o valor zero para este campo. |
| Centros de Trabalho | Apresenta a lista de centros de trabalho cadastrados no ERP que compõem a célula. As informações desta janela não são passíveis de alteração. |
Abaixo das informações, são apresentadas 5 abas com informações destinadas à produção do item dentro da célula em questão.
Janela de Célula - Lista de Itens Produzidos
Apresenta os itens que são produzidos por aquela célula. São exibidas as seguintes informações para cada item produzido:
| Informação | Descrição da informação ou da ação |
Lista de itens produzidos | São apresentadas as informações do item ou itens que a célula produz dentro do mapeamento. Campos apresentados: Código/Sku do Ite, descrição, referência e tipo (final ou Processo) Estes campos campos não permitem alteração. |
Tempo de ciclo do item | Informação passível de alteração que determina o tempo de produção de um item. Baseado no tempo definido na operação do item no ERP, levando-se em consideração o número de unidade pelo tempo máquina ou tempo homem informado (ver manual integração http://tdn.totvs.com/display/INT/DI_Integracao_TOTVS_e_Kanban_Datasul item 2.3.1). Deve ser maior ou igual a 0,000003 horas. |
Tempo de ciclo do Kanban | Informação calculada pelo sistema para cada célula, baseado no tempo de ciclo multiplicado pelo tamanho do Kanban do item. Campo não permite alteração. |
| Tempo de Setup | Informação passível de alteração e define o tempo de Setup de qualquer item para o item produzido pela célula. Deve ser maior ou igual a 0,017 horas. |
| Lista de Ferramentais | Apresenta a lista de todos os ferramentais (baseado no cadastro do ERP) necessários para a produção do item. As informações desta janela não são passíveis de alteração. |
Botão Ações da Janela Célula
Na janela célula, são apresentadas as informações descritas acima e ao final são disponibilizados os seguintes botões:
Botão | Descrição |
Salvar | Permite salvar as informações alteradas. Importante: Para mapeamentos publicados(considerados em produção) ou despublicados(garantia de estatísticas e movimentos), não será permitida a alteração das parametrizações existentes. Neste caso, é emitida mensagem informativa. |
Cancelar | Fecha a janela sem salvar as alterações. |
Opcional
Protótipo de Tela
Não se Aplica
Protótipo 01
Opcional
Fluxo do Processo
Não se Aplica.
Opcional
Dicionário de Dados
Não se aplica. Os chamados relacionados as tabelas relacionadas a estes cadastros foram informados na especificação: http://tdn.totvs.com/pages/viewpage.action?pageId=200903689.
Arquivo ou Código do Script: AAA – Negociação Financeira / *Versao=CP.2014.12_03*/
Índice | Chave |
01 | <FI9_FILIAL+FI9_IDDARF+FI9_STATUS> |
02 | <FI9_FILIAL+FI9_FORNEC+ FI9_LOJA+FI9_EMISS+FI9_IDDARF> |
03 | <FI9_FILIAL+FI9_FORNEC+ FI9_LOJA+FI9_PREFIX+FI9_NUM+FI9_PARCEL+FI9_TIPO> |
Campo | <AAA_PERESP> |
Tipo | <N> |
Tamanho | <6> |
Valor Inicial | <Varia de acordo com o tipo informado. Por exemplo, quando o campo “tipo” for date, neste campo pode ser informado uma data>. |
Mandatório | Sim ( ) Não ( ) |
Descrição | <Referência Mínima para Cálculo> |
Título | <Ref.Calc.> |
Picture | <@E999.99> |
Help de Campo | <Informar o % que o aluno pagará em dinheiro. Esse % poderá ser alterado durante a negociação> |
(Opcional)
Grupo de Perguntas
<Informações utilizadas na linha Protheus>.
Nome: FINSRF2
X1_ORDEM | 01 |
X1_PERGUNT | Emissão De |
X1_TIPO | D |
X1_TAMANHO | 8 |
X1_GSC | G |
X1_VAR01 | MV_PAR01 |
X1_DEF01 | Comum |
X1_CNT01 | '01/01/08' |
X1_HELP | Data inicial do intervalo de emissões das guias de DARF a serem consideradas na seleção dos dados para o relatório |
(Opcional)
Consulta Padrão
<Informações utilizadas na linha Protheus>
Consulta: AMB
Descrição | Configurações de Planejamento |
Tipo | Consulta Padrão |
Tabela | “AMB” |
Índice | “Código” |
Campo | “Código”; ”Descrição” |
Retorno | AMB->AMB_CODIGO |
(Opcional)
Estrutura de Menu
Não se Aplica.
Procedimentos
Procedimento |
|
|
|
Descrição | (Max 40 posições) | (Max 40 posições) | (Max 40 posições) |
Módulo |
|
|
|
Programa base |
|
|
|
Nome Menu | (Max 32 posições) | (Max 32 posições) | (Max 32 posições) |
Interface | GUI/WEB/ChUI/Flex | GUI/WEB/ChUI/Flex | GUI/WEB/ChUI/Flex |
Registro padrão | Sim | Sim | Sim |
Visualiza Menu | Sim/Não | Sim/Não | Sim/Não |
Release de Liberação |
|
|
|
Programas
Programa |
|
|
|
Descrição | (Max 40 posições) | (Max 40 posições) | (Max 40 posições) |
Nome Externo |
|
|
|
Nome Menu/Programa | (Max 32 posições) | (Max 32 posições) | (Max 32 posições) |
Nome Verbalizado[1] | (Max 254 posições) | (Max 254 posições) | (Max 254 posições) |
Procedimento |
|
|
|
Template | (Verificar lista de opções no man01211) | (Verificar lista de opções no man01211) | (Verificar lista de opções no man01211) |
Tipo[2] | Consulta/Manutenção/ Relatório/Tarefas | Consulta/Manutenção/ Relatório/Tarefas | Consulta/Manutenção/ Relatório/Tarefas |
Interface | GUI/WEB/ChUI/Flex | GUI/WEB/ChUI/Flex | GUI/WEB/ChUI/Flex |
Categoria[3] |
|
|
|
Executa via RPC | Sim/Não | Sim/Não | Sim/Não |
Registro padrão | Sim | Sim | Sim |
Outro Produto | Não | Não | Não |
Visualiza Menu | Sim/Não | Sim/Não | Sim/Não |
Query on-line | Sim/Não | Sim/Não | Sim/Não |
Log Exec. | Sim/Não | Sim/Não | Sim/Não |
Rotina (EMS) |
|
|
|
Sub-Rotina (EMS) |
|
|
|
Localização dentro da Sub Rotina (EMS) |
|
|
|
Compact[4] | Sim/Não | Sim/Não | Sim/Não |
Home[5] | Sim/Não | Sim/Não | Sim/Não |
Posição do Portlet[6] | 0 – Top Left 1 – Top Right 2 – Bottom Left 3 – Bottom Right | 0 – Top Left 1 – Top Right 2 – Bottom Left 3 – Bottom Right | 0 – Top Left 1 – Top Right 2 – Bottom Left 3 – Bottom Right |
Informar os papeis com os quais o programa deve ser vinculado |
|
|
|
Cadastro de Papéis
<O cadastro de papéis é obrigatório para os projetos de desenvolvimento FLEX a partir do Datasul 10>.
<Lembrete: o nome dos papeis em inglês descrito neste ponto do documento, devem ser homologados pela equipe de tradução>.
Código Papel | (máx 3 posições) |
Descrição em Português* |
|
Descrição em Inglês* |
|
[1] Nome Verbalizado é obrigatório para desenvolvimentos no Datasul 10 em diante.
[2] Tipo é obrigatório para desenvolvimento no Datasul 10 em diante
[3] Categorias são obrigatórias para os programas FLEX.
[4] Obrigatório quando o projeto for FLEX
[5] Obrigatório quando o projeto for FLEX
[6] Obrigatório quando o projeto for FLEX
Este documento é material de especificação dos requisitos de inovação, trata-se de conteúdo extremamente técnico. |
|---|












