Geração de Arquivos Acnielsen
Conceito
Esse programa "VGEXNSEN – Geração de Arquivos Nielsen", é um programa do "EDI" que gera arquivos para produto RDDS de acordo com:
- Data.
- Histórico (número de dias).
- Custo do Produto.
- Cadastro de filiais.
- Cadastro de fornecedores.
- Cadastro de seções.
OBSERVAÇÃO: Os arquivos poderão ser gerados escolhendo-se todas as opções.
Parametrização
Requerimentos Técnicos de Implantação dados Scanning
Frequência: Diária
Objetivo
O objetivo deste documento é dar conhecimento quanto aos requisitos mínimos necessários à incorporação de um varejista ao sistema Scanning.
O sistema Scanning tem por finalidade receber e consolidar dados de vendas de varejistas, validando estes dados com cálculos estatísticos para análise e auditoria do comportamento da cadeia no mercado em que ela atua.
Esta informação permite:
Conhecer o comportamento da demanda de consumo ante eventos específicos, perto do momento em que acontecem;
Detectar e aproveitar a tempo importantes oportunidades de negócio.
É de grande importância que os arquivos sejam enviados ininterruptamente, todos os dias, no formato diário entre o varejista e a Nielsen.
Benefícios
O sistema Scanning tem como objetivo a geração de bases de dados para análises e aplicações gerenciais, possibilitando:
- Suporte a tomada de decisões;
- Diminuir níveis de estoque;
- Detectar oportunidades e ameaças;
- Manter e conquistar novos consumidores;
- Linguagem comum entre o fabricante e o varejista.
Maior aperfeiçoamento da informação interna:
- Níveis de Scanning por loja. Percentual de produtos controlados por códigos de barras;
- Melhora das descrições nos catálogos de itens;
- Identificação de códigos de barras duplicados e reutilizados.
Responder de maneira rápida com relatórios e gráficos, questões como:
- Qual o tamanho do mercado e suas tendências;
- Qual a participação dos vários formatos de lojas;
- Sazonalidade dos produtos;
- Resultados das táticas utilizadas para promoções;
- Participação da cadeia por categoria de produtos.
Recursos envolvidos
Para viabilizar a implantação do sistema Scanning é necessário, de forma mais acintosa no início e depois esporádica, durante a evolução dos trabalhos dos seguintes recursos por parte do varejista:
- ANALISTA DE SISTEMAS
Será o responsável pela elaboração de programa que gerará os dados no formato necessário, conforme especificações descritas neste documento.
Também servirá de contato entre o varejista e a Nielsen, quando da solicitação de ajustes no programa ou reenvio do arquivo quando este for solicitado.
- COMERCIAL/MARKETING
Profissional que servirá como contato entre a Nielsen e o varejista para validação dos dados apurados pela área de qualidade quanto aos volumes de vendas informados e as tendências e comportamentos atípicos destes números.
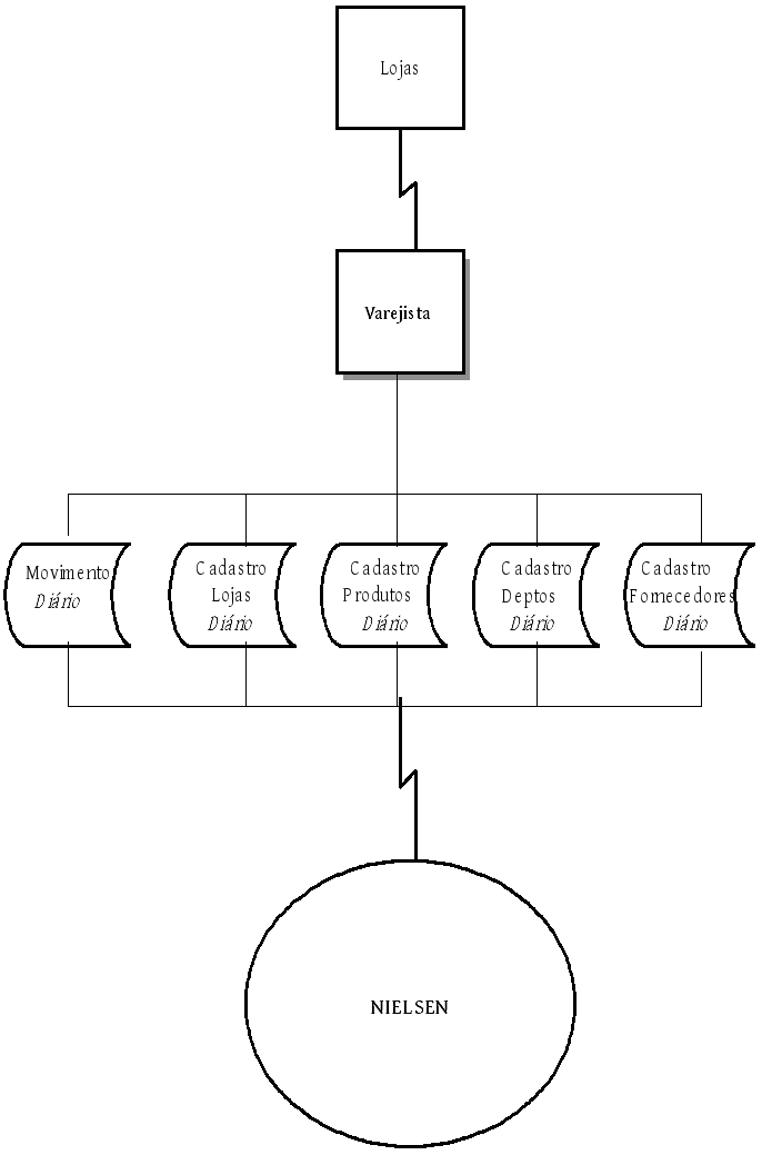
Fase 1 – Envio dos dados
MACRO FLUXO DO PROCESSO
Estruturas de bases de dados
Movimento
Nomenclatura: MVddmmyy.txt
MV - Fixo, sigla de movimento;
dd- Dia;
mm- Mes;
yy- Ano;
TXT- Extensão padrão.
Frequência: Diária. Incluir informações de CD (Centro de Distribuição).
Características:
- Arquivo formato ASCII;
- Sequencial;
- Campos com tamanho fixo, sem separadores;
- Devem conter os dados de todas as lojas e todos os produtos, inclusive os produtos que não contém códigos de barras (que deve vir, neste caso com o código interno da cadeia);
- Sumarizado por código de loja e código de barras;
- Ordenado por código de loja e código de barras de forma ascendente;
- Ao final de cada registro devem-se seguir os caracteres de line feed (chr(10) ou 0D) e carriage return (chr(13) ou 0A).
- Caso não existam informações para algum dos campos especificados, favor preencher com brancos (observar a quantidade de caracteres de cada campo).
SEQ | CAMPO | TIPO | TAMANHO | OBSERVAÇÕES |
01 | Cód loja ou CD | Numérico | 10 | Alinhado à direita com zeros/espaços à esquerda |
02 | Cód barras | Numérico | 13 | Alinhado à direita com zeros à esquerda e com dígito verificador. |
03* | Descrição | Texto | 70 | Alinhado à esquerda |
04 | Data | Data | 08 | Formato ddmmyyyy |
05 | Qtd vendida | Numérico | 09 | Alinhado à direita c/ zeros à esquerda, sem ponto e com 3 casas decimais |
06** | Val venda | Numérico | 11 | Alinhado à direita c/ zeros à esquerda, sem pontos ou vírgulas e com duas casas decimais. |
07 | Qtd Estoque | Numérico | 09 | Alinhado à direita c/ zeros à esquerda, sem ponto e com 3 casas decimais |
08 | Oferta | Texto | 01 | "S" p/ promoção – "N" p/ não |
09 | Status Item | Numérico | 01 | 1 (um) para item ativo; 0 (zero) para item inativo, compra suspensa ou descontinuado |
10 | Data última entrada de estoque | Data | 08 | Formato ddmmyyyy |
11 | Qtd última entrada estoque | Numérico | 09 | Alinhado à direita c/ zeros à esquerda, sem ponto e com 3 casas decimais |
12 | Código CD abastecedor | Numérico | 10 | Alinhado à direita com zeros/espaços à esquerda |
13 | Código tipo abastecimento | Numérico | 02 | Alinhado à direita com zeros/espaços à esquerda |
14 | Data pedido pendente | Data | 08 | Formato ddmmyyyy |
15 | Qtd pedido pendente | Numérico | 09 | Alinhado à direita c/ zeros à esquerda, sem ponto e com 3 casas decimais |
16 | Preço de custo | Numérico | 09 | Alinhado à direita c/ zeros à esquerda, sem ponto e com 3 casas decimais |
- As mais completas possíveis, incluindo cor, sabor, tamanho, embalagem, fabricante, peso, tipo da embalagem, material da embalagem, fragrância, etc.
- Quantidade multiplicada pelo preço de venda ao consumidor com impostos.
Exemplo de "código tipo abastecimento": 1; 2; 3 (1 => Cross Docking; 2 => Entrega direta na loja; 3 => Via CD; enviar tabela de valores possíveis conforme cadastro interno
IMPORTANTE:
- Quantidade multiplicada pelo preço de venda ao consumidor com impostos.
- Devemos receber as informações de todos os itens, mesmo aqueles que não registraram vendas. Um item pode não ter tido vendas, mas pode possuir estoque. Esta informação é fundamental para cálculos de Ruptura e Estoque Virtual.
- Não deveremos receber apenas os itens sem vendas E sem estoques.
- Enviar os dados agrupados por código de barras e não por código interno do produto.
Lojas
Nomenclatura: LOJAS.txt
Frequência: Diária. Incluir informações de CD (Centro de Distribuição).
Características:
- Arquivo formato ASCII;
- Sequencial;
- Campos com tamanho fixo, sem separadores.
- Ordenado por código de loja ascendente;
- Ao final de cada registro devem-se seguir os caracteres chr(10)/0D, line feed e chr(13)/0A carriage return.
- Caso não exista informações para algum dos campos especificados, favor preencher com brancos (observar a quantidade de caracteres de cada campo).
SEQ | CAMPO | TIPO | TAMANHO | OBSERVAÇÕES |
01 | Cód loja ou CD | Numérico | 10 | Alinhado à direita c/ zeros/espaços à esquerda |
02 | Nome | Texto | 70 | Alinhado à esquerda |
03 | Endereço | Texto | 40 | Alinhado à esquerda |
04 | Número | Numérico | 10 | Alinhado à esquerda |
05 | Complemento | Texto | 20 | Alinhado à esquerda |
06 | Bairro | Texto | 40 | Alinhado à esquerda |
07 | CEP | Numérico | 08 | Alinhado à direita com zeros à esquerda |
08 | Distrito | Texto | 40 | Alinhado à esquerda |
09 | Cidade | Texto | 40 | Alinhado à esquerda |
10 | UF | Texto | 02 | Sigla do estado |
11 | Telefone | Numérico | 20 | Alinhado à esquerda |
12 | Área de vendas | Numérico | 09 | Alinhado à direita com zeros à esquerda |
13 | Nr de checkouts | Numérico | 03 | Alinhado à direita com zeros à esquerda |
14 | Nr de funcionários | Numérico | 05 | Alinhado à direita com zeros à esquerda |
15 | Nome da "Bandeira" | Texto | 20 | Alinhado à esquerda |
16 | "Formato" da loja | Texto | 20 | Alinhado à esquerda |
O nome da loja não é a razão social e sim o nome genérico pelo qual a loja é conhecida na rede.
Ex. Cadeia Morumbi, Cadeia Raposo, etc.
Exemplos de nome de "bandeira": HIPERMART; MEGAMART; SUPERMART
Exemplos de "formato" da loja: SUPER; HIPER; CONVENIENCIA; CD. Alternativa: LOJA ou CD.
Produtos
Nomenclatura: PRODUTOS.txt
Frequência: Diária.
Características:
- Arquivo formato ASCII;
- Sequencial;
- Campos com tamanho fixo, sem separadores.
- Ordenado por código de produto e código de barras ascendente;
- Ao final de cada registro devem-se seguir os caracteres chr (10)/0D, line feed e chr (13)/0A carriage return.
- Enviar todo o cadastro de produtos, inclusive os produtos que não contém códigos de barras.
- Caso não exista informações para algum dos campos especificados, favor preencher com brancos (observar a quantidade de caracteres de cada campo).
SEQ | CAMPO | TIPO | TAMANHO | OBSERVAÇÕES |
01 | Cód produto | Numérico | 10 | Alinhado à direita c/ zeros/espaços à esquerda |
02 | Cód barras | Numérico | 13 | Alinhado à direita com zeros à esquerda e com dígito verificador |
03* | Descrição | Texto | 70 | Alinhado à esquerda |
04 | Cód depto nível 1 | Numérico | 05 | Alinhado à direita c/ zeros a esquerda |
05 | Cód depto nível 2 | Numérico | 05 | Alinhado à direita c/ zeros a esquerda |
06 | Cód depto nível 3 | Numérico | 05 | Alinhado à direita c/ zeros a esquerda |
07 | Cód depto nível 4 | Numérico | 05 | Alinhado à direita c/ zeros a esquerda |
08 | Marca própria | Texto | 01 | "S" quando marca própria ou "N" em caso contrário. |
09 | Código fornecedor | Numérico | 10 | Alinhado à direita c/ zeros/espaços à esquerda |
- As mais completas possíveis, incluindo cor, sabor, tamanho, embalagem, fabricante, peso, tipo da embalagem, material da embalagem, fragrância, etc.
OBSERVAÇÃO: O código de barras do item não pode estar duplicado.Fornecedores
Nomenclatura: FORNECEDORES.txt
Frequência: Diária.
Características: - Arquivo formato ASCII;
- Sequencial;
- Campos com tamanho fixo, sem separadores.
- Ordenado por código de fornecedor ascendente;
- Ao final de cada registro devem-se seguir os caracteres chr (10) /0D, line feed e chr (13) /0A carriage return.
- Enviar todo o cadastro de fornecedores.
- Caso não exista informações para algum dos campos especificados, favor preencher com brancos (observar a quantidade de caracteres de cada campo).
SEQ | CAMPO | TIPO | TAMANHO | OBSERVAÇÕES |
01 | Cód fornecedor | Numérico | 10 | Alinhado a direita c/ zeros/espaços à esquerda |
02 | Descrição completa (razão social) | Texto | 50 | Alinhado a esquerda |
03 | CNPJ | Numérico | 14 | Alinhado a direita c/ zeros/espaços à esquerda |
OBSERVAÇÕES:
O padrão é recebermos o "proprietário da marca". Exemplo: COCA-COLA.
Departamento
Esta informação servirá como base para a Nielsen disponibilizar a informação ao varejista por departamento/seção de produtos. Ex. Mercearia, Bebidas, Limpeza, Perfumaria, etc.
O mais completo possível incluindo:
Depto
/ Setor
/ Grupo
/ Família
/ Subfamília/ Item (sku)
PS: A falta de algumas das estruturas não inviabiliza o produto, a estrutura citada contempla a hierarquia mais detalhada possível de um arquivo de departamentos.
Nomenclatura: DEPTO.txt
Frequência: Diária.
Características:
- Arquivo formato ASCII;
- Sequencial;
- Campos com tamanho fixo, sem separadores;
- Ordenado por código de categoria;
- Ao final de cada registro devem-se seguir os caracteres chr(10)/0D, line feed e chr(13)/0A carriage return.
- Enviar todos os departamentos dos produtos.
- Caso não exista informações para algum dos campos especificados, favor preencher com brancos (observar a quantidade de caracteres de cada campo).
SEQ | CAMPO | TIPO | TAMANHO | OBSERVAÇÕES |
01 | Cód depto nível 1 | Numérico | 05 | Alinhado à direita c/ zeros a esquerda |
02 | Cód depto nível 2 | Numérico | 05 | Alinhado à direita c/ zeros a esquerda |
03 | Cód depto nível 3 | Numérico | 05 | Alinhado à direita c/ zeros a esquerda |
04 | Cód depto nível 4 | Numérico | 05 | Alinhado à direita c/ zeros a esquerda |
05 | Desc dept nível 1 | Texto | 50 | Alinhado à esquerda |
06 | Desc dept nível 2 | Texto | 50 | Alinhado à esquerda |
07 | Desc dept nível 3 | Texto | 50 | Alinhado à esquerda |
08 | Desc dept nível 4 | Texto | 50 | Alinhado à esquerda |
Exemplo (considerar que o caractere "-" abaixo corresponde a um branco):
00001000020000300004BAZAR---------------------------------------------UTENSILIOS----------------------------------------DOMESTICOS----------------------------------------COZINHA------------------------------------------
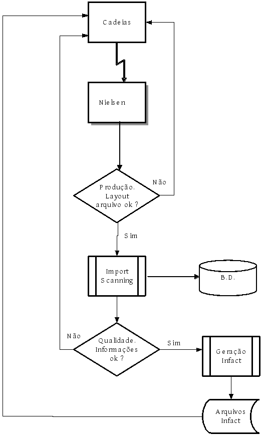
Fase 2 – Análise e consistência da informação
MACRO FLUXO
Nesta fase os dados são importados pelos programas Nielsen, em dois processos distintos. Os dados são importados através de um programa que faz algumas críticas de avaliação do arquivo:
- Estrutura do arquivo;
- Chave duplicada (loja + código de barras);
- Campos sem conteúdo válido ou zerado.
Os dados são importados para nossa base de dados e analisados estatisticamente, avaliando o comportamento de cada loja, quantidades e valores, com os dados das semanas anteriores. Neste momento, em havendo dúvidas quanto à qualidade das informações, um analista de qualidade Nielsen, entrará em contato com o varejista para que juntos analisem a informação.
Formas de entrega
Solicitamos enviar os arquivos via FTP.
Executando VGEXNSEN – Geração de Arquivos Nielsen para produto RDDS
Campos de tela:
NOME DO CAMPO | DESCRIÇÃO DO CAMPO |
Data | Informar a data para geração do arquivo (DD/MM/AA). |
Enviar Custo Produto | SIM: envia custo do produto. |
Histórico | Informar o numero de dias para geração do histórico. |
Filiais | Informar o código das filiais que serão incluídas no arquivo. |
Fornecedores | Informar o código dos fornecedores que devem ser incluídos no arquivo. |
Seções | Informar o código das seções que devem ser incluídas no arquivo. |
Tecla HELP que permite a busca dos códigos necessários. |
O botão de mais permite incluir mais de uma filial.
Caso não seja informado nenhuma filial o sistema entende que todas as filiais devem ser consideradas.
O botão de mais permite incluir mais de um fornecedor.
Caso não seja informado nenhum fornecedor o sistema entende que todos os fornecedores devem ser considerados.
O botão de mais permite incluir mais de uma seção.
Caso não seja informada nenhuma seção o sistema entende que todas as seções devem ser consideradas.
Funções
Função F4 CONFIRMAR:
Após selecionar as opções desejadas, executar a função <CONFIRMAR> que grava as informações selecionadas.
Função F6 GERAR ARQUIVOS
Executar a função para a geração do(s) arquivo(s).
Os arquivos são gerados na área DBX.
FIM:
Após a geração dos arquivo(s) desejado(S), a função <FIM> fecha o programa.








