Ir para o conteúdo principal
assistive.skiplink.to.breadcrumbs
assistive.skiplink.to.header.menu
assistive.skiplink.to.action.menu
assistive.skiplink.to.quick.search
Autenticação
Ir para a barra lateral
Ir para o conteúdo principal
Aplicações Vinculadas
Carregando...
Espaços
Digite enter para pesquisar
Ajuda
Ajuda on-line
Atalhos de Teclado
O que há de novo
Gadgets disponíveis
Sobre o Confluence
Autenticação
Linha Microsiga Protheus
Pesquisa
Árvore de páginas
Navegar nas páginas
Configurar
Ferramentas do espaço
Remover confirmação de leitura
A
n
exos (5)
Histórico da Página
Informações da Página
Comentários resolvidos
Exibir em hierarquia
Ver Fonte
Exportar para Word
Páginas
…
TOTVS Linha Protheus
Documento de Referência
Protheus 12
Controladoria - Protheus 12
Controladoria - Contabilidade Gerencial - Protheus 12
Contabilidade Gerencial (SIGACTB)
Fluxos (SIGACTB)
Fluxo de trabalho
Confirmação de leitura
Languages
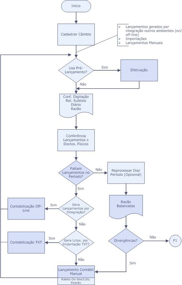
Fluxo Diário (SIGACTB)
Criado por
Rafael Salvador Pinto Borges
em
20 fev, 2018
documento_de_referencia
servicos
versao_12
todos_paises
sigactb
Visão Geral
Import HTML Content
Conteúdo das Ferramentas
Tarefas
{"serverDuration": 196, "requestCorrelationId": "1a22838225f50d50"}