01. Resumo


El Registro de Prestadores de Servicios de Otros Municipios (RPOM) fue una iniciativa de los municipios de diversos estados brasileños con la finalidad de garantizar el correcto pago de los impuestos sobre servicios prestados (ISS) en casos típicos, donde el prestador tiene RCPJ en un municipio diferente de donde se prestará el servicio. Esta medida busca combatir la evasión fiscal practicada por algunas empresas que utilizan direcciones ficticias para pagar menos impuestos.

Cómo funciona esta evasión: 

Por la regla de la Ley Complementaria nº 116/03, el ISS se debe pagar en el lugar del establecimiento del prestador de servicio (regla que contiene innúmeras excepciones). Los municipios tienen autonomía de definir la alícuota de ISS entre 2% y 5%. Algunos empresarios, frente a esta situación, registran empresas en direcciones de municipios donde la alícuota sea menor que la del municipio donde de hecho esté establecido.



Información importante

Para más detalles sobre la legislación, acceda al enlace del municipio de São Paulo: Registro de empresas de fuera del Municipio





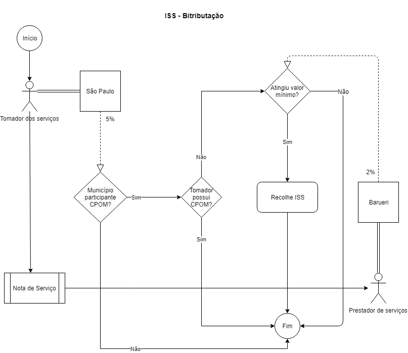
02. Concepto ejemplificado

Con el RPOM en vigor, la prestación de servicios pasa a estar sujeta a la doble tributación del ISS. Estamos hablando específicamente del siguiente escenario: 

    • Municipio A – 2% alícuota ISS 
    • Municipio B – 5% alícuota ISS 
    • RCPJ prestador del servicio - Municipio A 
    • RCPJ tomador del servicio - Municipio B 
    • Prefectura del municipio B exige RPOM

  • Información importante

    De todas maneras, se considera la regla de valor mínimo para retención del ISS, y así como la alícuota, el valor mínimo varía de acuerdo con el código de servicio (Registro Alícuotas del ISS - rutina FISA052).

Flujograma ilustrativo (municipio A = Barueri, municipio B = São Paulo)


Asegúrese de que el municipio donde se está emitiendo la factura de servicio está incluida en esta carga y si este exige el RPOM.





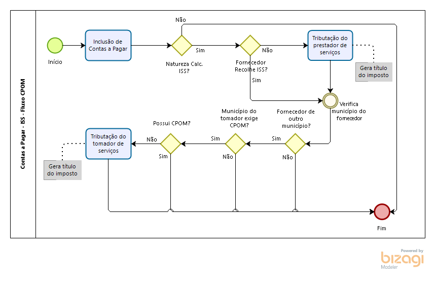
03. Procesos

Cuentas por pagar

  • Flujo operativo actual de retención del ISS::
  • Flujo operativo de retención del ISS buscando el RPOM:

    A partir del evento de verificación del municipio del proveedor (círculo amarillo), se harán las debidas consideraciones en el módulo Fiscal, en el Registro de Doble Tributación del ISS. Ambas tributaciones (tanto la del prestador de servicios como la del tomador de servicios) se calcularán y retendrán en el módulo Financiero, al emitir el título de Cuentas por Pagar. Para la retención del ISS en la baja del título (parámetro MV_MRETISS = 2), esta funcionalidad aun no entró en vigencia.

    Información importante

    La configuración detallada para cálculo y retención del ISS se puede encontrar en este enlace: DOC0020_Retención_de_ISS

  • Cómo funciona en el Sistema (escenario simple de doble tributación del ISS):

    MV_MRETISS = 1
    MV_ALIQISS = 2

    Registro de la modalidad



    Registro del proveedor



    Registro de la doble tributación del ISS (aquí se incluirán, por tipo de servicio, los Prestadores de Servicios - Proveedores que son de otros municipios y que no tienen el RPOM para el municipio donde la factura de Cuentas por Pagar se está emitiendo)



    Registro de Alícuotas del ISS (informe también en este registro, el proveedor que representa al Municipio responsable por el pago de la doble tributación del ISS). No es necesario vincular un producto



    Inclusión de Cuentas por pagar por el valor de R$10.000,00 en que R$200,00 es del ISS


    Al grabar, la rutina valida el escenario:



    Información del campo Cod.Serv.ISS con el tipo de servicio registrado anteriormente para calcular la doble tributación del ISS


    Impuesto generado

Cuentas por cobrar

  • Flujo operativo actual de retención del ISS:


  • Flujo operativo de retención del ISS buscando el CPOM:




04. Actualizaciones

Cuentas por pagar

Modelado de datos, creación de campos en el archivo SX3 – Campos:

Tabla SE2 Cuentas por pagar:


  • E2_CODSERV
Campo

E2_CODSERV

Tipo

Carácter

Tamaño

9

Decimal

0

Formato

@!

Título

Cód.Serv.ISS

Descripción

Código de servicio del ISS

Nivel

1

Utilizado

Obligatorio

No

Browse

No

¿Visual?

Modificar

Contexto

Real

Opciones

<vacío>

When

<vacío>

Relación

<vacío>

Val. Sistema

ExistCpo("SX5","60"+AllTrim(M→E2_CODSERV)) .and. Fa050Nat2()

Help

E2_CODSERV

  • E2_BTRISS 

Campo

E2_BTRISS

Tipo

Numérico

Tamaño

14

Decimal

2

Formato

@E 99,999,999,999,99                                       

Título

ISS Doble Tribut

Descripción

Doble tributación del ISS CPOM  

Nivel

1

Utilizado

Obligatorio

No

Browse

No

¿Visual?

Modificar

Contexto

Real

Opciones

<Vacío>

When

M->E2_MULTNAT != "1"

Relación

<Vacío>

Val. Sistema

Positivo() .and. IIF(M->E2_TIPO="PR" .and. M->E2_ISSBTR > 0,.F.,.T.)

Help

E2_BTRISS

  • E2_VRETBIS

Campo

E2_VRETBIS

Tipo

Numérico

Tamaño

14

Decimal

2

Formato

@E 99,999,999,999,99                                    

Título

Val. Ret ISB   

Descripción

Val. Retención ISS Dobletrib.   

Nivel

1

Utilizado

Obligatorio

No

Browse

No

¿Visual?

Visualizar

Contexto

Real

Opciones

<Vacío>

When

<Vacío>

Relación

<Vacío>

Val. Sistema

<Vacío>

Help

E2_VRETBIS

Cuentas por cobrar

Modelado de datos, creación de campos en el archivo SX3 – Campos:

Tabla SE1 Cuentas por cobrar:


  • E1_CODSERV

Campo

E1_CODSERV

Tipo

Carácter

Tamaño

9

Decimal

0

Formato

@!

Título

Cód.Serv.ISS

Descripción

Código de servicio del ISS

Nivel

1

Utilizado

Obligatorio

No

Browse

No

¿Visual?

Modificar

Contexto

Real

Opciones

<vacío>

When

<vacío>

Relación

<vacío>

Val. Sistema

ExistCpo("SX5","60"+AllTrim(M→E1_CODSERV)) .and. Fa040Natur()

Help

E1_CODSERV


  • E1_BTRISS 

Campo

E1_BTRISS

Tipo

Numérico

Tamaño

14

Decimal

2

Formato

@E 99,999,999,999,99                                      

Título

ISS Doble tributación     

Descripción

Valor de la doble tributación del ISS       

Nivel

1

Utilizado

Obligatorio

No

Browse

No

¿Visual?

Modificar

Contexto

Real

Opciones

<Vacío>

When

M->E1_MULTNAT != "1"

Relación

<Vacío>

Val. Sistema

positivo() .and. m->e1_iss  < m->e1_valor .and. IIF(m->e1_tipo="PR" .and. m->e1_iss > 0,.F.,.T.) .and. fa040valor()

Help

ISS Doble tributación     


  • E1_VRETBIS

Campo

E1_VRETBIS

Tipo

Numérico

Tamaño

14

Decimal

2

Formato

@E 99,999,999,999,99                                       

Título

Valor Rt. ISSB     

Descripción

Valor retenido en la doble tributación del ISS       

Nivel

1

Utilizado

Obligatorio

No

Browse

No

¿Visual?

Visualizar

Contexto

Real

Opciones

<Vacío>

When

<Vacío>

Relación

<Vacío>

Val. Sistema

<Vacío>

Help

Valor Rt. ISSB     

  • Sem rótulos