Atualizado em
Detalhamento:
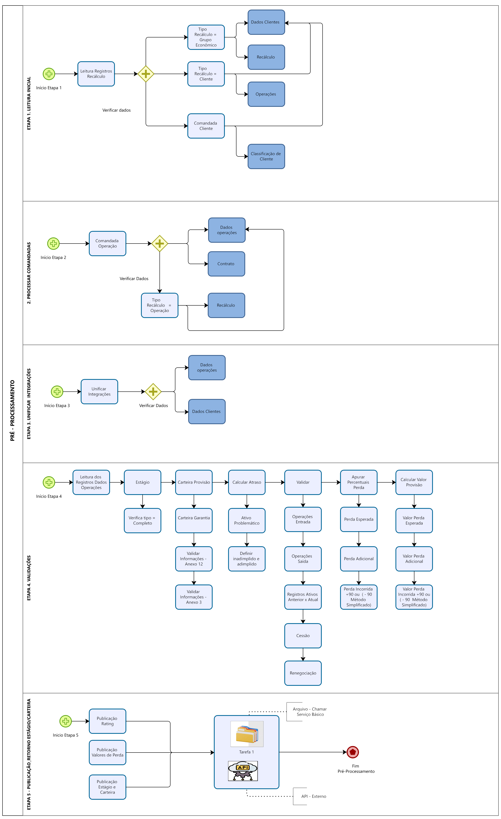
Desenho do subprocesso Pré - Processamento e detalhamento das etapas deste fluxo.
Etapa 1 - Leitura Inicial
Nesta etapa de leitura inicial dos registros, o sistema vai proceder:
1. Tipo Recálculo = Cliente: vai ler os registros de forma sequencial, referente a Empresa, data de movimento, filtrando o tipo, para cada cliente encontrado, salvando os dados recebidos na tabela Dados Cliente, fazendo de-para das informações entre Recálculo e Dados de clientes.
2. Tipo Recálculo = Grupo Econômico: Ao finalizar a lista por Grupo Econômico dentro da empresa, data movimento e interface, faz a busca por tipo, gravando todos os registros encontrados, para cada registro lido buscar todos os registros na tabela Operações, que sejam do mesmo grupo econômico e para registro incluir a informação na tabela Dados Cliente.
3. Comandada Cliente: Primeiro verifica se é válida a comandada, após essa verificação, busca na tabela Dados Cliente se existe o numero desta comandada, caso não existir, inclui o registro.
Etapa 2. Processar Comandadas
Nesta etapa de processar comandadas, o sistema vai proceder:
1. Comandada Operação : Primeiro verifica se é válida a comandada, após essa verificação, busca na tabela Dados Operações se existir, efetuado atualização dos campos de carteira comandada e valor perda esperada comandada.
2. Tipo Recálculo = Operação: Esse procedimento ocorre após finalizar a lista por Cliente e Grupo Cliente, dentro da mesma empresa, data de movimento, faz uma busca pelo tipo = Operação, gravando todos os registros encontrados na tabela Dados Operações.
Etapa 3. Unificar Integrações
Nesta etapa de unificar integrações, o sistema vai proceder:
1. Grava os campos encontrados na tabela Dados Cliente e Dados Operações, somente quando o campo estiver em branco na tabela destino, que neste caso trata-se tabela Dados Operações.
Esta regra é porque se já existir uma informação através da operação, esta é priorizada em relação a cliente ou grupo do cliente.
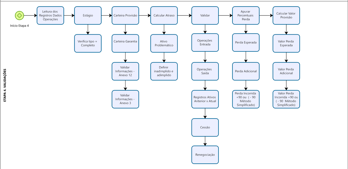
Etapa 4. Validações
Nesta etapa de validações, o sistema vai proceder:
1. O sistema vai buscar informações na tabela Dados Operações, executando as validações:
1.1. Estágio: Primeiro verifica se o tipo de declaração = "Completo", após essa verificação, busca na tabela se pelos menos um dos campos (Estagio Operação ou Estágio Recálculo), tenham informação de acordo com anexo 41. Caso for diferente do anexo 41, será gravado registro na tabela erros.
1.2. Carteira Provisão: Verificar as modalidades operações, naturezas das operações e carteira (obrigatória), caso uma das validação for não, passar ao processo de calcular atraso.
1.3. Calcular Atraso: Verifica se campo Data Atraso está preenchido, caso esteja, utilizava essa informação para calcular os percentuais de provisão considerando a diferença entre a data atraso e a data do último dia do mês da competência, que resultará quantos dias o instrumento está em atraso.
1.4. Validar: Nesta parte o sistema, primeiro valida operações entrada, operações de saída e registros ativos base anterior x base atual.
- Operação Entrada: Verifica os registros da competência, por intermédio da tabela Operação, se a data início da operação é menor ou igual a data de movimento desta operação, e se a data de fim de operação é maior ou igual a data movimento, caso algum registro não atenda esta regra, gravar registro erro na tabela Erro.
- Operação Saída: Verificar os registros da competência na tabela Operação de Saída, se a data de fim de operação igual a data de movimento, caso algum registro não atenda esta regra, gravar registro erro na tabela Erro.
- Base anterior x base atual: Verificar se cada um dos registros da competência anterior existem na competência atual, usando para busca através dos campos empresa, data de movimento e ipoc na tabela de Operações. Caso algum deles não seja localizado, realiza uma nova busca na tabela Operação de Saída, caso não encontrar será gravado registro de erro na tabela Erro.
- Cessão: Neste procedimento, verifica cessão concedida e cessão recebida:
- Cessão Concedida: Verifica se o campo código da natureza da operação (11 e 16), ou código 35 do anexo 8 trata-se de cessão do contrato, neste caso, o contrato estará somente no mês corrente como saída e no anterior como entrada.
- Cessão Recebida: Verificar se o campo código da natureza da operação (02,03,04,05), nestes casos a operação terá como data operação = data movimento e não existirá no período anterior.
- Renegociação: Se um contrato novo existir com característica especial (01, 03, 04, 22, 23) de acordo anexo 8, e com data de operação igual a data de movimento, deverá ter informação na tabela Informação Adicional.
1.5. Apurar Percentuais Perda: Neste procedimento, sistema processa todos os registros da tabela dados operação rating, para cada registro executar os processos descritos abaixo, sempre considerando os parâmetros cadastrados na tela de Parâmetros de Provisão, onde é indicado se para a conta contábil, será ou não calculado provisão :
- Perda Esperada: O calculo da perda esperada, é calculado com base nos percentuais ou valores recebido via NCR ou API
- Perda Adicional: O calculo da perda adicional, é calculado com base nos percentuais ou valores recebido via NCR ou API
- Perda Incorrida: O calculo da perda incorrida, é calculado com base nos percentuais ou valores recebido via NCR ou API
1.6. Calcular Valores Provisão:
Declaração Completa:
Perda Esperada:
Será utilizado o percentual ou valor informado pela instituição, e somente para instrumentos que não estejam marcados como ativo problemático.
Para Estágio 1 e 2
Caso o Valor não esteja informado, será calculo pela fórmula PE = EAD x LGD x PD
Para Estágio 3; valor que excede o cálculo do Anexo 1 x EAD
Perda Incorrida:
Calculada somente para instrumento marcados como ativo problemático, utilizando para o calculo o Anexo I da Resolução BCB 352 - ANEXO I.
Exemplo de Calculo: Para um instrumento com 215 dias de atraso e carteira de classificação C4, usaremos o percentual de 48,5, considerando que a busca será pelos dias que excederam os 90 dias.
Declaração Simplificada:
Perda Esperada:
Será utilizada o percentual ou valor recebido via API ou informado na comandada
Perda Adicional:
Para operações que NÃO são Ativos Problemáticos, será utilizado os percentuais no Anexo II da resolução BCB nº 352, Art. 78º, § 1º, inciso I.
Para obter o percentual a ser aplicado, será utilizada a quantidade de dias em atraso e a carteira de classificação.
Exemplo: Par um instrumento com 108 dias em atraso, não marcado como ativo problemático, e com classificação C4, utilizaremos o percentual 3,5%, considerando que a busca será pelos dias que excederam os 90 dias.
Para a modalidade 02 tipo 02 - crédito pessoal com consignação, sem atraso ou com atraso de até quatorze dias, para as quais as instituições mencionadas no caput devem constituir provisão adicional de 0,5%, conforme Art. 78, § 6º.
Perda Incorrida:
Para instrumentas em Ativo Problemático não Adimplido:
- a) Carteira C1: 10,0% (dez por cento);
- b) Carteira C2: 33,4% (trinta e três inteiros e quatro décimos por cento);
- c) Carteira C3: 48,7% (quarenta e oito inteiros e sete décimos por cento);
- d) Carteira C4: 39,5% (trinta e nove inteiros e cinco décimos por cento); e
- e) Carteira C5: 53,4% (cinquenta e três inteiros e quatro décimos por cento)
Para obter o percentual será utilizada a quantidade de dias em atraso (somente se <90 dias) e a carteira de classificação. Exemplo, para um instrumento com 65 dias e carteira de classificação C3, usaremos o percentual de 3,7%, ou o valor informado na tela de parametrização pelo Cliente.
Para instrumentas em Ativo Problemático e inadimplidos:
- a) Carteira C1: 4,5% (quatro inteiros e cinco décimos por cento);
- b) Carteira C2: 3,4% (três inteiros e quatro décimos por cento);
- c) Carteira C3: 3,7% (três inteiros e sete décimos por cento);
- d) Carteira C4: 4,5% (quatro inteiros e cinco décimos por cento); e
- e) Carteira C5: 3,4% (três inteiros e quatro décimos por cento)
Para obter o percentual será utilizada a quantidade de dias em atraso (somente se >90 dias) e a carteira de classificação. Exemplo, para um instrumento com 95 dias e carteira de classificação C4, usaremos o percentual de 4,5%, ou o valor informado na tela de parametrização pelo Cliente.
Perda Incorrida:
Provisão para perdas incorridas aplicável aos ativos financeiros inadimplidos conforme Resolução BCB 352 - ANEXO I
Exemplo de Calculo: Para um instrumento com 250 dias de atraso e carteira de classificação C4, usaremos o percentual de 71,00, considerando que a busca é pela quantidade dias que de atraso - 90 (inadimplido)
validações das operações de entrada: Se o estagio atende as regras do Bacen (Estagio 3 para Ativo Problemático, com a informação no anexo 8 = 19 e se houve troca de estagio, deverá existir uma informação do motivo da troca,. Caso alguma destas informações não estiverem presente, será gerado erro para esta operação
Os valores calculados poderão ser consultados via API conforme instruções descritas na pagina DR - APIs Detalhamento - IFRS 9 - (RTVI)
Ao término deste procedimento de validação, o sistema procede da seguinte forma:
- Caso nenhum erro tenha sido gravado na tabela Erro, o status do processamento passa para "Finalizado".
- Caso tenha sido encontrado erro durante o processamento, o status do processamento passar para "ERROS".
Etapa 5. Publicação das Informações
LINKS RELACIONADOS
Material sobre tela processamento no PB, disponível na página RT - Rating - Processamento do Rating
Material sobre negócio processamento, disponível na página RT - Rating - Processamento








