Árvore de páginas

  • Etapa 1: Definição das pesquisas para aplicação das regras:
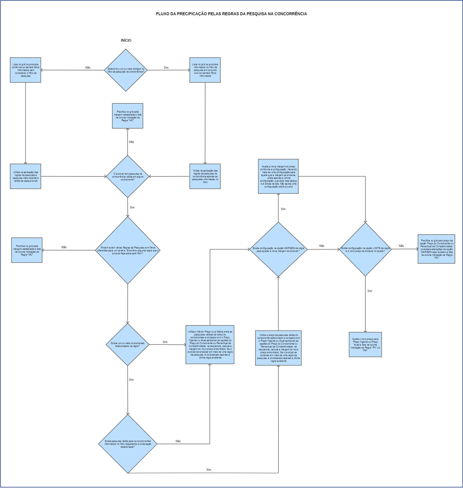
    • Se não informar nenhuma pesquisa no filtro "Pesquisa Concorrência"
      • Serão utilizadas para aplicação das regras, todas as pesquisas dos produtos selecionados nos demais filtros com data de vencimento maior ou igual à data atual
    • Se informar uma ou mais pesquisas no filtro “Pesquisa Concorrência”
      • Somente essas pesquisas serão utilizadas para aplicação nas regras
    • Se um produto tiver mais de uma pesquisa válida para o mesmo concorrente
      • Será considerada apenas a pesquisa com data de cadastro mais recente
        • Se estiverem na mesma data
          • Será utilizada a pesquisa de menor preço
    • Se as pesquisas forem de concorrentes diferentes, todas serão utilizadas na etapa 2
    • Nos cenários com agrupamento (por produto, divisão, porte, segmento ou embalagem), são consideradas as pesquisas conforme as regras acima, pertencentes às lojas do agrupamento de cada linha
  • Etapa 2: Definição do preço da pesquisa que será utilizada nas regras
    • Se utilizar nas regras da Pesquisa na Concorrência a opção “Menor Preço da Concorrência”
      • Será utilizado o menor preço entre as pesquisas definidas na etapa 1
    • Se utilizar a opção "Preço Médio da Concorrência"
      • Será utilizado o preço médio entre as pesquisas definidas na etapa 1. Os preços das pesquisas são somados e dividido pela quantidade de pesquisas.


Fluxograma

  • Sem rótulos