Nome Tamanho Criador Data de Criação Rótulos Comentário  
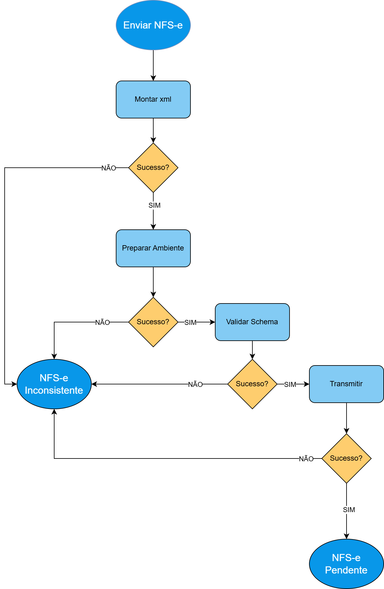
Arquivo PNG Validar Schema NFSe TSS.png 140 kB Israel Dias Nicacio 23 dez, 2025 08:26
  • Sem rótulos
   
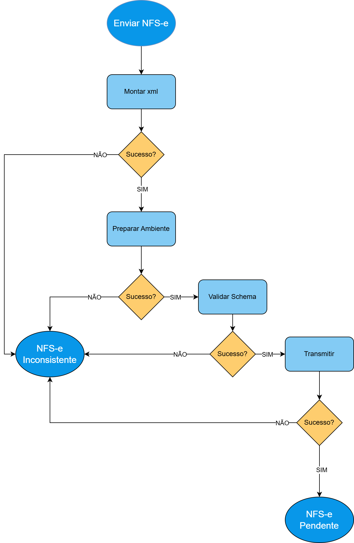
Arquivo Validar Schema NFSe TSS 13 kB Israel Dias Nicacio 23 dez, 2025 08:26
  • Sem rótulos
 
Baixar Todos