Índice

Objetivo

O processo de aprovação da Proposta Comercial tem o propósito de impedir a concessão de descontos ou acréscimos acima de um percentual determinado nos itens da proposta, sem autorização do superior do vendedor responsável. Nestes casos, a solicitação de aprovação será enviada pelo processo de workflow do Fluig, permitindo assim o controle, durante a negociação de uma proposta comercial.

Esta rotina é utilizada pelos módulos Customer Relationship Management (SIGACRM), Gestão de Serviços (SIGATEC) e Faturamento (SIGAFAT).   

 

Pré-requisitos

Configurar os parâmetros a seguir:

NomeMV_CRMWFFG
TipoLógico
Cont. Port..T.
DescriçãoIndica se utiliza o modelo de Workflow pelo Fluig.
NomeMV_CRMXECM

Tipo

Lógico
Cont. Port..T.
Descrição

Habilita as rotinas de integração entre as rotinas
de CRM e o ECM.

NomeMV_FATPROC

Tipo

Caracter
Cont. Port.FATA600
DescriçãoIndica o processo de aprovação que será utilizado.
NomeMV_TMKPROC

Tipo

Caracter
Cont. Port.TMKA510
DescriçãoIndica o processo de aprovação que será utilizado.

 

Premissas

- Possuir pelo menos três usuários cadastrados com:

- Acessar o SIGATMK utilizando um deles.

- Cadastrar um grupo de atendimento.

- Cadastrar três operadores associados aos usuários e grupos de atendimento acima.

- Cadastrar um modelo de Workflow.

- Cadastrar uma ação.

- Cadastrar uma ocorrência.

- Associar a ação com a ocorrência criada.

- Associar a ocorrência com um assunto.

- Cadastrar um cliente com um contato associado.

- Cadastrar um produto.

Benefícios

Detalhar os benefícios do wokflow. Ex: Os principais benefícios na utilização deste processo são:

 

Ambiente de Negócio

Segmento

Serviços

Áreas de Negócios

Call Center

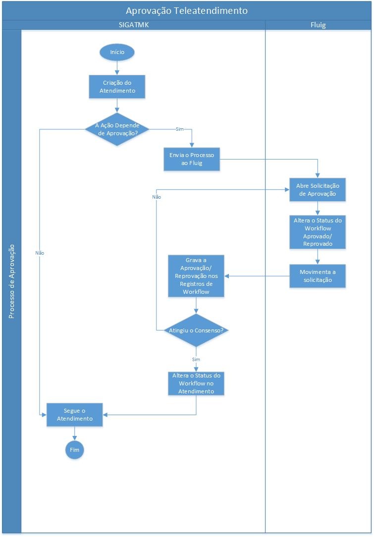
Processo do Workflow

 

 

 

 

 

 

Atividades do Processo


Atividade: Criação do Atendimento

Descrição: Cadastre um atendimento no SIGATMK.

Instrução: Acesse Atualizações/ Atendimento/ Teleatendimento


Atividade: A ação depende de Aprovação?

Descrição: Verifique se a ação depende de aprovação para ser executada.

Instrução: Selecione a ocorrência cadastrada e a ação.


Atividade: Envia o Processo para o Fluig

Descrição: O workflow será enviado para o Fluig.

Instrução: Serão informados os números das solicitações geradas aos aprovadores do modelo de workflow.


Atividade: Abre a Solicitação de Aprovação

Descrição: Um aviso é exibido alertando sobre o envio do workflow.

Instrução: Confirme e anexe um documento à solicitação.

 

Atividade: Altera o Status do Workflow Aprovado/ Reprovado

Descrição:  O campo Status WF será atualizado com a opção desejada: Aprovação/ Reprovação.

Instrução: Escolha a opção desejada e clique em Enviar.


Atividade: Movimenta a Solicitação

Descrição: Após a atualização do status, solicitação será movimentada.

Instrução: Clique na aba Solicitação Movimentada para visualizar.


Atividade: Grava a Aprovação/ Reprovação nos Registros de Workflow

Descrição: As informações sobre o workflow serão gravadas no registro.

Instrução: Verifique os detalhes no Fluig.


Atividade: Atingiu o Consenso?

Descrição: Verifique se o consenso cadastrado no modelo de workflow foi alcançado. 

Instrução: Acesse o Fluig com outro usuário aprovador e verifique que a solicitação foi cancelada (aprovada automaticamente).


Atividade: Altera o Status do Workflow no atendimento

Descrição: Verifique o cadastro do teleatendimento criado. 

Instrução: Observe nos itens que o campo Status WF estará com conteúdo igual a Aprovado.


Atividade: Segue o Atendimento

Descrição: Após a aprovação do Workflow, é possível continuar o atendimento.

Instrução: Continue a sequência do atendimento.


Como Utilizar

Iniciando o Processo pelo Protheus

 

 

  • No SIGATMK, acesse: Atualizações/ Atendimento/ Teleatendimento;

  • Inicie um teleatendimento preenchendo os campos obrigatórios no cabeçalho (selecione o assunto associado à ocorrência);

  • Nos itens, selecione a ocorrência cadastrada e a ação e confirme o atendimento.

 

 

  • Verifique que um aviso é exibido, alertando sobre o envio do workflow.

  • Clique em Sim e anexe um documento à solicitação.

 

 

  • Serão informados os números das solicitações geradas para os aprovadores do modelo de workflow.
     


 

Movimentando e Consultando o Processo pelo Fluig

 

 

  • Faça o login no Fluig com um dos usuários relacionados ao modelo de Workflow. Verifique que foi criada uma tarefa de aprovação do atendimento;
  • No menu Central de Tarefas, selecione a opção Tarefas a Concluir.

 

 

  • Clique duas vezes na solicitação gerada;

  • Verifique na aba Anexos que o anexo foi enviado juntamente com a solicitação;
  • No campo Status WF, escolha a opção desejada e clique em Enviar, para encaminhar a Aprovação ou Reprovação do atendimento.
  • A solicitação será movimentada.











 

  • Será aberto o Workflow com os dados do Período de Contrato e as opções de “Solicitar Justificativa”, “Aprovar” e “Reprovar” o Workflow. Caso queira solicitar uma justificativa para o Workflow no campo “Enviar para a atividade”, escolha Solicitar Justificativa e insira alguma informação (opcional) no campo Justificativa. Selecione o usuário para o qual você solicitará a Justificativa e  em seguida clique no botão Salvar. Clique em Enviar, conforme a figura abaixo. Depois de enviar o Workflow, ele estará disponível para o usuário escolhido informar a justificativa.


 

  • Para Aprovar ou Reprovar o workflow, escolha a opção no campo Enviar para a atividade e depois clique no botão Enviar. Veja na figura um exemplo de Aprovação do Workflow:

     

 

  •  Uma vez que o Workflow está Aprovado, é possível fazer a Medição ou a Liberação do Período de Contrato. Então, será gerado um Workflow por Período de Contrato.

 

 

Como Integrar

Protheus

Liberar Processos 


Fluig

Configurar Processos

 

Considerações 

Informamos que é de suma importância conhecimento técnico para implantação do componente no Fluig. Caso necessite, sugerimos aquisição de horas de consultoria para auxiliar na Implantação desses componentes junto ao canal TOTVS que lhe atende ou através da Fluig Store. 

Todos os produtos comercializados e distribuídos na Fluig Store possuem como pré-requisito a plataforma Fluig para funcionamento.  

Para mais informações sobre a integração Fluig x RM consulte: Fluig Framework.