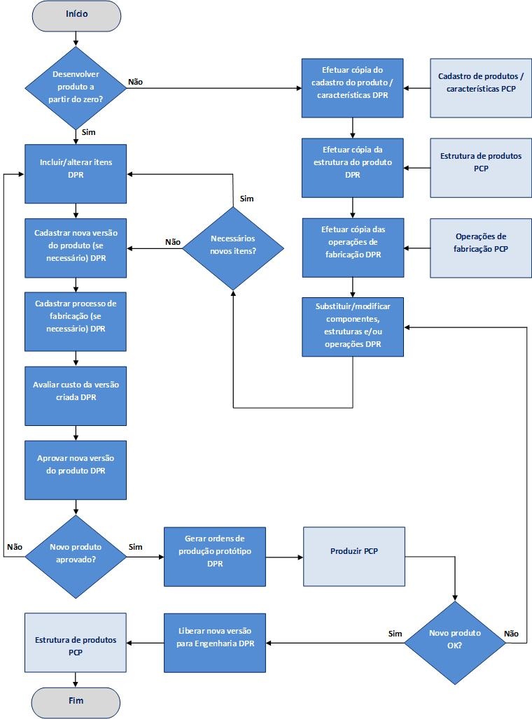
Fluxo Operacional