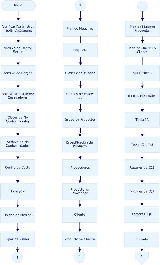
Flujo operativo 1

Continúa ->

Continúa ->