2ª Instancia
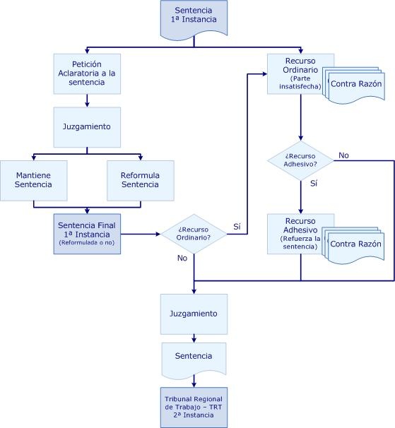
El fallo que se dictamina en 1ª instancia se publica. La parte que se siente perjudicada puede tratar de modificar ese fallo, interponiendo un Recurso Ordinario, en el cual se describen las \"Contra Razones\" del recurso, es decir, los motivos por los cuales la parte no está de acuerdo con el fallo. Un recurso ordinario hace que todo el proceso y el fallo anterior se reevalúen en 2ª instancia.
Si la parte satisfecha con el fallo tomara conocimiento del recurso ordinario propuesto por la otra parte, ésta puede presentar un Recurso Adhesivo con sus Contra Razones. Un recurso adhesivo, al contrario del recurso ordinario, refuerza los argumentos en favor del fallo.
Un recurso adhesivo solamente puede proponerse sobre un recurso ordinario. El juez se vale de todas las contra razones (de recursos ordinarios y adhesivos) para mantener o modificar el fallo anterior.
Incluso, si una de las partes no comprende el fallo dictaminado o presenta alguna discordancia sobre su abordaje, puede interponer un Embargo Declaratorio, que hace que el juez evalúe el fallo, aclarando la duda u omisión del primer fallo.
Al final de un embargo declaratorio, aunque las dudas sobre el fallo estén saneadas, independientemente de que si el nuevo juez reformuló o no el fallo, si alguna de las partes no está de acuerdo con el fallo puede recurrir al recurso ordinario.
Tanto el recurso ordinario como el embargo declaratorio hacen con que el proceso se juzgue en segunda instancia y siempre por un juez diferente del que dictaminó el fallo en 1ª instancia.
Ejemplo de flujo de proceso de 2ª instancia:
![Linha Microsiga Protheus - Espanhol > [MigraciónESP ESP1] - 2ª Instancia-sigaapt_2a_instancia.htm > sigaapt_fluxo5_spa.jpg](/download/attachments/428910335/sigaapt_fluxo5_spa.jpg?version=1&modificationDate=1510835704000&api=v2)
Después de todo ese proceso de evaluación, las consideraciones del juez sobre el recurso se envían al Tribunal Regional de Trabajo (TRT). En el TRT el proceso se distribuye a un juez relator, que lo juzga nuevamente y dictamina el fallo de 2ª instancia. En esta etapa cabe recurso por la parte que se sienta perjudicada. El nombre del recurso que se interpone en esta etapa es Recurso de Revista.
El juez analiza si en este recurso de revista existe un Agravio de Instrumento; si hubiera, el proceso se envía al TST, en caso contrario, se juzga nuevamente en segunda instancia, considerando el recurso de revista, entonces se dictamina un nuevo fallo.
![Linha Microsiga Protheus - Espanhol > [MigraciónESP ESP1] - 2ª Instancia-sigaapt_2a_instancia.htm > sigaapt_fluxo6_spa.jpg](/download/attachments/428910335/sigaapt_fluxo6_spa.jpg?version=1&modificationDate=1510835704000&api=v2)
Acompañe el flujo del proceso cuando éste se envía al Tribunal Superior de Trabajo.