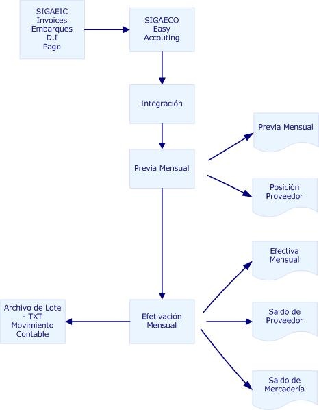
Flujo de procesos

Por medio de la siguiente figura, vea cómo ocurre el flujo de los procesos mediante la integración del entorno de importación (SIGAEIC) y el entorno Contabilidad de importaciones (SIGAECO).