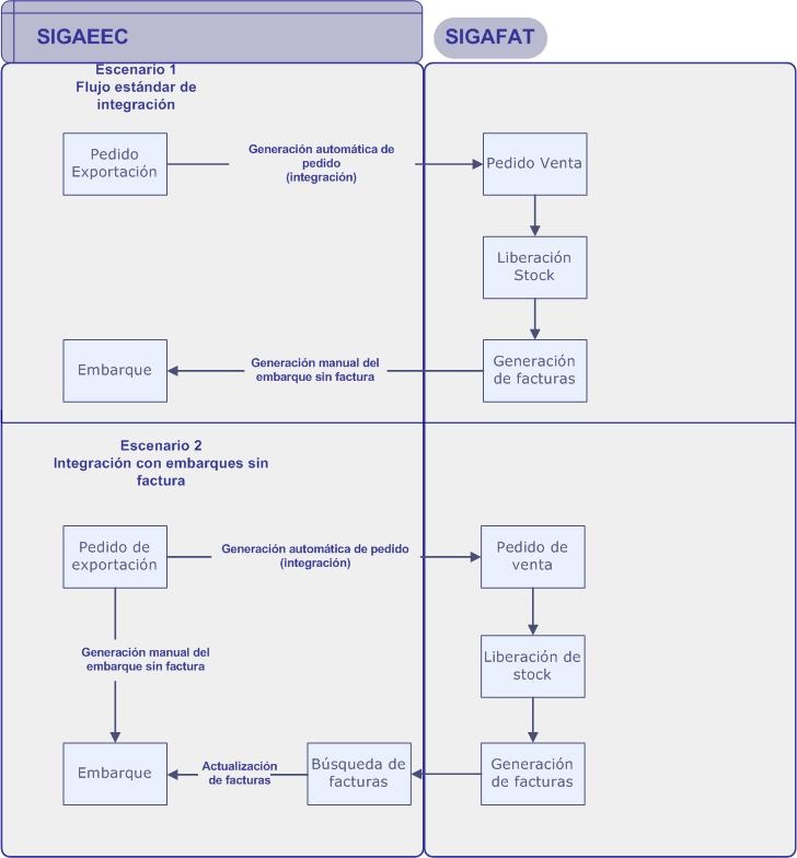
Flujo estándar de integración