Objetivo

Este documento trata do processo de gerenciamento de mudanças. O objetivo principal é realizar mudanças no ambiente dos clientes, minimizando os impactos e estabelecendo um modelo de gestão efetivo, garantindo um mapeamento de riscos, impactos e integridade das mudanças.

Responsabilidades

Definições


MUDANÇA NORMAL: Passa por todas as etapas o processo de gerenciamento de Mudanças, sendo revista e avaliada pelo comitê de mudanças, assim como a validade é definida pela sua prioridade de execução.

MUDANÇA EMERGENCIAL: Mudança com o nível mais alto de impacto e prioridade, pode não passar por todos os passos do processo de Gerenciar Mudanças Normais.

Regras e Diretrizes

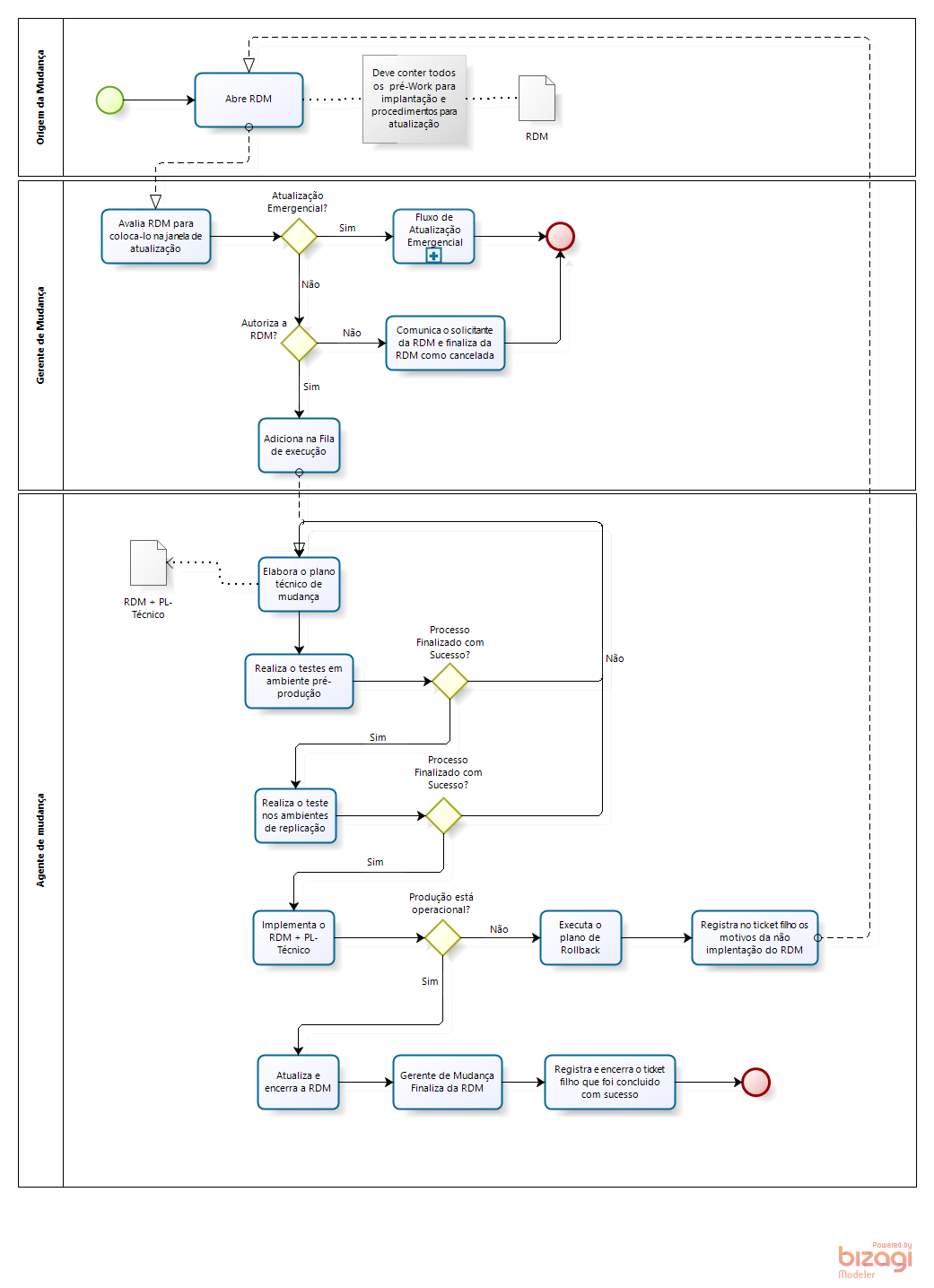
  1. Todas as mudanças normais e emergenciais serão iniciadas com o registro na ferramenta Zendesk e posteriormente preenchidos em nossa ferramenta de gestão de mudanças.

  2. Todas as mudanças deverão ser classificadas pelo Tipo: Normal ou Emergencial

  3. Mudanças Normais deverão ser enviadas ao gerente de mudanças para a avaliação, categorização e classificação das mudanças.

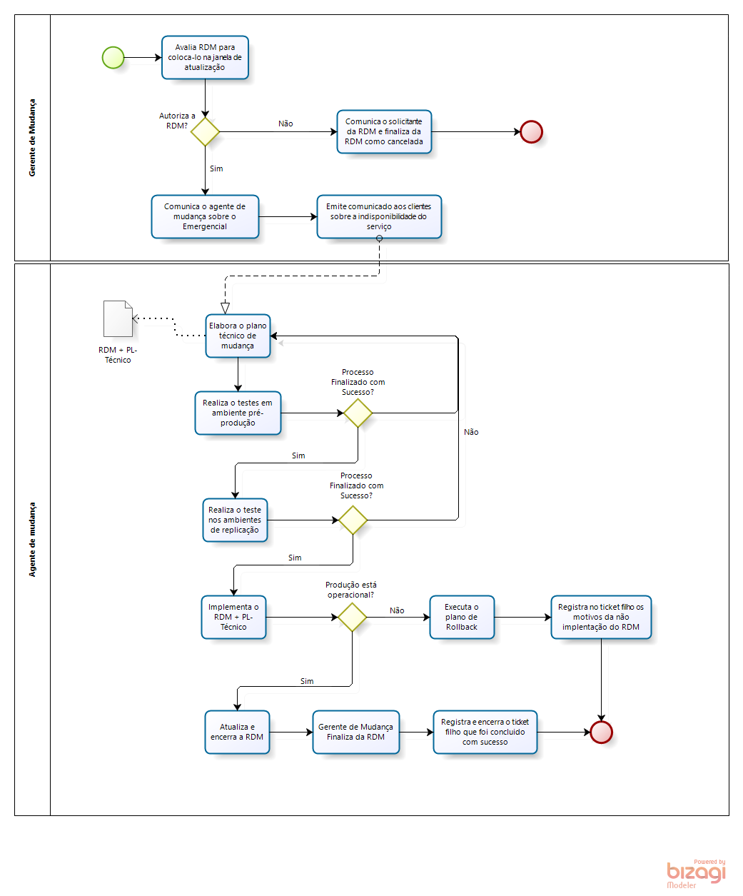
  4. Mudanças Emergenciais, os gestores de mudanças deverão ser comunicados antes da execução da mesma, o mesmo ficará responsável por buscar as aprovações necessárias para a execução.

  5. O gestor de mudança ficará responsável pela aprovação e avaliação da necessidade de envolvimento do comitê de mudanças junto com o solicitante.
  6. O solicitante da mudança emergencial em conjunto com o gestor de mudança deverá envolver os responsáveis pela execução da mudança para planejamento das atividades básicas de homologação e plano de retorno (Rollback).

  7. Todas as mudanças normais deverão passar por uma análise de viabilidade técnica que poderá envolver o time de suporte, agentes de mudança, fornecedores cloud e o time de SRE. No caso de a mudança ser vetada, o gestor de mudança tem a função de notificar a recusa ao grupo solicitante.

  8. Após aprovado o plano de execução das mudanças o gestor de mudança tem a função de submeter a mudança para a execução seguindo as definições do fluxo do processo.

  9. O comitê de mudanças terá a responsabilidade de avaliar os impactos que a mudança poderá causar ao negócio, apoiando-se nos níveis de serviços estabelecidos, no impacto em outros serviços e nos negócios, priorizar a execução das mudanças e aprovar o plano de comunicação de execução e avaliar os resultados das mudanças com base no histórico para avaliar pontos de melhoria.

  10. As execuções serão iniciadas a partir do processo de Gerenciamento de Mudanças, com os agentes de mudança e se necessário fornecedores atuando na implementação.

  11. Para o planejamento das mudanças, o gestor de mudança será responsável por avaliar os requisitos técnicos solicitados pelas mudanças podendo consultar os agentes de mudança e os fornecedores propondo um planejamento para a execução da mudança solicitada.

  12. Deverá ser registrado na RDM um parecer técnico das necessidades para a execução.

  13. No planejamento da execução os grupos de solução deverão dimensionar o tempo estimado para a implementação da execução.

  14. Os agentes de mudança ou fornecedores envolvidos na mudança deverão prever e garantir as atividades de retorno ao estado original do ambiente relacionado à execução e o tempo previsto para retornar à situação anterior à implementação, caso a mudança seja implementada com falhas.

  15. A Janela de implementação deverá respeitar as definições estabelecidas pela TOTVS.

  16. As mudanças emergenciais serão realizadas sob demanda. Sempre que houver um problema grave impactando os clientes.

  17. As atividades de emitir detalhes técnicos e preparar mudança deverão ser executadas respeitando os fluxos e atividades da equipe SRE.

  18. Membros Fixos CM: Equipe SRE, Gestor de engenharia Protheus, Diretor de engenharia Protheus e demais envolvidos nas RDMs.

  19. Datas e Horários das Reuniões de Comitê: à combinar 

  20. Em caso de feriados a substituição deve ser programada com antecedência pelo gestor de mudanças. Horário de entrega para os comitês: limite até às 10hrs do dia da reunião com a(s) RDM(s) preenchida.

  21. No caso de mudanças emergenciais, poderá ocorrer em qualquer horário, desde que, todos os clientes estejam cientes da indisponibilidade da ferramenta durante o período de atualização;
    1. O gestor de mudança deverá avaliar se poderá aplicar as RDMs dentro do calendário estipulado.

    2. Em casos de fatores externos, como: alterações no produto de alto impacto, processos de fechamentos dos clientes, alterações de regras do governo e etc.o gestor de mudança poderá flexibilizar a janela, submetendo-a ao CM.

    3. Caso a alteração seja permanente, o gestor de mudança deverá alterar este documento e submete-lo ao CM.

  22. Todas as alterações no ambiente, devem preceder de uma comunicação formal aos clientes, informando a janela de atualização e o que estará contemplado nesta atualização.
  23. Todas as aprovações internas, devem preceder do OK do cliente, pois é de responsabilidade do cliente a aprovação antes de iniciarmos o processo de mudança.


Fluxo de Atualização

LEGENDA: (Responsible | Accountable | Consulted | Informed)

R - Responsável
A - Prestador de contas
C - Consultado
I – Informado

Para a atualização do ambiente do SMART ERP, criamos alguns robôs que fazem:

→ O empacotamento dos artefatos do Protheus e envia para o nosso bucket, 

→ Monta as imagens para atualização dos ambientes

→ Monta as regras de execução (chart) para execução no cluster.

Abaixo o passo à passo para execução do processo:

  1. Robô de geração das imagens



Construindo nova imagem:

2. Robô de geração das imagens

3. Robô de geração do chart


Processo de aprovação do ambiente



Calendário de Atualização Interno

Teremos uma unica janela oficial de atualização durante o mês e este deve ocorrer na segunda semana no mês.

Para isto, na ultima semana do mês estaremos disponibilizando ao cliente uma base de homologação com todos os artefatos atualizados. A janela de testes do cliente ocorrerá na ultima semana do mês e na primeira semana do mês seguinte, conforme imagem abaixo: