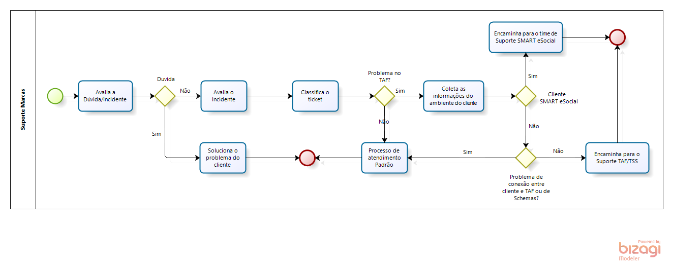
Como ambiente do Smart Erp possui restrições no acesso, a pasta Protheus_Data do seu ambiente será disponibilizado por sFtp. Essa disponibilidade da pasta Protheus_Data, só será disponibilizada como consulta para o cliente, permitindo a manipulação somente da pasta "Shared" inclusão e alteração de arquivos nas demais pastas só sera possível a leitura dos arquivos. Para que o cliente possa acessar o sua Protheus_Data as credenciais serão disponibilizadas no seu portal t-cloud, endereço e credenciais. Com isso podemos ter uma demanda no suporte que cliente informe dificuldades no acesso do sFtp. Seguir o seguinte fluxo: 
Como validar processo de acesso ao sFtp? 
- Efetuar a consulta do cliente desejado no topo da pagina.

- Sera listado os ambientes do cliente e acesse o ambiente desejado.

- O endereço do sFtp estará listado nos endereços disponibilizados do ambiente.

- O usuário e senha do Sftp tem que entrar em "Credenciais sFtp"


|
- Utilizar o programa de acesso sFtp. ( Sugestão: FileZilla )
- Informar endereço e credenciais no topo.

| Host | Endereço do sFtp. | | Nome do usuário | Usuario coletado no t-cloud | | Senha | Senha coletada no t-cloud. | | Porta | 22 |
- Apos preenchimento de todos os campos entre em "Conexão Rapida"

- Sera aberto da seguinte forma:

|
|
|