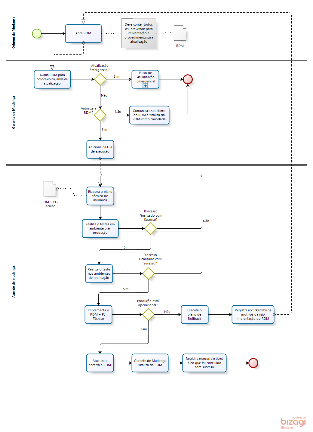
Desenhamos um fluxo de atualização dos ambientes, seguindo a utilização das nossa ferramentas internas. Este fluxo compreende os passos realizados no dia a dia do time.
Atualmente utilizamos os pipelines automatizados e um calendário fixo de atualização, desta forma, não exigimos mais o uso da RDM para atualização dos ambientes, exceto quando houver a necessida externa de algum outro time. |
Os processos definidos para a atualização do ambiente são:
|