
Falando de abertura de chamado... 
O flow de abertura de chamado permite que os colaboradores abram um chamado solicitando algum tipo de suporte. Desta forma, ele direciona a solicitação para a equipe que fará a tratativa correta, tudo de forma automatizada.
Depois de adquirido, instalado e configurado, ele cria um processo igual a qualquer outro processo padrão da plataforma, ou seja, a abertura de solicitações é a partir do recurso Iniciar solicitação.
<style type="text/css">
.flows * {
-webkit-box-sizing: border-box;
-moz-box-sizing: border-box;
box-sizing: border-box;
}
.flows-text-center {
text-align: center;
}
.flows-full-height {
height: 100%;
}
/* Component flows Callout */
.flows-callout {
border: none;
padding: 0px;
display: -moz-box;
-moz-flex-flow: row wrap;
-moz-justify-content: center;
-moz-align-items: center;
display: -ms-flexbox;
-ms-flex-flow: row wrap;
-ms-justify-content: center;
-ms-align-items: center;
display: -webkit-flex;
display: -webkit-box;
-webkit-flex-flow: row wrap;
-webkit-justify-content: center;
-webkit-align-items: center;
display: flex;
flex-flow: row wrap;
justify-content: center;
align-items: center;
}
.flows-callout .flows-callout-image {
width: 24px;
}
.flows-callout .flows-callout-body {
width: calc(100% - 24px);
padding-left: 20px;
}
.flows-callout .flows-callout-citacao {
border: 0px solid;
border-left-width: 3px;
border-left-color: #f36f21;
margin: 4px;
margin-left: 25px;
padding-left: 8px;
font-size: 13px;
}
.flows-callout .flows-callout-thumb {
width: 24px;
height: 24px;
}
.flows-callout .flows-callout-text {
color: #58595b;
line-height: 1.75;
margin: 0;
}
</style>
<div class="flows">
<div class="flows-callout">
<div class="flows-callout-image">
<img class="flows-callout-thumb" src="https://tdn.totvs.com/download/attachments/563436139/nota.png" width="24" height="24">
</div>
<div class="flows-callout-body">
<p class="flows-callout-text"><b>NOTA:</b><br>Esse <i>flow</i> não está integrado a nenhum ERP e nem a sistemas de abertura de chamados.</p>
</div>
</div>
</div> |
|
Este flow segue as leis gerais de proteção de dados - LGPD. O tratamento de dados pessoais realizado, possibilita que o administrador do Fluig faça a anonimização de dados, caso deseje ou seja solicitado. Para isso, basta acessar: Painel de controle > Segurança e acesso > Anonimizar e exportar dados pessoais. |

Como adquirir
O flow de abertura de chamado é listado como uma solução paga no recurso Store do TOTVS Fluig Plataforma a partir da atualização Mist - 1.8.0-230523.
Para adquiri-lo, é necessário entrar em contato com o executivo de soluções de negócio responsável por sua conta.
Com o processo de aquisição finalizado, o acesso à instalação do flow é liberado, sendo necessário instalá-lo para utilizar. Neste caso, basta seguir os passos descritos em Instalar e configurar flow.
Instalação
Depois de adquirir esse flow, ele estará liberado para instalação a partir do recurso Store.
Requisito para uso
Para instalar e utilizar esse flow, é necessário:
- ter o TOTVS Fluig Plataforma instalado e parametrizado a partir da atualização Mist - 1.8.0-230523.
Parametrizações
Durante a instalação desse flow, é necessário definir algumas parametrizações, que são divididas em quatro etapas:
- Geral: onde são definidos os dados gerais do processo, como gestor e prazos de expiração e de aviso;
- Responsáveis: onde são definidos os responsáveis e o SLA de cada atividade;
- Cadastros: onde são definidas as opções que serão selecionadas durante a abertura de solicitação do processo que, nesse caso, são os tipos de ocorrência;
- Revisão: onde são listados os principais dados do processo que será criado para conferência.
Instalar e configurar flow 

01. No menu lateral do TOTVS Fluig Plataforma, clique em Painel de controle.
02. No agrupador Aplicativos, clique em Store.
É possível ainda acessar diretamente pelo ícone da Store localizado no menu lateral, para ir diretamente para os aplicativos. Por padrão, apenas administradores da plataforma tem acesso ao Painel de controle e, consequentemente ao recurso Store. Porém, como as permissões podem ser personalizadas, o acesso a esse recurso segue o que foi definido na sua plataforma. |
03. Na área Flows do recurso Store, localize e clique no flow Abertura de chamados.
04. Clique em Configurar.
A instalação é iniciada e, quando concluída, uma notificação é emitida. |
05. Na etapa Geral, em Dados gerais, defina as informações solicitadas.
Código identificador do processo Exibe o código de identificação do processo. Não é possível alterá-lo. Título do processo Título que visa facilitar o reconhecimento do processo e do seu objetivo. Esse título será exibido posteriormente no recurso Iniciar solicitação. Instruções Breve descrição sobre os detalhes do processo e instruções para os solicitantes utilizarem. Categoria Categoria na qual o processo se enquadra. Ele será exibido dentro dessa categoria no recurso Iniciar solicitação. Pessoa gestora do processo Pessoa que será definida como gestora do processo, ou seja, na ausência do responsável por alguma atividade, essa pessoa pode substitui-lo e continuar com a movimentação da solicitação. Se não for definida uma pessoa gestora, apenas os responsáveis pelas atividades poderão movimentar a solicitação, ou seja, na ausência de algum responsável, a solicitação permanecerá parada. As opções disponíveis são: - Um grupo específico: quando selecionada, determina que os gestores serão as pessoas que fazem parte de um determinado grupo;
- Um papel específico: quando selecionada, determina que os gestores serão as pessoas que fazem parte de um determinado papel;
- Uma pessoa específica: quando selecionada, determina que o gestor será uma pessoa específica.
Grupo, papel ou usuário Grupo, papel ou pessoa que será definida como gestora do processo, de acordo com a opção que foi selecionada em Pessoa gestora do processo. Prazo de expiração (em horas) Tempo máximo acordado, em horas, durante o qual a solicitação ficará disponível. Ao atingir o tempo máximo, uma notificação é emitida informando que a solicitação expirou. Ao ser configurado, o tempo é calculado levando em conta o expediente padrão cadastrado na plataforma. Esse prazo não pode ser menor que o prazo de notificação. Prazo de notificação (em horas) Tempo acordado, em horas, para que uma notificação seja enviada antes do prazo de expiração da solicitação. Ao ser configurado, o tempo é calculado levando em conta o expediente padrão cadastrado na plataforma. Esse prazo não pode ser maior que o prazo de expiração. |
06. Clique em Avançar.
07. Na etapa Responsáveis, em Solicitante, defina as informações necessárias para cada atividade de quem vai abrir solicitações.
1 - ABRIR SOLICITAÇÃO Quem poderá abrir uma solicitação Pessoas que podem abrir solicitação no processo criado por esse flow. As opções disponíveis são: - Um grupo específico: quando selecionada, determina que todas as pessoas que fazem parte de um determinado grupo podem abrir solicitação;
- Um papel específico: quando selecionada, determina que todas as pessoas que fazem parte de um determinado papel podem abrir solicitação;
- Uma pessoa específica: quando selecionada, determina que apenas uma pessoa específica pode abrir solicitação;
- Qualquer pessoa: quando selecionada, determina que qualquer pessoa pode abrir solicitação.
Grupo, papel ou usuário Grupo, papel ou pessoa que pode abrir solicitações nesse processo, de acordo com a opção que foi selecionada em Quem poderá abrir uma solicitação. Acompanhamento Envio de notificação sobre o início da solicitação para as pessoas envolvidas. As opções disponíveis são:
- Notificar responsável: quando assinalada, determina que uma notificação sobre o início da solicitação será enviada ao responsável pela primeira atividade;
- Notificar requisitante: quando assinalada, determina que uma notificação sobre o início da solicitação será enviada ao requisitante/solicitante;
- Notificar gestor: quando assinalada, determina que uma notificação sobre o início da solicitação será enviada ao gestor do processo.
Prazo de conclusão (em horas) Tempo, em horas, dentro do qual essa atividade deve ser concluída. Após esse tempo, ela será considerada atrasada. Se configurado, o tempo é calculado levando em conta o expediente padrão cadastrado na plataforma e o momento em que o solicitante iniciou a solicitação.
2 - COMPLEMENTAR OS DADOS DA SOLICITAÇÃO Acompanhamento Envio de notificação sobre o início da atividade de complemento de informações para as pessoas envolvidas. As opções disponíveis são:
- Notificar responsável: quando assinalada, determina que uma notificação sobre o início da atividade de complemento de informações será enviada ao responsável por ela;
- Notificar requisitante: quando assinalada, determina que uma notificação sobre o início da atividade de complemento de informações será enviada ao requisitante/solicitante;
- Notificar gestor: quando assinalada, determina que uma notificação sobre o início da atividade de complemento de informações será enviada ao gestor do processo.
Prazo de conclusão (em horas) Tempo, em horas, dentro do qual a atividade de complemento de informações deve ser concluída. Após esse tempo, ela será considerada atrasada. Se configurado, o tempo é calculado levando em conta o expediente padrão cadastrado na plataforma e o momento em que o solicitante recebeu ou assumiu a atividade.
3 - ANALISAR SERVIÇO Acompanhamento Envio de notificação sobre o início da análise do serviço para as pessoas envolvidas. As opções disponíveis são:
- Notificar responsável: quando assinalada, determina que uma notificação sobre o início da análise do serviço será enviada ao responsável por ela;
- Notificar requisitante: quando assinalada, determina que uma notificação sobre o início da análise do serviço será enviada ao requisitante/solicitante;
- Notificar gestor: quando assinalada, determina que uma notificação sobre o início da análise do serviço será enviada ao gestor do processo.
Prazo de conclusão (em horas) Tempo, em horas, dentro do qual a análise do serviço deve ser concluída. Após esse tempo, ela será considerada atrasada. Se configurado, o tempo é calculado levando em conta o expediente padrão cadastrado na plataforma e o momento em que o solicitante recebeu ou assumiu a atividade. |
08. Ainda na etapa Responsáveis, em Analista, defina as informações necessárias para a atividade de quem vai analisar as solicitações.
1 - ANALISAR SOLICITAÇÃO Quem poderá analisar a solicitação Pessoas que podem assumir e analisar a solicitação do processo criado por esse flow. As opções disponíveis são: - Um grupo específico: quando selecionada, determina que a solicitação será enviada para um grupo específico e qualquer um do grupo pode analisá-la;
- Um papel específico: quando selecionada, determina que a solicitação será enviada para um papel específico e qualquer um do papel pode analisá-la;
- Uma pessoa de um grupo específico: quando selecionada, determina que a solicitação será enviada para uma pessoa de um grupo específico e apenas ela pode analisá-la;
- Uma pessoa de um papel específico: quando selecionada, determina que a solicitação será enviada para uma pessoa de um papel específico e apenas ela pode analisá-la;
- Uma pessoa específica: quando selecionada, determina que apenas uma pessoa específica pode analisar a solicitação.
Grupo, papel ou usuário Grupo, papel ou pessoa que pode assumir a solicitação, de acordo com a opção que foi selecionada em Quem poderá analisar a solicitação. Acompanhamento Envio de notificação sobre o início da análise da solicitação para as pessoas envolvidas. As opções disponíveis são:
- Notificar responsável: quando assinalada, determina que uma notificação sobre o início da análise da solicitação será enviada ao responsável por ela;
- Notificar requisitante: quando assinalada, determina que uma notificação sobre o início da análise da solicitação será enviada ao requisitante/solicitante;
- Notificar gestor: quando assinalada, determina que uma notificação sobre o início da análise da solicitação será enviada ao gestor do processo.
Prazo de conclusão (em horas) Tempo, em horas, dentro do qual a análise da solicitação deve ser concluída. Após esse tempo, ela será considerada atrasada. Se configurado, o tempo é calculado levando em conta o expediente padrão cadastrado na plataforma e o momento em que o responsável recebeu ou assumiu a atividade. |
09. Clique em Avançar.
10. Na etapa Cadastros, em Categorizar solicitações, defina os tipos de ocorrência que podem ser atendidas pelo processo criado por esse flow. Esses tipos são as opções que poderão ser selecionadas no momento de abertura da solicitação.
Ordenação Ordem dos tipos de ocorrência. Ela não pode ser alterada. Rótulo Nome dos tipos de ocorrência que podem ser atendidas pelo processo, como dúvida, apoio, suporte, dentre outros. Adicionar mais itens à lista Número de itens que deseja adicionar à lista de tipos de ocorrência. Para adicionar, basta informar o número e clicar em Confirmar. |
11. Clique em Avançar.
12. Na etapa Revisão, em Dados do processo, confira as principais informações do processo que será criado.
Se necessário, clique em Voltar até a etapa desejada para ajustar alguma configuração. |
13. Clique em Instalar
.
Ao finalizar a instalação, um processo com o nome e na categoria definidos na configuração é listado no recurso Iniciar solicitações. |
Editar flow

01. No menu lateral do TOTVS Fluig Plataforma, clique em Painel de controle.
02. No agrupador Aplicativos, clique em Store.
Por padrão, apenas administradores da plataforma tem acesso ao Painel de controle e, consequentemente ao recurso Store. Porém, como as permissões podem ser personalizadas, o acesso a esse recurso segue o que foi definido na sua plataforma. |
03. Na área Flows do recurso Store, localize o flow Abertura de chamados.
04. Clique em Configurar – localizado no quadro do flow.
05. Altere as informações desejadas em cada etapa e avance até a última.
06. Clique em Atualizar
.
O processo será atualizado com as alterações efetuadas e sua versão será incrementada. |
Atualizar flow
Quando houver atualizações disponíveis, o indicativo
será exibido no flow para informar que ele pode ser atualizado.
01. No menu lateral do TOTVS Fluig Plataforma, clique em Painel de controle.
02. No agrupador Aplicativos, clique em Store.
Por padrão, apenas administradores da plataforma tem acesso ao Painel de controle e, consequentemente ao recurso Store. Porém, como as permissões podem ser personalizadas, o acesso a esse recurso segue o que foi definido na sua plataforma. |
03. No recurso Store, localize e clique no flow de abertura de chamados.
04. Clique em Atualizar.
Para pode utilizar as informações e melhorias da atualização liberada será necessário acessar o configurador do processo clicando em Configurar e passar pelas etapas Geral, Responsável, Cadastros e na etapa Revisão clicar no botão Atualizar. Ao clicar em atualizar, uma nova versão do processo será criada com todas as correções e melhorias. As solicitações que estão em andamento continuarão com as configurações da versão antiga. Apenas as novas solicitações que forem abertas terão as configurações da nova versão do processo. Ao realizar estes passos, as novidades e correções serão liberadas para o flow Abertura de chamado. |
Processo criado
Ao finalizar a instalação do flow, o processo criado é listado juntamente com os demais processos existentes na plataforma, tanto no recurso Configurar processos quanto no Iniciar solicitações.
As características do processo criado por esse flow são detalhadas a seguir.
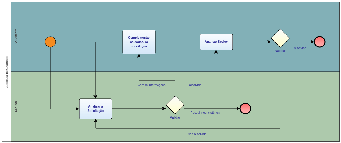
Diagrama
O diagrama define como o processo funciona, quais atividades o compõem e qual o caminho que a solicitação segue até a sua conclusão.
Este é o diagrama do flow de abertura de chamado:

Atividades
As atividades que compõem o processo são:

Solicitante inicia o processo, preenche as informações necessárias e envia a solicitação.

1. Responsável entende a demanda e pode tomar as seguintes ações:
a. Consegue resolver?
- Sim - envia para a atividade Analisar Serviço, de forma que o solicitante possa validar a solução proposta;
- Não - surgem duas opções:
- a atual solicitação possui inconsistências que impedem sua movimentação: nesse caso, a solicitação será finalizada;
- a atual solicitação carece de informações, o que limita o entendimento da real necessidade do usuário: nesse caso, a solicitação é enviada para a atividade Solicitar informações ao usuário, onde a atribuição é automática devolvendo-a para quem solicitou o serviço pedindo mais informações.

O solicitante indica se a situação foi resolvida, suas opções são Sim ou Não. Se foi resolvida, o processo é finalizado. Caso contrário, retorna ao técnico responsável para ajuste da solução.

1. O solicitante precisa colocar informações adicionais para complementar o entendimento sobre sua demanda. Esse complemento pode ser informações adicionais em texto ou anexo de documentos e imagens, conforme o que for mais interessante para ilustrar a situação reportada.
2. Após complementar as informações, o responsável envia a atividade que passará por uma nova análise (atividade Analisar serviço), reiniciando o fluxo.

O processo é finalizado.
Restrições
O flow de abertura de chamados possui as seguintes restrições:
- não permite ser integrado a outros sistemas;
- não permite personalização, tais como, adicionar campos ao formulário, alterar o diagrama, adicionar ou remover atividades.
<div class="flows">
<div class="flows-callout">
<div class="flows-callout-image">
<img class="flows-callout-thumb" src="https://tdn.totvs.com/download/attachments/563436139/importante.png" width="24" height="24">
</div>
<div class="flows-callout-body">
<p class="flows-callout-text"><b>IMPORTANTE!</b><br>Como esse <i>flow</i> se torna um processo igual a qualquer outro dentro da plataforma, é possível alterá-lo ou até mesmo excluir seus artefatos. Porém, se for feita qualquer alteração no processo, diagrama, formulário ou outro artefato, o direito ao suporte padrão é automaticamente perdido.</p>
</div>
</div>
</div> |
|
Abrir solicitação
É necessário que o flow Abertura de chamado esteja instalado e devidamente parametrizado para abrir uma solicitação. Os usuários que podem abrir solicitação são os que foram definidos na configuração do flow, no campo "Quem poderá abrir uma solicitação?".

01. No menu lateral do TOTVS Fluig Plataforma, clique em Processos.
02. Clique em Iniciar solicitações.
03. Localize e clique no processo de abertura de chamado.
O nome do processo e a categoria na qual ele se encontra são os que foram definidos durante a instalação e configuração. |
04. Em Dados gerais, preencha as informações solicitadas.
Usuário de abertura Usuário que está autenticado na plataforma. Não é possível alterá-lo. Data Data na qual a solicitação está sendo aberta. Não é possível alterá-la. Usuário solicitante Nome do usuário para o qual a solicitação está sendo feita. O usuário solicitante pode ser diferente do usuário de abertura, visto que o usuário de abertura pode estar abrindo uma solicitação em nome de outra pessoa ou solicitando algo para outra pessoa – que pode ou não ter acesso à plataforma – e não necessariamente para ele. E-mail do solicitante E-mail do usuário para o qual a solicitação está sendo feita. Pode ser diferente do e-mail do usuário de abertura, visto que o usuário de abertura pode estar abrindo uma solicitação em nome de outra pessoa ou solicitando algo para outra pessoa – que pode ou não ter acesso à plataforma – e não necessariamente para ele. Gestor da área Gestor da área à qual o usuário solicitante pertence. E-mail do gestor E-mail do gestor da área à qual o usuário solicitante pertence. Ele é preenchido automaticamente ao selecionar o gestor. Estabelecimento/Filial Nome da unidade, franquia ou filial à qual o usuário solicitante pertence. Complemento Complemento sobre a localização do usuário solicitante, como prédio, andar, bloco ou mesa. |
05. Em Dados técnicos, preencha as informações relacionadas à ocorrência.
Tipo da ocorrência Tipo de ocorrência que está sendo solicitada, como apoio, suporte, dúvida, problema, solicitação. Título da ocorrência Descrição breve sobre a ocorrência. Detalhamento da situação Descrição detalhada sobre a situação que levou à abertura da ocorrência. |
06. Se necessário, acesse as abas Histórico e Anexos – localizadas na parte superior – para complementar a solicitação com comentários ou documentos.
Informações mais detalhadas sobre as demais opções existentes podem ser obtidas em Iniciar solicitações. |
07. Clique em Enviar.
<!-- Hotjar Tracking Code for http://help.fluig.com -->
<script>
(function(h,o,t,j,a,r){
h.hj=h.hj||function(){(h.hj.q=h.hj.q||[]).push(arguments)};
h._hjSettings={hjid:743684,hjsv:6};
a=o.getElementsByTagName('head')[0];
r=o.createElement('script');r.async=1;
r.src=t+h._hjSettings.hjid+j+h._hjSettings.hjsv;
a.appendChild(r);
})(window,document,'https://static.hotjar.com/c/hotjar-','.js?sv=');
</script> |