
CONTEÚDO
- Visão Geral
- Histórico de Alterações
- Novas Funcionalidades e Alterações
01. VISÃO GERAL
IFRS 9 é a norma internacional que substitui as diretrizes IAS 39 e é aplicada a reportes desde de janeiro de 2018. A norma introduziu novas exigências para medir a deterioração de ativos financeiros, além de um modelo de classificação e mensuração e uma abordagem modificada para hedge accounting. Visando adequação à norma internacional, a resolução nº 4966, de novembro de 2021, do Banco Central do Brasil, dispõe sobre os conceitos e os critérios contábeis aplicáveis a instrumentos financeiros, bem como para a designação e o reconhecimento das relações de proteção pelas instituições financeiras e demais instituições autorizadas. Essa resolução entrará em vigor parcialmente em janeiro de 2025 e integralmente, em janeiro de 2027.
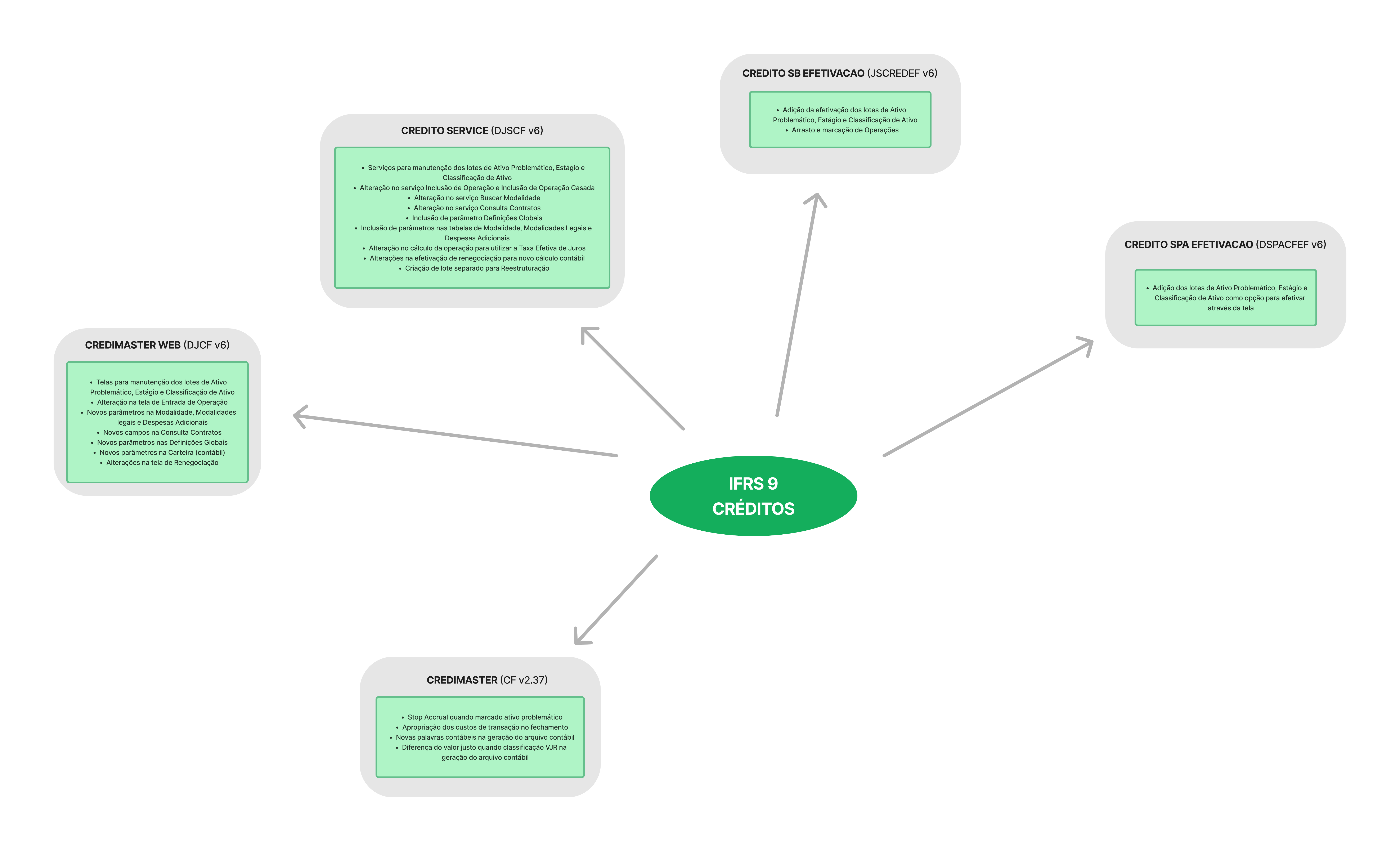
Alterações e adição de novas funcionalidades no Sistema de Crédito (Credimaster) se fizeram necessários para a adequação à norma.
Projetos envolvidos (Última Versão):
| Sistema | Versão |
|---|
| Credimaster Web VI | DJCF_6.2.0.0 |
Credito Service VI | DJSCF_6.2.0.0 |
| Credimaster (Versão PB) | CF_2.37.20 |
| Crédito Efetivação Service (SB) | JSBCREDEF_6.1.0.0 |
| Crédito Efetivação (SPA) | DSPACFEF_6.1.0.0 |
| BD Credimaster | BDCF_83.00 |
02. HISTÓRICO DE ALTERAÇÕES
Entregas do Créditos relacionadas ao IFRS9
| Data | Versão | Descrição das Alterações |
|---|
| JSBCREDEF_1.3.0, JSCF_4.18.0, JCF_5.17.0, CF_2.36.0 | - Ativo Problemático, Stop Accrual e Estágio:
- Parametrização necessárias para as funcionalidades de ativo problemático (Parâmetros Globais, Modalidade).
- Inclusão de novo tipo de lote para marcação de ativo problemático.
- Tratamentos para stop accrual quando houver marcação de ativo problemático, assim como tratamentos de cura quando houver desmarcação.
- Possibilidade de efetivação automática para o novos lote adicionado.
- Estágios da Operação:
- Inclusão de novo tipo de lote para alocação de estágio da operação.
- Alocação de estágio na entrada da operação.
- Possibilidade de parametrização do estágio inicial.
- Arrasto das operações quando houver marcação de ativo problemático.
- Custos de Transação:
- Parametrização necessária para cálculo e adequação de parâmetros na modalidade.
|
| JSBCREDEF_1.4.0, DJSCF_6.1.0.0, DJCF_6.1.0.0, CF_2.37.0, DSPACFEF_6.0.0.0 
| - Ativo Problemático, Stop Accrual e Estágios:
- Arrasto das operações quando houver marcação de ativo problemático (por lote, por atraso automático, por reestruturação).
- Custos de Transação:
- Alterações na tela e serviço da entrada de operação para inclusão dos custos de transação (seleção e valores calculados).
- Cálculo e tratamento de apropriação nos custos de transação da operação no fechamento.
- Alterações na geração do arquivo contábil.
- Taxa Efetiva de Juros:
- Cálculo da taxa efetiva de juros na entrada da operação
- Utilização da taxa efetiva de juros no cálculo contábil segundo a metodologia.
- Renegociação e Reestruturação:
- Alterações na tela de renegociação do operações de crédito para contemplar a reestruturação.
- Criação de novo tipo de lote para reestruturação.
- Tratamentos no cálculo contábil de operações renegociadas e reestruturadas.
- Cadoc 3040:
- Adição de campos e tratamentos na interface 3040 destinado ao módulo Rating.
- Interface Contábil:
- Adição de novas palavras contábeis e fluxos.
|
| JSBCREDEF_6.1.0.0, DJSCF_6.2.0.0, DJCF_6.2.0.0, CF_2.37.20, DSPACFEF_6.1.0.0 
| - Classificação de Ativos:
- Parametrização necessárias para as funcionalidades de classificação de ativos (Parâmetros Globais, Modalidade).
- Possibilidade de parametrização da classificação contábil inicial.
- Tratamentos a respeito do Valor Justo da operação.
- Reconhecimento de Perdas:
- Tratamentos para registro dos valores de perdas reconhecidas nos cenários de liquidação total da operação (motivo 03 - anexo 44).
- Inclusão de histórico para informe na interface do cadoc 3040.
- Integrações:
- Serviços de consulta para acompanhamento e tomada de decisão
|
| DJSCF_6.2.1.0, DJCF_6.2.1.0, CF_2.37.25, JSBCREDEF_6.1.1.0 | - Ativo Problemático, Stop Accrual:
- Implementação da opção complementar na criação do lote.
- Correções de Homologação
|
| ... | - Classificação de Ativos:
- Inclusão da funcionalidade de reclassificação contábil de ativos.
- Reconhecimento de Perdas:
- Tratamentos para registro dos valores de perdas reconhecidas nos cenários de reestruturação da operação.
|
03. NOVAS FUNCIONALIDADES E ALTERAÇÕES
Segue abaixo cada funcionalidade detalhada separadamente e uma ilustração macro das alterações e o que esta sendo incluído no sistema.
Observação: A medida que as entregas vão sendo realizadas, esses tópicos também irá sendo atualizados contemplando as mudanças.
- Ativo Problemático e Stop Accrual
- O IFRS 9 define um "Ativo Problemático" como um ativo financeiro que está sujeito a deterioração do crédito desde sua originação ou reconhecimento inicial, mas que ainda não atingiu o estágio de inadimplência total. É importante monitorar e avaliar adequadamente os ativos problemáticos, pois eles podem representar um risco significativo para a instituição financeira. O reconhecimento e a mensuração das perdas esperadas associadas a esses ativos são parte fundamental do gerenciamento de risco de crédito conforme exigido pelo IFRS 9.
- Estágios da Operação
- Introduzido o conceito de "Estágio da Operação" como parte do modelo de perdas esperadas de crédito (Expected Credit Losses - ECL). O Estágio da Operação refere-se ao estágio em que um ativo financeiro se encontra em relação aos eventos de crédito que impactam suas perdas esperadas. O conceito de Estágio visa fornecer um modelo mais proativo e antecipatório para o reconhecimento de perdas esperadas de crédito, permitindo que as entidades avaliem e provisionem adequadamente para os riscos de crédito associados aos seus ativos financeiros.
- Custos de Transação
- Os custos de transação são os custos incorridos pela entidade na aquisição, emissão ou disposição de um ativo financeiro ou passivo financeiro. e devem ser considerados na determinação do valor inicial de um ativo financeiro e adicionados ao valor nominal ou ao preço de compra do ativo, conforme aplicável. Esses custos afetam o cálculo do custo amortizado e podem influenciar o reconhecimento de ganhos ou perdas na venda ou liquidação do ativo financeiro ao longo do tempo.
- Taxa Efetiva de Juros
- Segundo o IFRS 9 (Normas Internacionais de Relato Financeiro) e a Resolução 4966 do Banco Central do Brasil, a Taxa Efetiva de Juros é definida como a taxa que iguala o valor presente dos fluxos de caixa futuros contratualmente estabelecidos de um instrumento financeiro ao valor inicial líquido do empréstimo ou do investimento. Em outras palavras, é a taxa que desconta os fluxos de caixa futuros (como pagamentos de juros e principal) para igualar o valor presente desses fluxos ao valor inicial da operação financeira.
- Renegociação e Reestruturação
A Resolução 4966 do Banco Central do Brasil trouxe algumas mudanças importantes em relação aos conceitos de renegociação e reestruturação de créditos, como mudanças na definição de Renegociação, classificação e procedimentos para Reestruturação e no registro contábil e divulgação de ambas. Essas mudanças foram implementadas para melhorar a gestão de risco de crédito e garantir uma abordagem mais consistente e transparente no tratamento de créditos com problemas financeiros, conforme as normas estabelecidas pelo Banco Central do Brasil.
- CADOC 3040 (Interface - Créditos)
- Mudanças no leiaute de saída das informações do CADOC 3040 do módulo CREDIMASTER para integração com o módulo RATING (Dimensa).
- Interface Contábil e Relatórios (Interface - Créditos)
- Ajustes na geração da Interface de Saída Contábil (CONTABIL) do módulo Credimaster e relatórios relacionados ao contábil.
- Classificação de Ativos
- Adicionado o anexo 40 que fornece detalhamentos específicos sobre como as instituições devem categorizar e reportar certos tipos de ativos, obrigações e transações de acordo com as normas brasileiras e internacionais.
- Reconhecimento de Perdas
- Adicionado o anexo 44 que estabelece o reconhecimento da perda em determinados cenários de liquidação e reestruturação do ativo para que sejam informados ao Banco Central.
- Serviços Relacionados - REST
- Lista de serviços criados e alterados devido as implementações do IFRS 9. Esses serviços são mencionados em suas respectivas páginas e estão detalhados separadamente para auxiliar no entendimento e utilização.
Visão geral dos módulos impactados pelas mudanças:
