Este documento contém as funcionalidades da Integração Smart Schedule que está disponível a partir do release 12.1.2510. |
Produto: | Microsiga Protheus® |
Versões: | 12.1.2510 |
Ocorrência: | Integração de Recibos e Movimentos de pagamento |
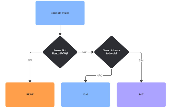
A integração de títulos inclusos manualmente pagar ou receber elegíveis ao envio do EFD-REINF ou MIT (Módulo de pagamentos de tributos).
Para que a integração dos movimentos financeiros esteja disponível, é necessário realizar as configurações descritas na documentação abaixo:
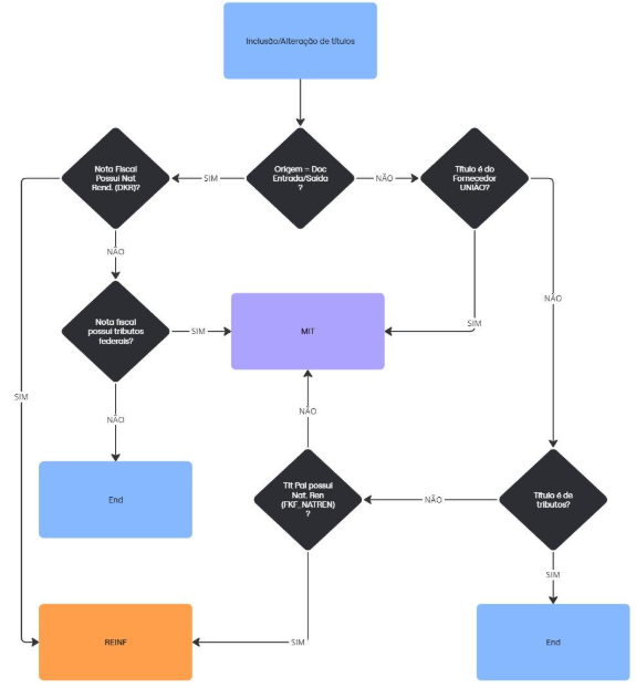
O sistema iniciará a integração para o TAF, no ato da inclusão do título ou pagamento no módulo financeiro, via inclusão, alteração, exclusão, baixa, cancelamento de baixa.
Para saber quais rotinas estão envolvidas no processo de integração, acesse o tópico Rotinas envolvidas.
Para saber com será realizado o processo de integração, acesse o tópico De que forma serão feitas as integrações.
Para que esse processo seja mais performático, a integração é feita de maneira assíncrona, de forma totalmente transparente, sem que o usuário tenha de esperar por ela. O processo é iniciado de forma instantânea, após a movimentação financeira (Inclusão/baixa) ou ao entrar em uma rotina listada no tópico Rotinas envolvidas, o sistema verifica se há registros disponíveis para serem integrados e inicia a execução do Smart Schedule. Independente da quantidade de movimentos financeiros aguardando por integração, todos serão considerados no processo.


A integração dos cadastros relacionados ao movimento financeiro é realizada automaticamente no processo de integração.
Para saber como será realizado o processo de integração dos cadastros, acesse a documentação Importação de cadastros na integração com financeiro.
No processo de integração, após o lançamento do movimento financeiro, é incluído um registro nas tabelas LEM (inclusão de títulos) e V3U (baixa de títulos) do TAF com as informações básicas do movimento, para indicar que o mesmo está aguardando a integração ser executada e assim gravar o movimento por completo. Este registro pode ser visualizado nas rotinas TAFA448(Inclusão recibo/fatura) ou TAFA535 (Pagamentos) no módulo SIGATAF (TOTVS Automação Fiscal).


O Smart Schedule possui uma interface de monitoramento das execuções que pode ser usada para verificar a execução da integração dos movimentos financeiros.
Para mais informações sobre o Smart Schedule e como acessar o monitor, acesse a documentação Schedule Protheus.

No menu do Painel de Apuração possui a opção Log de Integração onde é possui analisar os logs das integrações que falharam. Através dessa interface é possível analisar os erros que ocorreram durante o processo de integração, que impediram que o documento fiscal fosse integrado com sucesso.
Para mais informações sobre o Painel de Apuração e como acessar o Log de Integração, acesse a documentação Painel de Apuração.

Qualquer recibo/fatura lançado que possua tributos e/ou possuam uma natureza de rendimentos vinculada.
Para saber quais tabelas estão envolvidas no processo de integração, acesse o tópico Tabelas envolvidas.
Aqui estão listadas algumas as rotinas responsáveis por iniciar o processo de integração. Além das rotinas listadas abaixo, qualquer outra rotina que gere lançamentos nos livros fiscais (SFT) irá iniciar o processo de integração dos documentos fiscais.
| ROTINA | DESCRIÇÃO | OWNER |
|---|---|---|
| TAFA448 | RECIBOS/FATURAS | TAF |
| TAFA535 | PAGAMENTOS | TAF |
| TAFA053 | CADASTRO DE PARTICIPANTE | TAF |
| TAFA051 | PROCESSOS REFERENCIAOS | TAF |
| TAFA489 | OBRAS | TAF |
| TAFA632 | MIT | TAF |
| TAFA536 | CADASTRO FCI/SCP | TAF |
| TAFA542 | PAGAMENTO A BENEFICIÁRIOS NÃO IDENTIFICADOS | TAF |
Aqui estão listadas todas as tabelas que são consideradas no processo de integração dos documentos fiscais:
| TABELA | DESCRIÇÃO | OWNER |
|---|---|---|
| LEM | Cadastro de Recibo/Fatura | TAF |
| V3U | Pagtos. parcelas da fat/recibo | TAF |
| T51 | Parcelas da Fatura/Recibo | TAF |
| V3S | Tributos X Natureza Rendimento | TAF |
| V47 | Tributos da Natureza de Rend. | TAF |
| T5M | Tipo de Serviço | TAF |
| T9E | Indicativo Suspensão Processo | TAF |
| V4L | Detalhamento das Deduções | TAF |
| V4M | Detalhamento das Isenções | TAF |
| V83 | Beneficiários da pensão alimentícia | TAF |
| V96 | Ded. Susp. por Depend. e Benef | TAF |
| C1H | Cadastro Participantes | TAF |
| V3R | Dependentes | TAF |
| C1G | Processos Referenciados | TAF |
| T5L | Informações de Suspensão | TAF |
| T9C | Tabela de Obras | TAF |
| V3X | Cadastro FCI SCP | TAF |
| V3Y | Participantes | TAF |
| V3V | Natureza de Rendimento | TAF |
| V46 | Tributos sobre Pag por Nat Ren | TAF |
| V4H | Suspensão Pgto Parc Fatura Rec | TAF |
| V4I | Dedução Pgto Parc Fatura \ Rec | TAF |
| V4J | Isenção Pgto Parc Fatura / Rec | TAF |
| V85 | Beneficiários de pensão | TAF |
| V95 | Ded. Susp. por Depend. e benef | TAF |
| V90 | Det Deduções Exig. Susp | TAF |
| V4K | Pag. benef. não identificados | TAF |
| V9B | Info Proc Ret | TAF |
| T1A | Movimento MIT | TAF |
| T1B | Processos MIT | TAF |
Para mais informações sobre o processo de integração dos documentos fiscais, acesse as documentações abaixo: