1. Visão Geral

Esta é uma etapa interna do processo Enviar CT-e e aqui detalhamos como o XML do CT-e é construído.

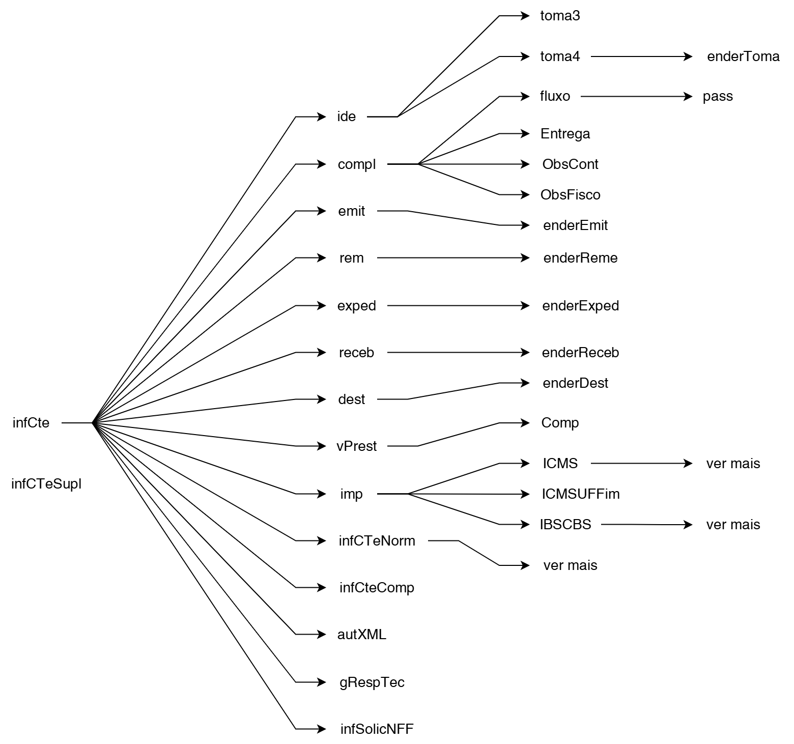
2. Mapeamento de campo do XML do CT-e

Versão 4.00