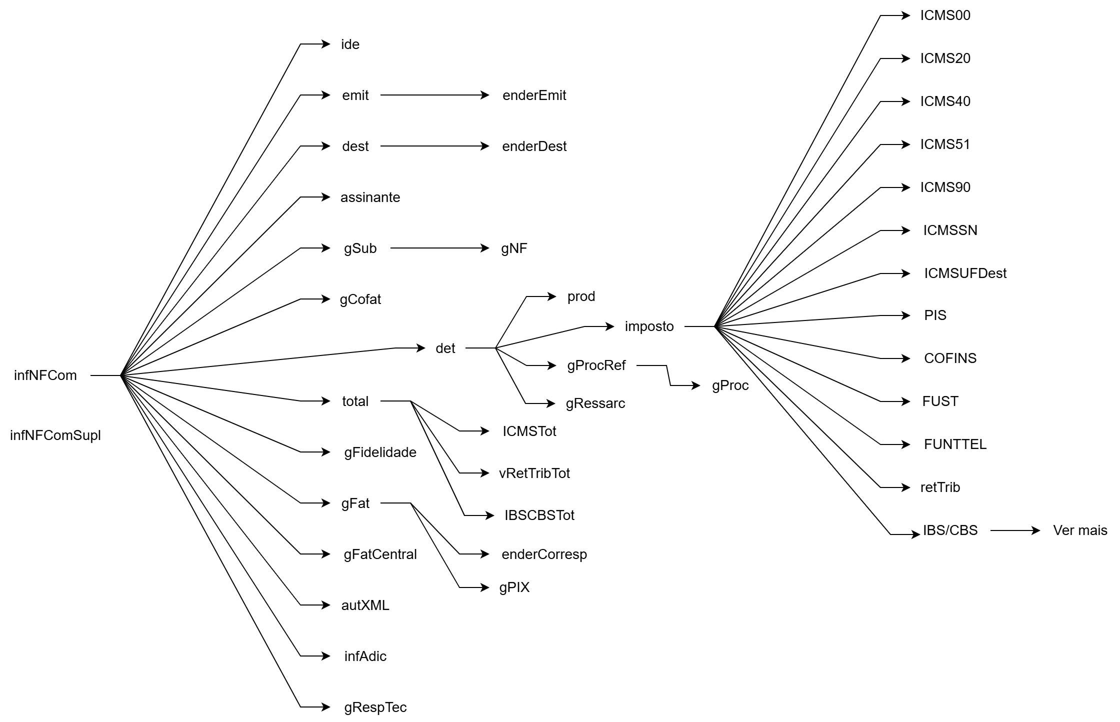
Esta é uma etapa interna do processo de montagem do xml a partir dos dados do Movimento. Abaixo detalhamos como o XML da NFCom é construído. Ao clicar em cada ponto da estrutura, pode-se verificar os detalhes e regras de geração de cada campo dentro dos grupos.
Versão 1.00
![]()