Índice
Objetivo
O objetivo deste módulo é gerenciar diversos tipos de serviços prestados ao cliente. Dentre as principais ações está o gerenciamento de serviços de manutenção e consertos, mantidos pelas grandes empresas industriais ou comerciais para os produtos e equipamentos por elas fabricados ou vendidos, bem como as regras que norteiam todo o processo de manutenção e consertos.
Baseada nestes princípios, a TOTVS® desenvolveu o ambiente Gestão de Serviços, que tem como principal objetivo administrar os Orçamentos, os Contratos e os Serviços de Atendimentos, sejam eles em campo ou dentro de uma Central de Serviços.
Assim, controla todo o processo de administração e manutenção das bases de atendimento, que podem ser equipamentos (produtos) ou localizações físicas, além do corpo técnico envolvido, tais como Técnicos e/ou Atendentes.
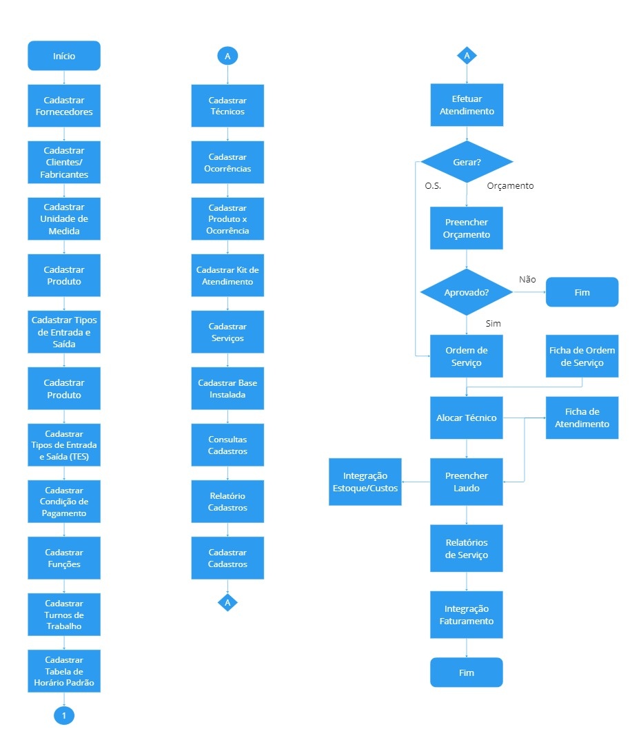
Fluxo Operacional
Fluxo de Integração
Field Service e Controle de Não-Conformidades
A Integração de Controle de Não-Conformidades com Gestão de Serviços atende as necessidades resultantes dos atendimentos dos técnicos com uma ficha de não-conformidade. A integração consolida a geração da identificação por uma ocorrência relatada na Ordem de Serviço no Field Service que consta as ocorrências vinculada ao produto referente da base de atendimento do cliente.
Field Service e Faturamento
A Integração do Faturamento com Gestão de Serviços atende as necessidades resultantes da efetivação das Ordens de Serviço com o pedido de venda. A integração consolida a geração do pedido de venda referente ao atendimento da ordem de serviço do Field Service.
Field Service e Estoque e Custos
Possibilita o controle do estoque apontado no Serviço e a TES com Atualiza estoque = Não para não baixar duas vezes na efetivação da OS.
Field Service e Manutenção de Ativos
A Integração de Manutenção de Ativos com Gestão de Serviços atende as necessidades entre o processo de locação de equipamentos do módulo Field Service (SIGATEC) com o Manutenção de Ativos (SIGAMNT) para utilizar o cadastro dos Bens e de Ordens de Serviços de Manutenção. A integração acontece considerando equipamento a equipamento, portanto, pode utilizar bases de atendimento que possuem a integração com o Manutenção de Ativos e que não possuam o vínculo.
Parâmetros/Configurações
O sistema Microsiga Protheus® utiliza em suas rotinas configurações padronizadas ou específicas chamadas de parâmetros. Ele é uma variável que atua como elemento chave na execução de determinados processamentos e, de acordo com seu conteúdo, é possível obter diferentes resultados.
Todas as variáveis são iniciadas pelo prefixo MV_ e agem sobre diversas operações, como por exemplo, o MV_JUROS que define um padrão para a taxa de financiamento negociada com os fornecedores durante a negociação do processo de cotação.
O módulo de Field Service utiliza vários parâmetros, sendo que, alguns deles também são comuns a outros módulos e, caso sejam alterados, o novo conteúdo é considerado para todos os envolvidos.
Existem parâmetros que são apenas configurações genéricas, como: configuração de periféricos (impressoras), datas de abertura, nomenclaturas de moedas etc.
Nota
Os parâmetros iniciados com números, após o prefixo MV_, devem ser consultados no item #.
O conteúdo dos parâmetros pode ser alterado na rotina Parâmetros do módulo Configurador.
Os parâmetros utilizados no módulo de Field Service do Microsiga Protheus® são:
| Nome | Descrição | Conteúdo |
|---|---|---|
| MV_ALOCTEC | Indica se o Atendente será alocado automaticamente a partir da inclusão de uma Ordem de Serviço. |
F |
| MV_ATCUSGE | Indica se o custo do equipamento deve ser calculado (somado) para todas as filiais (T) ou apenas para a filial corrente (F - Default). | F |
| MV_ATDIAS | Indica o número de dias que deve ser somado na alocação do Atendente. | 1 |
| MV_ATESTCL | Indica o cliente padrão para a transferência de equipamento da Base de Atendimento quando a nota fiscal de saída é excluída. | Código do cliente estorno |
| MV_ATESTLJ | Indica a loja padrão para a transferência de equipamento da Base de Atendimento quando a nota fiscal de saída é excluída. | Código do cliente estorno |
| MV_ATGARCS | Indica se os atendimentos em garantia serão considerados para efeito de custo de manutenção. | T |
| MV_ATHORAS | Indica o número de horas que devem ser somadas na alocação do Atendente. | 0 |
| MV_ATHRNUT | Indica o número de horas que devem ser consideradas no final de semana. | 16 |
| MV_ATHRPR | Indica se o valor hora do serviço será calculado pelo preço do produto atendido (T) ou pelo valor hora do Atendente (F- Por Defeito). | F |
| MV_ATMTCAN | Motivo de cancelamento a ser usado na substituição da alocação devido a conflito com o RH | |
MV_ATOCIOS |
Configura o tempo em segundos para que o listener do help desk considere o atendimento ocioso. | 60 |
| MV_ATONCLC | Indica que o cálculo dos campos totalizadores ocorrerão a cada edição dos campos editáveis. Se o valor do parâmetro for configurado como falso (.F.), o cálculo ocorrerá apenas mediante ao acionamento do botão Calcular, presente nas abas Recursos Humanos e Impostos. | .F. |
| MV_ATREGHD | Indica a Regra de Alocação para Help Desk. A string deve ser preenchida com '1' ou '0', para indicar a utilização de Habilidade e Nível. | 00 |
| MV_ATSTATI | Indica se o cálculo de estatísticas de MTBF e MTTR será realizado ON-LINE. | T |
| MV_ATTALC1 | Indica o tempo decorrido desde a abertura do chamado/ OS e que ainda não alocado que configura um alerta (em horas). | 0 |
| MV_ATTALC2 | Indica o tempo decorrido desde a abertura do chamado/ OS e que ainda não alocado que configura um alerta máximo (em horas). | 0 |
| MV_ATTATE1 | Indica o tempo decorrido desde a abertura do chamado/ OS até a confirmação do atendimento na agenda que configura um alerta. (em horas). | |
| MV_ATTATE2 | Indica o tempo decorrido desde a abertura do chamado/ OS até a confirmação de atendimento na agenda que configura um alerta máximo (em horas). | |
| MV_ATTCHG1 | Indica o tempo entre o atendimento e a chegada do Atendente que configura um alerta (em horas). | 0 |
| MV_ATTCHG2 | Indica o tempo entre o atendimento e a chegada do Atendente que configura um alerta máximo (em horas). | 0 |
| MV_ATTMAX1 | Indica o tempo entre a abertura do chamado/ OS e a alocação que configura um alerta (em horas). | 0 |
MV_ATTMAX2 |
Indica o tempo entre a abertura do chamado/ OS e a alocação que configura um alerta (em horas). | 0 |
| MV_ATTMPOS | Indica o intervalo, em minutos, a ser considerado para a atualização do Monitor de Ordem de Serviço. | 1 |
| MV_ATTSAI1 | Indica o tempo entre a abertura do chamado/ OS e o atendimento efetivo (laudo) que configura um alerta (em horas). | 0 |
| MV_ATTSAI2 | Indica o tempo entre a abertura do chamado/ OS e o atendimento efetivo (laudo) que configura um alerta máximo (em horas). | 0 |
| MV_ATVREVI | Indica se valida o contrato de locação para não permitir realizar quando o mesmo estiver na etapa de picking. .T. Valida; .F. Não Valida. | .F. |
| MV_ATVTABB | Habilita a Integração Vistoria e Agendamento. | .T. |
| MV_ATMTCAN | Motivo de cancelamento a ser utilizado na substituição da alocação, devido a conflito do RH. | |
| MV_ATHISPA | Indica se será exibida a tela de parâmetros de filtros quando o histórico de cliente/equipamento e disparado através do chamado técnico 1=Sim,2=Não. | 2 |
| MV_ATBSPRF | Prefixo da combinação do identificador único utilizado na geração automática da base de atendimento. | AUTO |
| MV_ATBSSEQ | Sequencial da combinação do identificador único utilizado na geração automática da base de atendimento. | |
| MV_ATHDMULT | Se ao selecionar o chamado de Help-Desk para o técnico. "1" = Retorna somente um ou "2" = Retorna todos. | "1" |
| MV_AGEINF1 | Define os dados que serão exibidos na primeira coluna da agenda do técnico. Os dados devem ser separados por vírgula. | "" |
| MV_AGEINF2 | Define os dados que serão exibidos na primeira coluna da agenda do técnico. Os dados devem ser separados por vírgula. | "" |
| MV_ATOPIMP | Define se o valor calculado para imposto será incorporado ao total dos itens no orçamento de serviços, planilha do contrato e medição/apuracão | .T. |
| MV_ATBLTOT | Controla o bloqueio do campo preço de venda da aba recursos humanos no orçamento de serviços. .T. = bloqueado, .F. = desbloqueado. | .F. |
| MV_ATDFTGY | Atualiza o campo TGY_DTFIM para a data da última desalocação ao desalocar atendentes que não tenham agendas depois da data da última desalocação | .F. |
| MV_ATSTPLA | Verifica se o status da ordem de serviço está diferente de aberto para expandir o plano de manutenção valor .T., senão verifica se está como Encerrado .F. mantendo o comportamento padrão do sistema | .F. |
|
MV_ATALOC |
Indica se o campo AA1_ALOCA deve ser validado possibilitando o uso do atendente. Caso o parâmetro possua valor .T. e p campo AA1_ALOCA possua valor 1, atendente poderá ser utilizado, caso o campo possua valor 2 será exibido um help informando que o atendente esta bloqueado para uso. O parâmetro estando como .F. o sistema permanece com o comportamento antigo, permitindo uso do atendente independente do valor do campo na AA1. | .F. |
| Nome | Descrição | Conteúdo |
|---|---|---|
MV_BLQREVI |
Valida a revisão do contrato com tipo realinhamento e com a modalidade decréscimo ou ambos, não permitindo a revisão. .T. Valida ou .F. Não Valida |
.F. |
| Nome | Descrição | Conteúdo |
|---|---|---|
MV_CNBTEXC |
Indica se é permitido o faturamento de excedentes na medição do contrato. |
N |
MV_CNINTFS |
Indica se a integração entre os módulos Gestão de Contratos (SIGAGCT) e Gestão de Serviços (SIGATEC) está ativa. Se ativar o parâmetro será efetuado a manutenção da Base Instalada e Ordens de Serviço para os itens da Planilha do contrato. |
.F. |
| MV_CNREALM | Informa se as medições são realinhadas junto com o contrato no SIGAGCT. |
N |
MV_CONTRPV |
Indica se os pedidos de venda devem ou não ser gerados automaticamente, a partir dos contratos de manutenção, na entrada no Módulo Gestão de Serviços. |
T |
MV_CONTRSR |
Indica se os pedidos de venda devem ou não ser gerados automaticamente a partir dos contratos de serviço. |
T |
| MV_CRMXGC | Geração de contrato do SIGAGCT ao ganhar uma oportunidade de venda. | .T. |
| MV_CRMXECM | Habilita a integração entre as rotinas de CRM e o ECm (Ex.: Liberação da proposta). | .F. |
| MV_CNVIGCP | Data de vigência das parcelas para Contrato com vigência indeterminada. | 31/12/2049 |
| MV_CVDEPTO | Código do departamento padrão para as convocações geradas automaticamente | "" |
| Nome | Descrição | Conteúdo |
|---|---|---|
MV_DESPROD |
Indica o produto que deve ser utilizado para o lançamento das despesas de deslocamento. |
"" |
MV_DIFSTD |
Indica a Diferença Padrão entre uma alocação e outra. |
00:15 |
| Nome | Descrição | Conteúdo |
|---|---|---|
| MV_ESTADO | Sigla do estado da empresa usuária do Sistema para efeito de cálculo de ICMS (7, 12 ou 18%), | SP |
| Nome | Descrição | Conteúdo |
|---|---|---|
| MV_FATFORE | Dias previstos para término das negociações . (FORECAST da Oportunidade de Venda) |
30|60|90 |
| MV_FATMNTP | Exibição prod. na oportunidade: 1-Apaga registro manual ao inserir proposta; 2-Mostra todos; 3-Mostra os inseridos manualmente; 4-Agrupadores |
1 |
| MV_FATPROP | Define se cria Orçamento ou Proposta Comercial ao clicar no botão FORECAST na tela de Oportunidade (O=Orçamento; P=Proposta). | P |
MV_FORMGAR |
Indica a fórmula utilizada para o cálculo da data de garantia do Produto/Equipamento. |
dDataBase+90 |
MV_FTMSDOC |
Define se a proposta comercial será vinculada ao banco de conhecimento. |
.F. |
| MV_FTREVIS | Indica o tratamento quanto à criação de revisões na alteração da Oportunidade de Venda: 1- Nunca cria / 2- Pergunta e 3- Sempre cria |
2 |
| MV_FIELD | Define qual Field Service esta em uso no app minhas ordens de serviço 1=Legado;2=FSM |
1 |
| Nome | Descrição | Conteúdo |
|---|---|---|
| MV_GSAGCFL | Gera Agenda de Conflito no Job de Alocação Automática? | .F. |
| MV_GRADE | T= Utiliza Grade / F= Não Utiliza Grad. Caso contrário ative grade incluir tabelas 18 e 19. |
.T. |
MV_GSLOCOC |
Define qual ocorrência será utilizada na geração da O.S. para manutenção preventiva de equipamento para locação. |
<Código da Ocorrência> |
MV_GSSVMNT |
Código do serviço para geração das O.S. pós locação no módulo SIGAMNT. |
<Código do Serviço (SIGAMNT)> |
| MV_GSXINT | Define com qual sistema de RH o Gestão de Serviços deve se integrar. (1=Integração Genérica, 2=RH Protheus, 3=RH RM) | 2 |
| MV_GSXNFE | Ativa a integração entre a NFE e a gestão de armamentos no Gestão de Serviços. | .T. |
| MV_GSDSGCN | Indica se desagrupará os itens do contrato gerado pelo Gestão de serviços. 1=Sim;2=Não | 2 |
| MV_GSLOCPV | Envia informações de Localização ( Número de Série, Lote e Endereçamento) informadas no apontamento da Ordem de Serviço para o Pedido de Venda na Efetivação da OS | .T. |
MV_GSOUT |
Tipo de Saida da Integracao RH: 1=Protheus,2=Ponto de Entrada,3=Arquivo CSV. Quando houver mais de um a informar entre virgulas. Exemplo 2,3 | 1 |
| MV_GSPOSTO | Define se na rotina de Apuracao/Medicao o valor da medicao para RH e Locacao de Equipamento serao iniciados com o valor zero para postos encerrados. Este parâmetro também influencia na rotina de Medição Automática (CNTA260) | .F. |
| MV_GSRHDIR | Diretório de gravacao dos arquivos CSV da Integração RH. O local é gravado a partir do indicado na seção RootPath do servidor Protheus | |
| MV_GSISS | Define se as funcionalidades de agrupamento de Produto de Serviço (CNB_PRODSV) e agrupamento de Pedido de Venda (CNB_IDPED) estão ativas. Para mais informações, acesse Assistente de Contratos - TECA850 - Gestão de Serviços - P12 |
.F. |
| MV_GRVTWZ | Define se a gravação do custo de alocação será realizada na remoção da agenda do atendente, o parâmetro é utilizado na rotina de Gestão de Escalas. | .T. |
| MV_GSALCDT | Define se, ao projetar a agenda na Mesa Operacional, a data inicial e data final da projeção devem ser modificadas automaticamente de forma que fiquem contidas dentro do período do Posto (TFF). .F. = Não ; .T. = Sim | .F. |
| MV_GSPWDIN | Senha (password) utilizado na autenticação da integração entre o GS e o RH de outras marcas. | |
MV_GSUSRIN |
Usuário (username) utilizado na autenticação da integração entre o GS e o RH de outras marcas. | |
| MV_GSURLIN | URL do webservice do sistema de RH de outras marcas que integrará com o Gestão de Serviços. | |
| MV_GSCOLMA | Define a quantidade de colunas de entrada e saída do template HTML utilizado na impressão do relatório de batidas | 4 |
| MV_GSHRPON | Define se a integração com os APP´s será ativado, com isso as batidas apuradas através do APP Meu Posto serão exportadas para o modulo do ponto eletrônico. Valor "1" : "SIM" Pega o campo de integração para preenchimento de horas. Valor Padrão "2" : "NÃO" Segue o padrão pega os campos de entrada e saída da ABB( ABB_HRINI e ABB_HRFIM). |
2 |
| MV_GSVERHR | Define o criterio de conflito de agenda no Gestao de Escala. (.T.)Verifica horario trabalhado + dia trabalhado;(.F.)Verifica apenas o dia trabalhado) | .F. |
MV_GSPNMTA |
Define se utilizará as definições de RH(PNMTABC01) sem o mesmo estar com o patch aplicado. Desativado(Default) - .F. Ativado - .T. Mesmo com o parâmetro ativo, ele utilizara o PNMTABC01 se o mesmo estiver no RPO. |
|
| MV_GSNPERM | Nega permissão de acesso quando não encontrar o grupo ou a regra Quando verdadeiro os acessos serão negados quando não houver regra cadastrada. Quando Falso os acessos serão permitidos quando não houver regra cadastrada, mantendo o comportamento atual. Importante: Quando houver regra cadastrada é ela que será a mandatária, assim o parâmetro não terá efeito. |
.F. |
| MV_GSMSFIL | Define se a mesa operacional deve ser executada em modo multi-filial (.T. = Sim ; .F. = Não) | .F. |
| MV_GSTECLO | Define se as validações de integridade devem ser executadas ao acessar o Gestão de Serviços. (.T.) As validações de integridade não são executadas ou; (.F.) As validações de integridade são executadas. OBS: Para que as validações sejam executadas apenas uma vez, após as execução o parâmetro é alterado para .T. |
.F. |
| MV_GSLOG | Habilita a geração de arquivos de Log em processos do módulo Prestadores de Serviços (.T. = Habilitado ; .F. = Desabilitado). Para mais detalhes, verificar DSERSGS-8891 DT Implementação do parâmetro MV_GSLOG |
.F. |
| MV_GSOSENC | Valida atendimento da O.S para ordens de serviços com o Status encerrada(AB7_TIPO = 5) . Valor Default .F. Para mais detalhes, Clique Aqui |
.F. |
| MV_GSAPMAT | Parâmetro para habilitar a geração de solicitação ao armazém no apontamento de materiais | .F. |
| MV_GSITORC | Parâmetro para habilitar orçamento integrado com precificação | 1 |
| MV_GSRTAUT | Define se as movimentações serão de atendentes efetivos ou de atendentes de rota de cobertura. O Parâmetro estando como .F. indica que as movimentações serão de atendentes efetivos e como .T. indica que as movimentações serão de atendentes rotistas. | .F. |
| MV_GSDTENC | Define se a data de encerramento vai pegar a database ou a data fim do item de RH(TFF). Default .F. pega o valor da database .T. pega a data de encerramento do item de RH(TFF) |
.F. |
| MV_GSGEROS | Define se o Gestão de Serviços ira ter integração com o modulo de Field Services, sendo assim, criando base instalada e ordem de serviço para as agendas geradas. 1 Liga a integração com o Field services 2 Desliga a integração com o Field services |
2 |
| MV_GSUNORC | Define se a rotina de Gestão de Uniformes (TECA894) tem integração com o Contrato de Serviços: Default .T. - Integração ligada: A movimentação do uniforme tem vínculo com o Contrato e produto de RH. |
.T. |
| MV_GSINTER | Gerar convocação automaticamente, após a criação de agendas, usando a mesa operacional 1 = Desabilitado |
"1" |
| Nome | Descrição | Conteúdo |
|---|---|---|
MV_ITMPSTD |
Indica se deverá ser informado, na inclusão da OS, o prazo médio de atendimento. |
T |
| Nome | Descrição | Conteúdo |
|---|---|---|
MV_LIBVINC |
Indica se deve ou não liberar a edição dos itens do pedido de venda vinculado a uma O.S.. |
.T. |
| MV_LOCALIZ | Indica se produtos poderão usar controle de localização física ou não (S)im ou (N)ão, | S |
| Nome | Descrição | Conteúdo |
|---|---|---|
| MV_MASCGRD | Indica a máscara da grade 1o Parâmetro - Tamanho do Código Fixo 2o e 3o Parâmetros - Tamanho dos Códigos Variáveis. | 26,02,02 |
MV_MODPROD |
Indica o produto que deve ser utilizado no apontamento da Ordem de Serviço para o lançamento da mão de obra. Se vazio, não será lançado. |
"" |
MV_MODSERV |
Indica o código do serviço que deve ser utilizado no apontamento da Ordem de Serviço para lançamento da mão de obra. Se vazio, não haverá lançamento. |
"" |
MV_MULVIST |
Permite múltiplas vistorias técnicas para a oportunidade de venda e proposta comercial. |
.F. |
MV_MOSTAE |
Ativa a integração do APP com o TAE(Totvs Assinatura eletronica) 1=Habilita;2=Deshabilita |
2 |
| Nome | Descrição | Conteúdo |
|---|---|---|
| MV_NUMPARC | Número máximo de parcelas na condição de pagamento TIPO 9. Máximo permitido =26 | 4 |
| MV_NG2GS | Parâmetro de integração entre o SIGAMDT x SIGATEC. O Parâmetro .F. indica que não haverá integração. | .F. |
| Nome | Descrição | Conteúdo |
|---|---|---|
| MV_PWTAE | Senha para o usuario que será utilizado no envio de documentos |
| Nome | Descrição | Conteúdo |
|---|---|---|
MV_OCOGCT |
Ocorrência padrão para a inclusão da OS na geração do atendimento dos contratos gerados pelo GCT. |
|
MV_OCORROS |
Código da ocorrência para gerar a ordem de serviço automaticamente na integração entre os módulos Gestão de Contratos (SIGAGCT) e Gestão de Serviços (SIGATEC). |
|
| MV_OPORXPV | Indica se gera pedido de venda no encerramento da oportunidade de venda. | .V. |
| MV_ORCLIPD | Código do Cliente + Loja Padrão para Orçamentos | 00000101 |
MV_OSXCTRT |
Define se a ordem de serviço aberta manualmente será amarrada ao contrato, sendo que .T. habilita a amarração e .F. mantém o legado. |
.F. |
MV_ORCPRC |
Representa a tabela de precificação configurada. |
.T. |
| MV_ORCSIMP | Altera o fluxo do processo de venda, de modo a iniciar pela geração do Orçamento de Serviços, sem a necessidade da geração de Oportunidade de Venda e Proposta Comercial | 1 |
| Nome | Descrição | Conteúdo |
|---|---|---|
MV_QNCDDES |
Define o código do Departamento Destino das Fichas N.C. geradas através da Integração com o ambiente Controle de Não-Conformidades. |
<Código Departamento> |
MV_QNCDDIG |
Define na Integração com QNC o Departamento do Digitador da FNC. |
<Código Departamento> |
MV_QNCDORI |
Define o código do Departamento Origem das Fichas N.C. geradas através da Integração com o ambiente Controle de Não-Conformidades. |
<Código Departamento> |
| MV_QNCFDES | Define o código da Filial do Departamento Destino da Ficha N.C. gerada através da Integração com o ambiente Controle de Não-Conformidades. |
<Filial> |
MV_QNCFDIG |
Define o código da Filial do Usuário Digitador da Ficha N.C. gerada através da Integração com o ambiente Controle de Não-Conformidades. |
<Filial> |
| MV_QNCFORI | Define o código da Filial do Departamento Origem da Ficha N.C. gerada através da Integração com o ambiente Controle de Não-Conformidades. |
<Filial> |
MV_QNCFRES |
Define o código da Filial do Usuário Responsável pela Ficha N.C. gerada através da Integração com o ambiente Controle de Não-Conformidades. |
<Filial> |
MV_QNCMDIG |
Define o código do Usuário Digitador da Ficha N.C. gerada pela integração com o ambiente Controle de Não-conformidades. |
<Código do Usuário> |
MV_QNCMRES |
Define na Integração com QNC a Matrícula do Responsável da FNC. |
<Código do Usuário> |
| Nome | Descrição | Conteúdo |
|---|---|---|
| MV_RASTRO | Determina a utilização ou não da rastreabilidade dos lotes de produção (Informar S para Sim ou N para Não). | S |
MV_REGRAAL |
Indica a Regra de Alocação. A String deve ser preenchida com '1' ou '0' para indicar a utilização de: Região, Prioridade, Habilidade e Nível. |
0000 |
MV_RELAPSW |
Senha para autenticação no servidor de e-mail. |
|
MV_RELAUSR |
Usuário para autenticação no servidor de e-mail. |
|
MV_RELAUTH |
Servidor de EMAIL necessita de Autenticacão ? |
.F. |
MV_RELFROM |
E-mail utilizado no campo FROM no envio de relatórios por e-mail. |
|
MV_RELSERV |
Nome do Servidor de Envio de E-mail utilizado nos relatórios. |
|
MV_RELSSL |
Define se o envio e recebimento de e-mails na rotina SPED utilizará conexão segura (SSL). |
.F. |
MV_RELTIME |
Timeout no Envio de EMAIL. | |
MV_RELTLS |
Informe se o servidor de SMTP possui conexão do tipo segura ( SSL/TLS ). | .F. |
| MV_REVPROP | Indica se haverá o controle de revisão para proposta comercial. | .T. |
| Nome | Descrição | Conteúdo |
|---|---|---|
| MV_SABFERI | Considerar sábados como Feriado quando da utilização da DataValida(). | S |
| MV_SALTPAG | Indica se o salto de página deverá ser dado antes ou depois da impressão do relatório. Saltar página no início da impressão? (S/N). |
S |
MV_SEQFIFO |
Número sequencial para gravação do Custo FIFO. |
0 |
MV_SEQ_LI |
Número de Sequência da L.I. do Easy Import Control. | 0000001 |
MV_SERCUP |
Séries de Notas Fiscais utilizadas como Cupom Fiscal. |
CP |
MV_SIMB1 |
Símbolo utilizado pela moeda 1 do Sistema. |
R$ |
MV_SIMB2 |
Símbolo utilizado pela moeda 2 do Sistema. |
US$ |
MV_SIMB3 |
Símbolo utilizado pela moeda 3 do Sistema. | UFIR |
MV_SIMB4 |
Símbolo utilizado pela moeda 4 do Sistema. | MARCO |
| MV_SIMB5 | Símbolo utilizado pela moeda 5 do Sistema. | IENE |
| Nome | Descrição | Conteúdo |
|---|---|---|
| MV_TECBLAT | Define se bloqueia a inclusão do atendimento da OS que superar o valor máximo para atendimento no contrato de manutenção. |
.T. |
| MV_TECOCOA | Indica a ocorrência padrão da ordem de serviço criada para a entrega. |
|
MV_TECOCOM |
Indica a ocorrência padrão da ordem de serviço criada para a montagem. |
|
MV_TECPCON |
Define se o contrato de permissionamento é obrigatório. |
.F. |
MV_TECXRH |
Define se o Gestão de Serviços está integrado com o RH do Microsiga Protheus®. |
.F. |
| MV_TEMPWRD | Cria um modelo de integração Word para Template de proposta comercial | .F. |
MV_TMPAD |
Tipo de movimentação padrão para produção PCP. | 010 |
| MV_TMKESTA | Estágio do processo de vendas utilizado na geração da oportunidade de vendas no faturamento. | 000001 |
| MV_TMKPROC | Processo de vendas utilizado na geração da oportunidade de vendas no faturamento. | 000001 |
MV_TPCOMIS |
Flag de sistema utilizado para informar se o cálculo da comissão será On-Line (O) ou em Batch (B). |
O |
MV_TPHR |
Define a unidade padrão para tempos utilizados pelo sistema de PCP e ESTOQUE. O tipo de hora pode ser "N" -> Normal ou "C" -> Centesimal. | C |
MV_TPSALDO |
Tipo de Saldo a ser considerado nos movimentos internos: (S) Utiliza a função Saldo SB2() (Q) Utiliza o valor B2_QATU-B2_QACLASS-B2_RESERVA | Q |
MV_TTS |
Indica a utilização do controle de transação (válido somente para a versão AXS). Este parâmetro não trabalha com contabilização on-line quando a transação no banco de dados possui mais de uma tabela para contabilização. |
N |
MV_TECDOT |
Indica o nome do modelo .dot para impressão do protocolo de entrega de armamentos, separados por vírgula e com a sequência Arma,Colete,Munição. |
|
MV_TECGUIA |
Armazena a URL para emissão da guia de tráfego. | http://www.sgte.eb.mil.br/guiatrafego/index.jsp |
MV_TECNOME |
Indica o nome dado ao arquivo em que será salvo o protocolo de entrega de armamentos. |
|
MV_TECPATH |
Indica em qual diretório está localizado o modelo .dot para impressão do protocolo de entrega de armamentos. |
|
MV_TECWORD |
Indica o diretório em que será salvo o protocolo de entrega de armamentos. |
C:\Protocolo de Entrega Armamentos\ |
MV_TECXML |
Diretório em que serão gravados os arquivos GESP XML. |
C:\XML Gesp |
| MV_TRVMED | Trava a escolha do tipo de medição no cabeçalho do Orçamento, vazio permite o usuário mudar, se não, deve conter um dos tipos escolhidos 1,2,3,4 ou 5. | Vazio ou 1,2,3,4 ou 5. |
| MV_TECPRMF | Controla as permissões para deletar filtros, utilizados para listar atendentes do Gestão de Serviços. Importante: Esse parâmetro sub-escreve a parametrização da rotina Grupo de Acessos (TECA680) |
.F. |
| MV_TPUNIF | Indica quais tipos de produtos(B1_TIPO) serão considerados para a gestão de uniforme, os tipos devem ser separados por ponto e virgula( ; ) | |
| MV_TECAPPM | Indica se a funcionalidade de envio de marcações dentro do APP Meu posto será ativado | 2 |
| MV_TAE01 | Papel do assinante do documentos Exemplos: contratante contratada como arrendante | |
| MV_TAEBASE | Url base para a integração do TAE. Exemplo: https://totvssign.staging.totvs.app |
| Nome | Descrição | Conteúdo |
|---|---|---|
MV_ULMES |
Indica a data do último fechamento do estoque. |
|
MV_ULRESER |
Indica a data da última atualização automática de reservas. |
|
MV_UNIDMOD |
Indica a unidade de medida de mão de obra na estrutura do produto. ""H"" (Horas por peça) ""P"" (Peças por hora"). |
H |
MV_USAQTEM |
Indica se, na explosão da necessidade de material, a quantidade por embalagens/lote mínimo deve ser utilizada como quantidade válida, antes de tentar o lote econômico (S/N). |
N |
MV_USRTAE |
Usuário com permissões para envio de documentos no TAE |
| Nome | Descrição | Conteúdo |
|---|---|---|
| MV_VALGRP | Quanto .T. impede a utilização de produtos de categorias diferentes. | .T. |
MV_VENCIRF |
Indica se o título do IRRF será gerado a partir da data de emissão ""E"", vencimento ""V"" ou contabilização ""C"". |
V |
| MV_VENDPAD | Código do Vendedor padrão que será assumido na tela de atendimento. | 000001 |
MV_VLDALMO |
Indica se deve validar a existência do armazém destino do movimento. |
S |
MV_VLRETIR |
Indica o valor mínimo para dispensar a retenção IRRF. |
10 |
| MV_VLDAGD | Valida entraga e coleta, 1-Entrega<=Inicio/Coleta>=Fim 2-Entrega>=Inicio/Coleta<=Fim 3-Entrega>=Inicio/Coleta>=Fim 4-Entrega<=Inicio/Coleta<=Fim | 1 |
| Nome | Descrição | Conteúdo |
|---|---|---|
MV_WNCALC |
É utilizado no Advanced for Windows para informar qual diretório e arquivo serão utilizados para a calculadora. Se vazio, será assumida a calculadora do Windows. |
|
MV_WNSCHED |
É utilizado no Advanced for Windows para informar qual diretório e arquivo serão utilizados para a agenda. Se vazio, será executado na ToolBar. |
| Nome | Descrição | Conteúdo |
|---|---|---|
MV_ZERADEM |
Indica se a rotina de virada de saldos deve zerar os valores acumulados no arquivo de demandas para o mês seguinte à data do fechamento. |
S |
MV_ZERASAL |
Indica se a rotina de Reprocessamento deve zerar os saldos de períodos que já possuam os lançamentos correspondentes no SI2. |
N |
Atualizações
As opções de Menu disponíveis são:
- Fornecedores
- Clientes
- Produtos
- Contatos
- Grupos de Produtos
- Complemento de Produtos
- Estruturas
- Unidades de Medida
- Tipos de Entrada e Saída
- Condições de Pagamento
- Moedas
- Fórmulas
- Banco de Conhecimento
- Vendedores
- Acessórios
- Categorias
- Tabelas de Preços
- Processos de Venda
- Prospects
- Grupo de Representantes
- Estruturas de Venda
- Concorrentes
- Categorias de Produtos
- Categorias de Produtos x Produtos
- Unidades de Venda
- Oportunidades
- Apontamentos
- Representantes
- Despesa Financeira
- Perfil 360
- Componentes
- Tipos de Tarefa
- Componentes x Tarefas
- Itens de Complexidade
- Composições
- Modelos
- Modelos
- Componentes
- Ocorrências
- Produtos x Ocorrências
- Grupos de Atendimento
- Kits de Atendimento
- Serviços
- FAQ
- Obsolescências
- Equipamentos x Obsolescências
- Grupo de Cobertura
- Funções
- Atendentes
- Atendentes x Regiões
- Habilidades de Atendentes
- Bases de Atendimento
- Pendências da Base
- Área de Supervisão
- Locais de Atendimento
- Localizações Físicas
- Kits para Alocação
- Manutenção
- Pedidos de Venda por Contrato de Manutenção
- Prestação de Serviços
- Preventivas
- Grupos de Cobertura
- Taxas de Índices
- Índices
- Reserva de Equipamento
- Requisição a Atendente
- Separação
- Movimentações
- Consulta Base de Locação
- Checklist
- Planos de Manutenção
- Expansão do Plano
- Permissões da Área de Trabalho
- Movimentos do Plano
- Programação do Plano
- Agendas
- Consulta de Atendentes
Relatórios
As opções de Menu disponíveis são:
- Propostas Comerciais
- Oportunidades x Processos de Venda
- Vistorias Técnicas
- Movimentos do Plano
- Chamados
- Relação de Chamados
- Chamados x Produto
- Escala x Região
- Fichas de Orçamento
- Orçamentos
- Fichas de Ordens de Serviço
- Relação das Ordens de Serviço
- Ordens de Serviço x Produtos
- Serviços Efetuados
- Serviços x Ordens de Serviço
- Fichas de Atendimento
- Agenda dos Atendentes
- Ordens de Serviço x Agenda
- Histograma do Atendimento
- Markup para Ordens de Serviço
- Pendências da Base
- Fichas Help Desk
- Help Desk
- Histograma Help Desk
- Acompanhamento de Projeto
- Conferência de Faturamento
- Detalhe da Fatura
- Fatura da Locação
- Romaneio de Entrega
- Equipamentos x Locais
- Entrega e Coleta
- Impressão Checklist
- Picking
Miscelanea
As opções de Menu disponíveis são:

