Páginas filhas
  • Taxes Grouping - FINA376 - Financials P12

01. OVERVIEW

This routine enables you to group the withholding taxes (IRRF) generating a single bills for tax payment. 

02. EXECUTION

  • Manually

Procedure manually performed through the Taxes Grouping (FINA376), with the display of the screens involved in the process - actions/commands from the user are required

03 OPERATIONS

  • Group

Procedure for addition of a bill with the taxes grouped values and posting of the taxes bill (TX | TXA)


  • Search

Search for the bill in the accounts payable file, having it placed and highlighted in the browser.


  • Cancel

Procedure enabling the cancellation of the grouping process, deleting the grouping bill and returning the posting of the taxes bill (TX | TXA)


  • View

Procedure enabling the view of the bill placed in the browser.


  • Caption

04. PARAMETERS APPLIED


    Question Description
    Display Acc. Entry ? 

    Enter "YES" to display onscreen the accounting entries generated through checks, otherwise "NO" 

    Account online? Enter "YES" to book online the entries related to checks without bills, otherwise "NO". 
    Group Entries? Enter "YES" to group the accounting entries generated through checks in a single entry 
    Issue Report ? Enter “Yes” in order to issue a report with all bills comprising a tax grouping process. Enter “No” otherwise. 
    From Due Date? Enter the start date of the interval of due dates of tax bills to be included in the taxes grouping process. 
    To Due Date? Enter the end date of the interval of due dates of tax bills to be included in the taxes grouping process.
    From Branch? Enter the start branch of the interval of bills to be considered in the taxes grouping process. This question will not take effect in the TOPCONNECT / TOTVSDBACCESS environment
    To branch ? Enter the end branch of the interval of bills to be considered in the taxes grouping process. This question will not take effct in the TOPCONNECT / TOTVSDBACCESS environment
    Due date of generated bill? Enter the due date of the bills generated by tax grouping process. The date entered must be the same or later than the system base date
    Generate bills in the branch? Enter in which branch the bills from the taxes grouping process are generated. If the file Accounts Payable (SE2) is shared, this parameter must be filled in with spaces 
    Consider taxes ?

    Select “All Taxes” so all tax bills are considered (Income Tax, PIS, COFINS, CSLL) for the grouping process, even if the main bills has not been through any posting.

    Select “Taxes owed” so all taxes bills are considered (Income Tax, PIS, COFINS, CSLL) for the grouping process, whose main bill has been through posting (When the posting of the main bills is the debt generating factor)   

    Withholing mode? Choose the “Posting” or “Issuance” withholding mode
    Select branches ? Select yes if you want to select the branches.
    Question Description Default
    MV_UNIAO Identify the code given to the Federal Revenue for payment of Income Tax.   UNIAO
    MV_FINCTAL

    Option for transaction clearance based on the simple or jurisdiction release format. Ex.: 1=Simple Clearance or 2=Jurisdiction  

    1
    MV_IRF

    Nature used for Income Tax

    IRF
    MV_CTBFLAG

    Indicate if the accounting flags of the offline routines are selected during the accounting entry transaction - SIGACTB.  

    .F.
    MV_PISNAT Nature for bills related to PIS. PIS
    MV_COFINS Nature for bills related to COFINS. COFINS
    MV_CSLL Nature for bills related to CSLL. CSLL
    MV_ESTADO Acronym of the State of the company that uses the system to calculate ICMS (7, 12, or 18%).   SP
    MV_VENCIRF

    Indicate if the Income Tax bill will be generated from the date of Issuance (E), Expiry (V) or Accounting (C).  

    V
    MV_VCTIRPF Indicate if the Income Tax bill (Individual) will be generated from the date of Issuance (E), Expiry (V) or Accounting (C   V



    05. 
    OPERATIONAL FLOWS


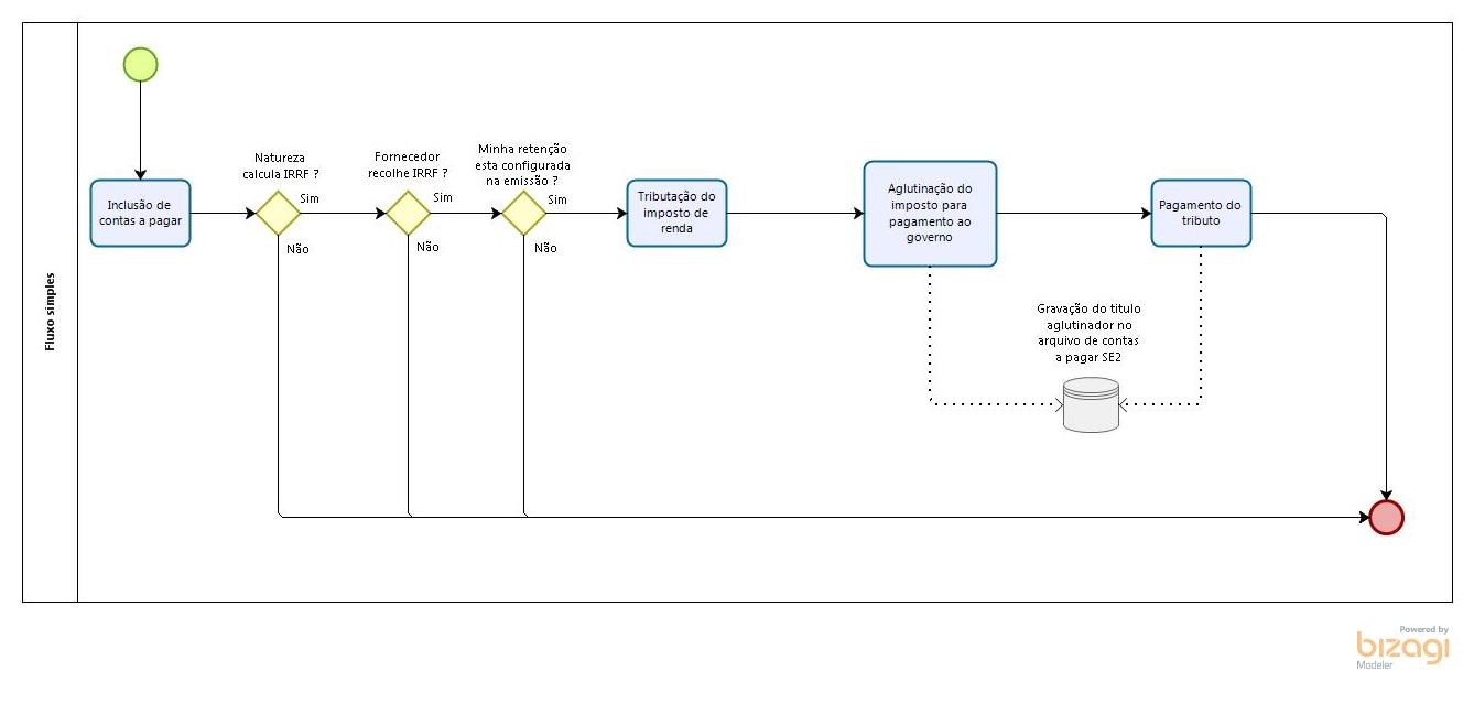
      Taxes that may be withheld in the issuance, which will be part of grouping:

      • IR - Income Tax


      Configuration for withholding:

      IRF : http://tdn.totvs.com/x/xQfbAg


      Simple Operational Flow:

      Procedure:

      1. Addition of 5 bills in the accounts payable in the value of 10,000 with Withholding Income Tax in the issuance
      2. Taxation of taxes, generation of 5 bills of TX type in the value of 150.
      3. Access the routine FINA376 - Grouping of taxes
      4. Select operation GROUP
      5. The system will generate a bills adding all the taxes in the period entered in the parameters.


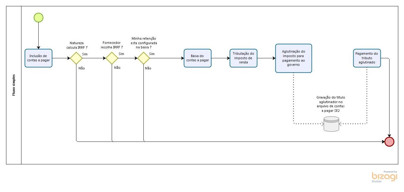
      Taxes that may be withheld in the posting, which will be part of grouping:

      • IR - Income Tax


      Configuration for withholding:

      IRF : http://tdn.totvs.com/x/xQfbAg


      Simple Operational Flow:

      Procedure:

      1. Addition of 5 bills in the accounts payable in the value of 10,000 with Withholding Income Tax in the issuance.
      2. Now there is no taxation of tax, as the reference is set as cash, that is, in the posting.
      3. Access the routine FINA080 - Posting manual payable.
      4. Post 5 bills registered in the step 1.
      5. Taxation of taxes, generation of 5 bills of TX type in the value of 150.
      6. Access the routine FINA376 - Grouping of taxes.
      7. Select operation
      8. The system will generate a bills adding all the taxes in the period entered in the parameters.


      Concepts of TX and TXA:

      TX is a bill type for withholding income taxes that will be paid to the government, while TXA is for the same taxes, but generated through an advance payment. It works as a preview for TX, since the tax is withheld at issuance.

      The TXA can be generated through an advance payment when the withholding is in the issuance or it can be included manually, if the tax is on a cash basis and as the PA generated a bank transfer, then only the TX is generated, the clearance accounts Payable - FINA340 is responsible for making the proportionalization when the PA is offset with the invoice so as not to duplicate the taxes that must be sent to DARF.


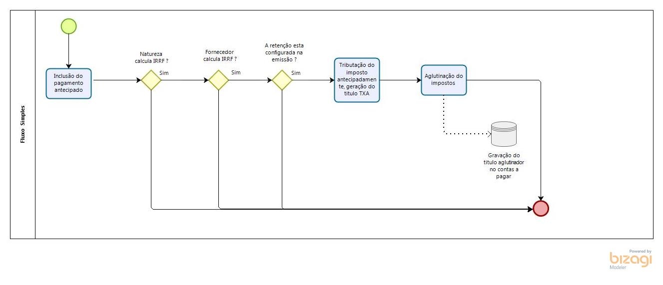
      Taxes that may be withheld, which will be part of grouping:

      • IR - Income Tax


      Configuration for withholding:

      IRF : http://tdn.totvs.com/x/xQfbAg


      Simple Operational Flow:

      Procedure:

      1. Addition of 5 payments in advance in the accounts payable in the value of 10,000 with Withholding Income Tax in the issuance
      2. Taxation of taxes, generation of 5 bills of TXA type in the value of 150.
      3. Access the routine FINA376 - Grouping of taxes
      4. Select operation GROUP
      5. The system will generate a bills adding all the taxes in the period entered in the parameters.

      IMPORTANT!

      Sources with data before 11/27/2019, TXA will no longer be considered in the grouping

      06. ACCOUNTING

      SE

      Generator Fact

      ON 

      OFF (CTBAFIN)

      530

      Posting of the accounts payable bill 

      X

      X

      510

      Addition of the accounts payable bill 

      X

      X

      515

      Deletion of the accounts payable bill

      X


      531

      Reversal of the accounts payable bill posting

      X


      07. TABLES

      • SE2 - Accounts Payable Register 
      • SE5 - Bank Transaction 
      • SED - Natures Register
      • SA2 - Suppliers Register
      • FK2 - Postings Payable
      • FK3 - Calculated Taxes
      • FK4 - Withheld Taxes
      • FK5 - Bank Transactions
      • FK6 - Accessory Values
      • FKA - Transaction Tracking

      08. ENTRY POINTS

      Entry point

      Note

      F376BRW


      F376QRY

      Entry Point responsible for complementing the main query in the routine F376CriaTmp.
      Document: {+}https://tdn.totvs.com/x/XIvAI+

      F376PROJ


      F376PRF


      F376GRV

      Entry Point responsible for actions of users after the Recording of the Taxes Grouping Bill in the routine Fa376GrvE2.
      Document:  {+}https://tdn.totvs.com/x/I5rAI+

      F376BXTX

      Entry point in the routine Posting of Bills "TX" type, which enables you to access information related to this posting, recorded in the tables SE5, when there is grouping of PIS, COFINS and CSLL.
      Document: {+}http://tdn.totvs.com/x/eKRc+

      FA378POS

      Entry point FA378POS is used for validation, after the confirmation of the PIS/COFINS/CSLL grouping cancellation.Document: {+}http://tdn.totvs.com/x/sqNc+

      F376CANBX