CONTEÚDO
- Visão Geral
- Exemplo de utilização
- Desconto financeiro na nota fiscal de recebimento
- Outras Ações / Ações relacionadas
- Desconto financeiro na nota fiscal de recebimento
- Principais Campos e Parâmetros
- Tabelas utilizadas
- Tecnologias Homologadas
01. VISÃO GERAL
Neste documento estão relacionadas as regras para que seja calculado o desconto financeiro durante o recebimento de uma nota fiscal, com ou sem pedido de compra associado.
02. EXEMPLO DE UTILIZAÇÃO
Caminho
Módulo Recebimento > Atacado/Varejo > Recebimento de Notas.
Pré-Requisitos e Restrições
Necessário ter permissão na aplicação Recebimento de Notas Fiscais (MAX0096A).
Passo a Passo
Em alguns casos, é preciso cadastrar o % Acordo Desc. Financ. o qual fica na aba Divisão da aplicação Cadastro de Fornecedores.

Imagem 1 - Cadastro de Fornecedores.
É necessário escolher como o desconto financeiro será calculado, através da configuração pela coluna Cálculo Desc. Financ. a qual fica na aba Divisão da aplicação do Cadastro de Fornecedores.
Atualmente, existem duas opções de cálculo, são elas:
- Valor Total do Item
O percentual do desconto financeiro será aplicado sobre o valor total da Nota Fiscal (valor dos produtos + impostos - descontos + despesas). - Valor do Produto
O percentual do desconto financeiro será aplicado sobre o valor dos produtos, sem considerar as despesas e impostos.

Imagem 1 - Cadastro de Fornecedores.
Cenário e seus cálculos:
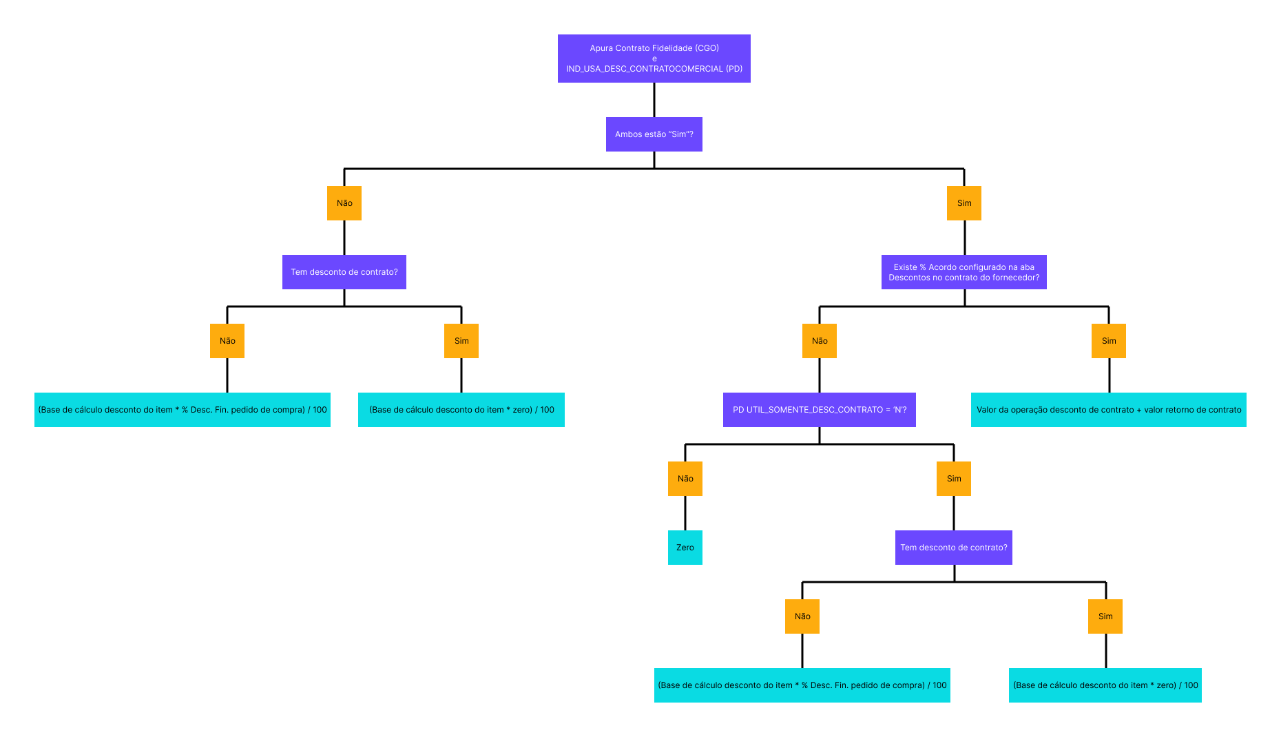
Nota fiscal com pedido de compra associado
No cenário de recebimento de uma nota fiscal a qual tenha pedido de compra associado ao item, existem cinco variáveis que devem ser verificadas:
- Nas configurações do Código Geral de Operação (CGO), a flag "Apura Contrato Fidelidade";
- O parâmetro dinâmico IND_USA_DESC_CONTRATOCOMERCIAL;
- O parâmetro dinâmico UTIL_SOMENTE_DESC_CONTRATO;
- Tem contrato e % Acordo na aba descontos (% desconto de contrato);
- % Desc. Fin. no pedido de compra.
A regra varia da seguinte forma:

Imagem 1 - Lógica do Valor Desconto Financeiro calculado
Logo, temos os seguintes cenários:
Apura Contrato Fidelidade (CGO) | IND_USA_DESC_CONTRATOCOMERCIAL | UTIL_SOMENTE_DESC_CONTRATO | % Desconto de contrato (N = não tem % / S = tem %) | % Desc. Fin. (pedido de compra) (N = não tem % / S = tem %) | Resultado |
|---|
| S | S | N | N | N | 0% do % Desc. Fin. (pedido de compra) |
| S | S | N | N | S | % Desc. Fin. (pedido de compra) |
| S | S | N | S | N | % Desconto de contrato |
| S | S | N | S | S | % Desconto de contrato |
| S | S | S | N | N | Zero |
| S | S | S | N | S | Zero |
| S | S | S | S | N | % Desconto de contrato |
| S | S | S | S | S | % Desconto de contrato |
| N | S | S | S | S | Zero |
| S | N | S | S | S | Zero |
| N | N | N | N | S | % Desc. Fin. (pedido de compra) |
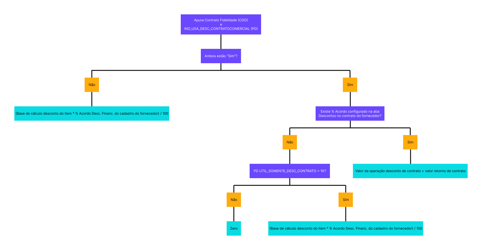
Nota fiscal sem pedido de compra
No cenário de recebimento de uma nota fiscal a qual não tenha pedido de compra associado ao item, existem cinco variáveis que devem ser verificadas:
- Nas configurações do Código Geral de Operação (CGO), a flag "Apura Contrato Fidelidade";
- O parâmetro dinâmico IND_USA_DESC_CONTRATOCOMERCIAL;
- O parâmetro dinâmico UTIL_SOMENTE_DESC_CONTRATO;
- Tem contrato e % Acordo na aba descontos (% desconto de contrato);
- % Acordo Desc. Financ. na aba Divisão do cadastro do fornecedor.
A regra varia da seguinte forma:

Imagem 2 - Lógica do Valor Desconto Financeiro calculado
Logo, temos os seguintes cenários:
Apura Contrato Fidelidade (CGO) | IND_USA_DESC_CONTRATOCOMERCIAL | UTIL_SOMENTE_DESC_CONTRATO | % Desconto de contrato (N = não tem % / S = tem %) | % Acordo Desc. Financ. (N = não tem % / S = tem %) | Resultado |
|---|
| S | S | N | N | N | 0% do % Acordo Desc. Financ. |
| S | S | N | N | S | % Acordo Desc. Financ. |
| S | S | N | S | N | % Desconto de contrato |
| S | S | N | S | S | % Desconto de contrato |
| S | S | S | N | N | Zero |
| S | S | S | N | S | Zero |
| S | S | S | S | N | % Desconto de contrato |
| S | S | S | S | S | % Desconto de contrato |
| N | S | S | S | S | % Acordo Desc. Financ. |
| S | N | S | S | S | % Acordo Desc. Financ. |
| N | N | N | N | S | % Acordo Desc. Financ. |
03. DESCONTO FINANCEIRO NA NOTA FISCAL DE RECEBIMENTO
Outras Ações / Ações relacionadas
04. DESCONTO FINANCEIRO NA NOTA FISCAL DE RECEBIMENTO
Principais Campos e Parâmetros
| Campo | Descrição |
|---|
| IND_USA_DESC_CONTRATOCOMERCIAL | INDICA SE USA DESCONTO A PARTIR DO CONTRATO COMERCIAL (S/N) |
| UTIL_SOMENTE_DESC_CONTRATO | UTILIZA APENAS O DESCONTO DO CONTRATO FIDELIDADE (QUANDO EXISTIR) NO PEDIDO E RECEBIMENTO DE NOTAS, DESCONSIDERANDO O CADASTRO DO FORNECEDOR. VALORES: S-SIM N-NÃO(PADRÃO) |
05. TABELAS UTILIZADAS
Não há.
06. TECNOLOGIAS HOMOLOGADAS
| Tipo de produto | ERP |
|---|
| Sistema Operacional | Desktop |
|---|
| Plataforma | Windows Desktop |
|---|
| Navegador | N/A (não se aplica) |
|---|
| Utilização/Experiência | Aplicações Desktop em geral |
|---|