Histórico da Página
| Aviso | ||
|---|---|---|
| ||
Este documento contém as funcionalidades da Integração Smart Schedule que está disponível a partir do release 12.1.2510. |
Produto: | Microsiga Protheus® |
Versões: | 12.1.2510 |
Ocorrência: | Integração de Recibos e Movimentos de pagamento |
| Índice | ||
|---|---|---|
|
Visão geral
A integração de títulos inclusos manualmente pagar ou receber elegíveis ao envio do EFD-REINF ou MIT (Módulo de pagamentos de tributos).
Pré-requisito
Para que a integração dos movimentos financeiros esteja disponível, é necessário realizar as configurações descritas na documentação abaixo:
Em que momento essas informações serão integradas
O sistema iniciará a integração para o TAF, no ato da inclusão do título ou pagamento no módulo financeiro, via inclusão, alteração, exclusão, baixa, cancelamento de baixa.
Para saber quais rotinas estão envolvidas no processo de integração, acesse o tópico Rotinas envolvidas.
Para saber com será realizado o processo de integração, acesse o tópico De que forma serão feitas as integrações.
De que forma serão feitas as integrações
| Âncora | ||||
|---|---|---|---|---|
|
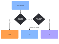
Para que esse processo seja mais performático, a integração é feita de maneira assíncrona, de forma totalmente transparente, sem que o usuário tenha de esperar por ela. O processo é iniciado de forma instantânea, após a movimentação financeira (Inclusão/baixa) ou ao entrar em uma rotina listada no tópico Rotinas envolvidas, o sistema verifica se há registros disponíveis para serem integrados e inicia a execução do Smart Schedule. Independente da quantidade de movimentos financeiros aguardando por integração, todos serão considerados no processo.
Diagrama do processo de integração Smart Schedule
Integração de cadastros
A integração dos cadastros relacionados ao movimento financeiro é realizada automaticamente no processo de integração.
Para saber como será realizado o processo de integração dos cadastros, acesse a documentação Integração Importação de cadastros na integração com financeiro.
Pré-registro de integração
No processo de integração, após o lançamento do movimento financeiro, é incluído um registro nas tabelas LEM (inclusão de títulos) e V3U (baixa de títulos) do TAF com as informações básicas do movimento, para indicar que o mesmo está aguardando a integração ser executada e assim gravar o movimento por completo. Este registro pode ser visualizado nas rotinas TAFA448(Inclusão recibo/fatura) ou TAFA535 (Pagamentos) no módulo SIGATAF (TOTVS Automação Fiscal).
Movimento aguardando integração
Movimento integrado
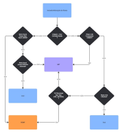
Monitorar a execução da integração no Smart Schedule
O Smart Schedule possui uma interface de monitoramento das execuções que pode ser usada para verificar a execução da integração dos movimentos financeiros.
Para mais informações sobre o Smart Schedule e como acessar o monitor, acesse a documentação Schedule Protheus.
Monitor Smart Schedule
Monitorar as integrações que falharam
No menu do Painel de Apuração possui a opção Log de Integração onde é possui analisar os logs das integrações que falharam. Através dessa interface é possível analisar os erros que ocorreram durante o processo de integração, que impediram que o documento fiscal fosse integrado com sucesso.
Para mais informações sobre o Painel de Apuração e como acessar o Log de Integração, acesse a documentação Painel de Apuração.
Log de Integração
Movimentos financeiros que serão integrados
Qualquer recibo/fatura lançado que possua tributos e/ou possuam uma natureza de rendimentos vinculada.
Para saber quais tabelas estão envolvidas no processo de integração, acesse o tópico Tabelas envolvidas.
Rotinas envolvidas
| Âncora | ||||
|---|---|---|---|---|
|
Aqui estão listadas algumas as rotinas responsáveis por iniciar o processo de integração. Além das rotinas listadas abaixo, qualquer outra rotina que gere lançamentos nos livros fiscais (SFT) irá iniciar o processo de integração dos documentos fiscais.
| ROTINA | DESCRIÇÃO | OWNER | |||
|---|---|---|---|---|---|
| TAFA448 | RECIBOS/FATURAS | TAFA062E | DOCUMENTO FISCAL DE ENTRADA | TAF | |
| TAFA535 | PAGAMENTOS | TAFA062S | DOCUMENTO FISCAL DE SAÍDA | TAF | |
| MATA910TAFA053 | NOTAS FISCAIS CADASTRO DE ENTRADAPARTICIPANTE | ERPTAF | |||
| MATA920 | NOTAS FISCAIS DE SAÍDA | ERP | |||
| MATA900 | ACERTOS FISCAIS | ERP | |||
| MATA930 | REPROCESSAMENTO | ERP | |||
| MATA103 | DOCUMENTO DE ENTRADA | ERP | |||
| TAFA051 | PROCESSOS REFERENCIAOS | TAF | |||
| TAFA489 | OBRAS | TAF | |||
| TAFA632 | MIT | TAF | |||
| TAFA536 | CADASTRO FCI/SCP | TAF | |||
| TAFA542 | PAGAMENTO A BENEFICIÁRIOS NÃO IDENTIFICADOS | TAF | MATA460A | PREPARAÇÃO DOS DOCUMENTOS DE SAIDA | ERP |
Tabelas envolvidas
| Âncora | ||||
|---|---|---|---|---|
|
Aqui estão listadas todas as tabelas que são consideradas no processo de integração dos documentos fiscais:
| TABELA | DESCRIÇÃO | OWNER | ||
|---|---|---|---|---|
| C02 | SITUAÇÃO DOCUMENTOS FISCAIS | TAF | ||
| C03 | ORIGENS DAS MERCADORIAS | TAF | ||
| C07 | MUNICÍPIOS DO IBGE | TAF | ||
| C09 | UNIDADES FEDERATIVAS | TAF | C0B | CODIGO SERVIÇO (LCF 116/2003)|
| LEM | Cadastro de Recibo/Fatura | TAF | ||
| C0J | AJUSTE DOC FISCAL | TAF | ||
| C0K | CLASSIFICACAO ITEM EE/COM.TEL. | TAF | ||
| C0L | CLASSE DE CONSUMO-E.ELETR/GAS | TAF | ||
| V3U | Pagtos. parcelas da fat/recibo | TAF | ||
| T51 | Parcelas da Fatura/Recibo | C0M | CLASS CONSUMO COMUN./TELECOM.||
| TAF | ||||
| V3S | Tributos X Natureza Rendimento | C0N | GRUPO TENSÃO(ENERGIA ELÉTRICA) | TAF |
| V47 | Tributos da Natureza de Rend. | C0Q | CADASTRO DE VEÍCULOS | TAF |
| T5M | Tipo de Serviço | C0R | DOCUMENTOS ARRECADAÇÃO | TAF |
| T9E | Indicativo Suspensão Processo | C0U | FINALIDADES DOCUMENTO FISCAL | TAF |
| V4L | Detalhamento das Deduções | C0W | CADASTRO DO ECF / SAT-CFE | TAF |
| V4M | Detalhamento das Isenções | C0X | MODALIDADES DE FRETE | TAF |
| V83 | Beneficiários da pensão alimentícia | C0Y | CADASTRO DE CFOP | TAF |
| C10 | CADASTRO DE TIPO DE RECEITA | TAF | ||
| C16 | INDICADOR TIPO DE TRANSPORTE | TAF | ||
| C1B | AJUSTES DA APURAÇÃO DO IPI | TAF | ||
| V96 | Ded. Susp. por Depend. e Benef | C1G | PROCESSOS REFERENCIADOS. | TAF |
| C1HCADASTRO | PARTICIPANTES Cadastro Participantes | TAF | ||
| C1JV3R | UNIDADE DE MEDIDA Dependentes | TAF | ||
| C1G | Processos Referenciados | C1L | IDENTIFICAÇÃO DO ITEM | TAF |
| T5L | Informações de Suspensão | C1N | NATUREZA DE OPERAÇÃO | TAF |
| T9C | Tabela de Obras | C1O | PLANO DE CONTAS CONTÁBEIS | TAF |
| V3X | Cadastro FCI SCP | C1P | CENTRO DE CUSTO | TAF |
| V3Y | Participantes | C20 | CAPA DOCUMENTO FISCAL | TAF |
| C21 | INFORMAÇÕES COMPL DE DOC FIS | TAF | ||
| C22 | PROC REFERENCIADO POR INF.COMP | TAF | ||
| V3V | Natureza de Rendimento | C23 | DOCUMENTOS DE IMPORTAÇÃO REF. | TAF |
| V46 | Tributos sobre Pag por Nat Ren | C24 | MODAIS DE TRANSPORTE | TAF |
| V4H | Suspensão Pgto Parc Fatura Rec | C25 | DOC ARRECADAÇÃO REFERENCIADO | TAF |
| V4I | Dedução Pgto Parc Fatura \ Rec | C26 | DOC FISCAL REFERENCIADO | TAF |
| C27 | CUPOM FISCAL REFERENCIADO | TAF | ||
| V4J | Isenção Pgto Parc Fatura / Rec | C28 | COLETA E/OU ENTREGA | TAF |
| V85 | Beneficiários de pensão | C29 | FATURAS | TAF |
| C2A | VENCIMENTO DAS FATURAS | TAF | ||
| C2B | OPERAÇÕES COM COMBUSTÍVEIS | TAF | ||
| C2C | OBS LANÇAMENTOS FISCAIS | TAF | ||
| C2D | AJUSTES DE DOCUMENTOS FISCAIS | TAF | ||
| C2E | COMPLE MODELO 06, 28 E 29 | TAF | ||
| C2F | TRIBUTOS CAPA DOCUMENTO FISCAL | TAF | ||
| C2G | COMPLEMENTO MODELOS 21 E 22 | TAF | ||
| C2H | ICMSST RECOLHIDO PARA OUTRA UF | TAF | ||
| C2I | DOC CANC MOD 02,13,14,15 E 16 | TAF | ||
| C30 | ITENS DO DOCUMENTO FISCAL | TAF | ||
| C31 | COMPL ITEM ESP. MEDICAMENTOS | TAF | ||
| C32 | COMP ITEM ESP MODELOS 02,28,29 | TAF | ||
| C33 | COMP ARMAS DE FOGO | TAF | ||
| C34 | COMPLEMENTO VEÍCULOS NOVOS | TAF | ||
| C35 | TRIB ITENS DOCUMENTO FISCAL | TAF | ||
| C36 | COMPLE ARMAZ. COMBUSTÍVEIS | TAF | ||
| C37 | COMPLEMENTO RESSARCIMENTO ICMS | TAF | ||
| C38 | COMPL ITEM ESP MODELOS 21 E 22 | TAF | ||
| C39 | COMPL ITEM ESP. MODELOS 07 | TAF | ||
| C3A | ESP MODS 08,8B,09,10,11,26,27 | TAF | ||
| C3F | COMPLS ESP. MODS 08 ,8B E 26 | TAF | ||
| C3G | COMPLS ITEM ESP. MODELOS 09 | TAF | ||
| C3H | COMPLS ITEM ESP. MODELOS 10 | TAF | ||
| C3I | CPLS MODS 08,8B,09,10,11,26,27 | TAF | ||
| C3Q | INFORMAÇÕES COMPLEMENTARES | TAF | ||
| C3R | LANCAMENTO FISCAL DO DOCUMETO | TAF | ||
| C3S | CÓDIGOS DE TRIBUTOS | TAF | ||
| C3T | CLASSE ENQUAD. IPI | TAF | ||
| C6W | PROC REFERENCIDO POR NF | TAF | ||
| C7B | COMPLEMENTO DOCUMENTOS INFORMA | TAF | ||
| C8C | SERV. SUJ. RET. CONTRIB PREVID | TAF | ||
| CAI | AQUISIÇÃO DE CANA | TAF | ||
| CAJ | TIPO DE VEÍCULO | TAF | ||
| CAX | TIPO DE COMBUSTÍVEL VEICULAR | TAF | ||
| CC6 | LANÇAMENTOS APURACAO DO ICMS | ERP | ||
| CCE | INFORMAÇÕES COMPLEMENTARES | ERP | ||
| CCF | PROCESSOS REFERENCIADOS | ERP | ||
| CCK | CADASTRO AJUSTES IPI | ERP | ||
| CD5 | COMPLEMENTO DE IMPORTAÇÃO | ERP | ||
| CD6 | COMPLEMENTO DE COMBUSTÍVEIS | ERP | ||
| CD7 | COMPLEMENTO DE MEDICAMENTOS | ERP | ||
| CD8 | COMPLEMENTO DE ARMAS DE FOGO | ERP | ||
| CD9 | COMPLEMENTO VEÍCULO AUTOMOTOR | ERP | ||
| CDA | LANÇAMENTOS DOCUMENTO FISCAL | ERP | ||
| CDC | GUIAS RECOLHIMENTO REFERENC. | ERP | ||
| CDD | DOCUMENTOS REFERENCIADOS | ERP | ||
| CDE | CUPOM FISCAL REFERENCIADO | ERP | ||
| CDF | LOCAIS REFERENCIADOS | ERP | ||
| CDN | COD. ISS | ERP | ||
| CDT | INF. COMPLEMENTARES POR NF | ERP | ||
| CEL | COR DO VEÍCULO (MONTADORA) | TAF | ||
| CH1 | FORNECIMENTO DIÁRIO DE CANA | TAF | ||
| CH2 | DEDUÇÕES (TAXAS E CONTRIB.) | TAF | ||
| CJA | REGRA DE LANC - ITENS | ERP | ||
| CJL | CONTROLE MSG DECODIFICADAS | ERP | ||
| CWW | AJUSTES DOCUMENTOS FISCAIS IPI | TAF | ||
| DHR | NF X NATUREZA DE RENDIMENTO | ERP | ||
| DT3 | COMPONENTES DE FRETE | ERP | ||
| DT6 | DOCUMENTOS DE TRANSPORTE | ERP | ||
| DT8 | COMPOSIÇÃO DE FRETE | ERP | ||
| DTC | DOC CLIENTE PARA TRANSPORTE | ERP | ||
| DTQ | VIAGEM | ERP | ||
| DTR | VEÍCULOS DA VIAGEM | ERP | ||
| DUD | MOVIMENTO DE VIAGEM | ERP | ||
| DUL | ENDEREÇOS DO SOLICITANTE | ERP | ||
| DUY | GRUPOS DE REGIÕES | ERP | ||
| F09 | RELACIONAMENTO TES X IPM | ERP | ||
| F0A | COMPLEMENTO DE RASTREABILIDADE | ERP | ||
| F2Q | COMPLEMENTO FISCAL | ERP | ||
| FKX | NATUREZAS DE RENDIMENTO | ERP | ||
| GIC | BILHETES | ERP | ||
| GZU | RESUMO DE MOVIMENTO DIÁRIO | ERP | ||
| LF0 | ITENS UF ÍNDICE DE PART DO MUN | TAF | ||
| SA1 | CLIENTES | ERP | ||
| SA2 | FORNECEDORES | ERP | ||
| SA4 | TRANSPORTADORAS | ERP | ||
| SB1 | DESCRIÇÃO GENÉRICA DO PRODUTO | ERP | ||
| SB5 | DADOS ADICIONAIS DO PRODUTO | ERP | ||
| SD1 | ITENS DAS NF DE ENTRADA | ERP | ||
| SD2 | ITENS DE VENDA DA NF | ERP | ||
| SF1 | CABEÇALHO DAS NF DE ENTRADA | ERP | ||
| SF2 | CABEÇALHO DAS NF DE SAÍDA | ERP | ||
| SF3 | LIVROS FISCAIS | ERP | ||
| SF4 | TIPOS DE ENTRADA E SAIDA | ERP | ||
| SF6 | GUIAS DE RECOLHIMENTO | ERP | ||
| SFI | RESUMO REDUÇÃO Z | ERP | ||
| SFT | LIVRO FISCAL POR ITEM DE NF | ERP | ||
| SFU | COMPLEMENTO ENERGIA ELÉTRICA | ERP | ||
| SFX | COMPLEMENTO DE COMUN/TELECOM | ERP | ||
| T00 | AUTORIZAÇÃO CREDITO ACUM. ICMS | TAF | ||
| T5L | INFORMAÇÕES DE SUSPENSÃO | TAF | ||
| T60 | TRANSPORTE DA NOTA FISCAL | TAF | ||
| T9Q | IND. SUS. PROC. JUDICIAL / ADM | TAF | ||
| V14 | INTEGRAÇÃO DE PARTICIPANTES | TAF | ||
| V3O | NATUREZA DE RENDIMENTO | TAF | ||
| V4C | DETALHAMENTO DAS DEDUÇÕES | TAF | ||
| V4D | ISENÇÕES | TAF | ||
| V5R | LOG TSI | TAF | ||
| V84 | BENEFICIÁRIOS DA PENSÃO | TAF | ||
| V88 | DET. DEDUCOES EXIG. SUSP. | TAF | ||
| V94 | DED. SUSP. POR DEPEND. E BENEF | TAF | ||
| V95 | Ded. Susp. por Depend. e benef | TAF | ||
| V90 | Det Deduções Exig. Susp | TAF | ||
| V4K | Pag. benef. não identificados | TAF | ||
| V9B | Info Proc Ret | TAF | ||
| T1A | Movimento MIT | TAF | ||
| T1B | Processos MIT | TAF |
Demais informações
Para mais informações sobre o processo de integração dos documentos fiscais, acesse as documentações abaixo:






