Tempo aproximado para leitura: 05 min

ÍNDICE

01. VISIÓN GENERAL

La rutina FINA645 - PDD (Provisión de deudores dudosos) constituye la provisión para deudores dudosos.

Otras denominaciones de esta provisión:

  • Pérdidas estimadas en créditos de liquidación dudosa (PECLD).
  • Provisión para pérdidas sobre créditos (PPSC).
  • Provisiones para créditos de liquidación dudosa (PCLD).

Esta provisión cubre pérdidas probables en la cobranza de las facturas de crédito. De esta manera, una vez constituida dicha provisión, y no ocurriendo la cobranza de algunas facturas de crédito por la empresa, estas eran obligatoriamente dadas de baja, en contrapartida con la Provisión para deudores dudosos.

Por ejemplo: Si al final del año, el total de pérdidas no alcanzase el valor de la Provisión, la sobra era revertida, es decir, era contabilizada como ingreso, dejando en cero la Provisión antigua, para inmediatamente después efectuar una nueva Provisión para el año siguiente.


Importante: Rutina puesta a disposición a partir del release 12.1.25

02. EJEMPLO DE UTILIZACIÓN



  1. Requisitos previos:
    1. Cree una situación de cobranza de PDD en el sistema por medio de la rutina de registro FINA022 - Situación de cobranza. (Ej: A - Cartera PDD)
    2. Registre la situación de cobranza:
      1. Utiliza banco (FRV_BANCO) = No.
      2. Situación PDD (FRV_SITPDD) = Sí.
  2. Acceda a Financiero / Actualizaciones / Cuentas por cobrar / Provis Deud Dudosos (FINA645).
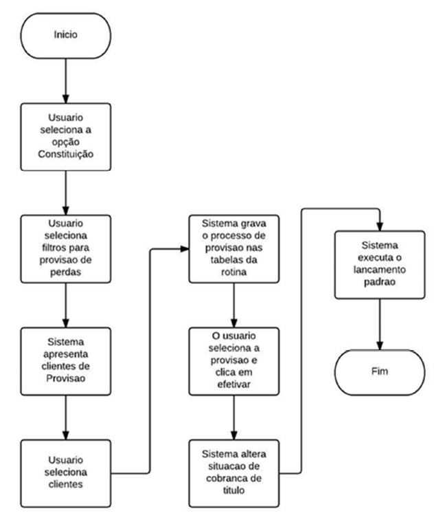
  3. Haga clic en la opción Constitución
  4. En la pantalla mostrada, seleccione los siguientes criterios de provisión:
    1. ¿Fecha de referencia?
      1. Fecha de referencia para el conteo del atraso del título.
    2. ¿Días de atraso?
      1. Cantidad de días de atraso para considerar los títulos para provisión.
    3. ¿Transferir a Provisión? 
              Ejemplo: Días de atraso = 90. 
      1. Todos los títulos
        1. Se considerarán todos los títulos vencidos y por vencer del cliente que tenga atraso superior a 90 días (90+1) y esté dentro del rango de fecha de emisión.
      2. Títulos vencidos
        1. Se considerarán solamente los títulos vencidos del cliente que tenga atraso superior a 90 días (90+1).
      3. Títulos vencidos después de días de atraso.
        1. Se considerarán solamente los títulos atrasados en más de 90 días (90+1).
    4. ¿De Cliente?
      1. Seleccione el cliente inicial para selección de los títulos que pretende filtrar.
    5. ¿De Tienda?
      1. Seleccione la tienda del cliente inicial para selección de los títulos que pretende filtrar.
    6. ¿A Cliente?
      1. Seleccione el cliente final para selección de los títulos que pretende filtrar.
    7. ¿A Tienda?
      1. Seleccione la tienda del cliente final para selección de los títulos que pretende filtrar.
    8. ¿De Emisión?
      1. Seleccione la fecha inicial de emisión de los títulos que pretende filtrar.
    9. ¿A Emisión?
      1. Seleccione la fecha final de emisión de los títulos que pretende filtrar.
    10. ¿Selecciona sucursal?
        1. Aparecerá una pantalla de selección de sucursales después de la confirmación de las preguntas.
        2. Se procesarán los registros de las sucursales seleccionadas.
      1. No
        1. Se procesarán solamente los registros de la sucursal actual.
    11. ¿Situación de cobranza PDD?
      1. Informe cuál es la situación de cobranza PDD de los títulos que se transferirán después de hacerse efectivos.
    12. ¿Considera títulos dados de baja por negociación?
        1. Si el título fuera dado de baja por la rutina Liquidación (FINA460) y su vencimiento se encuadra en el criterio de PDD, este debe considerarse para la constitución del PDD.
        2. Para que el título principal no se considere más para el PDD, todos los títulos secundarios deben estar dados de baja.
        3. Si se liquidaran múltiples títulos en una negociación, se considerará el plazo del título más antiguo para considerarse en el criterio de PDD.

Atención

Para seleccionar los títulos liquidados, es necesario que esté en la estructura de tablas actual el FINA460, es decir, que las tablas Encabezado de simulación (FO0), Títulos negociados (FO1), Títulos generados (FO2) estén grabadas 

      1. No
        1. Los títulos negociados no se considerarán para el PDD.

        2. Después de la confirmación, el sistema selecciona los clientes y los títulos, de acuerdo con los criterios parametrizados por el usuario y muestra la pantalla de selección de clientes/Títulos. 

        3. Seleccione los clientes o títulos.

        4. Confirme y el sistema graba la provisión con estatus Simulación.

        5. Seleccione la provisión y haga clic en Hacer efectivo para confirmar la operación.
          En esta etapa, el sistema:
          1. Transfiere los títulos seleccionados a la situación de cobranza en PDD.
          2. Ejecuta el asiento estándar de Provisión de deudores dudosos.
          3. Graba la provisión con el estatus de Hecho efectivo.

          En este asiento, las siguientes tablas estarán marcadas para ayudar en la configuración del asiento estándar:
          1. Cliente (SA1)
          2. Títulos por cobrar (SE1)
          3. Modalidad (SED)

          El sistema crea un documento contable por sucursal seleccionada.

Importante: Si algún título de un cliente en PDD fuera incluido después de la constitución, el título se transferirá a provisión solamente en la próxima vez que el usuario ejecute el procesamiento de la rutina.

    1. El título con la situación de PDD no podrá modificarse o borrarse del sistema.
    2. La situación de cobranza PDD no podrá utilizarse por la rutina de transferencia (FINA060 y FINA061).
    3. La rutina de transferencia no podrá transferir títulos en PDD.
    4. Se incluirá el asiento estándar 54A para la contabilidad del asiento. Este asiento no será activado por la rutina CTBAFIN - Contabilidad off-line.


La selección de títulos y clientes se realizará con base en la información de la siguiente tabla:

:

ClientePrefijoTítulosEmisiónVencimientoBajaVencerValorObservación
A00100000101/10/201731/10/2017
120R$ 100,00más de 90 días
A00100000201/11/201711/12/2017
89R$ 100,00más de 61 hasta 90 días
A00100000305/03/201816/04/2018
-45R$ 100,00por vencer
B00200000401/11/201711/12/2017
79R$ 120,00más de 61 hasta 90 días
B00200000502/02/201814/03/2018
-14R$ 120,00por vencer
C00300000601/10/201710/11/201710/11/20170R$ 90,00pagado
C00300000702/01/201811/02/201811/02/20180R$ 90,00pagado
D00400000801/10/201731/10/2017
120R$ 150,00más de 90 dias
D00400000905/03/201816/04/2018
-45R$ 150,00por vencer


Parametrización de la rutina para simular la constitución de la provisión:

¿Fecha de referencia?

28/02/2018

¿Días de atraso?

90

¿Transferir a Provisión?

Todos los títulos

¿De Cliente?

A

¿De Tienda?

01

¿A Cliente?

D

¿A Tienda?

01

¿De Emisión?

01/10/2017

¿A Emisión?

07/01/2019

¿Selecciona sucursal?

1

¿Sit. Cobranza PDD?

A

¿Selecciona Sit. de Cobranza?

¿Considera negociados?


El sistema muestra los siguientes títulos, de acuerdo con las parametrizaciones:


  • Transferir a Provisión = Todos los títulos
ClientePrefijoTítulosEmisiónVencimientoBajaVencerValorObservación
A00100000101/10/201731/10/2017
120R$ 100,00más de 90 días
A00100000201/11/201711/12/2017
89R$ 100,00más de 61 hasta 90 días
A00100000305/03/201816/04/2018
-45R$ 100,00por vencer
D00400000801/10/201731/10/2017
120R$ 150,00más de 90 días
D00400000905/03/201816/04/2018
-45R$ 150,00por vencer


  • Transferir a Provisión = Títulos vencidos
ClientePrefijoTítulosEmisiónVencimientoBajaVencerValorObservación
A00100000101/10/201731/10/2017
120R$ 100,00más de 90 días
A00100000201/11/201711/12/2017
89R$ 100,00más de 61 hasta 90 días
D00400000801/10/201731/10/2017
120R$ 150,00más de 90 díass


  • Transferir a Provisión = Vencidos después de atraso
ClientePrefijoTítulosEmisiónVencimientoBajaVencerValorObservación
A00100000101/10/201731/10/2017
120R$ 100,00más de 90 días
D00400000801/10/201731/10/2017
120R$ 150,00más de 90 días


El cliente E tiene los siguientes títulos:

ClientePrefijoTítulosEmisiónVencimientoBajaVencerValorObservación
E00500001001/10/201731/10/2017
120R$ 100,00más de 90 días
E00500001102/12/201711/01/2018
45R$ 100,00más 30 hasta 60 días
E00500001202/02/201814/03/2018
-14R$ 100,00por vencer
E00500001305/03/201514/04/2018
-45R$ 100,00por vencer


Fecha de la negociación: Marzo de 2018.

Títulos: 000010, 000011 y 000012.

Cuotas: 2 X R$ 200,00 (150,00 + 50,00 de interés).

Vencimiento de cada cuota: 30/04/2018, 30/05/2018.

ClientePrefijoTítulosCuotaEmisiónVencimientoBajaVencerValorAumentoObservación
E005000010
01/10/201731/10/201731/03/2018120R$ 100,00
mais 90 dias
E005000011
02/12/201711/01/201831/03/201848R$ 100,00
más de 30 hasta 60 días
E005000012
02/02/201814/03/201831/03/2018-14R$ 100,00
por vencer
E005000013
05/03/201514/04/2018
-48R$ 100,00
por vencer
E005

000014

00131/03/201830/04/2018
-30R$ 200,00R$ 50,00por vencer
E005000014

002

31/03/201830/05/2018
-60R$ 200,00R$ 50,00por vencer


Parametrización de la rutina para simular la constitución de la provisión:

¿Fecha de referencia?

31/03/2018

¿Días de atraso?

90

¿Transferir a Provisión?

Todos los títulos

¿De Cliente?

E

¿De Tienda?

01

¿A Cliente?

E

¿A Tienda?

01

¿De Emisión?

01/10/2017

¿A Emisión?

07/01/2019

¿Selecciona sucursal?

1

¿Sit. Cobranza PDD?

A

¿Selecciona Sit. de Cobranza?

¿Considera negociados?


El sistema muestra los siguientes parámetros:

ClientePrefijoTítulosCuotaEmisiónVencimientoBajaVencerValorAumentoObservación
E005000013
05/03/201514/04/2018
-48R$ 100,00
por vencer
E005

000014

00131/03/201830/04/2018
-30R$ 200,00R$ 50,00por vencer
E005000014

002

31/03/201830/05/2018
-60R$ 200,00R$ 50,00por vencer


Importante: Si el título fue negociado (Liquidado), para composición de los valores adeudados y estipular el período de atraso, se consideran los datos del título principal, donde el cliente adquirió la deuda y no el plazo renegociado.



Descripción del proceso

  1. Requisitos previos:
    1. Para efectuar la reversión del PDD es necesario que antes se haya efectuado una constitución de PDD.
  2. Acceda 
  3. Acceda a Financiero / Actualizaciones / Cuentas por cobrar / Provis Deud Dudosos (FINA645).
  4. Haga clic en la opción Reversión.
  5. En la pantalla mostrada, seleccione los siguientes criterios de provisión:
    1. ¿Revertir provisión? 
      1. Todos los títulos. 
      2. Solamente títulos dados de baja. 
        1. La reversión en esta opción también trata las siguientes situaciones: 
          1. BAJA TÍTULOS
          2. Prorrogación de título
          3. Renegociación.
          4. Liquidación.
      3. Pendientes 
        1. Revierte solamente los títulos pendientes.
    2. ¿De Cliente?
      1. Seleccione el cliente inicial para selección de los títulos que pretende filtrar.
    3. ¿De Tienda?
      1. Seleccione la tienda del cliente inicial para selección de los títulos que pretende filtrar.
    4. ¿A Cliente?
      1. Seleccione el cliente final para selección de los títulos que pretende filtrar.
    5. ¿A Tienda?
      1. Seleccione la tienda del cliente final para selección de los títulos que pretende filtrar.
    6. ¿Selecciona sucursal?
        1. Se procesarán los registros de las sucursales seleccionadas.
      1. No
        1. Se procesarán solamente los registros de la sucursal actual.
    7. ¿Fecha de referencia?
      1. Fecha de referencia para el conteo del atraso del título.
      2. El atraso se calcula por el intervalo de días entre la fecha aquí informada y el vencimiento del título (E1_VENCTO). El atraso real considera el vencimiento real del título (E1_VENCREA)
    8. ¿De Fecha de constitución?
      1. Informe la fecha de la constitución inicial para selección de los títulos.
      2. Esta información se utilizará para filtrar el período y ubicar los títulos para la reversión, por medio del campo FJX_DTREF.
    9. ¿A Fecha de constitución?
      1. Informe la fecha de la constitución final para selección de los títulos.
      2. Esta información se utilizará para filtrar el período y ubicar los títulos para la reversión, por medio del campo FJX_DTREF.
    10. ¿Tít. Dados de baja después Fch. Ref.?
      1. : Revertirá los títulos que tienen su baja (E1_BAIXA) mayor que la fecha de referencia de la provisión (FJX_DTREF).
      2. No: Revertirá los títulos que tienen su baja (E1_BAIXA) entre la fecha de referencia de la provisión (FJX_DTREF) y la fecha de referencia (MV_PAR07).
  6. Después de la confirmación, el sistema selecciona los clientes y los títulos, de acuerdo con los criterios parametrizados por el usuario y muestra la pantalla de selección de clientes/Títulos. 
  7. Seleccione los clientes o títulos.
  8. Confirme y el sistema graba la reversión de provisión con estatus Simulación.
  9. Seleccione la provisión y haga clic en Hacer efectiva la reversión para confirmar la operación.
    En esta etapa, el sistema:
    1. Transfiere los títulos a los bancos y situaciones anteriores de la provisión.
    2. Ejecuta el asiento estándar de Reversión de provisión de deudores dudosos.
    3. Graba el código de la reversión de los títulos revertidos, en las tablas de provisión.
  10. El sistema crea un documento contable por sucursal seleccionada.

    Importante
    : La reversión de títulos de PDD, incluso para los títulos dados de baja se realizarán por la rutina FINA645

F645TITF

.
Se incluirá el asiento estándar 54B para la contabilidad del asiento. Este asiento no será activado por la rutina CTBAFIN - Contabilidad off-line.

El informe se desarrolló utilizando la tecnología TReport, donde permite la inclusión de campos de la
tabla de provisión, títulos por cobrar (SE1), Clientes (SA1), Complemento de cliente (AI0), Factura de salida (SD2), Situación de cobranza (FRV), Producto (SB1), Complemento de producto (SBM) y Referencia del cuentas por cobrar(SK1).

 

Parámetros del informe:

  1.  
    1. ¿De Cliente?
      1. Seleccione el cliente inicial para selección de los títulos que pretende filtrar.
    2. ¿De Tienda?
      1. Seleccione la tienda del cliente inicial para selección de los títulos que pretende filtrar.
    3. ¿A Cliente?
      1. Seleccione el cliente final para selección de los títulos que pretende filtrar.
    4. ¿A Tienda?
      1. Seleccione la tienda del cliente final para selección de los títulos que pretende filtrar.
    5. ¿Código de la provisión?
      1. Informe la provisión que se listará en el informe. Parámetro del tipo rango que permite intervalos con punto y coma.
    6. ¿Fecha provisión inicial?
      1. Seleccione la fecha inicial de la provisión que pretende filtrar.
    7. ¿Fecha provisión final?
      1. Seleccione la fecha final de la provisión que pretende filtrar.
    8. ¿Muestra?
      1. Todos
      2. Constituidos
      3. Revertidos
    9. ¿Selecciona sucursal?
        1. Se procesarán los registros de las sucursales seleccionadas.
      1. No
        1. Se procesarán solamente los registros de la sucursal actual.
    10. Situación de cobranza
      1. Informe qué situaciones de cobranza se considerarán en el informe.
    11. Muestra prorrateo Fact
      1. Defina si mostrará e prorrateo por ítem registrado en la factura.
    12. ¿Estatus Proc.?
      1. Todos
      2. Simulados
      3. Hechos efectivo
    13. ¿De Fecha de referencia?
      1. Seleccione la fecha inicial de referencia que pretende filtrar.
    14. ¿A Fecha de referencia?
      1. Seleccione la fecha final de referencia que pretende filtrar.

La constitución de PDD y la reversión de la constitución se contabilizará a partir de los asientos estándar:


CódigoDescripción

Tablas marcadas

54A

Constitución PDD

SA1 | SE1 | FJZ
54B

Reversión PDD

SA1 | SE1 | FJZ
54C

Constitución PDD con prorrateo por ítem de la factura

SA1 | SE1 | FJZ |FWZ
54D

Reversión de la constitución PDD con prorrateo por ítem de la factura

SA1 | SE1 | FJZ |FWZ
54E

Constitución PDD con títulos de origen en el módulo PLS

SA1 | SE1 | BM1
54F

Reversión PDD con títulos de origen en el módulo PLS

SA1 | SE1 | BM1

03. PARÁMETROS


Nombre de la variable

MV_PDDREF

Tipo

Carácter

Descripción

Campo para considerar en la regla del PDD:
1= Vencimiento real (E1_VENCREA)
2 = Vencimiento del título (E1_VENCTO)
3 = Vencimiento original (E1_VENCORI)

Valor estándar

1

Nombre de la variable

MV_PDDRTNF

Tipo

Numérico

Descripción

Indica si la rutina de PDD realizará el prorrateo por ítem de la factura que generó el título.
1=Sí o 2= No

Valor estándar

2

Nombre de la variable

MV_PDDACRE

Tipo

Carácter

Descripción

Seleccione si el saldo neto del PDD considerará el aumento y descuento del título.
1=Sí o 2= No

Valor estándar

1

Nombre de la variable

MV_BAIXPDD

Tipo

Lógico

Descripción

Indica si la rutina de PDD considerará también los títulos dados de baja en su totalidad con atraso.
.T. = Considerará títulos dados de baja con atraso.
.F. = No considerará títulos dados de baja con atraso.

Obs.: Este parámetro se incorporará al producto a partir del release 12.1.27. Habiendo necesidad de uso es posible su inclusión por medio del módulo configurador.

Valor estándar

.F.


04. PUNTOS DE ENTRADA

05. TABLAS UTILIZADAS


Clave

Nombre

Modo

PYME

FJX

Procesamiento PDD

C

S

FJY

Clientes en PDD

C

S

FJZ

Títulos aprovisionados

C

S

FWZ

Prorrateo de títulos PDD

C

S

FRV

Situaciones de cobranza

C

S


06. EJECUCIÓN AUTOMÁTICA

Para la correcta ejecución automática de la rutina FINA645, es necesario informar los parámetros de la función, de acuerdo con lo siguiente:

lAutomato     = .T.

nOperation = Informe qué operación debe realizarse.

  • Constitución    = 3
  • Hacer efectivo        = 4
  • Modificación         = 7
  • Reversión          = 5
  • Borrado           = 8
  • Hacer efectiva la reversión = 6

aSitCob    = Este array debe recibir cuáles son las Situaciones de cobranza que deben tratarse para el filtro.

Ej.:  Aadd(aSitCob, '0')
       Aadd(aSitCob, '3')
       Aadd(aSitCob, '4')
       Aadd(aSitCob, '5')
       Aadd(aSitCob, '6')
       Aadd(aSitCob, '7')

cNroProc    = Número del proceso generado de la tabla FJX.

aDdsAlt = Este array debe recibir cuál es la información de la clave que se buscará en la tabla FJZ y cuáles son las modificaciones que deben efectuarse. La variable lGrvOk se utilizará para marcar o desmarcar el título y la variable cSitCob se utilizará para modificación de la situación de cobranza.

Ej.:  Aadd(aDdsChv, xFilial("FJZ") )

       Aadd(aDdsChv, cNroProc     )
       Aadd(aDdsChv, cItemCliZ     )
       Aadd(aDdsChv, cItemZ         )
       Aadd(aDdsChv, cFilCliZ        )
       Aadd(aDdsChv, cPref           )
       Aadd(aDdsChv, cNum         )
       Aadd(aDdsChv, cParc          ) 
       Aadd(aDdsChv, cTipo          )

lGrvOk  := .F.

cSitCob := "2"

Aadd(aDdsAlt, { cSitCob, aDdsChv, lGrvOk } )

Ejecuciones implementadas

Parámetros que se completarán

Constitución

FINA645(lAutomato, nOperation, aSitCob)

Hacer efectivo

FINA645(lAutomato, nOperation, aSitCob, cNroProc)

Modificación

FINA645(lAutomato, nOperation, aSitCob, cNroProc)

Reversión

FINA645(lAutomato, nOperation, aSitCob, cNroProc)

Hacer efectiva la reversión

FINA645(lAutomato, nOperation, cNroProc,  aDdsAlt)

Borrado

FINA645(lAutomato, nOperation, cNroProc)


Para la ejecución de la Constitución debe informarse el Grupo de preguntas y respuestas correspondiente (FINA645C), de acuerdo con el siguiente ejemplo:

Grupo de preguntas y respuestas - FINA645C

¿Fecha de referencia?

Fecha de referencia

MV_PAR01

¿Número de días de atraso?

Cant. de Días para atraso

MV_PAR02

¿Transferir a Provisión?

1 = Sí o 2 = No

MV_PAR03

¿De Cliente?

De Código del cliente

MV_PAR04

¿De Tienda del cliente?

De Tienda del cliente

MV_PAR05

¿A Cliente?

A Código del cliente

MV_PAR06

¿A Tienda del cliente?

A Tienda del cliente

MV_PAR07

¿De Emisión?

De Fecha de emisión del título

MV_PAR08

¿A Emisión?

A Fecha de emisión del título

MV_PAR09

¿Selecciona sucursal?

1 = Sí o 2 = No

MV_PAR10

¿Situación de cobranza PDD?

Informe la situación de la cobranza

MV_PAR11

¿Selecciona Sit. de Cobranza?

1 = Sí o 2 = No

MV_PAR12

¿Considera negociados?

1 = Sí o 2 = No

MV_PAR13


Para la ejecución de Hecho efectivo, Hacer efectiva la reversión y modificación debe informarse el Grupo de preguntas y respuestas correspondiente (FINA645D), de acuerdo con el siguiente ejemplo:

Grupo de preguntas y respuestas - FINA645D

¿Muestra asiento?

1 = Sí o 2 = No

MV_PAR01

¿Agrupa asiento?

1 = Sí o 2 = No

MV_PAR02

¿Considera movimiento posterior a generación del proceso?

1 = Sí o 2 = No

MV_PAR03


Para la ejecución de la Reversión debe informarse el Grupo de preguntas y respuestas correspondiente (FINA645E), de acuerdo con el siguiente ejemplo:

Grupo de preguntas y respuestas - FINA645E

¿Revertir provisión?

1 = Todos / 2 = Títulos dados de baja / 3 = Pendientes

MV_PAR01

¿De Cliente?

De Código del cliente

MV_PAR02

¿De Tienda del cliente?

De Tienda del cliente

MV_PAR03

¿A Cliente?

A Código del cliente

MV_PAR04

¿A Tienda del cliente?

A Tienda del cliente

MV_PAR05

¿Selecciona sucursal?

1 = Sí o 2 = No

MV_PAR06

Fecha de referencia

Fecha de referencia

MV_PAR07

¿De Emisión?

De Fecha de emisión del título

MV_PAR08

¿A Emisión?

A Fecha de emisión del título

MV_PAR09


07. EJEMPLO DE EJECUCIÓN AUTOMÁTICA

Ejemplo de rutina automática - Constitución
#include "protheus.ch"
#include "topconn.ch"
#include "RWMAKE.CH"
#include "TBICONN.CH"

/*/{Protheus.doc} F645Const

Constitución PDD

@type function
@version 1.0
@author totvs
@return nil
/*/
User Function F645Const()

    Local lAutomato := .T.
    Local nOperation:= 3
    Local aSitCob   := {}

    Private lMsErroAuto := .f. 
	Private lAutoErrNoFile	:= .T.

    PREPARE ENVIRONMENT EMPRESA "T1" SUCURSAL "D MG 01"

    //Situaciones de cobranza que se filtrarán
	Aadd(aSitCob, '0')
	Aadd(aSitCob, '3')
	Aadd(aSitCob, '4')
	Aadd(aSitCob, '5')
	Aadd(aSitCob, '6')
	Aadd(aSitCob, '7')

    //Ajusta preguntas (F12)

    Pregunta("FINA645C",.F.) 

    SetMVValue("FINA645C","MV_PAR01", DDATABASE )              // ¿Fecha de referencia?                                          
    SetMVValue("FINA645C","MV_PAR02", 1 )                      // ¿Número de días de atraso?                                                                                  
    SetMVValue("FINA645C","MV_PAR03", 3 )                      // ¿Transferir a Provisión?                                                 
    SetMVValue("FINA645C","MV_PAR04", "PDD001"  )              // ¿De Cliente?                                                                                 
    SetMVValue("FINA645C","MV_PAR05", "01" )                   // ¿De Tienda del cliente?                                                              
    SetMVValue("FINA645C","MV_PAR06", "PDD001"  )              // ¿A Cliente?                            
    SetMVValue("FINA645C","MV_PAR07", "01" )                   // ¿A Tienda del cliente?                          
    SetMVValue("FINA645C","MV_PAR08", CTOD("01/01/2001") )     // ¿De Emisión?                                     
    SetMVValue("FINA645C","MV_PAR09", CTOD("31/12/2049") )     // ¿A Emisión?                                                   
    SetMVValue("FINA645C","MV_PAR10", 2 )                      // ¿Selecciona sucursal? 1 = Sí 2 = No                                                              
    SetMVValue("FINA645C","MV_PAR11", "8" )                    // ¿Situación de cobranza PDD?                                                                
    SetMVValue("FINA645C","MV_PAR12", 2 )                      // ¿Selecciona Sit. de Cobranza?  1 = Sí 2 = No                                                                            
    SetMVValue("FINA645C","MV_PAR13", 2 )                      // ¿Considera negociados?   1 = Sí 2 = No  

    //Constitución
    MSExecAuto({|a,b,c| FINA645(a,b,c)},  lAutomato, nOperation, aSitCob )

    If !lMsErroAuto
        conout("¡éxito! ")
    Else
        conout("¡Error!")
        mostraErro()
    EndIf

Return
Ejemplo de rutina automática - Hacer efectiva la Constitución
#include "protheus.ch"
#include "topconn.ch"
#include "RWMAKE.CH"
#include "TBICONN.CH"

/*/{Protheus.doc} F645EfeCon

Efetiva Constitución PDD

@type function
@version 1.0
@author totvs
@return nil
/*/
User Function F645EfeCon()

    Local lAutomato := .T.
    Local nOperation:= 4
    Local aSitCob   := {}
    Local cNroProc  := "000010"

    Private lMsErroAuto := .f. 
	Private lAutoErrNoFile	:= .T.

    PREPARE ENVIRONMENT EMPRESA "T1" SUCURSAL "D MG 01"

    //Ajusta perguntas (F12)
    Pergunte("FINA645D",.F.)        
    SetMVValue("FINA645D","MV_PAR01", 2 )  // ¿Muestra asiento?                                     
    SetMVValue("FINA645D","MV_PAR02", 2 )  // ¿Agrupa asiento?                                                                       
    SetMVValue("FINA645D","MV_PAR03", 2 )  // ¿Considera movimiento posterior generación del proceso?                                                     

    //Hacer efectivo     MSExecAuto({|a,b,c,d| FINA645(a,b,c,d)},  lAutomato, nOperation, aSitCob, cNroProc )

    If !lMsErroAuto
        conout("¡éxito! ")
    Else
        conout("¡Error!")
        mostraErro()
    EndIf

Return
Ejemplo de rutina automática - Reversión de la Constitución
#include "protheus.ch"
#include "topconn.ch"
#include "RWMAKE.CH"
#include "TBICONN.CH"

/*/{Protheus.doc} F645Revers

Reversión de la Constitución PDD

@type function
@version 1.0
@author totvs
@return nil
/*/
User Function F645Revers()

    Local lAutomato := .T.
    Local nOperation:= 5
    Local aSitCob   := {}
    Local cNroProc  := "000010"
    Local dDtRef    := CTOD("14/10/2021")
    Private lMsErroAuto := .f. 
	Private lAutoErrNoFile	:= .T.

    PREPARE ENVIRONMENT EMPRESA "T1" SUCURSAL "D MG 01"

    //Ajusta preguntas (F12)

    Pregunta("FINA645E",.F.) 
                                         
    SetMVValue("FINA645E","MV_PAR01", 1 )             // ¿Revertir provisión? - 1 = Todos / 2 = Títulos dados de baja / 3 = Abertos
    SetMVValue("FINA645E","MV_PAR02", "PDD001" )      // ¿De Cliente?                                                  
    SetMVValue("FINA645E","MV_PAR03", "01" )          // ¿De Tienda del cliente?             
    SetMVValue("FINA645E","MV_PAR04", "PDD001"  )     // ¿A Cliente?                            
    SetMVValue("FINA645E","MV_PAR05", "01" )          // ¿A Tienda del cliente?                 
    SetMVValue("FINA645E","MV_PAR06", 2  )            // ¿Selecciona sucursal? 1 = Sí 2 = No
    SetMVValue("FINA645E","MV_PAR07", dDtRef )        // ¿Fecha de referencia?
    SetMVValue("FINA645E","MV_PAR08", dDatabase )     // ¿De Emisión?
    SetMVValue("FINA645E","MV_PAR09", dDatabase )     // E¿A Emisión?

    //Reversión de la Constitución
    MSExecAuto({|a,b,c,d| FINA645(a,b,c,d)},  lAutomato, nOperation, aSitCob, cNroProc )

    If !lMsErroAuto
        conout("¡éxito! ")
    Else
        conout("¡Error!")
        mostraErro()
    EndIf

Return
Ejemplo de rutina automática - Hacer efectiva la reversión de la Constitución
#include "protheus.ch"
#include "topconn.ch"
#include "RWMAKE.CH"
#include "TBICONN.CH"

/*/{Protheus.doc} F645EfetRev

EHacer efectiva la reversión de la Constitución PDD

@type function
@version 1.0
@author totvs
@return nil
/*/
User Function F645EfetRev()

    Local lAutomato := .T.
    Local nOperation:= 6  //Hacer efectiva la reversión
    Local aSitCob   := {}
    Local cNroProc  := "000010"

    Private lMsErroAuto := .f. 
	Private lAutoErrNoFile	:= .T.

    PREPARE ENVIRONMENT EMPRESA "T1" SUCURSAL "D MG 01"

    //Ajusta preguntas (F12)
    Pregunta("FINA645D",.F.)        
    SetMVValue("FINA645D","MV_PAR01", 2 )  // ¿Muestra asiento?                                     
    SetMVValue("FINA645D","MV_PAR02", 2 )  // ¿Agrupa asiento?                                                                       
    SetMVValue("FINA645D","MV_PAR03", 2 )  // ¿Considera movimiento posterior generación del proceso?                                                     

    //Hacer efetivo
    MSExecAuto({|a,b,c,d| FINA645(a,b,c,d)},  lAutomato, nOperation, aSitCob, cNroProc )

    If !lMsErroAuto
        conout("¡éxito! ")
    Else
        conout("¡Error!")
        mostraErro()
    EndIf

Return