Conceito
Como é o funcionamento do Sugestão de Compras?
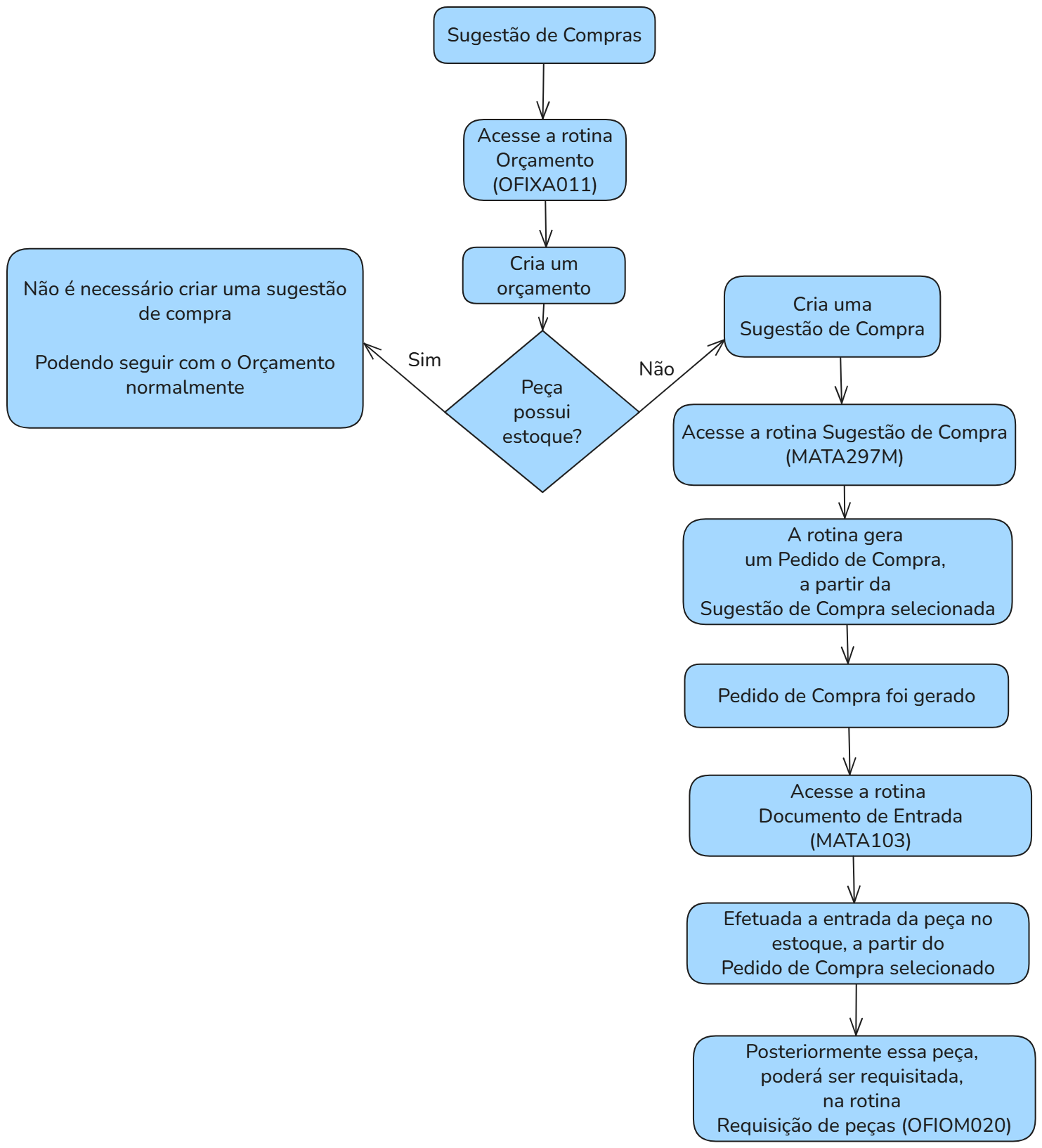
O funcionamento da Sugestão de Compras tem início no Orçamento (OFIXA011): ao criar um orçamento com uma peça sem saldo em estoque, o sistema gera uma Sugestão de Compra (MATA297M). Após o usuário efetivar a sugestão de compra, ele irá gerar um pedido para o Documento de Entrada (MATA103) a partir do Pedido de Compra gerado, é efetuada a entrada da peça no estoque, permitindo assim que ela seja requisitada posteriormente na rotina de Requisição de Peça (OFIOM020), vinculada à Sugestão de Compra originalmente, como demonstra o fluxograma abaixo:
Requisito
É necessário para que faça uma sugestão de compra das peças sem saldo em estoque na exportação do Orçamento para OS, o parâmetro MV_SUGCOS=S esteja habilitado.
Para criar uma sugestão de compra automaticamente quando o sistema está configurado para gerar sugestão de peças faltantes, o parâmetro MV_SUGCAU=S deve estar habilitado.
Como funciona a vínculo de campos entre OS, Sugestão de Compras e Nota Fiscal de Entrada?
Os campos que estão relacionados entre Ordem de Serviço, Sugestão de Compras e Nota Fiscal de Entrada se encontram na Tabela VB5 (Sugestão de Compra DMS) sendo:
| Campos | Descrição |
|---|---|
| VB5_CODVSJ (Código VSJ) | Código dos itens vinculados a uma Sugestão de Compra que resultarão em uma entrada por Nota Fiscal de Entrada. |
| VB5_CODSFJ (Código SFJ) | Número da Sugestão de Compra associada. |
| VB5_NUMOSV (Número Ordem de Serviço) | Número da Ordem de Serviço gerada. |
Quais campos serão atualizados após realizar uma Nota Fiscal de Entrada?
Após a Entrada da Nota Fiscal referente à peça solicitada, será atualizado os campos abaixo.
Tabela VB5 (Sugestão de Compra DMS)
| Campos | Descrição |
|---|---|
| VB5_PEDCPA (Pedido de Compra) | Número do Pedido de Compra. |
| VB5_ITEPED (Itens do Pedido de Compra) | Itens que pertencem ao Pedido de Compra. |
Tabela VSJ (Peças em Espera para Aplicação)
| Campos | Descrição |
|---|---|
| VSJ_QTDAGU (Quantidade Aguardada) | Quantidade Aguardada das Peças. |
| VSJ_QTDRES (Quantidade Reservada) | Quantidade Reservada das Peças. |
Como é o funcionamento de Peças Pendentes após ser realizado uma Nota Fiscal de Entrada?
Quando uma Sugestão de Compra é realizada e posteriormente selecionada para seguir como Pedido de Compra na rotina de Sugestão de Compra (MATA297M), após isso podemos encontrar o Pedido de Compra gerado na rotina de Documento de Entrada (MATA103) e realizar a entrada da Nota Fiscal de Entrada, as peças pendentes da Ordem de Serviço são automaticamente liberadas para requisição.
