Objetivo
El procedimiento de Aprobación para solicitud de baja de activo tiene como propósito controlar las aprobaciones a partir de un workflow del Fluig, enviando una tarea de aprobación al responsable del bien después del registro de la solicitud de baja del activo.
Requisitos previos
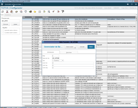
Configurar el siguiente parámetro:
| Nombre | MV_ATFWBX |
|---|---|
| Tipo | Numérico |
| Cont. Port. | 2 |
| Descripción | Indica si debe generarse el workflow para las solicitudes de baja del activo fijo 0 - Deshabilitado el workflow 1 - Solamente el envío de e-mail 2 - Workflow vía Fluig |
Premisas
- Tener un entorno Fluig conectado al Protheus
- Tener un usuario registrado
- Tener un activo registrado
Beneficios
Permite que el proceso de aprobación de las acciones ejecutadas en la Solicitud de baja del activo se realice de forma +Simple y +Ágil, pudiendo realizarse directamente en la interfaz Fluig, junto con los otros procesos del día a día, de forma integrada.
Entorno de negocio
Segmento
Servicios
Áreas de negocios
Activo fijo
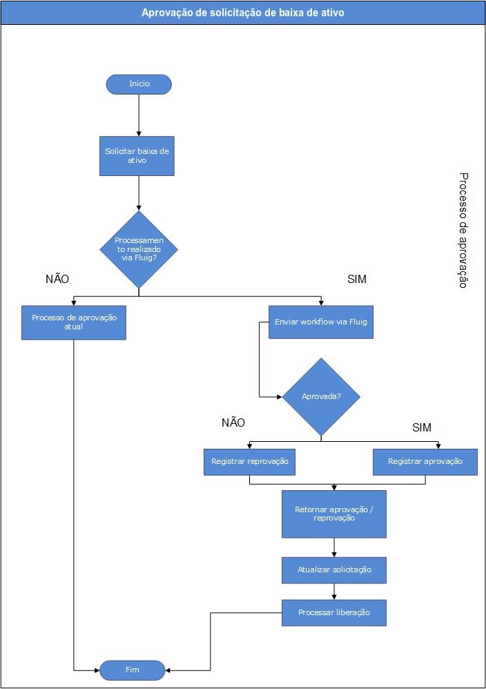
Proceso del workflow
Actividades del proceso
Actividad: solicitud de baja de activo.
Descripción: al seleccionar el bien, se realizará una solicitud de baja.
Instrucción: al acceder a la baja del bien complete toda la información referente a la solicitud y confirme.
Actividad: envío del prroceso al Fluig
Descripción: el workflow se enviará al Fluig.
Instrucción: al confirmar la solicitud de baja, el proceso se integrará automáticamente con el Fluig.
Actividad: modificación del estatus del Workflow Aprobado/ Reprobado.
Descripción: el campo Estatus WF se actualizará con la opción deseada: Aprobación/ Reprobación.
Instrucción: seleccione la opción deseada y haga clic en Enviar.
Actividad: grabación de la Aprobación/ Reprobación en los Registros de Workflow
Descripción: la información sobre el workflow se grabará en el registro.
Instrucción: verifique los detalles en el Fluig.
Actividad: modifica el estatus del Workflow en el sistema.
Descripción: verifique si se aprobó la baja del activo.
Instrucción: observe que se realizó la aprobación de la baja del bien.
Cómo utilizar
Inicio del proceso por medio del Protheus
En el Configurador, registre el parámetro MV_ATFWBX y active con el número 2
En Actualizaciones / Registro / Activo fijo registre una solicitud de baja de activo.
Registre el responsable que aprobará el procedimiento
En Actualizaciones / Movimientos acceda a la rutina Solicitud de bajas y transferencias y registre una solicitud de baja del activo.
Aparecerá un mensaje informando los procesos que se iniciaron con éxito y que se enviarán para aprobación en el Fluig.
Movimiento y consulta del proceso por medio del Fluig
En el Fluig, en Formulario, en la solapa Solicitud de baja del activo aparecerá la información de la actividad que se aprobará.
Finalización del proceso por medio del Protheus
Cómo integrar
Consulte los procedimientos para Liberar procesos en el Protheus y Configurar procesos en el Fluig por medio del enlace: Creación de un nuevo Workflow en el Protheus.
Consideraciones
Informamos que es de suma importancia tener conocimiento técnico para la implantación del componente en el Fluig. Si lo necesita, sugerimos la adquisición de horas de consultoría para ayudar en la implantación de estos componentes por medio del canal TOTVS que lo atiende o por medio de la Fluig Store.
Todos los productos comercializados y distribuidos en la Fluig Store tienen como requisito previo la plataforma Fluig para funcionamiento.
Para más información sobre la integración Fluig vs. Protheus consulte: Fluig Framework.








