Objetivo
El procedimiento de Liberación de contingencia presupuestaria - PCO, tiene como propósito controlar las solicitudes de contingencias a partir de un workflow vía Fluig.
Requisitos previos
Configure el siguiente parámetro:
| Nombre | MV_PCOWFCT |
|---|---|
| Tipo | Numérico |
| Cont. Port. | 2 |
| Descripción | Indica si debe generarse el workflow para la liberación de contingencia presupuestaria - PCO 0 - Workflow deshabilitado 1 - Solamente envío de e-mail 2 - Workflow vía Fluig |
Premisas
- Tener un entorno Fluig conectado con el Protheus
- Tener un usuario registrado
Beneficios
Permite que el proceso de aprobación de las acciones ejecutadas en la Liberación de contingencia presupuestaria - PCO se realice de forma +Simple y +Ágil, pudiendo realizarse directamente en la interfaz Fluig, junto con los otros procesos del día a día, de forma integrada.
Entorno de negocio
Segmento
Servicios
Áreas de negocios
Planificación y control presupuestario
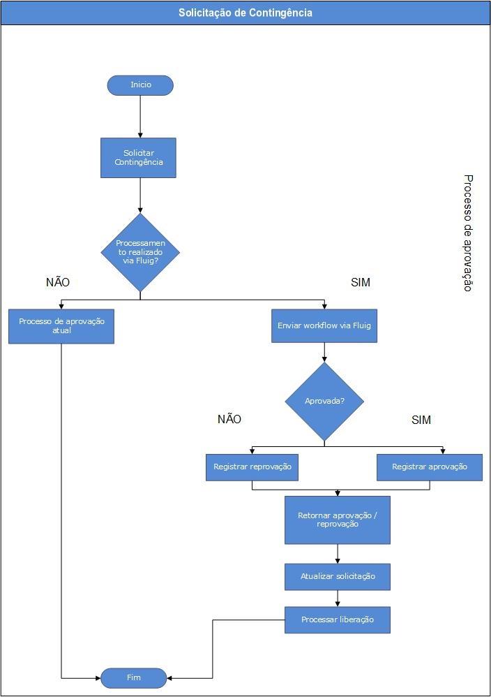
Proceso del workflow
Actividades del proceso
Actividad: solicitar contingencia presupuestaria.
Descripción: bloqueo presupuestario mediante configuración.
Instrucción: cuando se alcanza el punto de bloqueo, el usuario es informado del motivo del bloqueo y tiene la posibilidad de solicitar una contingencia para el aprobador.
Actividad: enviar el workflow vía Fluig.
Descripción: el workflow se enviará al Fluig.
Instrucción: acceda al Fluig con el login del aprobador de la contingencia, generando una nueva tarea para este.
Actividad: aprobado y reprobado vía Fluig.
Descripción: define si la contingencia fue o no aprobada por el Fluig.
Instrucción: acceda a la solicitud de contingencia y modifique el estatus, indicando la aprobación o reprobación.
Actividad: Registrar Aprovação/Reprovação
Descripción: Após a alteração do campo Status, a alteração deverá ser salva.
Instrucción: Salvar a liberação da contingência para envio do retorno ao Protheus.
Actividad: devolver Aprobación/Reprobación
Descripción: si el workflow está aprobado, la respuesta se enviará al Protheus y la solicitud se moverá en el Fluig. Si no está aprobado, la Liberación de contingencia presupuestaria permanecerá bloqueada en el Protheus y el sistema podrá desbloquearla (o mantener el bloqueo).
Instrucción: acceda al Protheus para verificar el estatus de la Liberación de contingencia presupuestaria. Con la contingencia liberada, podrá ejecutarse el movimiento del solicitante.
Cómo utilizar
Inicio del proceso por medio del Protheus
En el Configurador, configure el parámetro MV_POCWFCT, con el tipo numérico 2.
En el módulo Financiero, en Cuentas por pagar, incluya algún registro. (Que debe estar configurado en el PCO).
Hasta que alcance el Bloqueo realizado.
Para solicitar una contingencia, en la pantalla de bloqueo del Cuentas por pagar acceda a Otras acciones/Solicitar y haga clic en Grabar
Después, aparecerá una pantalla informando que la contingencia solicitada está esperando aprobación.
El Mantenimiento de contingencia presupuestaria informa el estatus de cada solicitud.
Movimiento y consulta del proceso por medio del Fluig
En Worflow, en la solapa Formulario, se muestra otra solapa con la Solicitud de contingencia. Es posible tener acceso a la información del registro.
La solapa Aprobación tiene los datos del responsable de la aprobación. Realice o no la aprobación y haga clic en Enviar para que se envíe la solicitud al Fluig.
En el Fluig, en Central de tareas aparecerá la solicitud pendiente de aprobación.
Finalización del proceso por medio del Protheus
Al acceder nuevamente el Protheus en Mantenimiento de contingencia presupuestaria, es posible visualizar si se aprobó o rechazó el registro.
A partir de la contingencia liberada es posible incluir el título con el aporte del presupuesto aprobado.
En el módulo Financiero, en Cuentas por pagar, aparecerá una solapa informando el tipo de bloqueo, en este caso Bloqueo realizado. Después, haga clic en Contingencia.
En Cuentas por pagar se informarán todos los registros que tienen la contingencia solicitada. Seleccione aquella que desea y haga clic en Grabar.
Vea que el título se incluyó con éxito.
Cómo integrar
Consulte los procedimientos para Liberar procesos en el Protheus y Configurar procesos en el Fluig por medio del enlace: Creación de un nuevo Workflow en el Protheus.
Consideraciones
Informamos que es de suma importancia disponer de conocimiento técnico para la implantación del componente en el Fluig. Si lo necesita, sugerimos la adquisición de horas de consultoría para ayudar en la implantación de estos componentes por medio del canal TOTVS que lo atiende o por medio de la Fluig Store.
Todos los productos comercializados y distribuidos en la Fluig Store tienen como requisito previo la plataforma Fluig para funcionamiento.
Para más información sobre la integración Fluig vs. Protheus consulte: Fluig Framework.














