Ir para o conteúdo principal
assistive.skiplink.to.breadcrumbs
assistive.skiplink.to.header.menu
assistive.skiplink.to.action.menu
assistive.skiplink.to.quick.search
Autenticação
Ir para a barra lateral
Ir para o conteúdo principal
Aplicações Vinculadas
Carregando...
Espaços
Digite enter para pesquisar
Ajuda
Ajuda on-line
Atalhos de Teclado
O que há de novo
Gadgets disponíveis
Sobre o Confluence
Autenticação
Linha Microsiga Protheus - Espanhol
Páginas
Notícias
Atalhos
Retrospectivas
Listas de archivos
Requisitos del producto
Artículos de solución de problemas
Artículos cómo
Pesquisa
Árvore de páginas
Navegar nas páginas
Configurar
Ferramentas do espaço
Ver a Página
Remover confirmação de leitura
A
n
exos (1)
Histórico da Página
Informações da Página
Exibir em hierarquia
Ver Fonte
Exportar para Word
Páginas
…
Migrados
ESP1
[MigraciónESP ESP1] - sigaapt-sigaapt_content_static.html
[MigraciónESP ESP1] - Seguimiento de procesos laborales
[MigraciónESP ESP1] - Ejemplo de Flujo de Proceso Laboral
[MigraciónESP ESP1] - 1ª Instancia-sigaapt_1a_instancia.htm
Anexos
Nome
Tamanho
Criador
Data de Criação
Rótulos
Comentário
Arquivo JPEG
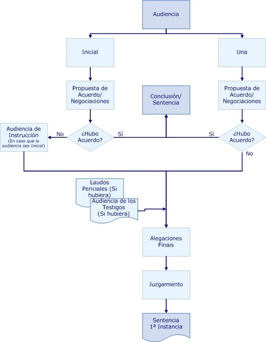
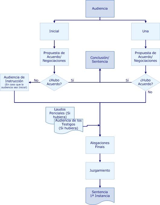
sigaapt_fluxo4_spa.jpg
29 kB
admin
16 nov, 2017 09:34
Sem rótulos
Versão 1 (atual)
29 kB
admin
16 nov, 2017 09:34
Visão Geral
Import HTML Content
Conteúdo das Ferramentas
Tarefas
{"serverDuration": 739, "requestCorrelationId": "486ebf2a0207644c"}