01. DADOS GERAIS

Produto:

TOTVS RH

Linha de Produto:

Linha Protheus

Segmento:

RH

Módulo:

TOTVS RH (Linha Protheus) - Meu RH

Função:ApiGetStructure
País:Brasil
Ticket:23058239
Issue:DRHMEURH-17658

02. SITUAÇÃO/REQUISITO

Na hierarquia da visão por departamentos ( MV_ORGCFG = 2 ), um funcionário está sendo exibido para dois gestores diferentes.

03. SOLUÇÃO

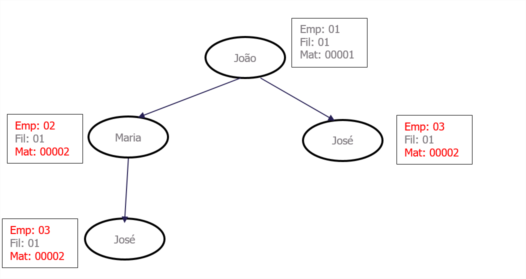
O problema ocorria pois o funcionário possui o mesmo numero de filial e matrícula do seu líder, porém em um grupo de empresa diferente.

Para ficar mais fácil o entendimento, será desenhada a estrutura ( fictícia ).

João é lider da Maria.
Maria é líder do José.
Contudo, como Maria e José possuem o mesmo numero de filial e a mesma matrícula, porém com empresas diferentes, o MeuRH está entendendo que José também é subordinado de João ( indevidamente ).

Neste cenário, o correto é que José não apareça abaixo de João, mas somente abaixo de Maria.

Foi realizada a correção para que José não seja exibido abaixo de João, mas somente abaixo de Maria.

Obs: Os nomes utilizados são ficticios e não representam uma pessoa natural.

04. DEMAIS INFORMAÇÕES

Para saber mais sobre o Meu RH, acesse: Documento de Referência

05. ASSUNTOS RELACIONADOS

Para saber mais sobre Minha Equipe, acesse: 18.0 Minha Equipe